| Special Purpose Regulators | 3 | Active | |
TPS651233-CH Single Inductor Multiple Outputs (SIMO) Bias IC | Special Purpose Regulators | 1 | Active | The TPS6512x DC-DC converter supplies all three voltages required by amorphous-silicon (a-Si) and low-temperature poly-silicon (LTPS) TFT-LCD displays. The compact layout of the TPS6512x uses a single inductor to generate independently-regulated positive and negative outputs. A free-running variable peak current PWM control scheme time-multiplexes the inductor between outputs. This control architecture operates at a pseudo-fixed-frequency to provide fast response to line and load transients while maintaining a relatively constant switching frequency and high efficiency over a wide range of input and output voltages. Due to the high switching frequency capability of the device, inexpensive and ultra-thin 8.2 or 10 µH inductors can be used.
The main output, VMAIN, is post-regulated to provide a low-ripple source drive voltage for the LCD display. The auxiliary outputs generate a boosted output voltage, VGH, up to 20 V, and a negative output voltage, VGL, down to -18 V for the LCD gate drive. The device has internal current limiting for high reliability under fault conditions. Additionally, the device offers a fixed output linear regulator for the LCD logic circuitry.
The TPS6512x DC-DC converter supplies all three voltages required by amorphous-silicon (a-Si) and low-temperature poly-silicon (LTPS) TFT-LCD displays. The compact layout of the TPS6512x uses a single inductor to generate independently-regulated positive and negative outputs. A free-running variable peak current PWM control scheme time-multiplexes the inductor between outputs. This control architecture operates at a pseudo-fixed-frequency to provide fast response to line and load transients while maintaining a relatively constant switching frequency and high efficiency over a wide range of input and output voltages. Due to the high switching frequency capability of the device, inexpensive and ultra-thin 8.2 or 10 µH inductors can be used.
The main output, VMAIN, is post-regulated to provide a low-ripple source drive voltage for the LCD display. The auxiliary outputs generate a boosted output voltage, VGH, up to 20 V, and a negative output voltage, VGL, down to -18 V for the LCD gate drive. The device has internal current limiting for high reliability under fault conditions. Additionally, the device offers a fixed output linear regulator for the LCD logic circuitry. |
TPS651243-CH Single Inductor Multiple Outputs (SIMO) Bias IC w/ Adjustable Sequencing | DC/DC & AC/DC (Off-Line) SMPS Evaluation Boards | 1 | Obsolete | The TPS6512x DC-DC converter supplies all three voltages required by amorphous-silicon (a-Si) and low-temperature poly-silicon (LTPS) TFT-LCD displays. The compact layout of the TPS6512x uses a single inductor to generate independently-regulated positive and negative outputs. A free-running variable peak current PWM control scheme time-multiplexes the inductor between outputs. This control architecture operates at a pseudo-fixed-frequency to provide fast response to line and load transients while maintaining a relatively constant switching frequency and high efficiency over a wide range of input and output voltages. Due to the high switching frequency capability of the device, inexpensive and ultra-thin 8.2 or 10 µH inductors can be used.
The main output, VMAIN, is post-regulated to provide a low-ripple source drive voltage for the LCD display. The auxiliary outputs generate a boosted output voltage, VGH, up to 20 V, and a negative output voltage, VGL, down to -18 V for the LCD gate drive. The device has internal current limiting for high reliability under fault conditions. Additionally, the device offers a fixed output linear regulator for the LCD logic circuitry.
The TPS6512x DC-DC converter supplies all three voltages required by amorphous-silicon (a-Si) and low-temperature poly-silicon (LTPS) TFT-LCD displays. The compact layout of the TPS6512x uses a single inductor to generate independently-regulated positive and negative outputs. A free-running variable peak current PWM control scheme time-multiplexes the inductor between outputs. This control architecture operates at a pseudo-fixed-frequency to provide fast response to line and load transients while maintaining a relatively constant switching frequency and high efficiency over a wide range of input and output voltages. Due to the high switching frequency capability of the device, inexpensive and ultra-thin 8.2 or 10 µH inductors can be used.
The main output, VMAIN, is post-regulated to provide a low-ripple source drive voltage for the LCD display. The auxiliary outputs generate a boosted output voltage, VGH, up to 20 V, and a negative output voltage, VGL, down to -18 V for the LCD gate drive. The device has internal current limiting for high reliability under fault conditions. Additionally, the device offers a fixed output linear regulator for the LCD logic circuitry. |
| Power Management (PMIC) | 1 | Obsolete | |
| Voltage Regulators - DC DC Switching Regulators | 4 | Active | |
TPS65131-Q1Automotive split-rail converter with dual, positive and negative outputs (750mA typ) | Evaluation Boards | 4 | Active | The TPS65131-Q1 device is dual-output dc-dc converter generating a positive output voltage up to 15V and a negative output voltage down to –15V with output currents of typically 200mA, depending on input-voltage to output-voltage ratio. With a total efficiency up to 85%, the device is ideal for portable battery-powered equipment. The input-voltage range of 2.7V to 5.5V allows, for example, 3.3V and 5V rails to power the TPS65131-Q1 device. The TPS65131-Q1 device comes in a QFN-24 package with thermal pad and wettable flanks. Requiring few and small external components, the overall solution size can be small.
The converter operates with a fixed-frequency PWM control topology and, with power-save mode enabled, uses a pulse-skipping mode at light load currents. In operation, the typical overall device quiescent current is only 500µA. In shutdown, the device draws typically 0.2µA. Independent enable pins allow power-up and power-down sequencing for both outputs. The device has an internal current limit, overvoltage protection, and a thermal shutdown for highest reliability under fault conditions.
The TPS65131-Q1 device is qualified for automotive applications, according to AEC-Q100 temperature grade 2. The electrical characteristics are tested over –40°C to 125°C device junction temperature. This, combined with lowest shutdown currents, small solution size, package with thermal pad, plus good efficiency and protection features, targets automotive and industrial applications.
The TPS65131-Q1 device is dual-output dc-dc converter generating a positive output voltage up to 15V and a negative output voltage down to –15V with output currents of typically 200mA, depending on input-voltage to output-voltage ratio. With a total efficiency up to 85%, the device is ideal for portable battery-powered equipment. The input-voltage range of 2.7V to 5.5V allows, for example, 3.3V and 5V rails to power the TPS65131-Q1 device. The TPS65131-Q1 device comes in a QFN-24 package with thermal pad and wettable flanks. Requiring few and small external components, the overall solution size can be small.
The converter operates with a fixed-frequency PWM control topology and, with power-save mode enabled, uses a pulse-skipping mode at light load currents. In operation, the typical overall device quiescent current is only 500µA. In shutdown, the device draws typically 0.2µA. Independent enable pins allow power-up and power-down sequencing for both outputs. The device has an internal current limit, overvoltage protection, and a thermal shutdown for highest reliability under fault conditions.
The TPS65131-Q1 device is qualified for automotive applications, according to AEC-Q100 temperature grade 2. The electrical characteristics are tested over –40°C to 125°C device junction temperature. This, combined with lowest shutdown currents, small solution size, package with thermal pad, plus good efficiency and protection features, targets automotive and industrial applications. |
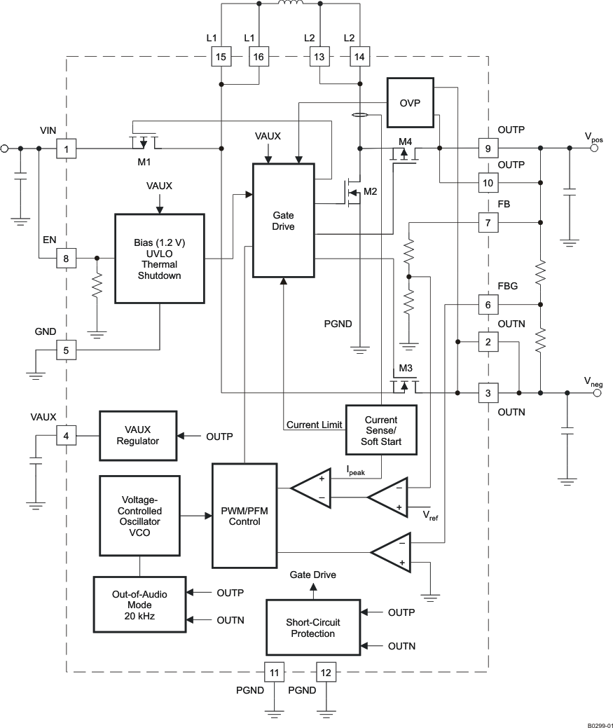
TPS65132SSplit-Rail, Single Inductor Dual Output Converter with Positive and Negative Outputs | Development Boards, Kits, Programmers | 14 | Active | The TPS65132 family is designed to supply positive/negative driven applications. The device uses a single inductor scheme for both outputs to provide the user smallest solution size, a small bill-of-material as well as high efficiency. The devices offer best line and load regulation at low noise. With its input voltage range of 2.5 V to 5.5 V, it is optimized for products powered by single-cell batteries (Li-Ion, Ni-Li, Li-Polymer) and fixed 3.3-V and 5-V rails. The TPS656132 family provides 80 mA and 150 mA output current options with programmability to 40 mA. There are both CSP and QFN package options available.
The TPS65132 family is designed to supply positive/negative driven applications. The device uses a single inductor scheme for both outputs to provide the user smallest solution size, a small bill-of-material as well as high efficiency. The devices offer best line and load regulation at low noise. With its input voltage range of 2.5 V to 5.5 V, it is optimized for products powered by single-cell batteries (Li-Ion, Ni-Li, Li-Polymer) and fixed 3.3-V and 5-V rails. The TPS656132 family provides 80 mA and 150 mA output current options with programmability to 40 mA. There are both CSP and QFN package options available. |
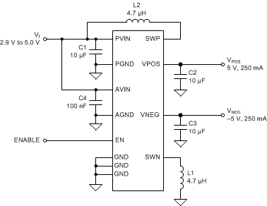
TPS65133Split-Rail Converter, ±5V, 250mA Dual Output Power Supply | Development Boards, Kits, Programmers | 2 | Active | The TPS65133 is designed to supply any system requiring ±5.0-V supply rails. Each output can supply up to 250 mA of output current. The input supply voltage range is suitable for use with lithium ion batteries or from a fixed 3.3-V supply.
Efficiency is typically over 90% for most applications (operating from a lithium ion battery, output currents in the range 50 mA to 200 mA). The two converters in the TPS65133 device operate independently, allowing 100% mismatch between positive and negative output currents.
The TPS65133 is designed to supply any system requiring ±5.0-V supply rails. Each output can supply up to 250 mA of output current. The input supply voltage range is suitable for use with lithium ion batteries or from a fixed 3.3-V supply.
Efficiency is typically over 90% for most applications (operating from a lithium ion battery, output currents in the range 50 mA to 200 mA). The two converters in the TPS65133 device operate independently, allowing 100% mismatch between positive and negative output currents. |
| Evaluation Boards | 1 | Active | |
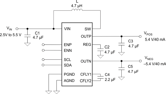
TPS65136Single Inductor Multiple Outputs (SIMO) for Positive and Negative Output | Power Management (PMIC) | 2 | Active | The TPS65136 is designed to provide best-in-class picture quality for active-matrix OLED (AMOLED) displays that require positive and negative supply rails. With its wide input voltage range, the device is ideally suited for AMOLED displays, which are used in mobile phones or SmartPhone™ devices. With the new single-inductor multiple-output (SIMO) technology, the smallest possible solution size is achieved. The device operates with a buck-boost topology and generates both positive and negative output voltages above or below the input voltage rail. The SIMO technology enables excellent line and load regulation. Excellent line-transient regulation is required to avoid disturbance of the AMOLED display as a result of input voltage variations that occur during transmit periods in mobile communication systems.
The TPS65136 is designed to provide best-in-class picture quality for active-matrix OLED (AMOLED) displays that require positive and negative supply rails. With its wide input voltage range, the device is ideally suited for AMOLED displays, which are used in mobile phones or SmartPhone™ devices. With the new single-inductor multiple-output (SIMO) technology, the smallest possible solution size is achieved. The device operates with a buck-boost topology and generates both positive and negative output voltages above or below the input voltage rail. The SIMO technology enables excellent line and load regulation. Excellent line-transient regulation is required to avoid disturbance of the AMOLED display as a result of input voltage variations that occur during transmit periods in mobile communication systems. |