T
Texas Instruments
| Series | Category | # Parts | Status | Description |
|---|---|---|---|---|
| Part | Spec A | Spec B | Spec C | Spec D | Description |
|---|---|---|---|---|---|
| Series | Category | # Parts | Status | Description |
|---|---|---|---|---|
| Part | Spec A | Spec B | Spec C | Spec D | Description |
|---|---|---|---|---|---|
| Part | Category | Description |
|---|---|---|
![]() Texas Instruments | Integrated Circuits (ICs) | BUS DRIVER, BCT/FBT SERIES |
![]() Texas Instruments | Integrated Circuits (ICs) | 12BIT 3.3V~3.6V 210MHZ PARALLEL VQFN-48-EP(7X7) ANALOG TO DIGITAL CONVERTERS (ADC) ROHS |
Texas Instruments | Integrated Circuits (ICs) | TMX320DRE311 179PIN UBGA 200MHZ |
![]() Texas Instruments TPS61040DRVTG4Unknown | Integrated Circuits (ICs) | IC LED DRV RGLTR PWM 350MA 6WSON |
![]() Texas Instruments LP3876ET-2.5Obsolete | Integrated Circuits (ICs) | IC REG LINEAR 2.5V 3A TO220-5 |
![]() Texas Instruments LMS1585ACSX-ADJObsolete | Integrated Circuits (ICs) | IC REG LIN POS ADJ 5A DDPAK |
![]() Texas Instruments INA111APG4Obsolete | Integrated Circuits (ICs) | IC INST AMP 1 CIRCUIT 8DIP |
![]() Texas Instruments | Integrated Circuits (ICs) | AUTOMOTIVE, QUAD 36V 1.2MHZ OPERATIONAL AMPLIFIER |
![]() Texas Instruments OPA340NA/3KG4Unknown | Integrated Circuits (ICs) | IC OPAMP GP 1 CIRCUIT SOT23-5 |
![]() Texas Instruments PT5112AObsolete | Power Supplies - Board Mount | DC DC CONVERTER 8V 8W |
| Series | Category | # Parts | Status | Description |
|---|---|---|---|---|
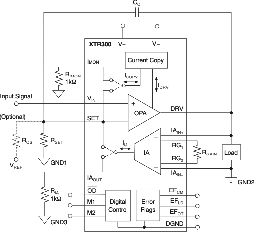
XTR300Industrial Analog Current/Voltage Output Driver | Evaluation and Demonstration Boards and Kits | 4 | Active | The XTR300 is a complete output driver for industrial and process control applications. The output can be configured as current or voltage by the digital I/V select pin. No external shunt resistor is required. Only external gain-setting resistors and a loop compensation capacitor are required.
The separate driver and receiver channels provide flexibility. The Instrumentation Amplifier (IA) can be used for remote voltage sense or as a high-voltage, high-impedance measurement channel. In voltage output mode, a copy of the output current is provided, allowing calculation of load resistance.
The digital output selection capability, together with the error flags and monitor pins, make remote configuration and troubleshooting possible. Fault conditions on the output and on the IA input as well as over-temperature conditions are indicated by the error flags. The monitoring pins provide continuous feedback about load power or impedance. For additional protection, the maximum output current is limited and thermal protection is provided.
The XTR300 is specified over the −40°C to +85°C industrial temperature range and for supply voltages up to 40V.
The XTR300 is a complete output driver for industrial and process control applications. The output can be configured as current or voltage by the digital I/V select pin. No external shunt resistor is required. Only external gain-setting resistors and a loop compensation capacitor are required.
The separate driver and receiver channels provide flexibility. The Instrumentation Amplifier (IA) can be used for remote voltage sense or as a high-voltage, high-impedance measurement channel. In voltage output mode, a copy of the output current is provided, allowing calculation of load resistance.
The digital output selection capability, together with the error flags and monitor pins, make remote configuration and troubleshooting possible. Fault conditions on the output and on the IA input as well as over-temperature conditions are indicated by the error flags. The monitoring pins provide continuous feedback about load power or impedance. For additional protection, the maximum output current is limited and thermal protection is provided.
The XTR300 is specified over the −40°C to +85°C industrial temperature range and for supply voltages up to 40V. |
| Integrated Circuits (ICs) | 1 | LTB | ||
| RF Transceiver ICs | 1 | Obsolete | ||
| RF and Wireless | 1 | Obsolete | ||
| RF and Wireless | 1 | Obsolete | ||
| RF Transceiver ICs | 1 | Obsolete | ||
| RF and Wireless | 1 | Obsolete | ||