A
Analog Devices
| Series | Category | # Parts | Status | Description |
|---|---|---|---|---|
| Part | Spec A | Spec B | Spec C | Spec D | Description |
|---|---|---|---|---|---|
| Series | Category | # Parts | Status | Description |
|---|---|---|---|---|
| Part | Spec A | Spec B | Spec C | Spec D | Description |
|---|---|---|---|---|---|
| Series | Category | # Parts | Status | Description |
|---|---|---|---|---|
AD964414-Bit, 80 MSPS/155 MSPS, 1.8V Dual, Serial Output A/D Converter | Integrated Circuits (ICs) | 5 | Active | The AD9644 is a dual, 14-bit, analog-to-digital converter (ADC) with a high speed serial output interface and sampling speeds of either 80 MSPS or 155 MSPS.The AD9644 is designed to support communications appli-cations where high performance, combined with low cost, small size, and versatility, is desired. The JESD204A high speed serial interface reduces board routing requirements and lowers pin count requirements for the receiving device.The dual ADC core features a multistage, differential pipelined architecture with integrated output error correction logic. Each ADC features wide bandwidth differential sample-and-hold analog input amplifiers that support a variety of user-selectable input ranges. An integrated voltage reference eases design consid-erations. A duty cycle stabilizer is provided to compensate for variations in the ADC clock duty cycle, allowing the converters to maintain excellent performance.By default, the ADC output data is routed directly to the two external JESD204A serial output ports. These outputs are at CML voltage levels. Two modes are supported such that output coded data is either sent through one data link or two. (L = 1; F = 4 or L = 2; F = 2). Independent synchronization inputs (DSYNC) are provided for each channel.Flexible power-down options allow significant power savings, when desired.Programming for setup and control is accomplished using a 3-wire SPI-compatible serial interface.The AD9644 is available in a 48-lead LFCSP and is specified over the industrial temperature range of −40°C to +85°C.This product is protected by a U.S. patent.ApplicationsCommunicationsDiversity radio systemsMultimode digital receivers (3G and 4G)GSM, EDGE, W-CDMA, LTE,CDMA2000, WiMAX, TD-SCDMAI/Q demodulation systemsSmart antenna systemsGeneral-purpose software radiosBroadband data applicationsUltrasound equipmentProduct HighlightsAn on-chip PLL allows users to provide a single ADC sampling clock; the PLL multiplies the ADC sampling clock to produce the corresponding data rate clock.The configurable JESD204A output block supports up to 1.6 Gbps per channel data rate when using a dedicated data link per ADC or 3.2 Gbps data rate when using a single shared data link for both ADCs.Proprietary differential input that maintains excellent SNR performance for input frequencies up to 250 MHz.Operation from a single 1.8 V power supply.Standard serial port interface (SPI) that supports various product features and functions, such as data formatting (offset binary, twos complement, or gray coding), enabling the clock DCS, power-down, test modes, voltage reference mode, and serial output configuration. |
AD9645Dual, 14-Bit, 80 MSPS/125 MSPS Serial LVDS 1.8 V Analog-to-Digital Converter | Development Boards, Kits, Programmers | 4 | Active | The AD9645 is a dual, 14-bit, 80 MSPS/125 MSPS analog-to-digital-converter (ADC) with an on-chip sample-and-hold circuit designed for low cost, low power, small size, and ease of use. The product operates at a conversion rate of up to 125 MSPS and is optimized for outstanding dynamic performance and low power in applications where a small package size is critical.The ADC requires a single 1.8 V power supply and LVPECL-/CMOS-/LVDS-compatible sample rate clock for full performance operation. No external reference or driver components are required for many applications.The ADC automatically multiplies the sample rate clock for the appropriate LVDS serial data rate. A data clock output (DCO) for capturing data on the output and a frame clock output (FCO) for signaling a new output byte are provided. Individual channel power-down is supported; the AD9645 typically consumes less than 2 mW in the full power-down state. The ADC provides several features designed to maximize flexibility and minimize system cost, such as programmable output clock and data alignment and digital test pattern generation. The available digital test patterns include built-in deterministic and pseudo-random patterns, along with custom user-defined test patterns entered via the serial port interface (SPI).The AD9645 is available in a RoHS-compliant, 32-lead LFCSP. It is specified over the automotive temperature range of −40°C to +105°C.PRODUCT HIGHLIGHTSSmall Footprint. Two ADCs are contained in a small, space-saving package.Low Power. The AD9645 uses 122 mW/channel at 125 MSPS with scalable power options.Pin Compatibility with theAD9635, a 12-Bit Dual ADC.Ease of Use. A data clock output (DCO) operates at frequencies of up to 500 MHz and supports double data rate (DDR) operation.User Flexibility. The SPI control offers a wide range of flexible features to meet specific system requirements.APPLICATIONSCommunicationsDiversity radio systemsMultimode digital receiversGSM, EDGE, W-CDMA, LTE, CDMA2000, WiMAX, TD-SCDMAI/Q demodulation systemsSmart antenna systemsBroadband data applicationsBattery-powered instrumentsHand held scope metersPortable medical imaging and ultrasoundRadar/LIDAR |
AD964814-Bit, 125 MSPS/105 MSPS, 1.8 V Dual Analog-to-Digital Converter | Evaluation Boards | 4 | Active | The AD9648 is a monolithic, dual-channel, 1.8 V supply, 14-bit, 105 MSPS/125 MSPS analog-to-digital converter (ADC). It features a high performance sample-and-hold circuit and on-chip voltage reference. The product uses multistage differential pipeline architecture with output error correction logic to provide 14-bit accuracy at 125 MSPS data rates and to guarantee no missing codes over the full operating temperature range.The ADC contains several features designed to maximize flexibility and minimize system cost, such as programmable clock and data alignment and programmable digital test pattern generation. The available digital test patterns include built-in deterministic and pseudorandom patterns, along with custom user-defined test patterns entered via the serial port interface (SPI).A differential clock input controls all internal conversion cycles. An optional duty cycle stabilizer (DCS) compensates for wide variations in the clock duty cycle while maintaining excellent overall ADC performance.The digital output data is presented in offset binary, Gray code, or twos complement format. A data output clock (DCO) is provided for each ADC channel to ensure proper latch timing with receiving logic. Output logic levels of 1.8 V CMOS or LVDS are supported. Output data can also be multiplexed onto a single output bus.The AD9648 is available in a 64-lead RoHS compliant LFCSP and is specified over the industrial temperature range (−40°C to +85°C).ApplicationsCommunicationsDiversity radio systemsMultimode digital receiversGSM, EDGE, W-CDMA, LTE,CDMA2000, WiMAX, TD-SCDMAI/Q demodulation systemsSmart antenna systemsBroadband data applicationsBattery-powered instrumentsHand held scope metersPortable medical imagingUltrasoundRadar/LIDARProduct HighlightsThe AD9648 operates from a single 1.8 V analog power supply and features a separate digital output driver supply to accommodate 1.8 V CMOS or LVDS logic families.The patented sample-and-hold circuit maintains excellent performance for input frequencies up to 200 MHz and is designed for low cost, low power, and ease of use.A standard serial port interface supports various product features and functions, such as data output formatting, internal clock divider, power-down, DCO/data timing and offset adjustments.The AD9648 is packaged in a 64-lead RoHS compliant LFCSP that is pin compatible with theAD9650/AD9269/AD926816-bit ADC’s, theAD925814-bit ADC, theAD9628/AD923112-bit ADC’s, and theAD9608/AD920410-bit ADC’s, enabling a simple migration path between 10-bit and 16-bit converters sampling from 20 MSPS to 125 MSPS. |
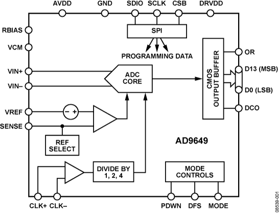
AD964914-Bit, 20/40/65/80 MSPS, 1.8 V Analog-to-Digital Converter | Development Boards, Kits, Programmers | 9 | Active | The AD9649 is a monolithic, single channel 1.8 V supply, 14-bit, 20/40/65/80 MSPS analog-to-digital converter (ADC). It features a high performance sample-and-hold circuit and an on-chip volt-age reference.The product uses multistage differential pipeline architecture with output error correction logic to provide 14-bit accuracy at 80 MSPS data rates and to guarantee no missing codes over the full operating temperature range.The ADC contains several features designed to maximize flexibility and minimize system cost, such as programmable clock and data alignment and programmable digital test pattern generation. The available digital test patterns include built-in deterministic and pseudorandom patterns, along with custom user-defined test patterns entered via the serial port interface (SPI).A differential clock input with optional 1, 2, or 4 divide ratios controls all internal conversion cycles.The digital output data is presented in offset binary, gray code, or twos complement format. A data output clock (DCO) is provided to ensure proper latch timing with receiving logic. Both 1.8 V and 3.3 V CMOS levels are supported.The AD9649 is available in a 32-lead RoHS-compliant LFCSP and is specified over the industrial temperature range (−40°C to +85°C).PRODUCT HIGHLIGHTSThe AD9649 operates from a single 1.8 V analog power supply and features a separate digital output driver supply to accommodate 1.8 V to 3.3 V logic families.The sample-and-hold circuit maintains excellent performance for input frequencies up to 200 MHz and is designed for low cost, low power, and ease of use.A standard serial port interface (SPI) supports various product features and functions, such as data output formatting, internal clock divider, power-down, DCO, data output (D13 to D0) timing and offset adjustments, and voltage reference modes.The AD9649 is packaged in a 32-lead RoHS-compliant LFCSP that is pin compatible with the AD9629 12-bit ADC and the AD9609 10-bit ADC, enabling a simple migration path between 10-bit and 14-bit converters sampling from 20 MSPS to 80 MSPS.APPLICATIONSCommunicationsDiversity radio systemsMultimode digital receiversGSM, EDGE, W-CDMA, LTE, CDMA2000, WiMAX, TD-SCDMASmart antenna systemsBattery-powered instrumentsHandheld scope metersPortable medical imagingUltrasoundRadar/LIDAR |
AD965016-Bit, 25 MSPS/65 MSPS/80 MSPS/105 MSPS, 1.8 V Dual Analog-to-Digital Converter (ADC) | Analog to Digital Converters (ADCs) Evaluation Boards | 7 | Active | The AD9650 is a dual, 16-bit, 25 MSPS/65 MSPS/80 MSPS/ 105 MSPS analog-to-digital converter (ADC) designed for digitizing high frequency, wide dynamic range signals with input frequencies of up to 300 MHz.The dual ADC core features a multistage, differential pipelined architecture with integrated output error correction logic. Each ADC features wide bandwidth, differential sample-and-hold analog input amplifiers, and shared integrated voltage reference, which eases design considerations. A duty cycle stabilizer is provided to compensate for variations in the ADC clock duty cycle, allowing the converters to maintain excellent performance.The ADC output data can be routed directly to the two external 16-bit output ports or multiplexed on a single 16-bit bus. These outputs can be set to either 1.8 V CMOS or LVDS.Flexible power-down options allow significant power savings, when desired.Programming for setup and control is accomplished using a 3-wire SPI-compatible serial interface.The AD9650 is available in a 64-lead LFCSP and is specified over the industrial temperature range of −40°C to +85°C.PRODUCT HIGHLIGHTSOn-chip dither option for improved SFDR performance with low power analog input.Proprietary differential input that maintains excellent SNR performance for input frequencies up to 300 MHz.Operation from a single 1.8 V supply and a separate digital output driver supply accommodating 1.8 V CMOS or LVDS outputs.Standard serial port interface (SPI) that supports various product features and functions, such as data formatting (offset binary, twos complement, or gray coding), enabling the clock DCS, power-down, and test modes.Pin compatible with the AD9268 and other dual families, AD9269, AD9251, AD9231, and AD9204. This allows a simple migration across resolutions and bandwidth.APPLICATIONSIndustrial instrumentationX-Ray, MRI, and ultrasound equipmentHigh speed pulse acquisitionChemical and spectrum analysisDirect conversion receiversMultimode digital receiversSmart antenna systemsGeneral-purpose software radios |
AD965216-bit, 310 MSPS, 3.3/1.8 V Dual Analog-to-Digital Converter (ADC) | Development Boards, Kits, Programmers | 1 | Active | The AD9652 is a dual, 16-bit analog-to-digital converter (ADC) with sampling speeds of up to 310 MSPS. It is designed to support demanding, high speed signal processing applications that require exceptional dynamic range over a wide input frequency range (up to 465 MHz). Its exceptional low noise floor of −157.6 dBFS and large signal spurious-free dynamic range (SFDR) performance (exceeding 85 dBFS, typical) allows low level signals to be resolved in the presence of large signals.The dual ADC cores feature a multistage, pipelined architecture with integrated output error correction logic. A high performance on-chip buffer and internal voltage reference simplify the inter-face to external driving circuitry while preserving the exceptional performance of the ADC.The AD9652 can support input clock frequencies of up to 1.24 GHz with a 1, 2, 4, and 8 integer clock divider used to generate the ADC sample clock. A duty cycle stabilizer is provided to compensate for variations in the ADC clock duty cycle. The 16-bit output data (with an overrange bit) from each ADC is interleaved onto a single LVDS output port along with a double data rate (DDR) clock. Programming for setup and control are accomplished using a 3-wire SPI-compatible serial interface.The AD9652 is available in a 144-ball CSP_BGA and is specified over the industrial temperature range of −40°C to +85°C. This product is protected by pending U.S. patents.PRODUCT HIGHLIGHTSIntegrated dual, 16-bit, 310 MSPS ADCs.On-chip buffer simplifies ADC driver interface.Operation from a 3.3 V and 1.8 V supply and a separate digital output driver supply accommodating LVDS outputs.Proprietary differential input maintains excellent SNR performance for input frequencies of up to 485 MHz.SYNC input allows synchronization of multiple devices.Three-wire, 3.3 V or 1.8 V SPI port for register programming and readback.APPLICATIONSMiltary radar and communicationsMultimode digital receivers (3G or 4G)Test and InstrumentationSmart antenna systems |
| Data Acquisition | 2 | Active | ||
| Integrated Circuits (ICs) | 2 | Active | ||
AD9656Quad, 16-Bit, 125 MSPS JESD204B 1.8 V Analog-to-Digital Converter | Analog to Digital Converters (ADC) | 2 | Active | The AD9656 is a quad, 16-bit, 125 MSPS analog-to-digital converter (ADC) with an on-chip sample and hold circuit designed for low cost, low power, small size, and ease of use. The device operates at a conversion rate of up to 125 MSPS and is optimized for outstanding dynamic performance and low power in applications where a small package size is critical.The ADC requires a single 1.8 V power supply and LVPECL-/CMOS-/LVDS-compatible sample rate clock for full performance operation. An external reference or driver components are not required for many applications.Individual channel power-down is supported and typically consumes less than 14 mW when all channels are disabled. The ADC contains several features designed to maximize flexibility and minimize system cost, such as a programmable output clock, data alignment, and digital test pattern generation. The available digital test patterns include built-in deterministic and pseudo-random patterns, along with custom user-defined test patterns entered via the serial port interface (SPI).The AD9656 is available in an RoHS compliant, nonmagnetic, 56-lead LFCSP. It is specified over the −40°C to +85°C industrial temperature range.Product HighlightsIt has a small footprint. Four ADCs are contained in a small, 8 mm × 8 mm package.An on-chip phase-locked loop (PLL) allows users to provide a single ADC sampling clock; the PLL multiplies the ADC sampling clock to produce the corresponding JESD204B data rate clock.The configurable JESD204B output block supports up to 8.0 Gbps per lane.JESD204B output block supports one, two, and four lane configurations.Low power of 198 mW per channel at 125 MSPS, two lanes.The SPI control offers a wide range of flexible features to meet specific system requirements.ApplicationsMedical imagingHigh speed imagingQuadrature radio receiversDiversity radio receiversPortable test equipment |
| Laser Drivers | 1 | Obsolete | ||
| Part | Category | Description |
|---|---|---|
Analog Devices ADM6713RAKSZ-REELObsolete | Integrated Circuits (ICs) | IC SUPERVISOR 1 CHANNEL SC70-4 |
Analog Devices | RF and Wireless | RF AMP SINGLE GENERAL PURPOSE RF AMPLIFIER 20GHZ 3.6V 22-PIN DIE TRAY |
Analog Devices | Integrated Circuits (ICs) | LOW NOISE, SWITCHED CAPACITOR REGULATED VOLTAGE INVERTERS |
Analog Devices | Integrated Circuits (ICs) | QUAD 16-BIT/12-BIT ±10V VOUTSOFTSPAN DACS WITH 10PPM/°C MAX REFERENCE |
Analog Devices | Integrated Circuits (ICs) | SERIAL 14-BIT, 3.5MSPS SAMPLING ADC WITH BIPOLAR INPUTS |
Analog Devices | Integrated Circuits (ICs) | ISOSPI ISOLATED COMMUNICATIONS INTERFACE |
Analog Devices | Integrated Circuits (ICs) | 4.5A, 500KHZ STEP-DOWN SWITCHING REGULATOR |
Analog Devices | Integrated Circuits (ICs) | 300 MA, LOW QUIESCENT CURRENT, ADJUSTABLE OUTPUT, CMOS LINEAR REGULATOR |
Analog Devices AD767KNObsolete | Integrated Circuits (ICs) | IC DAC 12BIT V-OUT 24DIP |
Analog Devices | Integrated Circuits (ICs) | QUAD 12-/10-/8-BIT RAIL-TO-RAIL DACS WITH 10PPM/°C REFERENCE |