| Power Management (PMIC) | 6 | Active | |
| Integrated Circuits (ICs) | 6 | Active | |
| Power Management (PMIC) | 2 | Obsolete | |
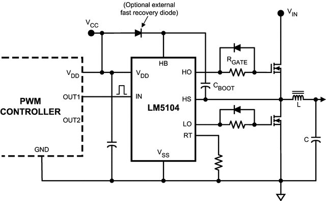
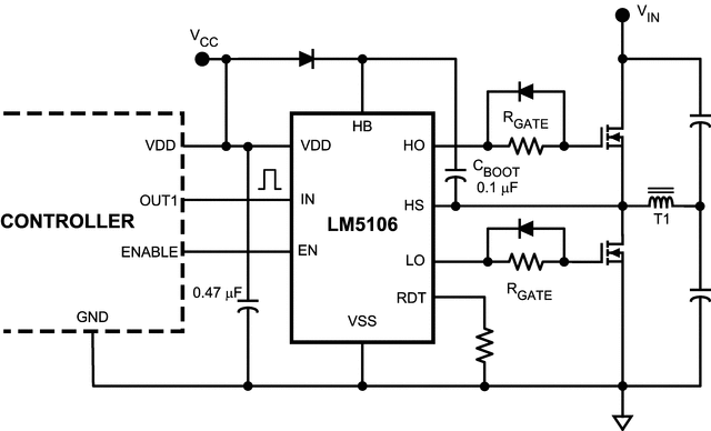
LM51061.2-A, 1.8-A 100-V half bridge gate driver with 8V-UVLO and programmable dead-time | Power Management (PMIC) | 6 | Active | The LM5106 is a high voltage gate driver designed to drive both the high side and low side N-Channel MOSFETs in a synchronous buck or half bridge configuration. The floating high side driver is capable of working with rail voltages up to 100V. The single control input is compatible with TTL signal levels and a single external resistor programs the switching transition dead-time through tightly matched turn-on delay circuits. The robust level shift technology operates at high speed while consuming low power and provides clean output transitions. Under-voltage lockout disables the gate driver when either the low side or the bootstrapped high side supply voltage is below the operating threshold. The LM5106 is offered in the VSSOP-10 or thermally enhanced 10-pin WSON plastic package.
The LM5106 is a high voltage gate driver designed to drive both the high side and low side N-Channel MOSFETs in a synchronous buck or half bridge configuration. The floating high side driver is capable of working with rail voltages up to 100V. The single control input is compatible with TTL signal levels and a single external resistor programs the switching transition dead-time through tightly matched turn-on delay circuits. The robust level shift technology operates at high speed while consuming low power and provides clean output transitions. Under-voltage lockout disables the gate driver when either the low side or the bootstrapped high side supply voltage is below the operating threshold. The LM5106 is offered in the VSSOP-10 or thermally enhanced 10-pin WSON plastic package. |
LM51071.4-A, 100-V half bridge gate driver with 8-V UVLO | Power Management (PMIC) | 7 | Active | The LM5107 is a low cost high voltage gate driver, designed to drive both the high side and the low side N-Channel MOSFETs in a synchronous buck or a half bridge configuration. The floating high-side driver is capable of working with rail voltages up to 100-V. The outputs are independently controlled with TTL compatible input thresholds. An integrated on chip high voltage diode is provided to charge the high side gate drive bootstrap capacitor. A robust level shifter technology operates at high speed while consuming low power and providing clean level transitions from the control input logic to the high side gate driver. Undervoltage lockout is provided on both the low side and the high side power rails. The device is available in the SOIC and the thermally enhanced WSON packages.
The LM5107 is a low cost high voltage gate driver, designed to drive both the high side and the low side N-Channel MOSFETs in a synchronous buck or a half bridge configuration. The floating high-side driver is capable of working with rail voltages up to 100-V. The outputs are independently controlled with TTL compatible input thresholds. An integrated on chip high voltage diode is provided to charge the high side gate drive bootstrap capacitor. A robust level shifter technology operates at high speed while consuming low power and providing clean level transitions from the control input logic to the high side gate driver. Undervoltage lockout is provided on both the low side and the high side power rails. The device is available in the SOIC and the thermally enhanced WSON packages. |
LM5109B-Q1Automotive 1-A, 100-V half bridge gate driver with 8-V UVLO and high noise immunity | Power Management (PMIC) | 21 | Active | The LM5109B device is a cost-effective, high-voltage gate driver designed to drive both the high-side and the low-side N-channel MOSFETs in a synchronous buck or a half-bridge configuration. The floating high-side driver is capable of working with rail voltages up to 90 V. The outputs are independently controlled with cost-effective TTL and CMOS-compatible input thresholds. The robust level shift technology operates at high speed while consuming low power and providing clean level transitions from the control input logic to the high-side gate driver. Undervoltage lockout is provided on both the low-side and the high-side power rails. The device is available in the 8-pin SOIC and thermally-enhanced 8-pin WSON packages.
The LM5109B device is a cost-effective, high-voltage gate driver designed to drive both the high-side and the low-side N-channel MOSFETs in a synchronous buck or a half-bridge configuration. The floating high-side driver is capable of working with rail voltages up to 90 V. The outputs are independently controlled with cost-effective TTL and CMOS-compatible input thresholds. The robust level shift technology operates at high speed while consuming low power and providing clean level transitions from the control input logic to the high-side gate driver. Undervoltage lockout is provided on both the low-side and the high-side power rails. The device is available in the 8-pin SOIC and thermally-enhanced 8-pin WSON packages. |
| Integrated Circuits (ICs) | 16 | Active | |
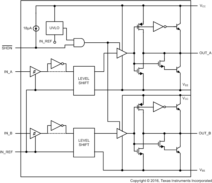
LM51115-A/3-A dual channel gate driver with active high or low output 4-V UVLO | Integrated Circuits (ICs) | 17 | Active | The LM5111 Dual Gate Driver replaces industry standard gate drivers with improved peak output current and efficiency. Eachcompoundoutput driver stage includes MOS and bipolar transistors operating in parallel that together sink more than 5-A peak from capacitive loads. Combining the unique characteristics of MOS and bipolar devices reduces drive current variation with voltage and temperature. Undervoltage lockout protection is also provided. The drivers can be operated in parallel with inputs and outputs connected to double the drive current capability. This device is available in the SOIC package or the thermally enhancedMSOP-PowerPAD package.
The LM5111 Dual Gate Driver replaces industry standard gate drivers with improved peak output current and efficiency. Eachcompoundoutput driver stage includes MOS and bipolar transistors operating in parallel that together sink more than 5-A peak from capacitive loads. Combining the unique characteristics of MOS and bipolar devices reduces drive current variation with voltage and temperature. Undervoltage lockout protection is also provided. The drivers can be operated in parallel with inputs and outputs connected to double the drive current capability. This device is available in the SOIC package or the thermally enhancedMSOP-PowerPAD package. |
LM5112-Q1Automotive 7-A/3-A single channel gate driver with 4-V UVLO and dedicated input ground | Gate Drivers | 5 | Active | The LM5112 device MOSFET gate driver provides high peak gate drive current in the tiny 6-pin WSON package (SOT-23 equivalent footprint) or an 8-pin exposed-pad MSOP package with improved power dissipation required for high frequency operation. The compound output driver stage includes MOS and bipolar transistors operating in parallel that together sink more than 7 A peak from capacitive loads. Combining the unique characteristics of MOS and bipolar devices reduces drive current variation with voltage and temperature. Undervoltage lockout protection is provided to prevent damage to the MOSFET due to insufficient gate turnon voltage. The LM5112 device provides both inverting and non-inverting inputs to satisfy requirements for inverting and non-inverting gate drive with a single device type.
The LM5112 device MOSFET gate driver provides high peak gate drive current in the tiny 6-pin WSON package (SOT-23 equivalent footprint) or an 8-pin exposed-pad MSOP package with improved power dissipation required for high frequency operation. The compound output driver stage includes MOS and bipolar transistors operating in parallel that together sink more than 7 A peak from capacitive loads. Combining the unique characteristics of MOS and bipolar devices reduces drive current variation with voltage and temperature. Undervoltage lockout protection is provided to prevent damage to the MOSFET due to insufficient gate turnon voltage. The LM5112 device provides both inverting and non-inverting inputs to satisfy requirements for inverting and non-inverting gate drive with a single device type. |
LM51131.2-A/5-A, 90-V half bridge gate driver for GaNFET | Development Boards, Kits, Programmers | 5 | Active | The LM5113 device is designed to drive both the high-side and the low-side enhancement mode Gallium Nitride (GaN) FETs in a synchronous buck or a half bridge configuration. The floating high-side driver is capable of driving a high-side enhancement mode GaN FET operating up to 100 V. The high-side bias voltage is generated using a bootstrap technique and is internally clamped at 5.2 V, which prevents the gate voltage from exceeding the maximum gate-source voltage rating of enhancement mode GaN FETs. The inputs of the LM5113 are TTL logic compatible, and can withstand input voltages up to 14 V regardless of the VDD voltage. The LM5113 has split gate outputs, providing flexibility to adjust the turnon and turnoff strength independently.
The LMG1205 is an enhancement over the LM5113. The LMG1205 takes the design of the LM5113 and includes start-up logic, level shifter, and power-off Vgs clamp enhancements to provide a more robust solution.
In addition, the strong sink capability of the LM5113 maintains the gate in the low state, preventing unintended turnon during switching. The LM5113 can operate up to several MHz. The LM5113 is available in a standard WSON-10 pin package and a 12-bump DSBGA package. The WSON-10 pin package contains an exposed pad to aid power dissipation. The DSBGA package offers a compact footprint and minimized package inductance.
The LM5113 device is designed to drive both the high-side and the low-side enhancement mode Gallium Nitride (GaN) FETs in a synchronous buck or a half bridge configuration. The floating high-side driver is capable of driving a high-side enhancement mode GaN FET operating up to 100 V. The high-side bias voltage is generated using a bootstrap technique and is internally clamped at 5.2 V, which prevents the gate voltage from exceeding the maximum gate-source voltage rating of enhancement mode GaN FETs. The inputs of the LM5113 are TTL logic compatible, and can withstand input voltages up to 14 V regardless of the VDD voltage. The LM5113 has split gate outputs, providing flexibility to adjust the turnon and turnoff strength independently.
The LMG1205 is an enhancement over the LM5113. The LMG1205 takes the design of the LM5113 and includes start-up logic, level shifter, and power-off Vgs clamp enhancements to provide a more robust solution.
In addition, the strong sink capability of the LM5113 maintains the gate in the low state, preventing unintended turnon during switching. The LM5113 can operate up to several MHz. The LM5113 is available in a standard WSON-10 pin package and a 12-bump DSBGA package. The WSON-10 pin package contains an exposed pad to aid power dissipation. The DSBGA package offers a compact footprint and minimized package inductance. |