ISO5451-Q1Automotive 5.7kVrms, 2.5A/5A single-channel isolated gate driver with active protection features | Isolators - Gate Drivers | 3 | Active | The ISO5451 is a 5.7-kV RMS, reinforced isolated gate driver for IGBTs and MOSFETs with 2.5-A source and 5-A sink current. The input side operates from a single 3-V to 5.5-V supply. The output side allows for a supply range from minimum 15 V to maximum 30 V. Two complementary CMOS inputs control the output state of the gate driver. The short propagation time of 76 ns assures accurate control of the output stage.
An internal desaturation (DESAT) fault detection recognizes when the IGBT is in an overload condition. Upon a DESAT detect, the gate driver output is driven low to V EE2 potential, turning the IGBT immediately off.
When desaturation is active, a fault signal is sent across the isolation barrier, pulling the FLT output at the input side low and blocking the isolator input. The FLT output condition is latched and can be reset through a low-active pulse at the RST input.
When the IGBT is turned off during normal operation with bipolar output supply, the output is hard clamp to V EE2. If the output supply is unipolar, an active Miller clamp can be used, allowing Miller current to sink across a low impedance path, preventing IGBT to be dynamically turned on during high voltage transient conditions.
The readiness for the gate driver to be operated is under the control of two undervoltage-lockout circuits monitoring the input side and output side supplies. If either side has insufficient supply the RDY output goes low, otherwise this output is high.
The ISO5451 is available in a 16-pin SOIC package. Device operation is specified over a temperature range from –40°C to +125°C ambient.
The ISO5451 is a 5.7-kV RMS, reinforced isolated gate driver for IGBTs and MOSFETs with 2.5-A source and 5-A sink current. The input side operates from a single 3-V to 5.5-V supply. The output side allows for a supply range from minimum 15 V to maximum 30 V. Two complementary CMOS inputs control the output state of the gate driver. The short propagation time of 76 ns assures accurate control of the output stage.
An internal desaturation (DESAT) fault detection recognizes when the IGBT is in an overload condition. Upon a DESAT detect, the gate driver output is driven low to V EE2 potential, turning the IGBT immediately off.
When desaturation is active, a fault signal is sent across the isolation barrier, pulling the FLT output at the input side low and blocking the isolator input. The FLT output condition is latched and can be reset through a low-active pulse at the RST input.
When the IGBT is turned off during normal operation with bipolar output supply, the output is hard clamp to V EE2. If the output supply is unipolar, an active Miller clamp can be used, allowing Miller current to sink across a low impedance path, preventing IGBT to be dynamically turned on during high voltage transient conditions.
The readiness for the gate driver to be operated is under the control of two undervoltage-lockout circuits monitoring the input side and output side supplies. If either side has insufficient supply the RDY output goes low, otherwise this output is high.
The ISO5451 is available in a 16-pin SOIC package. Device operation is specified over a temperature range from –40°C to +125°C ambient. |
ISO5452-Q1Automotive 5.7kVrms 2.5A/5A single-channel isolated gate driver w/split output & active protection | Isolators - Gate Drivers | 4 | Active | The ISO5452-Q1 is a 5.7-kVRMS, reinforced isolated gate driver for IGBTs and MOSFETs with split outputs, OUTH and OUTL, providing 2.5-A source and 5-A sink current. The input side operates from a single 2.25-V to 5.5-V supply. The output side allows for a supply range from minimum 15 V to maximum30 V. Two complementary CMOS inputs control the output state of the gate driver. The short propagation time of 76 ns assures accurate control of the output stage.
An internal desaturation (DESAT) fault detection recognizes when the IGBT is in an overcurrent condition. Upon a DESAT detect, a Mute logic immediately blocks the output of the isolator and initiates a soft-turn-off procedure which disables OUTH, and pulls OUTL to low over a time span of2 μs. When OUTL reaches 2 V with respect to the most negative supply potential, VEE2, the gate driver output is pulled hard to VEE2potential, turning the IGBT immediately off.
When desaturation is active, a fault signal is sent across the isolation barrier, pulling theFLToutput at the input side low and blocking the isolator input. Mute logic is activated through the soft-turn-off period. TheFLToutput condition is latched and can be reset only after RDY goes high, through a low-active pulse at theRSTinput.
When the IGBT is turned off during normal operation with bipolar output supply, the output is hard clamp to VEE2. If the output supply is unipolar, an active Miller clamp can be used, allowing Miller current to sink across a low impedance path, preventing IGBT to be dynamically turned on during high voltage transient conditions.
The readiness for the gate driver to be operated is under the control of two undervoltage-lockout circuits monitoring the input side and output side supplies. If either side has insufficient supply the RDY output goes low, otherwise this output is high.
The ISO5452-Q1 is available in a 16-pin SOIC package. Device operation is specified over a temperature range from –40°C to +125°C ambient.
The ISO5452-Q1 is a 5.7-kVRMS, reinforced isolated gate driver for IGBTs and MOSFETs with split outputs, OUTH and OUTL, providing 2.5-A source and 5-A sink current. The input side operates from a single 2.25-V to 5.5-V supply. The output side allows for a supply range from minimum 15 V to maximum30 V. Two complementary CMOS inputs control the output state of the gate driver. The short propagation time of 76 ns assures accurate control of the output stage.
An internal desaturation (DESAT) fault detection recognizes when the IGBT is in an overcurrent condition. Upon a DESAT detect, a Mute logic immediately blocks the output of the isolator and initiates a soft-turn-off procedure which disables OUTH, and pulls OUTL to low over a time span of2 μs. When OUTL reaches 2 V with respect to the most negative supply potential, VEE2, the gate driver output is pulled hard to VEE2potential, turning the IGBT immediately off.
When desaturation is active, a fault signal is sent across the isolation barrier, pulling theFLToutput at the input side low and blocking the isolator input. Mute logic is activated through the soft-turn-off period. TheFLToutput condition is latched and can be reset only after RDY goes high, through a low-active pulse at theRSTinput.
When the IGBT is turned off during normal operation with bipolar output supply, the output is hard clamp to VEE2. If the output supply is unipolar, an active Miller clamp can be used, allowing Miller current to sink across a low impedance path, preventing IGBT to be dynamically turned on during high voltage transient conditions.
The readiness for the gate driver to be operated is under the control of two undervoltage-lockout circuits monitoring the input side and output side supplies. If either side has insufficient supply the RDY output goes low, otherwise this output is high.
The ISO5452-Q1 is available in a 16-pin SOIC package. Device operation is specified over a temperature range from –40°C to +125°C ambient. |
| Isolators - Gate Drivers | 2 | Active | |
ISO5851-Q1Automotive 5.7kVrms, 2.5A/5A single-channel isolated gate driver with active protection features | Development Boards, Kits, Programmers | 5 | Active | The ISO5851-Q1 is a 5.7-kVRMS, reinforced isolated gate driver for IGBTs and MOSFETs with 2.5-A source and 5-A sink current. The input side operates from a single 3-V to 5.5-V supply. The output side allows for a supply range from minimum 15 V to maximum 30 V. Two complementary CMOS inputs control the output state of the gate driver. The short propagation time of 76 ns assures accurate control of the output stage.
An internal desaturation (DESAT) fault detection recognizes when the IGBT is in an overload condition. Upon a DESAT detect, the gate driver output is driven low to VEE2potential, turning the IGBT immediately off.
When desaturation is active, a fault signal is sent across the isolation barrier, pulling theFLToutput at the input side low and blocking the isolator input. TheFLToutput condition is latched and can be reset through a low-active pulse at theRSTinput.
When the IGBT is turned off during normal operation with bipolar output supply, the output is hard clamp to VEE2. If the output supply is unipolar, an active Miller clamp can be used, allowing Miller current to sink across a low impedance path preventing IGBT to be dynamically turned on during high voltage transient conditions.
When desaturation is active, a fault signal is sent across the isolation barrier pulling theFLToutput at the input side low and blocking the isolator input. TheFLToutput condition is latched and can be reset through a low-active pulse at theRSTinput.
When the IGBT is turned off during normal operation with bipolar output supply, the output is hard clamp to VEE2. If the output supply is unipolar, an active Miller clamp can be used, allowing Miller current to sink across a low impedance path preventing IGBT to be dynamically turned on during high voltage transient conditions.
The readiness for the gate driver to be operated is under the control of two undervoltage-lockout circuits monitoring the input side and output side supplies. If either side has insufficient supply the RDY output goes low; otherwise, this output is high.
The ISO5851-Q1 is available in a 16-pin SOIC package. Device operation is specified over a temperature range from –40°C to +125°C ambient.
The ISO5851-Q1 is a 5.7-kVRMS, reinforced isolated gate driver for IGBTs and MOSFETs with 2.5-A source and 5-A sink current. The input side operates from a single 3-V to 5.5-V supply. The output side allows for a supply range from minimum 15 V to maximum 30 V. Two complementary CMOS inputs control the output state of the gate driver. The short propagation time of 76 ns assures accurate control of the output stage.
An internal desaturation (DESAT) fault detection recognizes when the IGBT is in an overload condition. Upon a DESAT detect, the gate driver output is driven low to VEE2potential, turning the IGBT immediately off.
When desaturation is active, a fault signal is sent across the isolation barrier, pulling theFLToutput at the input side low and blocking the isolator input. TheFLToutput condition is latched and can be reset through a low-active pulse at theRSTinput.
When the IGBT is turned off during normal operation with bipolar output supply, the output is hard clamp to VEE2. If the output supply is unipolar, an active Miller clamp can be used, allowing Miller current to sink across a low impedance path preventing IGBT to be dynamically turned on during high voltage transient conditions.
When desaturation is active, a fault signal is sent across the isolation barrier pulling theFLToutput at the input side low and blocking the isolator input. TheFLToutput condition is latched and can be reset through a low-active pulse at theRSTinput.
When the IGBT is turned off during normal operation with bipolar output supply, the output is hard clamp to VEE2. If the output supply is unipolar, an active Miller clamp can be used, allowing Miller current to sink across a low impedance path preventing IGBT to be dynamically turned on during high voltage transient conditions.
The readiness for the gate driver to be operated is under the control of two undervoltage-lockout circuits monitoring the input side and output side supplies. If either side has insufficient supply the RDY output goes low; otherwise, this output is high.
The ISO5851-Q1 is available in a 16-pin SOIC package. Device operation is specified over a temperature range from –40°C to +125°C ambient. |
ISO5852S-EP5.7kVrms, 2.5A/5A enhanced 1-channel isolated gate driver w/split output, active protection features | Isolators - Gate Drivers | 1 | Active | The ISO5852S-EP device is a 5.7-kVRMS, reinforced isolated gate driver for IGBTs and MOSFETs with split outputs, OUTH and OUTL, providing 2.5-A source and 5-A sink current. The input side operates from a single 2.25-V to 5.5-V supply. The output side allows for a supply range from minimum 15-V to maximum 30-V. Two complementary CMOS inputs control the output state of the gate driver. The short propagation time of 76 ns provides accurate control of the output stage.
An internal desaturation (DESAT) fault detection recognizes when the IGBT is in an overcurrent condition. Upon a DESAT detect, a mute logic immediately blocks the output of the isolator and initiates a soft-turnoff procedure which disables the OUTH pin and pulls the OUTL pin to low over a time span of 2 µs. When the OUTL pin reaches 2 V with respect to the most-negative supply potential, VEE2, the gate-driver output is pulled hard to the VEE2potential which turns the IGBT immediately off.
When desaturation is active, a fault signal is sent across the isolation barrier pulling theFLToutput at the input side low and blocking the isolator input. Mute logic is activated through the soft-turnoff period. TheFLToutput condition is latched and can be reset only after the RDY pin goes high, through a low-active pulse at theRSTinput.
When the IGBT is turned off during normal operation with a bipolar output supply, the output is hard clamp to VEE2. If the output supply is unipolar, an active Miller clamp can be used, allowing Miller current to sink across a low-impedance path which prevents the IGBT from dynamic turnon during high-voltage transient conditions.
The readiness for the gate driver to be operated is under the control of two undervoltage-lockout circuits monitoring the input-side and output-side supplies. If either side has insufficient supply, the RDY output goes low, otherwise this output is high.
The ISO5852S-EP device is available in a 16-pin SOIC package. Device operation is specified over a temperature range from –55°C to +125°C ambient.
The ISO5852S-EP device is a 5.7-kVRMS, reinforced isolated gate driver for IGBTs and MOSFETs with split outputs, OUTH and OUTL, providing 2.5-A source and 5-A sink current. The input side operates from a single 2.25-V to 5.5-V supply. The output side allows for a supply range from minimum 15-V to maximum 30-V. Two complementary CMOS inputs control the output state of the gate driver. The short propagation time of 76 ns provides accurate control of the output stage.
An internal desaturation (DESAT) fault detection recognizes when the IGBT is in an overcurrent condition. Upon a DESAT detect, a mute logic immediately blocks the output of the isolator and initiates a soft-turnoff procedure which disables the OUTH pin and pulls the OUTL pin to low over a time span of 2 µs. When the OUTL pin reaches 2 V with respect to the most-negative supply potential, VEE2, the gate-driver output is pulled hard to the VEE2potential which turns the IGBT immediately off.
When desaturation is active, a fault signal is sent across the isolation barrier pulling theFLToutput at the input side low and blocking the isolator input. Mute logic is activated through the soft-turnoff period. TheFLToutput condition is latched and can be reset only after the RDY pin goes high, through a low-active pulse at theRSTinput.
When the IGBT is turned off during normal operation with a bipolar output supply, the output is hard clamp to VEE2. If the output supply is unipolar, an active Miller clamp can be used, allowing Miller current to sink across a low-impedance path which prevents the IGBT from dynamic turnon during high-voltage transient conditions.
The readiness for the gate driver to be operated is under the control of two undervoltage-lockout circuits monitoring the input-side and output-side supplies. If either side has insufficient supply, the RDY output goes low, otherwise this output is high.
The ISO5852S-EP device is available in a 16-pin SOIC package. Device operation is specified over a temperature range from –55°C to +125°C ambient. |
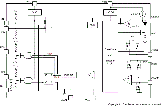
ISO5852S-Q1Automotive 5.7kVrms 2.5A/5A single-channel isolated gate driver w/split output & active protection | Evaluation and Demonstration Boards and Kits | 6 | Active | The ISO5852S device is a 5.7-kV RMS, reinforced isolated gate driver for IGBTs and MOSFETs with split outputs, OUTH and OUTL, providing 2.5-A source and 5-A sink current. The input side operates from a single 2.25-V to 5.5-V supply. The output side allows for a supply range from minimum 15 V to maximum 30 V. Two complementary CMOS inputs control the output state of the gate driver. The short propagation time of 76 ns provides accurate control of the output stage.
An internal desaturation (DESAT) fault detection recognizes when the IGBT is in an overcurrent condition. Upon a DESAT detect, a mute logic immediately blocks the output of the isolator and initiates a soft-turnoff procedure which disables the OUTH pin and pulls the OUTL pin to low over a time span of 2 µs. When the OUTL pin reaches 2 V with respect to the most-negative supply potential, V EE2, the gate-driver output is pulled hard to the V EE2 potential, turning the IGBT immediately off.
When desaturation is active, a fault signal is sent across the isolation barrier, pulling the FLT output at the input side low and blocking the isolator input. Mute logic is activated through the soft-turnoff period. The FLT output condition is latched and can be reset only after the RDY pin goes high, through a low-active pulse at the RST input.
When the IGBT is turned off during normal operation with a bipolar output supply, the output is hard clamp to V EE2. If the output supply is unipolar, an active Miller clamp can be used, allowing Miller current to sink across a low-impedance path which prevents the IGBT from dynamic turnon during high-voltage transient conditions.
The readiness for the gate driver to be operated is under the control of two undervoltage-lockout circuits monitoring the input-side and output-side supplies. If either side has insufficient supply, the RDY output goes low, otherwise this output is high.
The ISO5852S device is available in a 16-pin SOIC package. Device operation is specified over a temperature range from –40°C to +125°C ambient.
The ISO5852S device is a 5.7-kV RMS, reinforced isolated gate driver for IGBTs and MOSFETs with split outputs, OUTH and OUTL, providing 2.5-A source and 5-A sink current. The input side operates from a single 2.25-V to 5.5-V supply. The output side allows for a supply range from minimum 15 V to maximum 30 V. Two complementary CMOS inputs control the output state of the gate driver. The short propagation time of 76 ns provides accurate control of the output stage.
An internal desaturation (DESAT) fault detection recognizes when the IGBT is in an overcurrent condition. Upon a DESAT detect, a mute logic immediately blocks the output of the isolator and initiates a soft-turnoff procedure which disables the OUTH pin and pulls the OUTL pin to low over a time span of 2 µs. When the OUTL pin reaches 2 V with respect to the most-negative supply potential, V EE2, the gate-driver output is pulled hard to the V EE2 potential, turning the IGBT immediately off.
When desaturation is active, a fault signal is sent across the isolation barrier, pulling the FLT output at the input side low and blocking the isolator input. Mute logic is activated through the soft-turnoff period. The FLT output condition is latched and can be reset only after the RDY pin goes high, through a low-active pulse at the RST input.
When the IGBT is turned off during normal operation with a bipolar output supply, the output is hard clamp to V EE2. If the output supply is unipolar, an active Miller clamp can be used, allowing Miller current to sink across a low-impedance path which prevents the IGBT from dynamic turnon during high-voltage transient conditions.
The readiness for the gate driver to be operated is under the control of two undervoltage-lockout circuits monitoring the input-side and output-side supplies. If either side has insufficient supply, the RDY output goes low, otherwise this output is high.
The ISO5852S device is available in a 16-pin SOIC package. Device operation is specified over a temperature range from –40°C to +125°C ambient. |
ISO6520Functional isolation dual-channel 2/0 digital isolator | Digital Isolators | 4 | Active | The ISO652x devices are high-performance, dual-channel functional isolators designed for cost sensitive, space constrained applications that require isolation for non-safety applications. The isolation barrier supports a working voltage of 200VRMS / 280VDC and transient over voltages of 570VRMS / 800VDC.
The devices provide high electromagnetic immunity and low emissions at low power consumption, while isolating CMOS or LVCMOS digital I/Os. Each isolation channel has a logic input and output buffer separated by TI’s double capacitive silicon dioxide (SiO2) insulation barrier. ISO6520 has two isolation channels with both channels in the same direction. ISO6521 has two isolation channels with one channel in each direction. In the event of input power or signal loss, the default output is high for devices without suffix F and low for devices with suffix F. See Device Functional Modes section for further details.
These devices help prevent noise currents on data buses, such as UART, SPI, RS-485, RS-232, and CAN from damaging sensitive circuitry. Through chip design and layout techniques, the electromagnetic compatibility of the devices have been significantly enhanced to ease system-level ESD and emissions compliance.
The ISO652x devices are high-performance, dual-channel functional isolators designed for cost sensitive, space constrained applications that require isolation for non-safety applications. The isolation barrier supports a working voltage of 200VRMS / 280VDC and transient over voltages of 570VRMS / 800VDC.
The devices provide high electromagnetic immunity and low emissions at low power consumption, while isolating CMOS or LVCMOS digital I/Os. Each isolation channel has a logic input and output buffer separated by TI’s double capacitive silicon dioxide (SiO2) insulation barrier. ISO6520 has two isolation channels with both channels in the same direction. ISO6521 has two isolation channels with one channel in each direction. In the event of input power or signal loss, the default output is high for devices without suffix F and low for devices with suffix F. See Device Functional Modes section for further details.
These devices help prevent noise currents on data buses, such as UART, SPI, RS-485, RS-232, and CAN from damaging sensitive circuitry. Through chip design and layout techniques, the electromagnetic compatibility of the devices have been significantly enhanced to ease system-level ESD and emissions compliance. |
ISO6521Functional isolation dual-channel 1/1 digital isolator | Isolators | 3 | Active | The ISO652x devices are high-performance, dual-channel functional isolators designed for cost sensitive, space constrained applications that require isolation for non-safety applications. The isolation barrier supports a working voltage of 200VRMS / 280VDC and transient over voltages of 570VRMS / 800VDC.
The devices provide high electromagnetic immunity and low emissions at low power consumption, while isolating CMOS or LVCMOS digital I/Os. Each isolation channel has a logic input and output buffer separated by TI’s double capacitive silicon dioxide (SiO2) insulation barrier. ISO6520 has two isolation channels with both channels in the same direction. ISO6521 has two isolation channels with one channel in each direction. In the event of input power or signal loss, the default output is high for devices without suffix F and low for devices with suffix F. See Device Functional Modes section for further details.
These devices help prevent noise currents on data buses, such as UART, SPI, RS-485, RS-232, and CAN from damaging sensitive circuitry. Through chip design and layout techniques, the electromagnetic compatibility of the devices have been significantly enhanced to ease system-level ESD and emissions compliance.
The ISO652x devices are high-performance, dual-channel functional isolators designed for cost sensitive, space constrained applications that require isolation for non-safety applications. The isolation barrier supports a working voltage of 200VRMS / 280VDC and transient over voltages of 570VRMS / 800VDC.
The devices provide high electromagnetic immunity and low emissions at low power consumption, while isolating CMOS or LVCMOS digital I/Os. Each isolation channel has a logic input and output buffer separated by TI’s double capacitive silicon dioxide (SiO2) insulation barrier. ISO6520 has two isolation channels with both channels in the same direction. ISO6521 has two isolation channels with one channel in each direction. In the event of input power or signal loss, the default output is high for devices without suffix F and low for devices with suffix F. See Device Functional Modes section for further details.
These devices help prevent noise currents on data buses, such as UART, SPI, RS-485, RS-232, and CAN from damaging sensitive circuitry. Through chip design and layout techniques, the electromagnetic compatibility of the devices have been significantly enhanced to ease system-level ESD and emissions compliance. |
ISO6720-Q1Automotive, general-purpose, dual-channel, 2/0 digital isolator | Isolators | 4 | Active | The ISO672xB devices are high-performance, dual-channel digital isolators ideal for cost sensitive applications requiring up to 3000 VRMS(D package) isolation ratings per UL 1577. These devices are also certified by VDE, TUV, CSA, and CQC.
The ISO672xB devices provide high electromagnetic immunity and low emissions at low power consumption, while isolating CMOS or LVCMOS digital I/Os. Each isolation channel has a logic input and output buffer separated by TI’s double capacitive silicon dioxide (SiO2) insulation barrier. The ISO6720B device has 2 isolation channels with both channels in the same direction. The ISO6721B device has 2 isolation channels with 1 channel in each direction. In the event of input power or signal loss, the default output ishighfor devices without suffix F andlowfor devices with suffix F. See Device Functional Modes section for further details.
Used in conjunction with isolated power supplies, these devices help prevent noise currents on data buses, such as UART, SPI, RS-485, RS-232, and CAN from damaging sensitive circuitry. Through innovative chip design and layout techniques, the electromagnetic compatibility of the ISO672xB devices has been significantly enhanced to ease system-level ESD, EFT, surge, and emissions compliance. The ISO672xB family of devices is available in a 8-pin SOIC narrow-body (D) package and is a pin-to-pin upgrade to the older generations. For reinforced isolation requirements, refer to theISO672x-Q1.
The ISO672xB devices are high-performance, dual-channel digital isolators ideal for cost sensitive applications requiring up to 3000 VRMS(D package) isolation ratings per UL 1577. These devices are also certified by VDE, TUV, CSA, and CQC.
The ISO672xB devices provide high electromagnetic immunity and low emissions at low power consumption, while isolating CMOS or LVCMOS digital I/Os. Each isolation channel has a logic input and output buffer separated by TI’s double capacitive silicon dioxide (SiO2) insulation barrier. The ISO6720B device has 2 isolation channels with both channels in the same direction. The ISO6721B device has 2 isolation channels with 1 channel in each direction. In the event of input power or signal loss, the default output ishighfor devices without suffix F andlowfor devices with suffix F. See Device Functional Modes section for further details.
Used in conjunction with isolated power supplies, these devices help prevent noise currents on data buses, such as UART, SPI, RS-485, RS-232, and CAN from damaging sensitive circuitry. Through innovative chip design and layout techniques, the electromagnetic compatibility of the ISO672xB devices has been significantly enhanced to ease system-level ESD, EFT, surge, and emissions compliance. The ISO672xB family of devices is available in a 8-pin SOIC narrow-body (D) package and is a pin-to-pin upgrade to the older generations. For reinforced isolation requirements, refer to theISO672x-Q1. |
ISO6721R-Q1Automotive, general-purpose, dual-channel, 1/1 reverse pinout digital isolator | Evaluation Boards | 9 | Active | The ISO672xB devices are high-performance, dual-channel digital isolators ideal for cost sensitive applications requiring up to 3000 VRMS(D package) isolation ratings per UL 1577. These devices are also certified by VDE, TUV, CSA, and CQC.
The ISO672xB devices provide high electromagnetic immunity and low emissions at low power consumption, while isolating CMOS or LVCMOS digital I/Os. Each isolation channel has a logic input and output buffer separated by TI’s double capacitive silicon dioxide (SiO2) insulation barrier. The ISO6720B device has 2 isolation channels with both channels in the same direction. The ISO6721B device has 2 isolation channels with 1 channel in each direction. In the event of input power or signal loss, the default output ishighfor devices without suffix F andlowfor devices with suffix F. See Device Functional Modes section for further details.
Used in conjunction with isolated power supplies, these devices help prevent noise currents on data buses, such as UART, SPI, RS-485, RS-232, and CAN from damaging sensitive circuitry. Through innovative chip design and layout techniques, the electromagnetic compatibility of the ISO672xB devices has been significantly enhanced to ease system-level ESD, EFT, surge, and emissions compliance. The ISO672xB family of devices is available in a 8-pin SOIC narrow-body (D) package and is a pin-to-pin upgrade to the older generations. For reinforced isolation requirements, refer to theISO672x-Q1.
The ISO672xB devices are high-performance, dual-channel digital isolators ideal for cost sensitive applications requiring up to 3000 VRMS(D package) isolation ratings per UL 1577. These devices are also certified by VDE, TUV, CSA, and CQC.
The ISO672xB devices provide high electromagnetic immunity and low emissions at low power consumption, while isolating CMOS or LVCMOS digital I/Os. Each isolation channel has a logic input and output buffer separated by TI’s double capacitive silicon dioxide (SiO2) insulation barrier. The ISO6720B device has 2 isolation channels with both channels in the same direction. The ISO6721B device has 2 isolation channels with 1 channel in each direction. In the event of input power or signal loss, the default output ishighfor devices without suffix F andlowfor devices with suffix F. See Device Functional Modes section for further details.
Used in conjunction with isolated power supplies, these devices help prevent noise currents on data buses, such as UART, SPI, RS-485, RS-232, and CAN from damaging sensitive circuitry. Through innovative chip design and layout techniques, the electromagnetic compatibility of the ISO672xB devices has been significantly enhanced to ease system-level ESD, EFT, surge, and emissions compliance. The ISO672xB family of devices is available in a 8-pin SOIC narrow-body (D) package and is a pin-to-pin upgrade to the older generations. For reinforced isolation requirements, refer to theISO672x-Q1. |