TPS61183WLED driver for notebooks with PWM interface and programmable PWM dimming | Power Management (PMIC) | 2 | Active | The TPS61183 device provides a highly integrated white-LED (WLED) driver solution for notebook LCD backlights. This device has a built-in high-efficiency boost regulator with integrated 2-A, 40-V power MOSFET. The six current sink regulators provide high-precision current regulation and matching. The device can support a total of up to 60 WLEDs. In addition, the boost output automatically adjusts its voltage to the WLED forward voltage to optimize efficiency.
The TPS61183 supports the programmable brightness dimming method. In this configuration, the dimming duty cycle of the WLED current is controlled by the input PWM signal but the dimming frequency is fixed and set by an external resistor. During direct PWM dimming, the WLED current completely synchronized with the input PWM signal's duty cycle and frequency.
The TPS61183 device provides a highly integrated white-LED (WLED) driver solution for notebook LCD backlights. This device has a built-in high-efficiency boost regulator with integrated 2-A, 40-V power MOSFET. The six current sink regulators provide high-precision current regulation and matching. The device can support a total of up to 60 WLEDs. In addition, the boost output automatically adjusts its voltage to the WLED forward voltage to optimize efficiency.
The TPS61183 supports the programmable brightness dimming method. In this configuration, the dimming duty cycle of the WLED current is controlled by the input PWM signal but the dimming frequency is fixed and set by an external resistor. During direct PWM dimming, the WLED current completely synchronized with the input PWM signal's duty cycle and frequency. |
| LED Drivers | 2 | Active | |
| LED Driver Evaluation Boards | 3 | Active | |
TPS61193-Q1Low-EMI, high-performance 3-channel LED driver for Automotive lighting | LED Driver Evaluation Boards | 3 | Active | The TPS61193-Q1 is an automotive high-efficiency, low-EMI, easy-to-use LED driver with an integrated DC-DC converter. The DC-DC converter supports both boost and SEPIC mode operation. The device has three high-precision current sinks that can be combined for higher current capability.
The DC-DC converter has adaptive output voltage control based on the LED current sink headroom voltages. This feature minimizes the power consumption by adjusting the voltage to the lowest sufficient level in all conditions. For EMI reduction DC-DC supports spread spectrum for switching frequency and an external synchronization with dedicated pin. A wide-rage adjustable frequency allows the TPS61193-Q1 to avoid disturbance for AM radio bands.
The input voltage range for the TPS61193-Q1 is from 4.5 V to 40 V to support automotive stop/start and load dump condition. The TPS61193-Q1 integrates extensive fault detection features.
The TPS61193-Q1 is an automotive high-efficiency, low-EMI, easy-to-use LED driver with an integrated DC-DC converter. The DC-DC converter supports both boost and SEPIC mode operation. The device has three high-precision current sinks that can be combined for higher current capability.
The DC-DC converter has adaptive output voltage control based on the LED current sink headroom voltages. This feature minimizes the power consumption by adjusting the voltage to the lowest sufficient level in all conditions. For EMI reduction DC-DC supports spread spectrum for switching frequency and an external synchronization with dedicated pin. A wide-rage adjustable frequency allows the TPS61193-Q1 to avoid disturbance for AM radio bands.
The input voltage range for the TPS61193-Q1 is from 4.5 V to 40 V to support automotive stop/start and load dump condition. The TPS61193-Q1 integrates extensive fault detection features. |
| Power Management (PMIC) | 3 | Active | |
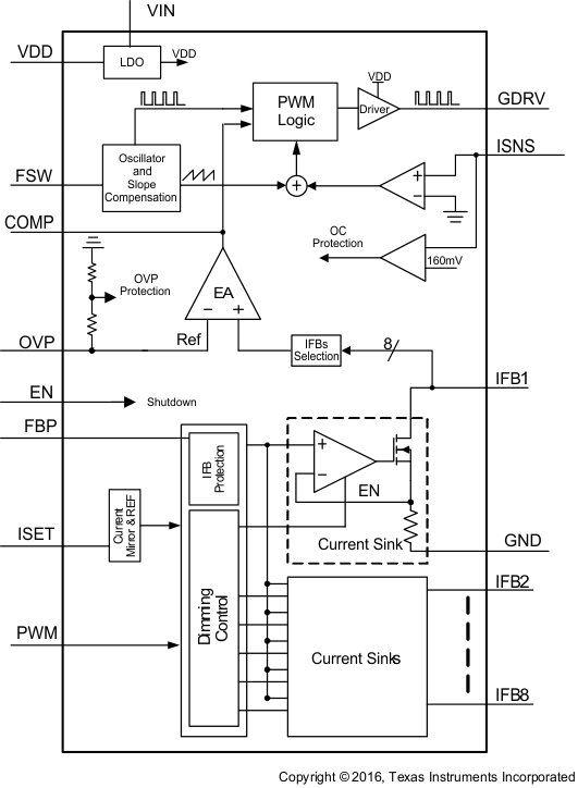
TPS6119596 LED, 8-channel white LED driver for LCD backlight with SMBus interface | LED Driver Evaluation Boards | 3 | Active | The TPS61195 IC provides highly integrated solutions for large-size LCD backlighting. This device has a built-in high efficiency boost regulator with integrated 2.5A/50V power MOSFET. The eight current sink regulators provide high precision current regulation and matching. In total, the device can support up to 96 LEDs. Unused sinks are disabled by tying them to ground. The boost output automatically adjusts its voltage to the WLED forward voltage to improve efficiency.
The TPS61195 supports multiple brightness dimming methods. During PWM dimming, each IFB pin’s current is turned on/off at the duty cycle and frequency determined by an integrated pulse width modulation (PWM). The frequency of this signal is resistor programmable, while the duty cycle is controlled directly either from an external PWM signal input to the DPWM pin or through the SMBUS interface. Additionally, the SMBUS interface provides some operational reporting data such as if one or more strings have failed or if the IC is over-heating. In direct PWM dimming mode, each IFB current is turned on/off at same duty cycle and frequency as the PWM signal input on the DPWM pin. In analog dimming mode, the input PWM duty cycle information is translated to analog signal to control the WLED current signal linearly over 1% to 100% brightness area.
The TPS61195 integrates over-current and short-circuit protection, soft start and over temperature protection circuit. The device also provides programmable output over-voltage protection, and the threshold is adjusted by external resistor divider combination.
The TPS61195 IC has built-in linear regulator for the IC supply. The device is in a 4×4 mm QFN package.
The TPS61195 IC provides highly integrated solutions for large-size LCD backlighting. This device has a built-in high efficiency boost regulator with integrated 2.5A/50V power MOSFET. The eight current sink regulators provide high precision current regulation and matching. In total, the device can support up to 96 LEDs. Unused sinks are disabled by tying them to ground. The boost output automatically adjusts its voltage to the WLED forward voltage to improve efficiency.
The TPS61195 supports multiple brightness dimming methods. During PWM dimming, each IFB pin’s current is turned on/off at the duty cycle and frequency determined by an integrated pulse width modulation (PWM). The frequency of this signal is resistor programmable, while the duty cycle is controlled directly either from an external PWM signal input to the DPWM pin or through the SMBUS interface. Additionally, the SMBUS interface provides some operational reporting data such as if one or more strings have failed or if the IC is over-heating. In direct PWM dimming mode, each IFB current is turned on/off at same duty cycle and frequency as the PWM signal input on the DPWM pin. In analog dimming mode, the input PWM duty cycle information is translated to analog signal to control the WLED current signal linearly over 1% to 100% brightness area.
The TPS61195 integrates over-current and short-circuit protection, soft start and over temperature protection circuit. The device also provides programmable output over-voltage protection, and the threshold is adjusted by external resistor divider combination.
The TPS61195 IC has built-in linear regulator for the IC supply. The device is in a 4×4 mm QFN package. |
TPS61196-Q16-String 400-mA WLED Drvr w/ Independent PWM dimming for Each String | Evaluation Boards | 3 | Active | The TPS61196-Q1 provides a highly integrated solution for automotive LCD backlighting with an independent PWM dimming function for each string. This device is a current mode boost controller driving up to six WLED strings with multiple LEDs in series. Each string has an independent current regulator providing a LED current adjustable from 50 mA to 400 mA within ±1.5% matching accuracy. The minimal voltage at the current sink is programmable in the range of 0.3 V to 1 V to fit with different LED current settings. The input voltage range for the device is from 8 V to 30 V.
The TPS61196-Q1 adjusts the boost controller’s output voltage automatically to provide only the voltage required by the LED string with the largest forward voltage drop plus the minimum required voltage at that string’s IFB pin, thereby optimizing driver efficiency. Its switching frequency is programmed by an external resistor from 100 kHz to 800 kHz.
The TPS61196-Q1 supports direct PWM brightness dimming. Each string has an independent PWM control input. During the PWM dimming, the LED current is turned on or turned off at the frequency and duty cycle which are determined by the external PWM signal. The PWM frequency ranges from 90 Hz to 22 kHz.
The TPS61196-Q1 integrates overcurrent protection, output short-circuit protection, ISET short-to-ground protection, diode open and short protection, LED open and short protection, and overtemperature shutdown circuit. In addition, the TPS61196-Q1 can detect the IFB pin short to ground to protect the LED string. The device also provides programmable input undervoltage lockout threshold and output overvoltage protection threshold.
The TPS61196-Q1 provides a highly integrated solution for automotive LCD backlighting with an independent PWM dimming function for each string. This device is a current mode boost controller driving up to six WLED strings with multiple LEDs in series. Each string has an independent current regulator providing a LED current adjustable from 50 mA to 400 mA within ±1.5% matching accuracy. The minimal voltage at the current sink is programmable in the range of 0.3 V to 1 V to fit with different LED current settings. The input voltage range for the device is from 8 V to 30 V.
The TPS61196-Q1 adjusts the boost controller’s output voltage automatically to provide only the voltage required by the LED string with the largest forward voltage drop plus the minimum required voltage at that string’s IFB pin, thereby optimizing driver efficiency. Its switching frequency is programmed by an external resistor from 100 kHz to 800 kHz.
The TPS61196-Q1 supports direct PWM brightness dimming. Each string has an independent PWM control input. During the PWM dimming, the LED current is turned on or turned off at the frequency and duty cycle which are determined by the external PWM signal. The PWM frequency ranges from 90 Hz to 22 kHz.
The TPS61196-Q1 integrates overcurrent protection, output short-circuit protection, ISET short-to-ground protection, diode open and short protection, LED open and short protection, and overtemperature shutdown circuit. In addition, the TPS61196-Q1 can detect the IFB pin short to ground to protect the LED string. The device also provides programmable input undervoltage lockout threshold and output overvoltage protection threshold. |
TPS61197Single-String WLED Driver for LCD TV | Power Management (PMIC) | 1 | NRND | The TPS61197 provides highly integrated solutions for LCD TV backlighting. This device is a current-mode boost controller driving one WLED string with multiple LEDs in series. The TPS61197 adjusts the output voltage of the boost controller automatically to provide only the minimum voltage required by the LED string to generate the setting LED current, thereby optimizing the efficiency of the driver.
The device supports direct PWM brightness dimming method. During the pulse-width modulation (PWM) dimming, the white LED current is turned on and off at the duty cycle and frequency, which are determined by an external PWM signal. The PWM dimming frequency ranges from 90 Hz to 22 kHz.
The TPS61197 integrates overcurrent protection, output short-circuit protection, Schottky diode open and short protection, LED open protection, LED-string short protection, and overtemperature shutdown circuit. The device also provides programmable input undervoltage lockout (UVLO) threshold and output overvoltage protection (OVP) threshold. The device is available in a 16-pin SOIC package, which is ideal for a single-layer PCB board.
The TPS61197 provides highly integrated solutions for LCD TV backlighting. This device is a current-mode boost controller driving one WLED string with multiple LEDs in series. The TPS61197 adjusts the output voltage of the boost controller automatically to provide only the minimum voltage required by the LED string to generate the setting LED current, thereby optimizing the efficiency of the driver.
The device supports direct PWM brightness dimming method. During the pulse-width modulation (PWM) dimming, the white LED current is turned on and off at the duty cycle and frequency, which are determined by an external PWM signal. The PWM dimming frequency ranges from 90 Hz to 22 kHz.
The TPS61197 integrates overcurrent protection, output short-circuit protection, Schottky diode open and short protection, LED open protection, LED-string short protection, and overtemperature shutdown circuit. The device also provides programmable input undervoltage lockout (UVLO) threshold and output overvoltage protection (OVP) threshold. The device is available in a 16-pin SOIC package, which is ideal for a single-layer PCB board. |
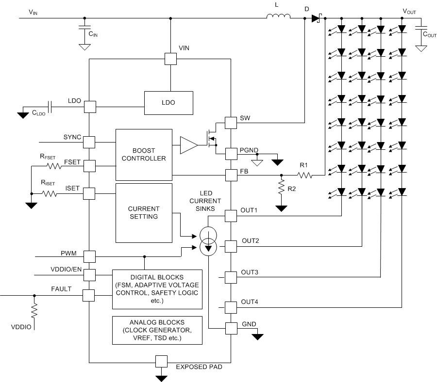
TPS61199White LED driver for LCD Monitors backlighting | Integrated Circuits (ICs) | 2 | Active | The TPS61199 provides highly integrated solutions for large size LCD backlighting. This device integrates a current-mode boost controller and eight current sinks for driving up to eight LED strings with multiple LEDs in series. Each string has an independent current regulator with current matching between strings reaching 3% regulation accuracy. The device automatically adjusts the output voltage of the boost converter to provide only the voltage required by the LED string with the largest forward voltage drop plus the minimum required voltage at the IFBx pin of that string, thereby optimizing efficiency of the driver.
The TPS61199 provides PWM brightness dimming with an external PWM signal. The signal of the PWM maximum frequency can be as high as 22 kHz. Dimming ratios up to 5000:1 can be achieved with a 200-Hz PWM signal. The TPS61199 integrates overcurrent protection for the switch FET, soft start-up, LED short protection, LED open protection, and overtemperature shutdown protection. The TPS61199 device is available in 20-pin SO and HTSSOP packages.
The TPS61199 provides highly integrated solutions for large size LCD backlighting. This device integrates a current-mode boost controller and eight current sinks for driving up to eight LED strings with multiple LEDs in series. Each string has an independent current regulator with current matching between strings reaching 3% regulation accuracy. The device automatically adjusts the output voltage of the boost converter to provide only the voltage required by the LED string with the largest forward voltage drop plus the minimum required voltage at the IFBx pin of that string, thereby optimizing efficiency of the driver.
The TPS61199 provides PWM brightness dimming with an external PWM signal. The signal of the PWM maximum frequency can be as high as 22 kHz. Dimming ratios up to 5000:1 can be achieved with a 200-Hz PWM signal. The TPS61199 integrates overcurrent protection for the switch FET, soft start-up, LED short protection, LED open protection, and overtemperature shutdown protection. The TPS61199 device is available in 20-pin SO and HTSSOP packages. |
| Development Boards, Kits, Programmers | 2 | Obsolete | |