TPS61240-Q12.3-V to 5.5-V input range, 3.5-MHz fixed frequency 450-mA boost converter, AEC-Q100 qualified | Voltage Regulators - DC DC Switching Regulators | 6 | Active | The TPS61240-Q1 device is a high efficient synchronous step up DC-DC converter optimized for products powered by either a three-cell alkaline, NiCd or NiMH, or one-cell Li-Ion or Li-Polymer battery. The TPS61240-Q1 supports output currents up to 450 mA. The TPS61240-Q1 has an input valley current limit of 500 mA.
TPS61240-Q1 device provides fixed output voltage of 5V-typ with an input voltage range of 2.3 V to 5.5 V and the device supports batteries with extended voltage range. During shutdown, the load is completely disconnected from the battery. The TPS61240-Q1 boost converter is based on a quasi-constant on-time valley current mode control scheme.
The TPS61240-Q1 presents a high impedance at the VOUTpin when shut down. This allows for use in applications that require the regulated output bus to be driven by another supply while the TPS61240-Q1 is shut down.
During light loads the device will automatically pulse skip allowing maximum efficiency at lowest quiescent currents. In the shutdown mode, the current consumption is reduced to less than 1 µA.
TPS61240-Q1 allows the use of a small inductor and capacitors to achieve a small solution size. The TPS61240-Q1 is available in a 2 mm × 2 mm WSON package.
The TPS61240-Q1 device is a high efficient synchronous step up DC-DC converter optimized for products powered by either a three-cell alkaline, NiCd or NiMH, or one-cell Li-Ion or Li-Polymer battery. The TPS61240-Q1 supports output currents up to 450 mA. The TPS61240-Q1 has an input valley current limit of 500 mA.
TPS61240-Q1 device provides fixed output voltage of 5V-typ with an input voltage range of 2.3 V to 5.5 V and the device supports batteries with extended voltage range. During shutdown, the load is completely disconnected from the battery. The TPS61240-Q1 boost converter is based on a quasi-constant on-time valley current mode control scheme.
The TPS61240-Q1 presents a high impedance at the VOUTpin when shut down. This allows for use in applications that require the regulated output bus to be driven by another supply while the TPS61240-Q1 is shut down.
During light loads the device will automatically pulse skip allowing maximum efficiency at lowest quiescent currents. In the shutdown mode, the current consumption is reduced to less than 1 µA.
TPS61240-Q1 allows the use of a small inductor and capacitors to achieve a small solution size. The TPS61240-Q1 is available in a 2 mm × 2 mm WSON package. |
| Power Management (PMIC) | 2 | Active | |
| Power Management - Specialized | 3 | Active | |
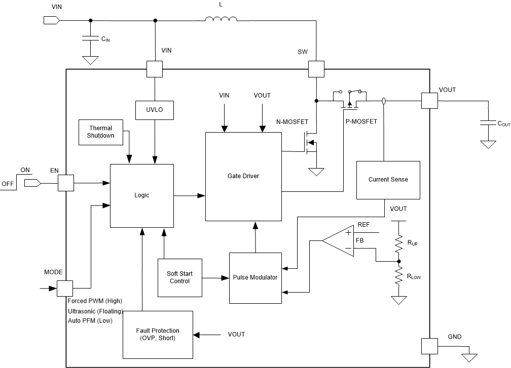
TPS6125323.8-MHz, 5-V / 4-A Boost in 1.2-mm x 1.3-mm WCSP | Integrated Circuits (ICs) | 1 | Active | The TPS61253x device provides a power supply solution for battery-powered portable applications. With the input voltage ranging from 2.3 V to 5.5 V (TPS61253A) or 2.5 V to 5.5 V (TPS61253E), the device supports the applications powered by the Li-Ion batteries with the extended voltage range. Different fixed output voltage versions are available of 4.5 V, 4.7 V, 5 V, 5.2V and 5.25 V. The TPS61253x supports up to 1500-mA load current from a battery discharged as low as 3 V.
The TPS61253x operates at typical 3.8-MHz switching frequency. The TPS61253x can be flexibly configured at the Auto PFM mode, forced PWM mode, or ultrasonic mode. The Auto PFM mode can benefit with the high efficiency at the light load. The forced PWM operation can make the switching frequency be constant crossing the whole load range. The ultrasonic mode keeps the switching frequency always larger than 25 kHz at any load condition to avoid the acoustic noise.
TPS61253x has a built-in 600-µs soft start to avoid the inrush current at start-up. When the output is shorted, the device enters into the hiccup mode and recovers automatically after the short releases. During the shutdown, the load is completely disconnected from the input end with maximum 1.3-µA current being consumed.
The TPS61253x device provides a power supply solution for battery-powered portable applications. With the input voltage ranging from 2.3 V to 5.5 V (TPS61253A) or 2.5 V to 5.5 V (TPS61253E), the device supports the applications powered by the Li-Ion batteries with the extended voltage range. Different fixed output voltage versions are available of 4.5 V, 4.7 V, 5 V, 5.2V and 5.25 V. The TPS61253x supports up to 1500-mA load current from a battery discharged as low as 3 V.
The TPS61253x operates at typical 3.8-MHz switching frequency. The TPS61253x can be flexibly configured at the Auto PFM mode, forced PWM mode, or ultrasonic mode. The Auto PFM mode can benefit with the high efficiency at the light load. The forced PWM operation can make the switching frequency be constant crossing the whole load range. The ultrasonic mode keeps the switching frequency always larger than 25 kHz at any load condition to avoid the acoustic noise.
TPS61253x has a built-in 600-µs soft start to avoid the inrush current at start-up. When the output is shorted, the device enters into the hiccup mode and recovers automatically after the short releases. During the shutdown, the load is completely disconnected from the input end with maximum 1.3-µA current being consumed. |
TPS61253E3.8-MHz, 5.25-V / 4-A boost converter in 1.2-mm x 1.3-mm WCSP | Development Boards, Kits, Programmers | 6 | Active | The TPS61253x device provides a power supply solution for battery-powered portable applications. With the input voltage ranging from 2.3 V to 5.5 V (TPS61253A) or 2.5 V to 5.5 V (TPS61253E), the device supports the applications powered by the Li-Ion batteries with the extended voltage range. Different fixed output voltage versions are available of 4.5 V, 4.7 V, 5 V, 5.2V and 5.25 V. The TPS61253x supports up to 1500-mA load current from a battery discharged as low as 3 V.
The TPS61253x operates at typical 3.8-MHz switching frequency. The TPS61253x can be flexibly configured at the Auto PFM mode, forced PWM mode, or ultrasonic mode. The Auto PFM mode can benefit with the high efficiency at the light load. The forced PWM operation can make the switching frequency be constant crossing the whole load range. The ultrasonic mode keeps the switching frequency always larger than 25 kHz at any load condition to avoid the acoustic noise.
TPS61253x has a built-in 600-µs soft start to avoid the inrush current at start-up. When the output is shorted, the device enters into the hiccup mode and recovers automatically after the short releases. During the shutdown, the load is completely disconnected from the input end with maximum 1.3-µA current being consumed.
The TPS61253x device provides a power supply solution for battery-powered portable applications. With the input voltage ranging from 2.3 V to 5.5 V (TPS61253A) or 2.5 V to 5.5 V (TPS61253E), the device supports the applications powered by the Li-Ion batteries with the extended voltage range. Different fixed output voltage versions are available of 4.5 V, 4.7 V, 5 V, 5.2V and 5.25 V. The TPS61253x supports up to 1500-mA load current from a battery discharged as low as 3 V.
The TPS61253x operates at typical 3.8-MHz switching frequency. The TPS61253x can be flexibly configured at the Auto PFM mode, forced PWM mode, or ultrasonic mode. The Auto PFM mode can benefit with the high efficiency at the light load. The forced PWM operation can make the switching frequency be constant crossing the whole load range. The ultrasonic mode keeps the switching frequency always larger than 25 kHz at any load condition to avoid the acoustic noise.
TPS61253x has a built-in 600-µs soft start to avoid the inrush current at start-up. When the output is shorted, the device enters into the hiccup mode and recovers automatically after the short releases. During the shutdown, the load is completely disconnected from the input end with maximum 1.3-µA current being consumed. |
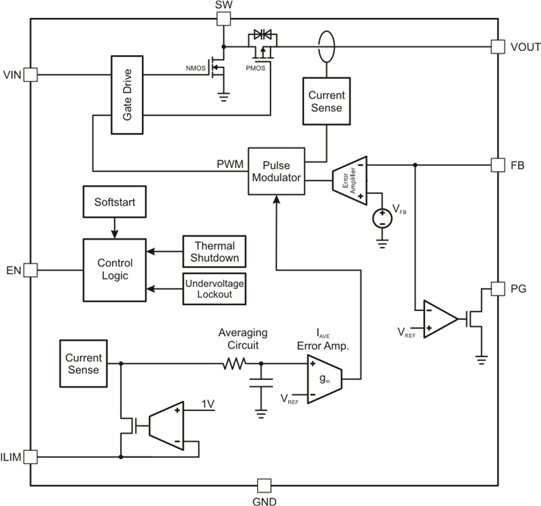
TPS612543.5-MHz, 4.5-V, 800-mA load boost converter in 1.2-mm x 1.3-mm WCSP | Evaluation Boards | 3 | Active | The TPS6125x device provides a power supply solution for battery-powered portable applications. Intended for low-power applications, the TPS6125x supports up to 800-mA load current from a battery discharged as low as 2.65V and allows the use of low cost chip inductor and capacitors.
With a wide input voltage range of 2.3 V to 5.5 V, the device supports applications powered by Li-Ion batteries with extended voltage range. Different fixed voltage output versions are available from 3.15 V to 5.0 V.
The TPS6125x operates at a regulated 3.5-MHz switching frequency and enters power-save mode operation at light load currents to maintain high efficiency over the entire load current range. The PFM mode extends the battery life by reducing the quiescent current to 37 µA (typ) during light load operation.
In addition, the TPS6125x device can also maintain its output biased at the input voltage level. In this mode, the synchronous rectifier is current limited allowing external load (e.g. audio amplifier) to be powered with a restricted supply. In this mode, the quiescent current is reduced to 21 µA. During shutdown, the load is completely disconnected from the battery. Input current in shutdown mode is less than 1 µA (typ), which maximizes battery life.
The TPS6125x offers a very small solution size due to minimum amount of external components. It allows the use of small inductors and input capacitors to achieve a small solution size.
The TPS6125x device provides a power supply solution for battery-powered portable applications. Intended for low-power applications, the TPS6125x supports up to 800-mA load current from a battery discharged as low as 2.65V and allows the use of low cost chip inductor and capacitors.
With a wide input voltage range of 2.3 V to 5.5 V, the device supports applications powered by Li-Ion batteries with extended voltage range. Different fixed voltage output versions are available from 3.15 V to 5.0 V.
The TPS6125x operates at a regulated 3.5-MHz switching frequency and enters power-save mode operation at light load currents to maintain high efficiency over the entire load current range. The PFM mode extends the battery life by reducing the quiescent current to 37 µA (typ) during light load operation.
In addition, the TPS6125x device can also maintain its output biased at the input voltage level. In this mode, the synchronous rectifier is current limited allowing external load (e.g. audio amplifier) to be powered with a restricted supply. In this mode, the quiescent current is reduced to 21 µA. During shutdown, the load is completely disconnected from the battery. Input current in shutdown mode is less than 1 µA (typ), which maximizes battery life.
The TPS6125x offers a very small solution size due to minimum amount of external components. It allows the use of small inductors and input capacitors to achieve a small solution size. |
TPS6125643.5-MHz, 5-V, 900-mA load boost converter in 1.2-mm x 1.3-mm WCSP, with pass-through mode | Power Management (PMIC) | 1 | Active | The TPS61256xC device provides a power supply solution for battery-powered portable applications. Intended for low-power applications, the TPS61256xC supports up to 800-mA load current from a battery discharged as low as 2.65 V and allows the use of low cost chip inductor and capacitors.
With a wide input voltage range of 2.3 V to 5.5 V, the device supports applications powered by Li-Ion batteries with extended voltage range. Different fixed voltage output versions are available from 3.15 V to 5.0 V.
The TPS61256xC operates at a regulated 3.5-MHz switching frequency and enters power-save mode operation at light load currents to maintain high efficiency over the entire load current range. The PFM mode extends the battery life by reducing the quiescent current to 37 µA (typ) during light load operation.
In addition, the TPS61256xC device can also support the pass-through mode by pulling EN to low. In this mode, the output voltage follows the input voltage with a voltage drop by the resistance of the inductor and high-side FET.
The TPS61256xC offers a very small solution size due to minimum amount of external components. It allows the use of small inductors and input capacitors to achieve a small solution size.
The TPS61256xC device provides a power supply solution for battery-powered portable applications. Intended for low-power applications, the TPS61256xC supports up to 800-mA load current from a battery discharged as low as 2.65 V and allows the use of low cost chip inductor and capacitors.
With a wide input voltage range of 2.3 V to 5.5 V, the device supports applications powered by Li-Ion batteries with extended voltage range. Different fixed voltage output versions are available from 3.15 V to 5.0 V.
The TPS61256xC operates at a regulated 3.5-MHz switching frequency and enters power-save mode operation at light load currents to maintain high efficiency over the entire load current range. The PFM mode extends the battery life by reducing the quiescent current to 37 µA (typ) during light load operation.
In addition, the TPS61256xC device can also support the pass-through mode by pulling EN to low. In this mode, the output voltage follows the input voltage with a voltage drop by the resistance of the inductor and high-side FET.
The TPS61256xC offers a very small solution size due to minimum amount of external components. It allows the use of small inductors and input capacitors to achieve a small solution size. |
TPS61256C3.5-MHz, 5-V, 900-mA load boost converter in 1.2-mm x 1.3-mm WCSP, with pass-through mode | DC/DC & AC/DC (Off-Line) SMPS Evaluation Boards | 7 | Active | The TPS6125x device provides a power supply solution for battery-powered portable applications. Intended for low-power applications, the TPS6125x supports up to 800-mA load current from a battery discharged as low as 2.65V and allows the use of low cost chip inductor and capacitors.
With a wide input voltage range of 2.3 V to 5.5 V, the device supports applications powered by Li-Ion batteries with extended voltage range. Different fixed voltage output versions are available from 3.15 V to 5.0 V.
The TPS6125x operates at a regulated 3.5-MHz switching frequency and enters power-save mode operation at light load currents to maintain high efficiency over the entire load current range. The PFM mode extends the battery life by reducing the quiescent current to 37 µA (typ) during light load operation.
In addition, the TPS6125x device can also maintain its output biased at the input voltage level. In this mode, the synchronous rectifier is current limited allowing external load (e.g. audio amplifier) to be powered with a restricted supply. In this mode, the quiescent current is reduced to 21 µA. During shutdown, the load is completely disconnected from the battery. Input current in shutdown mode is less than 1 µA (typ), which maximizes battery life.
The TPS6125x offers a very small solution size due to minimum amount of external components. It allows the use of small inductors and input capacitors to achieve a small solution size.
The TPS6125x device provides a power supply solution for battery-powered portable applications. Intended for low-power applications, the TPS6125x supports up to 800-mA load current from a battery discharged as low as 2.65V and allows the use of low cost chip inductor and capacitors.
With a wide input voltage range of 2.3 V to 5.5 V, the device supports applications powered by Li-Ion batteries with extended voltage range. Different fixed voltage output versions are available from 3.15 V to 5.0 V.
The TPS6125x operates at a regulated 3.5-MHz switching frequency and enters power-save mode operation at light load currents to maintain high efficiency over the entire load current range. The PFM mode extends the battery life by reducing the quiescent current to 37 µA (typ) during light load operation.
In addition, the TPS6125x device can also maintain its output biased at the input voltage level. In this mode, the synchronous rectifier is current limited allowing external load (e.g. audio amplifier) to be powered with a restricted supply. In this mode, the quiescent current is reduced to 21 µA. During shutdown, the load is completely disconnected from the battery. Input current in shutdown mode is less than 1 µA (typ), which maximizes battery life.
The TPS6125x offers a very small solution size due to minimum amount of external components. It allows the use of small inductors and input capacitors to achieve a small solution size. |
TPS612583.5-MHz, 4.5-V, 1.5-A load boost converter in 1.2-mm x 1.3-mm WCSP | DC/DC & AC/DC (Off-Line) SMPS Evaluation Boards | 2 | Active | The TPS6125x device provides a power supply solution for battery-powered portable applications. Intended for low-power applications, the TPS6125x supports up to 800-mA load current from a battery discharged as low as 2.65V and allows the use of low cost chip inductor and capacitors.
With a wide input voltage range of 2.3 V to 5.5 V, the device supports applications powered by Li-Ion batteries with extended voltage range. Different fixed voltage output versions are available from 3.15 V to 5.0 V.
The TPS6125x operates at a regulated 3.5-MHz switching frequency and enters power-save mode operation at light load currents to maintain high efficiency over the entire load current range. The PFM mode extends the battery life by reducing the quiescent current to 37 µA (typ) during light load operation.
In addition, the TPS6125x device can also maintain its output biased at the input voltage level. In this mode, the synchronous rectifier is current limited allowing external load (e.g. audio amplifier) to be powered with a restricted supply. In this mode, the quiescent current is reduced to 21 µA. During shutdown, the load is completely disconnected from the battery. Input current in shutdown mode is less than 1 µA (typ), which maximizes battery life.
The TPS6125x offers a very small solution size due to minimum amount of external components. It allows the use of small inductors and input capacitors to achieve a small solution size.
The TPS6125x device provides a power supply solution for battery-powered portable applications. Intended for low-power applications, the TPS6125x supports up to 800-mA load current from a battery discharged as low as 2.65V and allows the use of low cost chip inductor and capacitors.
With a wide input voltage range of 2.3 V to 5.5 V, the device supports applications powered by Li-Ion batteries with extended voltage range. Different fixed voltage output versions are available from 3.15 V to 5.0 V.
The TPS6125x operates at a regulated 3.5-MHz switching frequency and enters power-save mode operation at light load currents to maintain high efficiency over the entire load current range. The PFM mode extends the battery life by reducing the quiescent current to 37 µA (typ) during light load operation.
In addition, the TPS6125x device can also maintain its output biased at the input voltage level. In this mode, the synchronous rectifier is current limited allowing external load (e.g. audio amplifier) to be powered with a restricted supply. In this mode, the quiescent current is reduced to 21 µA. During shutdown, the load is completely disconnected from the battery. Input current in shutdown mode is less than 1 µA (typ), which maximizes battery life.
The TPS6125x offers a very small solution size due to minimum amount of external components. It allows the use of small inductors and input capacitors to achieve a small solution size. |
TPS612593.5-MHz, 5.1-V, 1.5-A load boost converter in 1.2-mm x 1.3-mm WCSP | Development Boards, Kits, Programmers | 2 | Active | The TPS6125x device provides a power supply solution for battery-powered portable applications. Intended for low-power applications, the TPS6125x supports up to 800-mA load current from a battery discharged as low as 2.65V and allows the use of low cost chip inductor and capacitors.
With a wide input voltage range of 2.3 V to 5.5 V, the device supports applications powered by Li-Ion batteries with extended voltage range. Different fixed voltage output versions are available from 3.15 V to 5.0 V.
The TPS6125x operates at a regulated 3.5-MHz switching frequency and enters power-save mode operation at light load currents to maintain high efficiency over the entire load current range. The PFM mode extends the battery life by reducing the quiescent current to 37 µA (typ) during light load operation.
In addition, the TPS6125x device can also maintain its output biased at the input voltage level. In this mode, the synchronous rectifier is current limited allowing external load (e.g. audio amplifier) to be powered with a restricted supply. In this mode, the quiescent current is reduced to 21 µA. During shutdown, the load is completely disconnected from the battery. Input current in shutdown mode is less than 1 µA (typ), which maximizes battery life.
The TPS6125x offers a very small solution size due to minimum amount of external components. It allows the use of small inductors and input capacitors to achieve a small solution size.
The TPS6125x device provides a power supply solution for battery-powered portable applications. Intended for low-power applications, the TPS6125x supports up to 800-mA load current from a battery discharged as low as 2.65V and allows the use of low cost chip inductor and capacitors.
With a wide input voltage range of 2.3 V to 5.5 V, the device supports applications powered by Li-Ion batteries with extended voltage range. Different fixed voltage output versions are available from 3.15 V to 5.0 V.
The TPS6125x operates at a regulated 3.5-MHz switching frequency and enters power-save mode operation at light load currents to maintain high efficiency over the entire load current range. The PFM mode extends the battery life by reducing the quiescent current to 37 µA (typ) during light load operation.
In addition, the TPS6125x device can also maintain its output biased at the input voltage level. In this mode, the synchronous rectifier is current limited allowing external load (e.g. audio amplifier) to be powered with a restricted supply. In this mode, the quiescent current is reduced to 21 µA. During shutdown, the load is completely disconnected from the battery. Input current in shutdown mode is less than 1 µA (typ), which maximizes battery life.
The TPS6125x offers a very small solution size due to minimum amount of external components. It allows the use of small inductors and input capacitors to achieve a small solution size. |