| Evaluation Boards | 8 | Active | With a 40-V rated integrated switch FET, the TPS61165-Q1 device is a boost converter that drives LEDs in series. The boost converter runs at a 1.2-MHz fixed switching frequency with 1.2-A switch current limit, and allows for the use of a high brightness LED in general lighting.
The default white LED current is set with the external sensor resistor Rset, and the feedback voltage is regulated to 200 mV, as shown in theTypical Applicationsection. During the operation, the LED current can be controlled using the 1-wire digital interface (EasyScale™ protocol) through the CTRL pin. Alternatively, a pulse width modulation (PWM) signal can be applied to the CTRL pin through which the duty cycle determines the feedback reference voltage. In either digital or PWM mode, the TPS61165-Q1 device does not burst the LED current; therefore, the device does not generate audible noises on the output capacitor. For maximum protection, the TPS61165-Q1 device features integrated open LED protection that disables it to prevent the output from exceeding its absolute maximum voltage ratings during open LED conditions.
The TPS61165-Q1 device is available in a SOT-23 package.
With a 40-V rated integrated switch FET, the TPS61165-Q1 device is a boost converter that drives LEDs in series. The boost converter runs at a 1.2-MHz fixed switching frequency with 1.2-A switch current limit, and allows for the use of a high brightness LED in general lighting.
The default white LED current is set with the external sensor resistor Rset, and the feedback voltage is regulated to 200 mV, as shown in theTypical Applicationsection. During the operation, the LED current can be controlled using the 1-wire digital interface (EasyScale™ protocol) through the CTRL pin. Alternatively, a pulse width modulation (PWM) signal can be applied to the CTRL pin through which the duty cycle determines the feedback reference voltage. In either digital or PWM mode, the TPS61165-Q1 device does not burst the LED current; therefore, the device does not generate audible noises on the output capacitor. For maximum protection, the TPS61165-Q1 device features integrated open LED protection that disables it to prevent the output from exceeding its absolute maximum voltage ratings during open LED conditions.
The TPS61165-Q1 device is available in a SOT-23 package. |
| Integrated Circuits (ICs) | 2 | Active | |
| LED Drivers | 2 | Active | |
| Voltage Regulators - DC DC Switching Regulators | 2 | Active | |
TPS61175-Q13-A, 40-V high voltage boost converter with soft-start and programmable switching frequency | DC/DC & AC/DC (Off-Line) SMPS Evaluation Boards | 4 | Active | The TPS61175-Q1 is a monolithic switching regulator with integrated 3-A, 40-V power switch. It can be configured in several standard switching-regulator topologies, including boost, SEPIC and flyback. The device has a wide input voltage range to support application with input voltage from multi-cell batteries or regulated 5-V, 12-V power rails.
The TPS61175-Q1 regulates the output voltage with current mode PWM (pulse width modulation) control. The switching frequency of PWM is either set by an external resistor or an external clock signal. The user can program the switching frequency from 200-kHz to 2.2-MHz.
The device features a programmable soft-start function to limit inrush current during start-up, and has built-in other protection features, such as pulse-by-pulse over current limit and thermal shutdown. The TPS61175-Q1 is available in 14-pin HTSSOP package with PowerPAD.
The TPS61175-Q1 is a monolithic switching regulator with integrated 3-A, 40-V power switch. It can be configured in several standard switching-regulator topologies, including boost, SEPIC and flyback. The device has a wide input voltage range to support application with input voltage from multi-cell batteries or regulated 5-V, 12-V power rails.
The TPS61175-Q1 regulates the output voltage with current mode PWM (pulse width modulation) control. The switching frequency of PWM is either set by an external resistor or an external clock signal. The user can program the switching frequency from 200-kHz to 2.2-MHz.
The device features a programmable soft-start function to limit inrush current during start-up, and has built-in other protection features, such as pulse-by-pulse over current limit and thermal shutdown. The TPS61175-Q1 is available in 14-pin HTSSOP package with PowerPAD. |
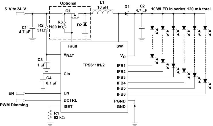
TPS61177AWLED driver for notebook and Tablet display with Mixed Mode dimming | LED Driver Evaluation Boards | 3 | Active | The TPS61177A device provides a highly integrated white LED (WLED) driver solution for notebook LCD backlight. This device has a built-in high-efficiency boost regulator with integrated 1.8-A, 40-V power MOSFET. The six current sink regulators provide high precision current regulation and matching. In total, the device can support up to 72 WLEDs. In addition, the boost output automatically adjusts its voltage to the WLED forward voltage to optimize efficiency.
The TPS61177A supports the analog dimming, analog and PWM dimming, and direct PWM dimming method. During analog dimming mode, each CS current linearly varies depending on the duty cycle information on the PWMB pin. During analog and PWM mixed dimming mode, the input PWM duty cycle information is translated to an analog signal to control the WLED current linearly over 25% to 100% brightness area. The device also allows adding PWM dimming when the analog current is down to 25%. Below 25%, the analog signal translates to PWM duty cycle information to control the on or off of WLED current and averages the WLED current down to 1%. The frequency of adding PWM dimming is same to input PWM frequency on the PWMB pin. While the TPS61177A also supports a direct PWM dimming method, in direct PWM dimming mode the WLED current is turned on or off, synchronized with the input PWM signal.
The TPS61177A device provides a highly integrated white LED (WLED) driver solution for notebook LCD backlight. This device has a built-in high-efficiency boost regulator with integrated 1.8-A, 40-V power MOSFET. The six current sink regulators provide high precision current regulation and matching. In total, the device can support up to 72 WLEDs. In addition, the boost output automatically adjusts its voltage to the WLED forward voltage to optimize efficiency.
The TPS61177A supports the analog dimming, analog and PWM dimming, and direct PWM dimming method. During analog dimming mode, each CS current linearly varies depending on the duty cycle information on the PWMB pin. During analog and PWM mixed dimming mode, the input PWM duty cycle information is translated to an analog signal to control the WLED current linearly over 25% to 100% brightness area. The device also allows adding PWM dimming when the analog current is down to 25%. Below 25%, the analog signal translates to PWM duty cycle information to control the on or off of WLED current and averages the WLED current down to 1%. The frequency of adding PWM dimming is same to input PWM frequency on the PWMB pin. While the TPS61177A also supports a direct PWM dimming method, in direct PWM dimming mode the WLED current is turned on or off, synchronized with the input PWM signal. |
TPS61178120-V, 10-A fully integrated sync boost with load disconnect | Development Boards, Kits, Programmers | 5 | Active | The TPS61178x family is a 20-V synchronous Boost converter with the gate driver built-in for load disconnect. The TPS61178x integrates two low on-resistance power FETs: A 16-mΩ switching FET and a 16-mΩ rectifier FET.
The TPS61178x uses the fixed frequency peak current mode control with the slope compensation integrated. At the light load, the TPS61178 enters into the auto PFM mode while TPS611781 is in the forced PWM mode.
The TPS61178x could isolate the output from input side when shutdown. Once the output is shorted, it enters into the hiccup mode to lower the thermal stress and can recover automatically after the short releases. Additionally, the TPS61178x also has OVP and thermal protection to avoid the fault operation. The TPS61178x is in a 3.0-mm x 3.5-mm 13-pin VQFN package with enhanced thermal dissipation.
The TPS61178x family is a 20-V synchronous Boost converter with the gate driver built-in for load disconnect. The TPS61178x integrates two low on-resistance power FETs: A 16-mΩ switching FET and a 16-mΩ rectifier FET.
The TPS61178x uses the fixed frequency peak current mode control with the slope compensation integrated. At the light load, the TPS61178 enters into the auto PFM mode while TPS611781 is in the forced PWM mode.
The TPS61178x could isolate the output from input side when shutdown. Once the output is shorted, it enters into the hiccup mode to lower the thermal stress and can recover automatically after the short releases. Additionally, the TPS61178x also has OVP and thermal protection to avoid the fault operation. The TPS61178x is in a 3.0-mm x 3.5-mm 13-pin VQFN package with enhanced thermal dissipation. |
TPS611801.5A white LED driver for notebooks with external 3.3V IC supply | LED Drivers | 3 | Active | The TPS61180/1/2 ICs provide highly integrated solutions for media size LCD backlight. These devices have a built-in high efficiency boost regulator with integrated 1.5A/40V power MOSFET. The six current sink regulators provide high precision current regulation and matching. In total, the device can support up to 60 WLED. In addition, the boost output automatically adjusts its voltage to the WLED forward voltage to improve efficiency.
The devices support pulse width modulation (PWM) brightness dimming. During dimming, the WLED current is turned on/off at the duty cycle and frequency determined by the PWM signal input on the DCRTL pin. One potential issue of PWM dimming is audible noises from the output ceramic capacitors. The TPS61180/1/2 family is designed to minimize this output AC ripple across a wide dimming duty cycle and frequency range; therefore, reducing the audible noise.
The TPS61180/1/2 ICs provide a driver output for an external PFET connected between the input and inductor. During short circuit or over-current conditions, the ICs turn off the external PFET and disconnect the battery from the WLEDs. The PFET is also turned off during IC shutdown (true shutdown) to prevent any leakage current of the battery. The device also integrates over-voltage protection, soft-start and thermal shutdown.
The TPS61180 IC requires external 3.3V IC supply, while TPS61181 and TPS61182 ICs have a built-in linear regulator for the IC supply. All the devices are in a 3×3 mm QFN package.
The TPS61180/1/2 ICs provide highly integrated solutions for media size LCD backlight. These devices have a built-in high efficiency boost regulator with integrated 1.5A/40V power MOSFET. The six current sink regulators provide high precision current regulation and matching. In total, the device can support up to 60 WLED. In addition, the boost output automatically adjusts its voltage to the WLED forward voltage to improve efficiency.
The devices support pulse width modulation (PWM) brightness dimming. During dimming, the WLED current is turned on/off at the duty cycle and frequency determined by the PWM signal input on the DCRTL pin. One potential issue of PWM dimming is audible noises from the output ceramic capacitors. The TPS61180/1/2 family is designed to minimize this output AC ripple across a wide dimming duty cycle and frequency range; therefore, reducing the audible noise.
The TPS61180/1/2 ICs provide a driver output for an external PFET connected between the input and inductor. During short circuit or over-current conditions, the ICs turn off the external PFET and disconnect the battery from the WLEDs. The PFET is also turned off during IC shutdown (true shutdown) to prevent any leakage current of the battery. The device also integrates over-voltage protection, soft-start and thermal shutdown.
The TPS61180 IC requires external 3.3V IC supply, while TPS61181 and TPS61182 ICs have a built-in linear regulator for the IC supply. All the devices are in a 3×3 mm QFN package. |
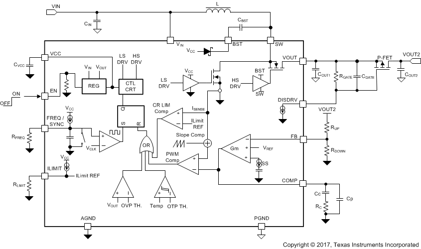
TPS61181ASix Strings LED driver for notebook application | LED Driver Evaluation Boards | 6 | Active | The TPS61181A device provides highly integrated solutions for media-size LCD backlighting. The six current sink regulators provide high-precision current regulation and matching. In total, the device can support up to 60 WLEDs.
The devices support pulse width modulation (PWM) brightness dimming. During dimming, the WLED current is turned on/off at the duty cycle and frequency, determined by the PWM signal input to the DCRTL pin. The TPS61181A device is designed to minimize the output AC ripple across a wide dimming duty cycle and frequency range and also reduces the audible noise from the output ceramic capacitors.
The TPS61181A device provides a driver output for an external PFET connected between the input and inductor. During short circuit or overcurrent conditions, the device turns off the external PFET and disconnects the battery from the WLEDs. The PFET is also turned off during device shutdown (thereby giving shutdown) to prevent any leakage current from the battery. The device integrates overvoltage protection, soft-start and thermal shutdown and has a built-in linear regulator for the device supply.
The TPS61181A device provides highly integrated solutions for media-size LCD backlighting. The six current sink regulators provide high-precision current regulation and matching. In total, the device can support up to 60 WLEDs.
The devices support pulse width modulation (PWM) brightness dimming. During dimming, the WLED current is turned on/off at the duty cycle and frequency, determined by the PWM signal input to the DCRTL pin. The TPS61181A device is designed to minimize the output AC ripple across a wide dimming duty cycle and frequency range and also reduces the audible noise from the output ceramic capacitors.
The TPS61181A device provides a driver output for an external PFET connected between the input and inductor. During short circuit or overcurrent conditions, the device turns off the external PFET and disconnects the battery from the WLEDs. The PFET is also turned off during device shutdown (thereby giving shutdown) to prevent any leakage current from the battery. The device integrates overvoltage protection, soft-start and thermal shutdown and has a built-in linear regulator for the device supply. |
| LED Driver Evaluation Boards | 4 | Active | |