LMK05318Ultra-low jitter single channel network synchronizer clock with BAW | Development Boards, Kits, Programmers | 2 | Active | The LMK05318 is a high-performance network synchronizer clock device that provides jitter cleaning, clock generation, advanced clock monitoring, and superior hitless switching performance to meet the stringent timing requirements of communications infrastructure and industrial applications. The ultra-low jitter and high power supply noise rejection (PSNR) of the device can reduce bit error rates (BER) in high-speed serial links.
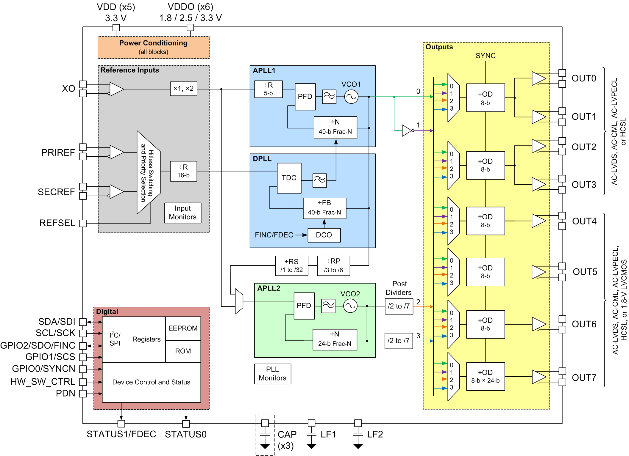
The device can generate output clocks with 50-fs RMS jitter using TI’s proprietary Bulk Acoustic Wave (BAW) VCO technology, independent of the jitter and frequency of the XO and reference inputs.
The DPLL supports programmable loop bandwidth for jitter and wander attenuation, while the two APLLs support fractional frequency translation for flexible clock generation. The synchronization options supported on the DPLL include hitless switching with phase cancellation, digital holdover, and DCO mode with less than 0.001-ppb (part per billion) frequency step size for precision clock steering (IEEE 1588 PTP slave). The DPLL can phase-lock to a 1-PPS (pulse-per-second) reference input and support optional zero-delay mode on one output to achieve deterministic input-to-output phase alignment with programmable offset. The advanced reference input monitoring block ensures robust clock fault detection and helps to minimize output clock disturbance when a loss of reference (LOR) occurs.
The device can use a commonly available low-frequency TCXO or OCXO to set the free-run or holdover output frequency stability per synchronization standards. Otherwise, the device can use a standard XO when free-run or holdover frequency stability and wander are not critical. The device is fully programmable through I2C or SPI interface and supports custom frequency configuration on power up with the internal EEPROM or ROM. The EEPROM is factory pre-programmed and can be programmed in-system if needed.
The LMK05318 is a high-performance network synchronizer clock device that provides jitter cleaning, clock generation, advanced clock monitoring, and superior hitless switching performance to meet the stringent timing requirements of communications infrastructure and industrial applications. The ultra-low jitter and high power supply noise rejection (PSNR) of the device can reduce bit error rates (BER) in high-speed serial links.
The device can generate output clocks with 50-fs RMS jitter using TI’s proprietary Bulk Acoustic Wave (BAW) VCO technology, independent of the jitter and frequency of the XO and reference inputs.
The DPLL supports programmable loop bandwidth for jitter and wander attenuation, while the two APLLs support fractional frequency translation for flexible clock generation. The synchronization options supported on the DPLL include hitless switching with phase cancellation, digital holdover, and DCO mode with less than 0.001-ppb (part per billion) frequency step size for precision clock steering (IEEE 1588 PTP slave). The DPLL can phase-lock to a 1-PPS (pulse-per-second) reference input and support optional zero-delay mode on one output to achieve deterministic input-to-output phase alignment with programmable offset. The advanced reference input monitoring block ensures robust clock fault detection and helps to minimize output clock disturbance when a loss of reference (LOR) occurs.
The device can use a commonly available low-frequency TCXO or OCXO to set the free-run or holdover output frequency stability per synchronization standards. Otherwise, the device can use a standard XO when free-run or holdover frequency stability and wander are not critical. The device is fully programmable through I2C or SPI interface and supports custom frequency configuration on power up with the internal EEPROM or ROM. The EEPROM is factory pre-programmed and can be programmed in-system if needed. |
LMK05318BUltra-low jitter single channel network synchronizer clock with BAW | Integrated Circuits (ICs) | 1 | Active | The LMK05318B is high-performance network synchronizer clock device that provides jitter cleaning, clock generation, advanced clock monitoring, and superior hitless switching performance to meet the stringent timing requirements of communications infrastructure and industrial applications. The ultra-low jitter and high power supply noise rejection (PSNR) of the device can reduce bit error rates (BER) in high-speed serial links.
The device can generate output clocks with 50-fs RMS jitter using TI’s proprietary Bulk Acoustic Wave (BAW) VCO technology, independent of the jitter and frequency of the XO and reference inputs.
The LMK05318B is high-performance network synchronizer clock device that provides jitter cleaning, clock generation, advanced clock monitoring, and superior hitless switching performance to meet the stringent timing requirements of communications infrastructure and industrial applications. The ultra-low jitter and high power supply noise rejection (PSNR) of the device can reduce bit error rates (BER) in high-speed serial links.
The device can generate output clocks with 50-fs RMS jitter using TI’s proprietary Bulk Acoustic Wave (BAW) VCO technology, independent of the jitter and frequency of the XO and reference inputs. |
LMK05318B-Q1Automotive ultra-low jitter network synchronizer and clock generator | Clock/Timing | 2 | Active | The LMK05318B-Q1 is high-performance network synchronizer clock device that provides jitter cleaning, clock generation, advanced clock monitoring, and superior hitless switching performance to meet the stringent timing requirements of communications infrastructure and industrial applications. The ultra-low jitter and high power supply noise rejection (PSNR) of the device can reduce bit error rates (BER) in high-speed serial links.
The LMK05318B-Q1 is high-performance network synchronizer clock device that provides jitter cleaning, clock generation, advanced clock monitoring, and superior hitless switching performance to meet the stringent timing requirements of communications infrastructure and industrial applications. The ultra-low jitter and high power supply noise rejection (PSNR) of the device can reduce bit error rates (BER) in high-speed serial links. |
LMK1C11022-channel output LVCMOS 1.8-V buffer | Integrated Circuits (ICs) | 2 | Active | The LMK1C110x is a modular, high-performance, low-skew, general-purpose clock buffer family from Texas Instruments. The entire family is designed with a modular approach in mind. Three different fan-out variations, 1:2, 1:3, 1:4, are available.
All of the devices within this family are pin-compatible to each other and backwards compatible to the CDCLVC110x family for easy handling.
All family members share the same high performing characteristics such as low additive jitter, low skew, and wide operating temperature range.
The LMK1C110x supports a synchronous output enable control (1G) which switches the outputs into a low state when 1G is low. These devices have a fail-safe input that prevents oscillation at the outputs in the absence of an input signal and allows for input signals before VDD is supplied.
The LMK1C110x family operates in a 1.8-V, 2.5-V and 3.3-V environment and are characterized for operation from –40°C to 125°C.
The LMK1C110x is a modular, high-performance, low-skew, general-purpose clock buffer family from Texas Instruments. The entire family is designed with a modular approach in mind. Three different fan-out variations, 1:2, 1:3, 1:4, are available.
All of the devices within this family are pin-compatible to each other and backwards compatible to the CDCLVC110x family for easy handling.
All family members share the same high performing characteristics such as low additive jitter, low skew, and wide operating temperature range.
The LMK1C110x supports a synchronous output enable control (1G) which switches the outputs into a low state when 1G is low. These devices have a fail-safe input that prevents oscillation at the outputs in the absence of an input signal and allows for input signals before VDD is supplied.
The LMK1C110x family operates in a 1.8-V, 2.5-V and 3.3-V environment and are characterized for operation from –40°C to 125°C. |
LMK1C11033-channel output LVCMOS 1.8-V buffer | Clock/Timing | 1 | Active | The LMK1C110x is a modular, high-performance, low-skew, general-purpose clock buffer family from Texas Instruments. The entire family is designed with a modular approach in mind. Three different fan-out variations, 1:2, 1:3, 1:4, are available.
All of the devices within this family are pin-compatible to each other and backwards compatible to the CDCLVC110x family for easy handling.
All family members share the same high performing characteristics such as low additive jitter, low skew, and wide operating temperature range.
The LMK1C110x supports a synchronous output enable control (1G) which switches the outputs into a low state when 1G is low. These devices have a fail-safe input that prevents oscillation at the outputs in the absence of an input signal and allows for input signals before VDD is supplied.
The LMK1C110x family operates in a 1.8-V, 2.5-V and 3.3-V environment and are characterized for operation from –40°C to 125°C.
The LMK1C110x is a modular, high-performance, low-skew, general-purpose clock buffer family from Texas Instruments. The entire family is designed with a modular approach in mind. Three different fan-out variations, 1:2, 1:3, 1:4, are available.
All of the devices within this family are pin-compatible to each other and backwards compatible to the CDCLVC110x family for easy handling.
All family members share the same high performing characteristics such as low additive jitter, low skew, and wide operating temperature range.
The LMK1C110x supports a synchronous output enable control (1G) which switches the outputs into a low state when 1G is low. These devices have a fail-safe input that prevents oscillation at the outputs in the absence of an input signal and allows for input signals before VDD is supplied.
The LMK1C110x family operates in a 1.8-V, 2.5-V and 3.3-V environment and are characterized for operation from –40°C to 125°C. |
LMK1C11088-channel output LVCMOS 1.8-V buffer | Evaluation and Demonstration Boards and Kits | 1 | Active | The LMK1C110x is a modular, high-performance, low-skew, general-purpose clock buffer family from Texas Instruments. The entire family is designed with a modular approach in mind. Five different fan-out variations, 1:2, 1:3, 1:4, 1:6 and 1:8 are available.
All of the devices within this family are pin-compatible to each other and backwards compatible to the CDCLVC110x family for easy handling.
All family members share the same high performing characteristics such as low additive jitter, low skew, and wide operating temperature range.
The LMK1C110x supports a synchronous output enable control (1G) which switches the outputs into a low state when 1G is low. These devices have a fail-safe input that prevents oscillation at the outputs in the absence of an input signal and allows for input signals before VDD is supplied.
The LMK1C110x family operates in a 1.8-V, 2.5-V and 3.3-V environment and are characterized for operation from –40°C to 125°C.
The LMK1C110x is a modular, high-performance, low-skew, general-purpose clock buffer family from Texas Instruments. The entire family is designed with a modular approach in mind. Five different fan-out variations, 1:2, 1:3, 1:4, 1:6 and 1:8 are available.
All of the devices within this family are pin-compatible to each other and backwards compatible to the CDCLVC110x family for easy handling.
All family members share the same high performing characteristics such as low additive jitter, low skew, and wide operating temperature range.
The LMK1C110x supports a synchronous output enable control (1G) which switches the outputs into a low state when 1G is low. These devices have a fail-safe input that prevents oscillation at the outputs in the absence of an input signal and allows for input signals before VDD is supplied.
The LMK1C110x family operates in a 1.8-V, 2.5-V and 3.3-V environment and are characterized for operation from –40°C to 125°C. |
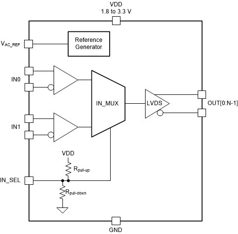
| Integrated Circuits (ICs) | 2 | Active | The LMK1D120x clock buffer distributes one of two selectable clock inputs (IN0 and IN1) to 4 or 8 pairs of differential LVDS clock outputs (OUT0 through OUT7) with minimum skew for clock distribution. The LMK1D12x family can accept two clock sources into an input multiplexer. The inputs can either be LVDS, LVPECL, LP-HCSL, HCSL, CML or LVCMOS.
The LMK1D12x is specifically designed for driving 50-Ω transmission lines. In case of driving the inputs in single-ended mode, the appropriate bias voltage as shown in must be applied to the unused negative input pin.
The IN_SEL pin selects the input which is routed to the outputs. If this pin is left open, it disables the outputs (logic low). The part supports a fail-safe function. The device further incorporates an input hysteresis which prevents random oscillation of the outputs in the absence of an input signal.
The device operates in 1.8-V or 2.5-V or 3.3-V supply environment and is characterized from –40°C to 105°C (ambient temperature). The LMK1D12x package variant is shown in the table below:
The LMK1D120x clock buffer distributes one of two selectable clock inputs (IN0 and IN1) to 4 or 8 pairs of differential LVDS clock outputs (OUT0 through OUT7) with minimum skew for clock distribution. The LMK1D12x family can accept two clock sources into an input multiplexer. The inputs can either be LVDS, LVPECL, LP-HCSL, HCSL, CML or LVCMOS.
The LMK1D12x is specifically designed for driving 50-Ω transmission lines. In case of driving the inputs in single-ended mode, the appropriate bias voltage as shown in must be applied to the unused negative input pin.
The IN_SEL pin selects the input which is routed to the outputs. If this pin is left open, it disables the outputs (logic low). The part supports a fail-safe function. The device further incorporates an input hysteresis which prevents random oscillation of the outputs in the absence of an input signal.
The device operates in 1.8-V or 2.5-V or 3.3-V supply environment and is characterized from –40°C to 105°C (ambient temperature). The LMK1D12x package variant is shown in the table below: |
LMK1D12088-channel output LVDS 1.8-V, 2.5-V, and 3.3-V buffer | Clock/Timing | 1 | Active | The LMK1D120x clock buffer distributes one of two selectable clock inputs (IN0 and IN1) to 4 or 8 pairs of differential LVDS clock outputs (OUT0 through OUT7) with minimum skew for clock distribution. The LMK1D12x family can accept two clock sources into an input multiplexer. The inputs can either be LVDS, LVPECL, LP-HCSL, HCSL, CML or LVCMOS.
The LMK1D12x is specifically designed for driving 50-Ω transmission lines. In case of driving the inputs in single-ended mode, the appropriate bias voltage as shown in must be applied to the unused negative input pin.
The IN_SEL pin selects the input which is routed to the outputs. If this pin is left open, it disables the outputs (logic low). The part supports a fail-safe function. The device further incorporates an input hysteresis which prevents random oscillation of the outputs in the absence of an input signal.
The device operates in 1.8-V or 2.5-V or 3.3-V supply environment and is characterized from –40°C to 105°C (ambient temperature). The LMK1D12x package variant is shown in the table below:
The LMK1D120x clock buffer distributes one of two selectable clock inputs (IN0 and IN1) to 4 or 8 pairs of differential LVDS clock outputs (OUT0 through OUT7) with minimum skew for clock distribution. The LMK1D12x family can accept two clock sources into an input multiplexer. The inputs can either be LVDS, LVPECL, LP-HCSL, HCSL, CML or LVCMOS.
The LMK1D12x is specifically designed for driving 50-Ω transmission lines. In case of driving the inputs in single-ended mode, the appropriate bias voltage as shown in must be applied to the unused negative input pin.
The IN_SEL pin selects the input which is routed to the outputs. If this pin is left open, it disables the outputs (logic low). The part supports a fail-safe function. The device further incorporates an input hysteresis which prevents random oscillation of the outputs in the absence of an input signal.
The device operates in 1.8-V or 2.5-V or 3.3-V supply environment and is characterized from –40°C to 105°C (ambient temperature). The LMK1D12x package variant is shown in the table below: |
LMK1D1208I8-channel output, 1.8-V, 2.5-V, and 3.3-V LVDS buffer with I²C | Clock/Timing | 1 | Active | The LMK1D1208I is an I 2C-programmable LVDS clock buffer. The device has two inputs and eight pairs of differential LVDS clock outputs (OUT0 through OUT7) with minimum skew for clock distribution. The inputs can either be LVDS, LVPECL, LVCMOS, HCSL, or CML.
The LMK1D1208I is specifically designed for driving 50-Ω transmission lines. When driving inputs in single-ended mode, apply the appropriate bias voltage to the unused negative input pin.
I 2C programming enables this device to be configured as a single bank buffer (one of the two inputs is distributed to eight output pairs) or as a dual bank buffer (each input is distributed to four outputs pairs). Each output can be configured to have either a standard (350 mV) or boosted (500 mV) swing. This device also incorporates individual output channel enable or disable through I 2C programming. The LMK1D1208I has fail-safe inputs that prevent oscillation at the outputs in the absence of an input signal and allows for input signals before VDD is supplied.
The device operates in a 1.8-V, 2.5-V, or 3.3-V supply environment and is characterized from –40°C to 105°C (ambient temperature).
The LMK1D1208I is an I 2C-programmable LVDS clock buffer. The device has two inputs and eight pairs of differential LVDS clock outputs (OUT0 through OUT7) with minimum skew for clock distribution. The inputs can either be LVDS, LVPECL, LVCMOS, HCSL, or CML.
The LMK1D1208I is specifically designed for driving 50-Ω transmission lines. When driving inputs in single-ended mode, apply the appropriate bias voltage to the unused negative input pin.
I 2C programming enables this device to be configured as a single bank buffer (one of the two inputs is distributed to eight output pairs) or as a dual bank buffer (each input is distributed to four outputs pairs). Each output can be configured to have either a standard (350 mV) or boosted (500 mV) swing. This device also incorporates individual output channel enable or disable through I 2C programming. The LMK1D1208I has fail-safe inputs that prevent oscillation at the outputs in the absence of an input signal and allows for input signals before VDD is supplied.
The device operates in a 1.8-V, 2.5-V, or 3.3-V supply environment and is characterized from –40°C to 105°C (ambient temperature). |
LMK1D1208P8-channel output 1.8-V, 2.5-V, and 3.3-V LVDS buffer with pin control | Integrated Circuits (ICs) | 2 | Active | The LMK1D1208P clock buffer distributes one of two selectable clock inputs (IN0 and IN1) to 8 pairs of differential LVDS clock outputs (OUT0 through OUT7) with minimum skew for clock distribution. The inputs can be either LVDS, LVPECL, LVCMOS, HCSL, or CML.
The LMK1D1208P is specifically designed for driving 50-Ω transmission lines. When driving inputs in single-ended mode, apply the appropriate bias voltage to the unused negative input pin. The IN_SEL pin selects the input which is routed to the outputs. The part supports a fail-safe input function. The device further incorporates an input hysteresis which prevents random oscillation of the outputs in the absence of an input signal.
Each LVDS differential output is enabled by setting the corresponding OEx pin to a logic high 1. If this pin is set to a logic low 0, the output is disabled in a Hi-Z state resulting in reduced power consumption.
The device operates in a 1.8-V, 2.5-V, or 3.3-V supply environment and is characterized from –40°C to 105°C (ambient temperature).
The LMK1D1208P clock buffer distributes one of two selectable clock inputs (IN0 and IN1) to 8 pairs of differential LVDS clock outputs (OUT0 through OUT7) with minimum skew for clock distribution. The inputs can be either LVDS, LVPECL, LVCMOS, HCSL, or CML.
The LMK1D1208P is specifically designed for driving 50-Ω transmission lines. When driving inputs in single-ended mode, apply the appropriate bias voltage to the unused negative input pin. The IN_SEL pin selects the input which is routed to the outputs. The part supports a fail-safe input function. The device further incorporates an input hysteresis which prevents random oscillation of the outputs in the absence of an input signal.
Each LVDS differential output is enabled by setting the corresponding OEx pin to a logic high 1. If this pin is set to a logic low 0, the output is disabled in a Hi-Z state resulting in reduced power consumption.
The device operates in a 1.8-V, 2.5-V, or 3.3-V supply environment and is characterized from –40°C to 105°C (ambient temperature). |