T
Texas Instruments
| Series | Category | # Parts | Status | Description |
|---|---|---|---|---|
| Part | Spec A | Spec B | Spec C | Spec D | Description |
|---|---|---|---|---|---|
| Series | Category | # Parts | Status | Description |
|---|---|---|---|---|
| Part | Spec A | Spec B | Spec C | Spec D | Description |
|---|---|---|---|---|---|
| Series | Category | # Parts | Status | Description |
|---|---|---|---|---|
CSD95492QVM20A Synchronous Buck NexFET Smart Power Stage in small 4x5 SON Package | Full Half-Bridge (H Bridge) Drivers | 2 | Active | The CSD95492QVM NexFET™ power stage is a highly optimized design for use in a high-power, high-density synchronous buck converter. This product integrates the driver IC and power MOSFETs to complete the power stage switching function. This combination produces high-current, high-efficiency, and high-speed switching capability in a small 4-mm × 5-mm outline package. It also integrates the accurate current sensing and temperature sensing functionality to simplify system design and improve accuracy. In addition, the PCB footprint has been optimized to help reduce design time and simplify the completion of the overall system design.
The CSD95492QVM NexFET™ power stage is a highly optimized design for use in a high-power, high-density synchronous buck converter. This product integrates the driver IC and power MOSFETs to complete the power stage switching function. This combination produces high-current, high-efficiency, and high-speed switching capability in a small 4-mm × 5-mm outline package. It also integrates the accurate current sensing and temperature sensing functionality to simplify system design and improve accuracy. In addition, the PCB footprint has been optimized to help reduce design time and simplify the completion of the overall system design. |
CSD95495QVM50A Synchronous Buck NexFET Smart Power Stage in small 4x5 SON Package | Full Half-Bridge (H Bridge) Drivers | 2 | Active | The CSD95495QVM NexFET™ power stage is a highly optimized design for use in a high-power, high-density synchronous buck converter. This product integrates the driver IC and power MOSFETs to complete the power stage switching function. This combination produces high-current, high-efficiency, and high-speed switching capability in a small 4-mm × 5-mm outline package. It also integrates the accurate current sensing and temperature sensing functionality to simplify system design and improve accuracy. In addition, the PCB footprint has been optimized to help reduce design time and simplify the completion of the overall system design.
The CSD95495QVM NexFET™ power stage is a highly optimized design for use in a high-power, high-density synchronous buck converter. This product integrates the driver IC and power MOSFETs to complete the power stage switching function. This combination produces high-current, high-efficiency, and high-speed switching capability in a small 4-mm × 5-mm outline package. It also integrates the accurate current sensing and temperature sensing functionality to simplify system design and improve accuracy. In addition, the PCB footprint has been optimized to help reduce design time and simplify the completion of the overall system design. |
| Integrated Circuits (ICs) | 1 | Active | ||
CSD96370Q5MHigh Frequency Synchronous Buck NexFET™ Power Stage | Power Management (PMIC) | 1 | Active | The CSD96370Q5M NexFET Power Stage is an optimized design for use in a high power, high density Synchronous Buck converter. This product integrates an enhanced gate driver IC and Power Block Technology to complete the power stage switching function. This combination produces a high current, high efficiency, high speed switching device and delivers an excellent thermal solution in a small 5-mm × 6-mm outline package due to its large ground based thermal pad. In addition, the PCB footprint has been optimized to help reduce design time and simplify the completion of the overall system design.
The CSD96370Q5M NexFET Power Stage is an optimized design for use in a high power, high density Synchronous Buck converter. This product integrates an enhanced gate driver IC and Power Block Technology to complete the power stage switching function. This combination produces a high current, high efficiency, high speed switching device and delivers an excellent thermal solution in a small 5-mm × 6-mm outline package due to its large ground based thermal pad. In addition, the PCB footprint has been optimized to help reduce design time and simplify the completion of the overall system design. |
CSD96371Q5M20V 30A SON 5 x 6mm synchronous buck NexFET™ power stage | Integrated Circuits (ICs) | 1 | Active | The CSD96371Q5M NexFET Power Stage has an optimized design for use in a high power high density Synchronous Buck converter. This product integrates the gate driver IC and Power MOSFETs to complete the power stage switching function. This combination produces high current, high efficiency, and high speed switching capability in a small 5-mm × 6-mm outline package. In addition, the PCB footprint has been optimized to help reduce design time and simplify the completion of the overall system design.
The CSD96371Q5M NexFET Power Stage has an optimized design for use in a high power high density Synchronous Buck converter. This product integrates the gate driver IC and Power MOSFETs to complete the power stage switching function. This combination produces high current, high efficiency, and high speed switching capability in a small 5-mm × 6-mm outline package. In addition, the PCB footprint has been optimized to help reduce design time and simplify the completion of the overall system design. |
CSD9641580-A peak continuous current synchronous buck NexFET™ power stage | Integrated Circuits (ICs) | 1 | Active | The CSD96415RWJ NexFET™ power stage is a highly optimized design for use in a high-power, high-density synchronous buck converter. This product integrates the driver device and power MOSFETs to complete the power stage switching function. This combination produces high-current, high-efficiency, and high-speed switching capability in a small 5 mm × 6 mm package. It also integrates the accurate current sensing and temperature sensing functionality to simplify system design and improve accuracy. In addition, the PCB footprint has been optimized to help reduce design time and simplify the completion of the overall system design.
The CSD96415RWJ NexFET™ power stage is a highly optimized design for use in a high-power, high-density synchronous buck converter. This product integrates the driver device and power MOSFETs to complete the power stage switching function. This combination produces high-current, high-efficiency, and high-speed switching capability in a small 5 mm × 6 mm package. It also integrates the accurate current sensing and temperature sensing functionality to simplify system design and improve accuracy. In addition, the PCB footprint has been optimized to help reduce design time and simplify the completion of the overall system design. |
CSD9641650-A peak continuous current synchronous buck NexFET™ smart power stage | Full Half-Bridge (H Bridge) Drivers | 2 | Active | The CSD96416 NexFET™ power stage is a highly optimized design for use in a high-power, high-density synchronous buck converter. This product integrates the driver and power MOSFETs to complete the power stage switching function. This combination produces high-current, high-efficiency, and high-speed switching capability in a small 5-mm × 6-mm package. This power stage has an adjusted deadtime trim to improve transient response with non-TI controller. It also integrates the accurate current sensing and temperature sensing functionality to simplify system design and improve accuracy. In addition, the PCB footprint has been optimized to help reduce design time and simplify the completion of the overall system design.
The CSD96416 NexFET™ power stage is a highly optimized design for use in a high-power, high-density synchronous buck converter. This product integrates the driver and power MOSFETs to complete the power stage switching function. This combination produces high-current, high-efficiency, and high-speed switching capability in a small 5-mm × 6-mm package. This power stage has an adjusted deadtime trim to improve transient response with non-TI controller. It also integrates the accurate current sensing and temperature sensing functionality to simplify system design and improve accuracy. In addition, the PCB footprint has been optimized to help reduce design time and simplify the completion of the overall system design. |
CSD96497Q5MC65A synchronous buck NexFET smart power stage with DualCool package | Power Management (PMIC) | 2 | Active | The CSD96497 NexFET™ power stage is a highly optimized design for use in a high-power, high-density synchronous buck converter. This product integrates the driver IC and power MOSFETs to complete the power stage switching function. This combination produces high-current, high-efficiency, and high-speed switching capability in a small 5-mm × 6-mm outline package. It also integrates accurate current sensing and temperature sensing functionality to simplify system design and improve accuracy. In addition, the PCB footprint has been optimized to help reduce design time and simplify the completion of the overall system design.
The CSD96497 NexFET™ power stage is a highly optimized design for use in a high-power, high-density synchronous buck converter. This product integrates the driver IC and power MOSFETs to complete the power stage switching function. This combination produces high-current, high-efficiency, and high-speed switching capability in a small 5-mm × 6-mm outline package. It also integrates accurate current sensing and temperature sensing functionality to simplify system design and improve accuracy. In addition, the PCB footprint has been optimized to help reduce design time and simplify the completion of the overall system design. |
CSD97370Q5M30 V 25 A SON 5 x 6 mm synchronous buck NexFET™ power stage | Integrated Circuits (ICs) | 1 | Active | The CSD97370Q5M NexFET Power Stage is an optimized design for use in a high power, high density Synchronous Buck converter. This product integrates an enhanced gate driver IC and Power Block Technology to complete the power stage switching function. This combination produces a high current, high efficiency, high speed switching device and delivers an excellent thermal solution in a small 5-mm × 6-mm outline package due to its large ground based thermal pad. In addition, the PCB footprint has been optimized to help reduce design time and simplify the completion of the overall system design.
The CSD97370Q5M NexFET Power Stage is an optimized design for use in a high power, high density Synchronous Buck converter. This product integrates an enhanced gate driver IC and Power Block Technology to complete the power stage switching function. This combination produces a high current, high efficiency, high speed switching device and delivers an excellent thermal solution in a small 5-mm × 6-mm outline package due to its large ground based thermal pad. In addition, the PCB footprint has been optimized to help reduce design time and simplify the completion of the overall system design. |
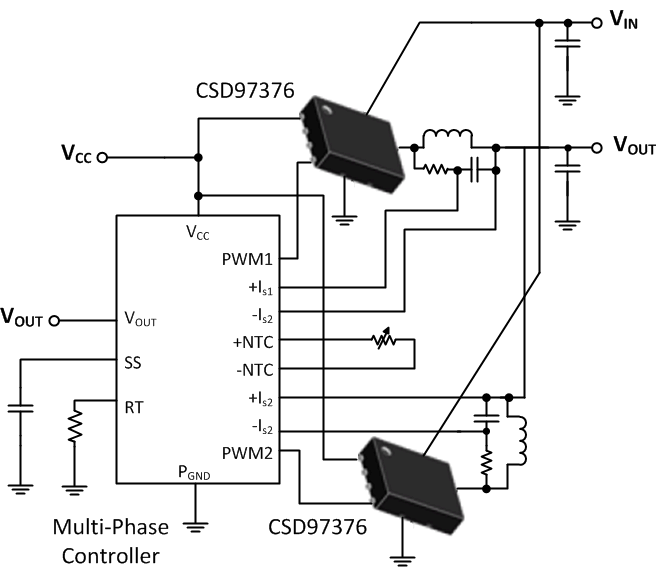
CSD97376Q4M30 V 20 A SON 3.5 x 4.5 mm synchronous buck NexFET™ power stage | Integrated Circuits (ICs) | 1 | Active | The CSD97376Q4M NexFET™ power stage is a highly optimized design for use in a high-power, high-density synchronous buck converter. This product integrates the driver IC and NexFET technology to complete the power stage switching function. The driver IC has a built-in selectable diode emulation function that enables DCM operation to improve light load efficiency. In addition, the driver IC supports ULQ mode that enables Connected Standby for Windows™ 8. With the PWM input in tri-state, quiescent current is reduced to 130 µA with immediate response. When SKIP# is held at tri-state, the current is reduced to 8 µA (typically 20 µs is required to resume switching). This combination produces a high-current, high-efficiency, and high-speed switching device in a small 3.5-mm × 4.5-mm outline package. In addition, the PCB footprint has been optimized to help reduce design time and simplify the completion of the overall system design.
The CSD97376Q4M NexFET™ power stage is a highly optimized design for use in a high-power, high-density synchronous buck converter. This product integrates the driver IC and NexFET technology to complete the power stage switching function. The driver IC has a built-in selectable diode emulation function that enables DCM operation to improve light load efficiency. In addition, the driver IC supports ULQ mode that enables Connected Standby for Windows™ 8. With the PWM input in tri-state, quiescent current is reduced to 130 µA with immediate response. When SKIP# is held at tri-state, the current is reduced to 8 µA (typically 20 µs is required to resume switching). This combination produces a high-current, high-efficiency, and high-speed switching device in a small 3.5-mm × 4.5-mm outline package. In addition, the PCB footprint has been optimized to help reduce design time and simplify the completion of the overall system design. |
| Part | Category | Description |
|---|---|---|
Texas Instruments | Integrated Circuits (ICs) | BUS DRIVER, BCT/FBT SERIES |
Texas Instruments | Integrated Circuits (ICs) | 12BIT 3.3V~3.6V 210MHZ PARALLEL VQFN-48-EP(7X7) ANALOG TO DIGITAL CONVERTERS (ADC) ROHS |
Texas Instruments | Integrated Circuits (ICs) | TMX320DRE311 179PIN UBGA 200MHZ |
Texas Instruments TPS61040DRVTG4Unknown | Integrated Circuits (ICs) | IC LED DRV RGLTR PWM 350MA 6WSON |
Texas Instruments LP3876ET-2.5Obsolete | Integrated Circuits (ICs) | IC REG LINEAR 2.5V 3A TO220-5 |
Texas Instruments LMS1585ACSX-ADJObsolete | Integrated Circuits (ICs) | IC REG LIN POS ADJ 5A DDPAK |
Texas Instruments INA111APG4Obsolete | Integrated Circuits (ICs) | IC INST AMP 1 CIRCUIT 8DIP |
Texas Instruments | Integrated Circuits (ICs) | AUTOMOTIVE, QUAD 36V 1.2MHZ OPERATIONAL AMPLIFIER |
Texas Instruments OPA340NA/3KG4Unknown | Integrated Circuits (ICs) | IC OPAMP GP 1 CIRCUIT SOT23-5 |
Texas Instruments PT5112AObsolete | Power Supplies - Board Mount | DC DC CONVERTER 8V 8W |