| Evaluation and Demonstration Boards and Kits | 1 | Obsolete | |
| Integrated Circuits (ICs) | 3 | Obsolete | |
TUSB1002USB3.1 10Gbps Dual Channel Linear Redriver | Evaluation and Demonstration Boards and Kits | 8 | Active | The TUSB1002 is the industry’s first dual-channel USB 3.1 SuperSpeedPlus (SSP) redriver and signal conditioner. The device offers low power consumption on a 3.3-V supply with its ultra-low-power architecture. It supports the USB3.1 low power modes which further reduces idle power consumption.
The TUSB1002 implements a linear equalizer, supporting up to 16 dB of loss due to Inter-Symbol Interference (ISI). When USB signals travel across a PCB or cable, signal integrity degrades due to loss and inter-symbol interference. The linear equalizer compensates for the channel loss, and thereby, extends the channel length and enables systems to pass USB compliance. The dual lane implementation and small package size provides flexibility in the placement of the TUSB1002 in the USB3.1 path.
The TUSB1002 is available in either a a 24-pin 4 mm x 4 mm VQFN. It is also available in a commercial grade (TUSB1002).
The TUSB1002 is the industry’s first dual-channel USB 3.1 SuperSpeedPlus (SSP) redriver and signal conditioner. The device offers low power consumption on a 3.3-V supply with its ultra-low-power architecture. It supports the USB3.1 low power modes which further reduces idle power consumption.
The TUSB1002 implements a linear equalizer, supporting up to 16 dB of loss due to Inter-Symbol Interference (ISI). When USB signals travel across a PCB or cable, signal integrity degrades due to loss and inter-symbol interference. The linear equalizer compensates for the channel loss, and thereby, extends the channel length and enables systems to pass USB compliance. The dual lane implementation and small package size provides flexibility in the placement of the TUSB1002 in the USB3.1 path.
The TUSB1002 is available in either a a 24-pin 4 mm x 4 mm VQFN. It is also available in a commercial grade (TUSB1002). |
TUSB100410 Gbps USB 3.2 4-channel adaptive linear redriver | Evaluation Boards | 5 | Active | The TUSB1004 is a 10Gbps USB 3.2 quad channel linear redriver for USB Type-A applications. The TUSB1004 is intended to reside between a Host and a USB receptacle or between a USB device and a USB receptacle. The TUSB1004 supports both USB 3.2 Gen2 (10Gbps) and Gen1 (5Gbps) as well as USB 3.2 low power states (Disconnect, U1, U2, and U3).
The TUSB1004 incorporates an innovative, adaptive receiver equalization (AEQ) feature. The AEQ feature automatically determines what the best ISI compensation settings are between the TUSB1004 and USB device plugged into the USB connector resulting in improved interoperability.
The TUSB1004 operates from a single 3.3V supply and is available in a 40-pin WQFN package.
The TUSB1004 is a 10Gbps USB 3.2 quad channel linear redriver for USB Type-A applications. The TUSB1004 is intended to reside between a Host and a USB receptacle or between a USB device and a USB receptacle. The TUSB1004 supports both USB 3.2 Gen2 (10Gbps) and Gen1 (5Gbps) as well as USB 3.2 low power states (Disconnect, U1, U2, and U3).
The TUSB1004 incorporates an innovative, adaptive receiver equalization (AEQ) feature. The AEQ feature automatically determines what the best ISI compensation settings are between the TUSB1004 and USB device plugged into the USB connector resulting in improved interoperability.
The TUSB1004 operates from a single 3.3V supply and is available in a 40-pin WQFN package. |
TUSB1021-Q1Automotive, USB Type-C® 10Gbps linear redriver mux and demux | Interface | 2 | Active | The TUSB1021-Q1 is a linear redriver with 1:2 DeMUX or 2:1 MUX function for USB Type-C applications. The TUSB1021-Q1 is intended to reside between a Host and a USB-C receptacle or between a USB device and a USB-C receptacle. The TUSB1021-Q1 supports USB 3.2 data rates up to 10Gbps and supports USB 3.2 low power states (Disconnect, U1, U2, and U3)
The TUSB1021-Q1 provides sixteen levels of receive linear equalization to compensate for inter symbol interference (ISI) due to cable and board trace loss. The device operates on a single 3.3V supply and comes in an automotive grade 2 temperature range.
The TUSB1021-Q1 is a linear redriver with 1:2 DeMUX or 2:1 MUX function for USB Type-C applications. The TUSB1021-Q1 is intended to reside between a Host and a USB-C receptacle or between a USB device and a USB-C receptacle. The TUSB1021-Q1 supports USB 3.2 data rates up to 10Gbps and supports USB 3.2 low power states (Disconnect, U1, U2, and U3)
The TUSB1021-Q1 provides sixteen levels of receive linear equalization to compensate for inter symbol interference (ISI) due to cable and board trace loss. The device operates on a single 3.3V supply and comes in an automotive grade 2 temperature range. |
| Evaluation and Demonstration Boards and Kits | 3 | Active | |
| Development Boards, Kits, Programmers | 5 | Active | |
TUSB1046USB Type-C™ DP ALT Mode 10-Gbps linear redriver crosspoint switch for source side | Evaluation and Demonstration Boards and Kits | 6 | Active | The TUSB1046A-DCI is a VESA USB Type-C™ Alt Mode redriving switch supporting USB 3.1 data rates up to 10 Gbps and DisplayPort 1.4 up to 8.1 Gbps for downstream facing port (Host). The device is used for configurations C, D, E, and F from the VESA DisplayPort Alt Mode on USB Type-C Standard Version 1.1. This protocol-agnostic linear redriver is also capable of supporting other USB Type-C Alt Mode interfaces.
The TUSB1046A-DCI provides several levels of receive linear equalization to compensate for inter-symbol interference (ISI) due to cable and board trace loss. The device operates on a single 3.3-V supply and comes in a commercial temperature range and industrial temperature range.
The TUSB1046A-DCI is a VESA USB Type-C™ Alt Mode redriving switch supporting USB 3.1 data rates up to 10 Gbps and DisplayPort 1.4 up to 8.1 Gbps for downstream facing port (Host). The device is used for configurations C, D, E, and F from the VESA DisplayPort Alt Mode on USB Type-C Standard Version 1.1. This protocol-agnostic linear redriver is also capable of supporting other USB Type-C Alt Mode interfaces.
The TUSB1046A-DCI provides several levels of receive linear equalization to compensate for inter-symbol interference (ISI) due to cable and board trace loss. The device operates on a single 3.3-V supply and comes in a commercial temperature range and industrial temperature range. |
TUSB1046A-DCIUSB Type-C™ DP ALT Mode 10-Gbps linear redriver crosspoint switch for source side | Signal Buffers, Repeaters, Splitters | 1 | Active | The TUSB1046A-DCI is a VESA USB Type-C™ Alt Mode redriving switch supporting USB 3.1 data rates up to 10 Gbps and DisplayPort 1.4 up to 8.1 Gbps for downstream facing port (Host). The device is used for configurations C, D, E, and F from the VESA DisplayPort Alt Mode on USB Type-C Standard Version 1.1. This protocol-agnostic linear redriver is also capable of supporting other USB Type-C Alt Mode interfaces.
The TUSB1046A-DCI provides several levels of receive linear equalization to compensate for inter-symbol interference (ISI) due to cable and board trace loss. The device operates on a single 3.3-V supply and comes in a commercial temperature range and industrial temperature range.
The TUSB1046A-DCI is a VESA USB Type-C™ Alt Mode redriving switch supporting USB 3.1 data rates up to 10 Gbps and DisplayPort 1.4 up to 8.1 Gbps for downstream facing port (Host). The device is used for configurations C, D, E, and F from the VESA DisplayPort Alt Mode on USB Type-C Standard Version 1.1. This protocol-agnostic linear redriver is also capable of supporting other USB Type-C Alt Mode interfaces.
The TUSB1046A-DCI provides several levels of receive linear equalization to compensate for inter-symbol interference (ISI) due to cable and board trace loss. The device operates on a single 3.3-V supply and comes in a commercial temperature range and industrial temperature range. |
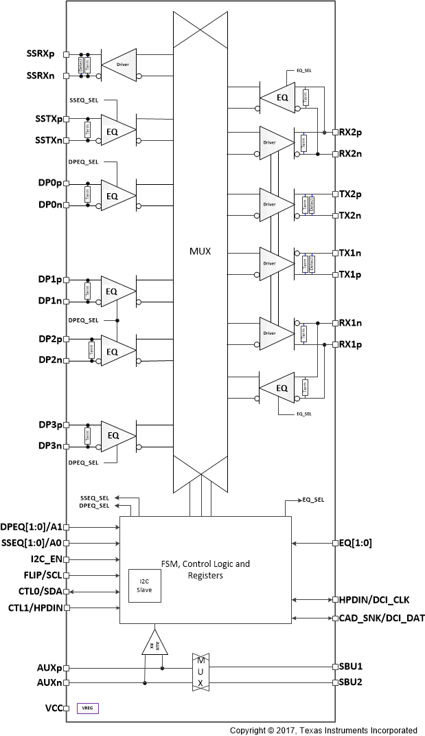
TUSB1064USB Type-C® DP alt mode 10Gbps linear redriver crosspoint switch for sink side | Development Boards, Kits, Programmers | 5 | Active | The TUSB1064 s a VESA USB Type-C™ Alt Mode redriving switch supporting USB 3.1 data rates up to 10 Gbps and DisplayPort 1.4 up to 8.1 Gbps for upstream facing port (Sink). The device is used for UFP_D pin assignments C, D, and E from the VESA DisplayPort Alt Mode on USB Type-C Standard.
The TUSB1064 provides several levels of receive linear equalization to compensate for inter symbol interference (ISI) due to cable and board trace loss. Operates on a single 3.3-V supply and comes in a commercial temperature range and industrial temperature range.
The TUSB1064 s a VESA USB Type-C™ Alt Mode redriving switch supporting USB 3.1 data rates up to 10 Gbps and DisplayPort 1.4 up to 8.1 Gbps for upstream facing port (Sink). The device is used for UFP_D pin assignments C, D, and E from the VESA DisplayPort Alt Mode on USB Type-C Standard.
The TUSB1064 provides several levels of receive linear equalization to compensate for inter symbol interference (ISI) due to cable and board trace loss. Operates on a single 3.3-V supply and comes in a commercial temperature range and industrial temperature range. |