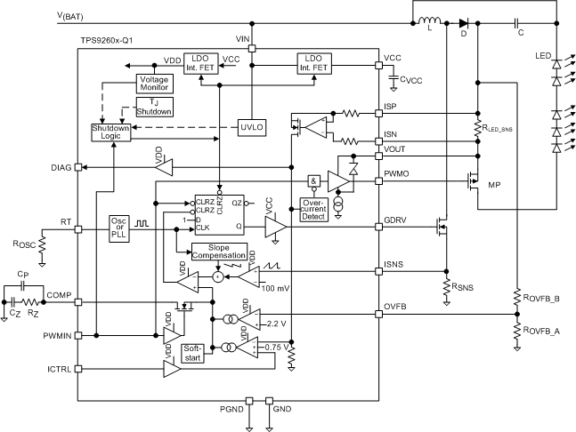
TPS92602-Q1Automotive 2 channel high side current sense switching mode LED driver | Power Management (PMIC) | 2 | Active | The TPS9260x-Q1 family of devices is a single-channel and dual-channel high-side-current LED driver. With full protection and diagnostics, this family of devices is dedicated for and ideally suited to automotive front lighting. The base of each independent driver is a peak-current-mode boost controller. Each controller has two independent feedback loops, a current-feedback loop with a high-side current-sensing shunt and a voltage-feedback loop with an external resistor-divider network. The controller delivers a constant output voltage or a constant output current. The connected load determines whether the device regulates a constant output current (if the circuit reaches the current set-point earlier than voltage set-point) or a constant output voltage (if the circuit reaches the voltage set-point is reached first, for example, in an open-load condition).
Each controller supports all typical topologies such as boost, boost-to-battery, SEPIC, or flyback.
Uses of the high-side PMOS FET driver are for PWM dimming of the LED string and for cutoff in case of an external short circuit to GND to protect the circuit.
The TPS9260x-Q1 family of devices is a single-channel and dual-channel high-side-current LED driver. With full protection and diagnostics, this family of devices is dedicated for and ideally suited to automotive front lighting. The base of each independent driver is a peak-current-mode boost controller. Each controller has two independent feedback loops, a current-feedback loop with a high-side current-sensing shunt and a voltage-feedback loop with an external resistor-divider network. The controller delivers a constant output voltage or a constant output current. The connected load determines whether the device regulates a constant output current (if the circuit reaches the current set-point earlier than voltage set-point) or a constant output voltage (if the circuit reaches the voltage set-point is reached first, for example, in an open-load condition).
Each controller supports all typical topologies such as boost, boost-to-battery, SEPIC, or flyback.
Uses of the high-side PMOS FET driver are for PWM dimming of the LED string and for cutoff in case of an external short circuit to GND to protect the circuit. |
TPS92610-Q1Automotive Single-channel LED driver with 450mA output, open, short and single LED short detection. | LED Driver Evaluation Boards | 2 | Active | With LEDs being widely used in automotive applications, simple LED drivers are more and more popular. Compared to discrete solutions, a low-cost monolithic solution lowers system level component counts and significantly improves current accuracy and reliability.
The TPS92610-Q1 device is a simple single-channel high-side LED driver operating from an automotive car battery. It is a simple and elegant solution to deliver constant current for a single LED string with full LED diagnostics. Its one-fails–all-fail feature is able to work together with other LED drivers, such as the TPS9261x-Q1, TPS9263x-Q1, and TPS9283x-Q1 devices, to address different requirements.
With LEDs being widely used in automotive applications, simple LED drivers are more and more popular. Compared to discrete solutions, a low-cost monolithic solution lowers system level component counts and significantly improves current accuracy and reliability.
The TPS92610-Q1 device is a simple single-channel high-side LED driver operating from an automotive car battery. It is a simple and elegant solution to deliver constant current for a single LED string with full LED diagnostics. Its one-fails–all-fail feature is able to work together with other LED drivers, such as the TPS9261x-Q1, TPS9263x-Q1, and TPS9283x-Q1 devices, to address different requirements. |
TPS92611-Q1Automotive Single-channel LED driver with 300mA output, open and short detection | Power Management (PMIC) | 1 | Active | With LEDs being widely used in automotive applications, simple LED drivers are more and more popular. Compared to discrete solutions, a low-cost monolithic solution lowers system-level component counts and significantly improves current accuracy and reliability.
The TPS92611-Q1 device is a simple single-channel high-side LED driver operating from an automotive car battery. It is a simple and elegant solution, with LED diagnostics, to deliver constant current for a single LED string. Its one-fails–all-fail feature is able to work together with other LED drivers, such as the TPS9261x-Q1, TPS9263x-Q1, and TPS9283x-Q1 devices, to address different requirements.
With LEDs being widely used in automotive applications, simple LED drivers are more and more popular. Compared to discrete solutions, a low-cost monolithic solution lowers system-level component counts and significantly improves current accuracy and reliability.
The TPS92611-Q1 device is a simple single-channel high-side LED driver operating from an automotive car battery. It is a simple and elegant solution, with LED diagnostics, to deliver constant current for a single LED string. Its one-fails–all-fail feature is able to work together with other LED drivers, such as the TPS9261x-Q1, TPS9263x-Q1, and TPS9283x-Q1 devices, to address different requirements. |
| LED Driver Evaluation Boards | 1 | Active | |
TPS92613-Q1Automotive single-channel LED driver with 600mA output, open and short detection | LED Driver Evaluation Boards | 2 | Active | With LEDs being widely used in automotive applications, simple LED drivers are more and more popular. Comparing to discrete solutions, a low-cost monolithic solution lowers system-level component count and significantly improves current accuracy and reliability.
The TPS92613-Q1 device is a single-channel, high-side LED driver operating from an automotive car battery. It is a simple, yet elegant, solution to deliver constant current for a single LED string with full LED diagnostics. The one-fails–all-fail feature is able to work together with other LED drivers, such as the TPS9261x-Q1, TPS9263x-Q1, and TPS92830-Q1 devices, to address different requirements.
With LEDs being widely used in automotive applications, simple LED drivers are more and more popular. Comparing to discrete solutions, a low-cost monolithic solution lowers system-level component count and significantly improves current accuracy and reliability.
The TPS92613-Q1 device is a single-channel, high-side LED driver operating from an automotive car battery. It is a simple, yet elegant, solution to deliver constant current for a single LED string with full LED diagnostics. The one-fails–all-fail feature is able to work together with other LED drivers, such as the TPS9261x-Q1, TPS9263x-Q1, and TPS92830-Q1 devices, to address different requirements. |
TPS92620-Q1Automotive, two-channel, high-current 40-V high-side LED driver with thermal sharing | Integrated Circuits (ICs) | 1 | Active | The TPS92620-Q1 two-channel LED driver includes an unique thermal management design to reduce temperature rising on the device. The TPS92620-Q1 is a linear driver directly powered by automotive batteries with large voltage variations to output full current loads up to 250mA per channel. External shunt resistors are leveraged to share output current and dissipate power out of the driver. The device full-diagnostic capabilities include LED open, LED short-to-GND circuit, and device overtemperature protection.
The one-fails–all-fail feature of TPS92620-Q1 can work together with other LED drivers, such as the TPS9261x-Q1, TPS9262x-Q1, TPS9263x-Q1, and TPS92830-Q1 devices, to address different requirements.
The TPS92620-Q1 two-channel LED driver includes an unique thermal management design to reduce temperature rising on the device. The TPS92620-Q1 is a linear driver directly powered by automotive batteries with large voltage variations to output full current loads up to 250mA per channel. External shunt resistors are leveraged to share output current and dissipate power out of the driver. The device full-diagnostic capabilities include LED open, LED short-to-GND circuit, and device overtemperature protection.
The one-fails–all-fail feature of TPS92620-Q1 can work together with other LED drivers, such as the TPS9261x-Q1, TPS9262x-Q1, TPS9263x-Q1, and TPS92830-Q1 devices, to address different requirements. |
| Evaluation Boards | 1 | Active | |
TPS92621-Q1Automotive, single-channel high-current 40-V high-side LED driver with thermal sharing | LED Drivers | 1 | Active | The TPS92621-Q1 single-channel LED driver includes a unique thermal management design to reduce temperature rising on the device. The TPS92621-Q1 is a linear driver directly powered by automotive batteries with large voltage variations to output full current loads up to 300 mA. Shunt resistor is leveraged to share output current and dissipate power out of the driver. The device full-diagnostic capabilities include LED open, LED short-to-GND circuit, and device overtemperature protection.
The one-fails-all-fail feature of TPS92621-Q1 can work together with other LED drivers, such as the TPS9261x-Q1, TPS9262x-Q1, TPS9263x-Q1, and TPS92830-Q1 devices, to address different requirements.
The TPS92621-Q1 single-channel LED driver includes a unique thermal management design to reduce temperature rising on the device. The TPS92621-Q1 is a linear driver directly powered by automotive batteries with large voltage variations to output full current loads up to 300 mA. Shunt resistor is leveraged to share output current and dissipate power out of the driver. The device full-diagnostic capabilities include LED open, LED short-to-GND circuit, and device overtemperature protection.
The one-fails-all-fail feature of TPS92621-Q1 can work together with other LED drivers, such as the TPS9261x-Q1, TPS9262x-Q1, TPS9263x-Q1, and TPS92830-Q1 devices, to address different requirements. |
| Development Boards, Kits, Programmers | 2 | Active | |
TPS92622-Q1Automotive, two-channel 40-V high-side LED driver with thermal sharing | Power Management (PMIC) | 2 | Active | The TPS92622-Q1 two-channel LED driver includes an unique thermal management design to reduce temperature rising on the device. The TPS92622-Q1 is a linear driver directly powered by automotive batteries with large voltage variations to output full current loads up to 150 mA per channel. External shunt resistors are leveraged to share output current and dissipate power out of the driver. The device full-diagnostic capabilities include LED open, LED short-to-GND circuit, and device overtemperature protection.
The one-fails–all-fail feature of TPS92622-Q1 can work together with other LED drivers, such as the TPS9261x-Q1, TPS9262x-Q1, TPS9263x-Q1, and TPS92830-Q1 devices, to address different requirements.
The TPS92622-Q1 two-channel LED driver includes an unique thermal management design to reduce temperature rising on the device. The TPS92622-Q1 is a linear driver directly powered by automotive batteries with large voltage variations to output full current loads up to 150 mA per channel. External shunt resistors are leveraged to share output current and dissipate power out of the driver. The device full-diagnostic capabilities include LED open, LED short-to-GND circuit, and device overtemperature protection.
The one-fails–all-fail feature of TPS92622-Q1 can work together with other LED drivers, such as the TPS9261x-Q1, TPS9262x-Q1, TPS9263x-Q1, and TPS92830-Q1 devices, to address different requirements. |