TPS92623-Q1Automotive three-channel high-side LED driver with thermal sharing | Integrated Circuits (ICs) | 1 | Active | The TPS92623-Q1 three-channel LED driver includes a unique thermal management design to reduce temperature rising on the device. The TPS92623-Q1 is a linear driver directly powered by automotive batteries with large voltage variations to output full current loads up to 150 mA per channel. External shunt resistors are leveraged to share output current and dissipate power out of the driver. The device’s full-diagnostic capabilities include LED open, LED short-to-GND circuit and device overtemperature protection.
The one-fails–all-fail feature of TPS92623-Q1 is able to work together with other LED drivers, such as the TPS9261x-Q1, TPS9262x-Q1, TPS92630/8-Q1, and TPS92830-Q1 devices, to address different requirements.
The TPS92623-Q1 three-channel LED driver includes a unique thermal management design to reduce temperature rising on the device. The TPS92623-Q1 is a linear driver directly powered by automotive batteries with large voltage variations to output full current loads up to 150 mA per channel. External shunt resistors are leveraged to share output current and dissipate power out of the driver. The device’s full-diagnostic capabilities include LED open, LED short-to-GND circuit and device overtemperature protection.
The one-fails–all-fail feature of TPS92623-Q1 is able to work together with other LED drivers, such as the TPS9261x-Q1, TPS9262x-Q1, TPS92630/8-Q1, and TPS92830-Q1 devices, to address different requirements. |
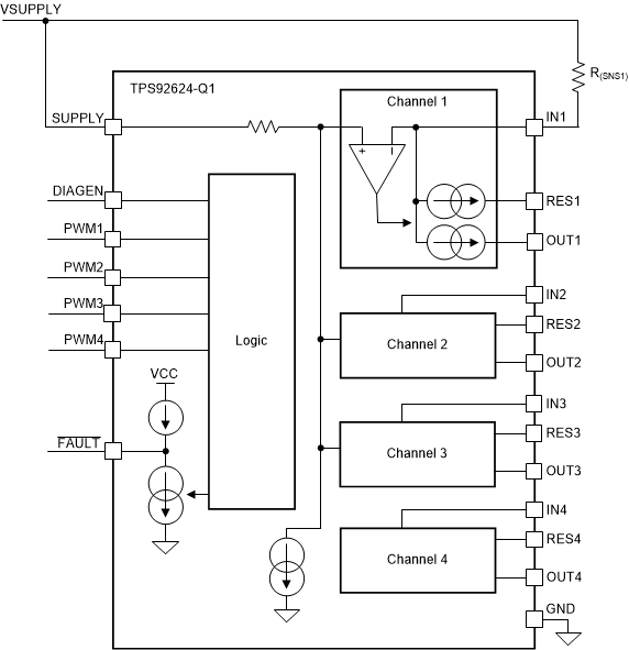
TPS92624-Q1Automotive four-channel high-side LED driver with thermal sharing | Integrated Circuits (ICs) | 1 | Active | The TPS92624-Q1 four-channel LED driver includes a unique thermal management design to reduce temperature rising on the device. The TPS92624-Q1 is a linear driver directly powered by automotive batteries with large voltage variations to output full current loads up to 150 mA per channel. External shunt resistors are leveraged to share output current and dissipate power out of the driver. The device’s full-diagnostic capabilities include LED open, LED short-to-GND circuit and device overtemperature protection.
The one-fails–all-fail feature of TPS92624-Q1 is able to work together with other LED drivers, such as the TPS9261x-Q1, TPS9262x-Q1, TPS92630/8-Q1, and TPS92830-Q1 devices, to address different requirements.
The TPS92624-Q1 four-channel LED driver includes a unique thermal management design to reduce temperature rising on the device. The TPS92624-Q1 is a linear driver directly powered by automotive batteries with large voltage variations to output full current loads up to 150 mA per channel. External shunt resistors are leveraged to share output current and dissipate power out of the driver. The device’s full-diagnostic capabilities include LED open, LED short-to-GND circuit and device overtemperature protection.
The one-fails–all-fail feature of TPS92624-Q1 is able to work together with other LED drivers, such as the TPS9261x-Q1, TPS9262x-Q1, TPS92630/8-Q1, and TPS92830-Q1 devices, to address different requirements. |
TPS92630-Q1Automotive Three-channel Linear LED driver with Analog and PWM dimming | LED Drivers | 1 | Active | The TPS92630-Q1 device is a three-channel linear LED driver with analog and PWM dimming control. Its full-diagnostic and built-in protection capabilities make it a suitable choice for variable-intensity LED lighting applications up to the medium-power range.
The design of this device suits it well for driving LEDs configured as a single string or multiple strings within its power capability. A single device can drive up to three strings with one to three LEDs in each string at a total current of up to 150 mA per channel. Outputs can be paralleled to provide higher current drive capability to 450 mA.
In multiple-string applications, the device offers the advantage of having common-cathode connection of the LED strings. So, the application needs only a single return wire instead of one return wire per LED string that a system with low-side current sense would need.
A single-LED-short comparator allows detection of single LED failing with a short circuit. Fault output can support bus connection topology between multiple devices.
The included temperature monitor reduces the LED drive current if the device junction temperature exceeds a thermal threshold. One can program the temperature threshold through an external resistor. One can disable the thermal current-monitor feature by connecting the TEMP pin to ground. Output of the junction temperature as an analog voltage is available as a factory program option.
The TPS92630-Q1 device is a three-channel linear LED driver with analog and PWM dimming control. Its full-diagnostic and built-in protection capabilities make it a suitable choice for variable-intensity LED lighting applications up to the medium-power range.
The design of this device suits it well for driving LEDs configured as a single string or multiple strings within its power capability. A single device can drive up to three strings with one to three LEDs in each string at a total current of up to 150 mA per channel. Outputs can be paralleled to provide higher current drive capability to 450 mA.
In multiple-string applications, the device offers the advantage of having common-cathode connection of the LED strings. So, the application needs only a single return wire instead of one return wire per LED string that a system with low-side current sense would need.
A single-LED-short comparator allows detection of single LED failing with a short circuit. Fault output can support bus connection topology between multiple devices.
The included temperature monitor reduces the LED drive current if the device junction temperature exceeds a thermal threshold. One can program the temperature threshold through an external resistor. One can disable the thermal current-monitor feature by connecting the TEMP pin to ground. Output of the junction temperature as an analog voltage is available as a factory program option. |
TPS92633-Q1Automotive three-channel high-side LED driver with thermal sharing and off-board binning | Development Boards, Kits, Programmers | 3 | Active | The TPS92633-Q1 three-channel LED driver includes an unique thermal management design to reduce temperature rising on the device. The TPS92633-Q1 is a linear driver directly powered by automotive batteries with large voltage variations to output full current loads up to 150 mA per channel. External shunt resistors are leveraged to share output current and dissipate power out of the driver. The TPS92633-Q1 also drives LED units and off-board brightness binning resistors to simplify the manufacturing process and lower whole system cost. Its full-diagnostic capabilities include LED open, LED short-to-GND circuit and single LED short circuit detection.
The one-fails-all-fail feature of TPS92633-Q1 is able to work together with other LED drivers, such as the TPS9261x-Q1, TPS92630/8-Q1, and TPS92830-Q1 devices, to address different requirements.
The TPS92633-Q1 three-channel LED driver includes an unique thermal management design to reduce temperature rising on the device. The TPS92633-Q1 is a linear driver directly powered by automotive batteries with large voltage variations to output full current loads up to 150 mA per channel. External shunt resistors are leveraged to share output current and dissipate power out of the driver. The TPS92633-Q1 also drives LED units and off-board brightness binning resistors to simplify the manufacturing process and lower whole system cost. Its full-diagnostic capabilities include LED open, LED short-to-GND circuit and single LED short circuit detection.
The one-fails-all-fail feature of TPS92633-Q1 is able to work together with other LED drivers, such as the TPS9261x-Q1, TPS92630/8-Q1, and TPS92830-Q1 devices, to address different requirements. |
| LED Driver Evaluation Boards | 1 | Active | |
TPS92640Synchronous buck controllers for precision dimming LED Drive | Power Management (PMIC) | 2 | Active | The TPS92640 and TPS92641 devices are high-voltage, synchronous NFET controllers for buck-current regulators. Output current regulation is based on valley current-mode operation using a controlled on-time architecture. This control method eases the design of loop compensation while maintaining nearly constant switching frequency. The TPS92640 and TPS92641 devices include a high-voltage start-up regulator that operates over a wide input range of 7 V to 85 V. The PWM controller is designed for high speed capability, including an oscillator frequency range up to 1 MHz. The deadtime between high side and low side gate driver is optimized to provide very high efficiency over a wide input operating voltage and output power range. The TPS92640 and TPS92641 devices accept both analog and PWM input signals, resulting in exceptional dimming control range. Linear response characteristics between input command and LED current is achieved with true zero LED current using low off-set error amplifier and proprietary PWM dimming logic. Both devices also include precision reference capable of supplying current to low power microcontroller. Protection features include cycle-by-cycle current protection, overvoltage protection, and thermal shutdown. The TPS92641 device includes a shunt FET dimming input and MOSFET driver for high resolution PWM dimming.
The TPS92640 and TPS92641 devices are high-voltage, synchronous NFET controllers for buck-current regulators. Output current regulation is based on valley current-mode operation using a controlled on-time architecture. This control method eases the design of loop compensation while maintaining nearly constant switching frequency. The TPS92640 and TPS92641 devices include a high-voltage start-up regulator that operates over a wide input range of 7 V to 85 V. The PWM controller is designed for high speed capability, including an oscillator frequency range up to 1 MHz. The deadtime between high side and low side gate driver is optimized to provide very high efficiency over a wide input operating voltage and output power range. The TPS92640 and TPS92641 devices accept both analog and PWM input signals, resulting in exceptional dimming control range. Linear response characteristics between input command and LED current is achieved with true zero LED current using low off-set error amplifier and proprietary PWM dimming logic. Both devices also include precision reference capable of supplying current to low power microcontroller. Protection features include cycle-by-cycle current protection, overvoltage protection, and thermal shutdown. The TPS92641 device includes a shunt FET dimming input and MOSFET driver for high resolution PWM dimming. |
TPS92641Synchronous buck controllers for precision dimming LED Drive with shunt-FET driver | Evaluation Boards | 4 | Active | The TPS92640 and TPS92641 devices are high-voltage, synchronous NFET controllers for buck-current regulators. Output current regulation is based on valley current-mode operation using a controlled on-time architecture. This control method eases the design of loop compensation while maintaining nearly constant switching frequency. The TPS92640 and TPS92641 devices include a high-voltage start-up regulator that operates over a wide input range of 7 V to 85 V. The PWM controller is designed for high speed capability, including an oscillator frequency range up to 1 MHz. The deadtime between high side and low side gate driver is optimized to provide very high efficiency over a wide input operating voltage and output power range. The TPS92640 and TPS92641 devices accept both analog and PWM input signals, resulting in exceptional dimming control range. Linear response characteristics between input command and LED current is achieved with true zero LED current using low off-set error amplifier and proprietary PWM dimming logic. Both devices also include precision reference capable of supplying current to low power microcontroller. Protection features include cycle-by-cycle current protection, overvoltage protection, and thermal shutdown. The TPS92641 device includes a shunt FET dimming input and MOSFET driver for high resolution PWM dimming.
The TPS92640 and TPS92641 devices are high-voltage, synchronous NFET controllers for buck-current regulators. Output current regulation is based on valley current-mode operation using a controlled on-time architecture. This control method eases the design of loop compensation while maintaining nearly constant switching frequency. The TPS92640 and TPS92641 devices include a high-voltage start-up regulator that operates over a wide input range of 7 V to 85 V. The PWM controller is designed for high speed capability, including an oscillator frequency range up to 1 MHz. The deadtime between high side and low side gate driver is optimized to provide very high efficiency over a wide input operating voltage and output power range. The TPS92640 and TPS92641 devices accept both analog and PWM input signals, resulting in exceptional dimming control range. Linear response characteristics between input command and LED current is achieved with true zero LED current using low off-set error amplifier and proprietary PWM dimming logic. Both devices also include precision reference capable of supplying current to low power microcontroller. Protection features include cycle-by-cycle current protection, overvoltage protection, and thermal shutdown. The TPS92641 device includes a shunt FET dimming input and MOSFET driver for high resolution PWM dimming. |
TPS92642-Q1Automotive synchronous buck infrared LED driver | Power Management (PMIC) | 1 | Active | The TPS92642-Q1 is a monolithic, synchronous Buck LED driver with a wide 5.5-V to 36-V operating input voltage range and 40-V tolerance that supports load dump for duration of 400 ms. The TPS92642-Q1 implements an adaptive on-time average current mode control based on inductor valley current detection. The adaptive on-time control provides near constant switching frequency that can be set between 100 kHz and 2.2 MHz. Inductor current sensing and closed-loop feedback enables better than ±4% accuracy over wide input, output and ambient temperature.
The high-performance infrared LED driver can independently modulate LED current using both analog or PWM dimming techniques. Linear analog dimming range with over 15:1 range is obtained by setting the IADJ voltage. PWM dimming of LED current is achieved by directly modulating the UDIM input pin with desired duty cycle. The device incorporates an internal pulse monitoring circuit that limits the maximum pulse duty cycle.
The TPS92642-Q1 incorporates advanced diagnostic and fault protection featuring: cycle-by-cycle switch current limit, bootstrap undervoltage, LED open, LED short and thermal shutdown.
The TPS92642-Q1 is available in a 6.6-mm × 5.1-mm thermally-enhanced 16-pin HTSSOP package with 0.65-mm lead pitch.
The TPS92642-Q1 is a monolithic, synchronous Buck LED driver with a wide 5.5-V to 36-V operating input voltage range and 40-V tolerance that supports load dump for duration of 400 ms. The TPS92642-Q1 implements an adaptive on-time average current mode control based on inductor valley current detection. The adaptive on-time control provides near constant switching frequency that can be set between 100 kHz and 2.2 MHz. Inductor current sensing and closed-loop feedback enables better than ±4% accuracy over wide input, output and ambient temperature.
The high-performance infrared LED driver can independently modulate LED current using both analog or PWM dimming techniques. Linear analog dimming range with over 15:1 range is obtained by setting the IADJ voltage. PWM dimming of LED current is achieved by directly modulating the UDIM input pin with desired duty cycle. The device incorporates an internal pulse monitoring circuit that limits the maximum pulse duty cycle.
The TPS92642-Q1 incorporates advanced diagnostic and fault protection featuring: cycle-by-cycle switch current limit, bootstrap undervoltage, LED open, LED short and thermal shutdown.
The TPS92642-Q1 is available in a 6.6-mm × 5.1-mm thermally-enhanced 16-pin HTSSOP package with 0.65-mm lead pitch. |
| Integrated Circuits (ICs) | 1 | Active | The TPS92643-Q1 is a monolithic, synchronous Buck LED driver with a wide 5.5-V to 36-V operating input voltage range and 40-V tolerance that supports load dump for duration of 400 ms. The TPS92643-Q1 implements an adaptive on-time average current mode control based on inductor valley current detection. The adaptive on-time control provides near constant switching frequency that can be set between 100 kHz and 2.2 MHz. Inductor current sensing and closed-loop feedback enables better than ±4% accuracy over wide input, output and ambient temperature.
The high-performance LED driver can independently modulate LED current using both analog or PWM dimming techniques. Linear analog dimming range with over 15:1 range is obtained by setting the IADJ voltage. PWM dimming of LED current is achieved by directly modulating the UDIM input pin with desired duty cycle or setting the analog voltage at APWM to enable internal analog-to-PWM conversion. The internal PWM generator translates the external analog voltage by comparing it to an internal 1.4-kHz ramp signal.
The TPS92643-Q1 incorporates advanced diagnostic and fault protection featuring: cycle-by-cycle switch current limit, bootstrap undervoltage, LED open, LED short and thermal shutdown.
The TPS92643-Q1 is available in a 6.6-mm × 5.1-mm thermally-enhanced 16-pin HTSSOP package with 0.65-mm lead pitch.
The TPS92643-Q1 is a monolithic, synchronous Buck LED driver with a wide 5.5-V to 36-V operating input voltage range and 40-V tolerance that supports load dump for duration of 400 ms. The TPS92643-Q1 implements an adaptive on-time average current mode control based on inductor valley current detection. The adaptive on-time control provides near constant switching frequency that can be set between 100 kHz and 2.2 MHz. Inductor current sensing and closed-loop feedback enables better than ±4% accuracy over wide input, output and ambient temperature.
The high-performance LED driver can independently modulate LED current using both analog or PWM dimming techniques. Linear analog dimming range with over 15:1 range is obtained by setting the IADJ voltage. PWM dimming of LED current is achieved by directly modulating the UDIM input pin with desired duty cycle or setting the analog voltage at APWM to enable internal analog-to-PWM conversion. The internal PWM generator translates the external analog voltage by comparing it to an internal 1.4-kHz ramp signal.
The TPS92643-Q1 incorporates advanced diagnostic and fault protection featuring: cycle-by-cycle switch current limit, bootstrap undervoltage, LED open, LED short and thermal shutdown.
The TPS92643-Q1 is available in a 6.6-mm × 5.1-mm thermally-enhanced 16-pin HTSSOP package with 0.65-mm lead pitch. |
| LED Driver Evaluation Boards | 3 | Active | |