T
Texas Instruments
| Series | Category | # Parts | Status | Description |
|---|---|---|---|---|
| Part | Spec A | Spec B | Spec C | Spec D | Description |
|---|---|---|---|---|---|
| Series | Category | # Parts | Status | Description |
|---|---|---|---|---|
| Part | Spec A | Spec B | Spec C | Spec D | Description |
|---|---|---|---|---|---|
| Part | Category | Description |
|---|---|---|
Texas Instruments | Integrated Circuits (ICs) | BUS DRIVER, BCT/FBT SERIES |
Texas Instruments | Integrated Circuits (ICs) | 12BIT 3.3V~3.6V 210MHZ PARALLEL VQFN-48-EP(7X7) ANALOG TO DIGITAL CONVERTERS (ADC) ROHS |
Texas Instruments | Integrated Circuits (ICs) | TMX320DRE311 179PIN UBGA 200MHZ |
Texas Instruments TPS61040DRVTG4Unknown | Integrated Circuits (ICs) | IC LED DRV RGLTR PWM 350MA 6WSON |
Texas Instruments LP3876ET-2.5Obsolete | Integrated Circuits (ICs) | IC REG LINEAR 2.5V 3A TO220-5 |
Texas Instruments LMS1585ACSX-ADJObsolete | Integrated Circuits (ICs) | IC REG LIN POS ADJ 5A DDPAK |
Texas Instruments INA111APG4Obsolete | Integrated Circuits (ICs) | IC INST AMP 1 CIRCUIT 8DIP |
Texas Instruments | Integrated Circuits (ICs) | AUTOMOTIVE, QUAD 36V 1.2MHZ OPERATIONAL AMPLIFIER |
Texas Instruments OPA340NA/3KG4Unknown | Integrated Circuits (ICs) | IC OPAMP GP 1 CIRCUIT SOT23-5 |
Texas Instruments PT5112AObsolete | Power Supplies - Board Mount | DC DC CONVERTER 8V 8W |
| Series | Category | # Parts | Status | Description |
|---|---|---|---|---|
TPS92661-Q1high-brightness LED matrix manager for automotive headlight systems | LED Drivers | 1 | Active | The TPS92661 device is a compact, highly-integrated solution for shunt FET dimming for large arrays of high-brightness LEDs in applications such as automotive headlights.
The TPS92661 device includes a 12-switch series array for bypassing individual LEDs in the string and a serial communication interface for control and management by a master microcontroller.
An on-board charge pump rail that can float up to 67 V aboveGND provides the LED bypass switch gate drive.The low on-resistance (RDS(on)) of the bypass switch minimizes conduction loss and power dissipation.
The TPS92661 device contains a multi-drop universal asynchronous receiver transmitter (UART) for serial communication. The turn-on and turn-off times are programmable for each individual LED in the string. The PWM frequency is adjustable via an internal register and multiple devices can be synchronized to the same frequency and phase.
The TPS92661 device features open LED protection as well as open and short LED fault reporting via the serial interface.
The TQFP package features a feed-through topology to enable easy routing of
The TPS92661 device is a compact, highly-integrated solution for shunt FET dimming for large arrays of high-brightness LEDs in applications such as automotive headlights.
The TPS92661 device includes a 12-switch series array for bypassing individual LEDs in the string and a serial communication interface for control and management by a master microcontroller.
An on-board charge pump rail that can float up to 67 V aboveGND provides the LED bypass switch gate drive.The low on-resistance (RDS(on)) of the bypass switch minimizes conduction loss and power dissipation.
The TPS92661 device contains a multi-drop universal asynchronous receiver transmitter (UART) for serial communication. The turn-on and turn-off times are programmable for each individual LED in the string. The PWM frequency is adjustable via an internal register and multiple devices can be synchronized to the same frequency and phase.
The TPS92661 device features open LED protection as well as open and short LED fault reporting via the serial interface.
The TQFP package features a feed-through topology to enable easy routing of |
TPS92662A-Q112-Channel high-brightness LED matrix manager for automotive headlight systems | Integrated Circuits (ICs) | 2 | Active | The TPS92662A-Q1 LED matrix manager device enables fully dynamic adaptive lighting solutions by providing individual pixel-level LED control. The device includes four sub-strings of three series-connected integrated switches for bypassing individual LEDs. The individual sub-strings allow the device to accept either single or multiple current sources.
The TPS92662A-Q1 features a programmable Pierce crystal oscillator driver. Optimal performance is achieved by selecting the driver strength based on the quartz crystal or ceramic resonator manufacturers recommendations. The device also incorporates a selectable drive strength clock buffer. The rise and fall times and the EMI generated by clock signal is controlled by varying the drive strength of the clock buffer. When necessary, the clock buffer can be disabled to eliminate the noise generated by the clock signal and provide the lowest EMI performance.
The TPS92662A-Q1 supports the multi-drop universal asynchronous receiver transmitter (UART) serial interface and is compatible with TPS92662-Q1 and TPS92663-Q1 devices. The I2C communication interface can be used to read from and write to an external EEPROM that can store system calibration data.
An on-board 8-bit ADC with two multiplexed inputs can be used for system temperature compensation and used to measure a binning value which allows for LED binning and coding.
The internal charge pump rail supplies the gate drive voltage for the LED bypass switches. The low on-resistance (RDS(on)) of the bypass switch minimizes conduction loss and power dissipation.
The TPS92662A-Q1 and TPS92662-Q1 both incorporate identical register settings for programming phase shift and pulse width of each individual LED in the string and for reporting LED open and short circuit faults.
The TPS92662A-Q1 LED matrix manager device enables fully dynamic adaptive lighting solutions by providing individual pixel-level LED control. The device includes four sub-strings of three series-connected integrated switches for bypassing individual LEDs. The individual sub-strings allow the device to accept either single or multiple current sources.
The TPS92662A-Q1 features a programmable Pierce crystal oscillator driver. Optimal performance is achieved by selecting the driver strength based on the quartz crystal or ceramic resonator manufacturers recommendations. The device also incorporates a selectable drive strength clock buffer. The rise and fall times and the EMI generated by clock signal is controlled by varying the drive strength of the clock buffer. When necessary, the clock buffer can be disabled to eliminate the noise generated by the clock signal and provide the lowest EMI performance.
The TPS92662A-Q1 supports the multi-drop universal asynchronous receiver transmitter (UART) serial interface and is compatible with TPS92662-Q1 and TPS92663-Q1 devices. The I2C communication interface can be used to read from and write to an external EEPROM that can store system calibration data.
An on-board 8-bit ADC with two multiplexed inputs can be used for system temperature compensation and used to measure a binning value which allows for LED binning and coding.
The internal charge pump rail supplies the gate drive voltage for the LED bypass switches. The low on-resistance (RDS(on)) of the bypass switch minimizes conduction loss and power dissipation.
The TPS92662A-Q1 and TPS92662-Q1 both incorporate identical register settings for programming phase shift and pulse width of each individual LED in the string and for reporting LED open and short circuit faults. |
TPS92663A-Q16-channel high-Brightness LED Matrix Manager for automotive Headlight Systems | Integrated Circuits (ICs) | 2 | Active | The TPS92663-Q1 LED matrix manager device enables fully dynamic adaptive lighting solutions by providing individual pixel-level LED control.
The device includes two sub-strings of three series-connected integrated switches for bypassing individual LEDs. The individual sub-strings allow the device to accept either single or multiple current sources. It also allows a parallel connection of two switches to bypass high-current LEDs.
A master microcontroller may be used to control and manage the TPS92663-Q1 devices via a multi-drop universal asynchronous receiver transmitter (UART) serial interface. The serial interface supports the use of CAN transceivers for a more robust physical layer. An application can use the TPS92663-Q1 device and the TPS92662-Q1 device on the same bus.
An on-device, 8 bit ADC with two multiplexed inputs can be used for system temperature compensation and used to measure a binning value which allows for LED binning and coding.
The internal charge pump rail supplies the gate drive voltage for the LED bypass switches. The low on-resistance (RDS(on)) of the bypass switch minimizes conduction loss and power dissipation.
The phase shift and pulse width for each individual LED in the string are programmable. The device uses an internal register to adjust the PWM frequency. Multiple devices can be synchronized. The switch transitions during PWM dimming operation have a programmable slew rate to mitigate EMI concerns.
The device features open LED protection with programmable threshold. The serial interface reports open LED and short LED faults.
The TPS92663-Q1 LED matrix manager device enables fully dynamic adaptive lighting solutions by providing individual pixel-level LED control.
The device includes two sub-strings of three series-connected integrated switches for bypassing individual LEDs. The individual sub-strings allow the device to accept either single or multiple current sources. It also allows a parallel connection of two switches to bypass high-current LEDs.
A master microcontroller may be used to control and manage the TPS92663-Q1 devices via a multi-drop universal asynchronous receiver transmitter (UART) serial interface. The serial interface supports the use of CAN transceivers for a more robust physical layer. An application can use the TPS92663-Q1 device and the TPS92662-Q1 device on the same bus.
An on-device, 8 bit ADC with two multiplexed inputs can be used for system temperature compensation and used to measure a binning value which allows for LED binning and coding.
The internal charge pump rail supplies the gate drive voltage for the LED bypass switches. The low on-resistance (RDS(on)) of the bypass switch minimizes conduction loss and power dissipation.
The phase shift and pulse width for each individual LED in the string are programmable. The device uses an internal register to adjust the PWM frequency. Multiple devices can be synchronized. The switch transitions during PWM dimming operation have a programmable slew rate to mitigate EMI concerns.
The device features open LED protection with programmable threshold. The serial interface reports open LED and short LED faults. |
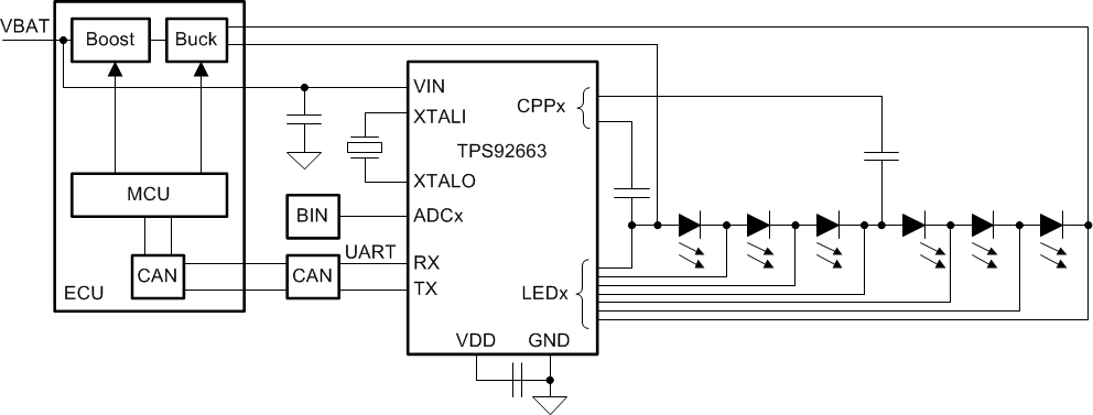
TPS92664-Q116-channel low noise LED matrix manager with internal clock and EEPROM | LED Drivers | 1 | Active | The TPS92664 LED matrix manager device enables fully dynamic adaptive lighting solutions by providing individual pixel-level LED control. The device includes four sub-strings of four series connected integrated switches for bypassing individual LEDs. The individual sub-strings allow the device to accept either single or multiple current sources.
The TPS92664 features an internal oscillator. The internal oscillator can be shared to other system devices through the internal low noise LVDS transmitter and receiver blocks. The multi-drop, universal, asynchronous, receiver transmitter (UART) serial interface is compatible with TPS92665, TPS92667, TPS92662x and TPS92663x devices. The internal EEPROM can store system defaults as well as calibration and lighting module data. An on-board ADC with multiplexed inputs samples all LED channels as well as IC die temperature and an LED current sense. The ADC also samples dedicated ADC inputs for use with system temperature compensation, LED binning and coding.
The TPS92664 incorporates registers for programming phase shift and pulse width of each individual LED in the string and for reporting LED open, short faults and functional parameters.
The TPS92664 LED matrix manager device enables fully dynamic adaptive lighting solutions by providing individual pixel-level LED control. The device includes four sub-strings of four series connected integrated switches for bypassing individual LEDs. The individual sub-strings allow the device to accept either single or multiple current sources.
The TPS92664 features an internal oscillator. The internal oscillator can be shared to other system devices through the internal low noise LVDS transmitter and receiver blocks. The multi-drop, universal, asynchronous, receiver transmitter (UART) serial interface is compatible with TPS92665, TPS92667, TPS92662x and TPS92663x devices. The internal EEPROM can store system defaults as well as calibration and lighting module data. An on-board ADC with multiplexed inputs samples all LED channels as well as IC die temperature and an LED current sense. The ADC also samples dedicated ADC inputs for use with system temperature compensation, LED binning and coding.
The TPS92664 incorporates registers for programming phase shift and pulse width of each individual LED in the string and for reporting LED open, short faults and functional parameters. |
TPS92665-Q116-channel low noise LED matrix manager with internal clock | Integrated Circuits (ICs) | 1 | Active | The TPS92665 LED matrix manager device enables fully dynamic adaptive lighting solutions by providing individual pixel-level LED control. The device includes four sub-strings of four series connected integrated switches for bypassing individual LEDs. The individual sub-strings allow the device to accept either single or multiple current sources.
The TPS92665 features an internal oscillator. The internal oscillator can be shared to other system devices through the internal low noise LVDS transmitter and receiver blocks. The multi-drop, universal, asynchronous, receiver transmitter (UART) serial interface is compatible with TPS92664, TPS92667, TPS92662x and TPS92663x devices. An on-board ADC with multiplexed inputs samples all LED channels as well as IC die temperature. The ADC also samples dedicated ADC inputs for use with system temperature compensation, LED binning and coding.
The TPS92665 incorporates registers for programming phase shift and pulse width of each individual LED in the string and for reporting LED open, short faults and functional parameters.
The TPS92665 LED matrix manager device enables fully dynamic adaptive lighting solutions by providing individual pixel-level LED control. The device includes four sub-strings of four series connected integrated switches for bypassing individual LEDs. The individual sub-strings allow the device to accept either single or multiple current sources.
The TPS92665 features an internal oscillator. The internal oscillator can be shared to other system devices through the internal low noise LVDS transmitter and receiver blocks. The multi-drop, universal, asynchronous, receiver transmitter (UART) serial interface is compatible with TPS92664, TPS92667, TPS92662x and TPS92663x devices. An on-board ADC with multiplexed inputs samples all LED channels as well as IC die temperature. The ADC also samples dedicated ADC inputs for use with system temperature compensation, LED binning and coding.
The TPS92665 incorporates registers for programming phase shift and pulse width of each individual LED in the string and for reporting LED open, short faults and functional parameters. |
TPS92682-Q1Dual channel constant-Voltage and constant current controller with SPI | Evaluation Boards | 3 | Active | The TPS92682-Q1 is a dual-channel, peak current-mode controller with SPI communication interface. The device is programmable to operate in constant-voltage (CV) or constant-current (CC) modes.
In CV mode, TPS92682-Q1 can be programmed to operate as two independent or dual-phase Boost voltage regulators. The output voltage can be programmed using an external resistor voltage divider, and a SPI-programmable 8-bit DAC.
In CC mode, the device is designed to support dual channel step-up or step-down LED driver topologies. LED current can be independently modulated using analog or PWM dimming techniques. Analog dimming with over 28:1 range is obtained using a programmable 8-bit DAC. PWM dimming of LED current is achieved either by directly modulating the PWM input pins with the desired duty cycle, or using a SPI-programmable 10-bit PWM counter. The optional PDRV gate driver output can be used to drive an external P-Channel series MOSFET.
The TPS92682-Q1 incorporates an advanced SPI-programmable diagnostic and fault protection mechanism including: cycle-by-cycle current limit, output overvoltage and undervoltage protection, ILED overcurrent protection, and thermal warning. The device also includes an open-drain fault indicator output per channel.
The TPS92682-Q1 includes an LH pin, when pulled high, initiates the limp home (LH) condition. In LH mode, the device uses a separate set of SPI-programmed registers.
The TPS92682-Q1 is a dual-channel, peak current-mode controller with SPI communication interface. The device is programmable to operate in constant-voltage (CV) or constant-current (CC) modes.
In CV mode, TPS92682-Q1 can be programmed to operate as two independent or dual-phase Boost voltage regulators. The output voltage can be programmed using an external resistor voltage divider, and a SPI-programmable 8-bit DAC.
In CC mode, the device is designed to support dual channel step-up or step-down LED driver topologies. LED current can be independently modulated using analog or PWM dimming techniques. Analog dimming with over 28:1 range is obtained using a programmable 8-bit DAC. PWM dimming of LED current is achieved either by directly modulating the PWM input pins with the desired duty cycle, or using a SPI-programmable 10-bit PWM counter. The optional PDRV gate driver output can be used to drive an external P-Channel series MOSFET.
The TPS92682-Q1 incorporates an advanced SPI-programmable diagnostic and fault protection mechanism including: cycle-by-cycle current limit, output overvoltage and undervoltage protection, ILED overcurrent protection, and thermal warning. The device also includes an open-drain fault indicator output per channel.
The TPS92682-Q1 includes an LH pin, when pulled high, initiates the limp home (LH) condition. In LH mode, the device uses a separate set of SPI-programmed registers. |
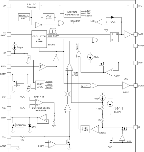
TPS92690-Q1Automotive N-channel controller for dimmable LED Drives with Low-side current sense | LED Driver Evaluation Boards | 5 | Active | The TPS92690-Q1 device is a high-voltage, low-side NFET controller with an adjustable output current sense resistor voltage. Ideal for LED drivers, it contains all of the features needed to implement current regulators based on boost, SEPIC, flyback, and Cuk topologies.
Output current regulation is based on peak current-mode control supervised by a control loop. This methodology eases the design of loop compensation while providing inherent input voltage feed-forward compensation. The TPS92690-Q1 device includes a high-voltage start-up regulator that operates over a wide input range between 4.5 and 75 V. The PWM controller is designed for high-speed capability including an oscillator frequency range up to 2 MHz. The TPS92690-Q1 device includes an error amplifier, precision reference, cycle-by-cycle current limit, and thermal shutdown.
The TPS92690-Q1 device is AEC-Q100 Grade 1 qualified.
The TPS92690-Q1 device is a high-voltage, low-side NFET controller with an adjustable output current sense resistor voltage. Ideal for LED drivers, it contains all of the features needed to implement current regulators based on boost, SEPIC, flyback, and Cuk topologies.
Output current regulation is based on peak current-mode control supervised by a control loop. This methodology eases the design of loop compensation while providing inherent input voltage feed-forward compensation. The TPS92690-Q1 device includes a high-voltage start-up regulator that operates over a wide input range between 4.5 and 75 V. The PWM controller is designed for high-speed capability including an oscillator frequency range up to 2 MHz. The TPS92690-Q1 device includes an error amplifier, precision reference, cycle-by-cycle current limit, and thermal shutdown.
The TPS92690-Q1 device is AEC-Q100 Grade 1 qualified. |
TPS92691-Q1Automotive multi-topology LED driver with rail-to-rail current sense amplifier | Evaluation Boards | 5 | Active | The TPS92691/-Q1 is a versatile LED controller that can support a range of step-up or step-down driver topologies. The device implements a fixed-frequency peak current mode control technique with programmable switching frequency, slope compensation, and soft-start timing. It incorporates a high voltage (65-V) rail-to-rail current sense amplifier that can directly measure LED current using either a high-side or a low-side series sense resistor. The amplifier is designed to achieve low input offset voltage and attain better than ±3% LED current accuracy over junction temperature range of 25°C to 140°C and output common-mode voltage range of 0 to 60 V.
LED current can be independently modulated using either analog or PWM dimming techniques. Linear analog dimming response with 15:1 range is obtained by varying the voltage from 140 mV to 2.25 V across the high impedance analog adjust (IADJ) input. PWM dimming of LED current is achieved by modulating the PWM input pin with the desired duty cycle and frequency. Optional DDRV gate driver output can be used to enable series FET dimming functionality to get over 1000:1 contrast ratio.
The TPS92691/-Q1 supports continuous LED status check through the current monitor (IMON) output. This allows for LED short circuit or open circuit detection and protection. Additional fault protection features include VCC UVLO, output OVP, switch cycle-by-cycle current limit, and thermal protection.
The TPS92691/-Q1 is a versatile LED controller that can support a range of step-up or step-down driver topologies. The device implements a fixed-frequency peak current mode control technique with programmable switching frequency, slope compensation, and soft-start timing. It incorporates a high voltage (65-V) rail-to-rail current sense amplifier that can directly measure LED current using either a high-side or a low-side series sense resistor. The amplifier is designed to achieve low input offset voltage and attain better than ±3% LED current accuracy over junction temperature range of 25°C to 140°C and output common-mode voltage range of 0 to 60 V.
LED current can be independently modulated using either analog or PWM dimming techniques. Linear analog dimming response with 15:1 range is obtained by varying the voltage from 140 mV to 2.25 V across the high impedance analog adjust (IADJ) input. PWM dimming of LED current is achieved by modulating the PWM input pin with the desired duty cycle and frequency. Optional DDRV gate driver output can be used to enable series FET dimming functionality to get over 1000:1 contrast ratio.
The TPS92691/-Q1 supports continuous LED status check through the current monitor (IMON) output. This allows for LED short circuit or open circuit detection and protection. Additional fault protection features include VCC UVLO, output OVP, switch cycle-by-cycle current limit, and thermal protection. |
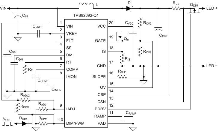
TPS92692-Q1high accuracy LED controller with spread spectrum frequency modulation and internal PWM Generator | Development Boards, Kits, Programmers | 4 | Active | The TPS92692 and TPS92692-Q1 are high accuracy peak current mode based controllers designed to support step-up/down LED driver topologies. The device incorporates a rail-to-rail current amplifier to measure LED current and spread spectrum frequency modulation technique for improved EMI performance.
This high performance LED controller can independently modulate LED current using either analog or PWM dimming techniques. Linear analog dimming response with over 15:1 range is obtained by varying the voltage across the high impedance analog adjust (IADJ) input. PWM dimming of LED current is achieved by directly modulating the DIM/PWM input pin with the desired duty cycle or by enabling the internal PWM generator circuit. The PWM generator translates the DC voltage at DIM/PWM pin to corresponding duty cycle by comparing it to the internal triangle wave generator. The optional PDRV gate driver output can be used to drive an external P-Channel series MOSFET.
The TPS92692 and TPS92692-Q1 devices support continuous LED status check through the current monitor (IMON) output. The devices also include an open drain fault indicator output to indicate LED overcurrent, output overvoltage and output undervoltage conditions.
The TPS92692 and TPS92692-Q1 are high accuracy peak current mode based controllers designed to support step-up/down LED driver topologies. The device incorporates a rail-to-rail current amplifier to measure LED current and spread spectrum frequency modulation technique for improved EMI performance.
This high performance LED controller can independently modulate LED current using either analog or PWM dimming techniques. Linear analog dimming response with over 15:1 range is obtained by varying the voltage across the high impedance analog adjust (IADJ) input. PWM dimming of LED current is achieved by directly modulating the DIM/PWM input pin with the desired duty cycle or by enabling the internal PWM generator circuit. The PWM generator translates the DC voltage at DIM/PWM pin to corresponding duty cycle by comparing it to the internal triangle wave generator. The optional PDRV gate driver output can be used to drive an external P-Channel series MOSFET.
The TPS92692 and TPS92692-Q1 devices support continuous LED status check through the current monitor (IMON) output. The devices also include an open drain fault indicator output to indicate LED overcurrent, output overvoltage and output undervoltage conditions. |
| LED Driver Evaluation Boards | 1 | Active | ||