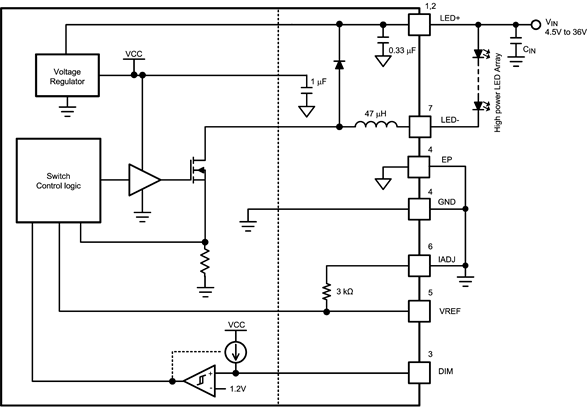
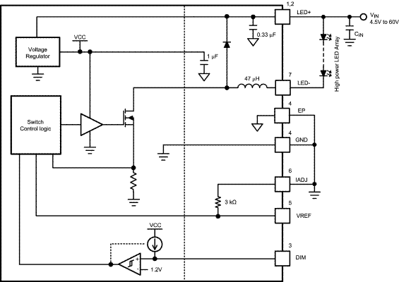
TPS92515HV-Q165-V 2-A LED driver with Integrated NFET, high-side current Sense, and Shunt PWM dimming Capable | Evaluation Boards | 8 | Active | The TPS92515 family of devices are compact monolithic switching regulators integrating a low resistance N-Channel MOSFET. The devices are intended for high-brightness LED lighting applications where efficiency, high bandwidth, PWM and/or analog dimming and small size are important.
The regulator operates using a constant off-time, peak current control. The operation is simple: after an off-time based on the output voltage, an on-time begins. The on-time ends once the inductor peak current threshold is reached. The TPS92515 device can be configured to maintain a constant peak-to-peak ripple during the ON and OFF periods of a shunt FET dimming cycle. This is ideal for maintaining a linear response across the entire shunt FET dimming range.
Steady-state accuracy is aided by the inclusion of a low-offset, high-side comparator. LED current can be modulated using either Analog or PWM dimming, or both simultaneously. Other features include UVLO, wide input voltage operation, inherent LED Open operation and wide operating temperature range with thermal shut-down.
The TPS92515 and TPS92515-Q1 devices have an operational input range up to 42 V. The TPS92515HV and TPS92515HV-Q1 offer high-voltage options with an input range up to 65 V. All are available in a thermally enhanced 10-pin HVSSOP package.
The TPS92515 family of devices are compact monolithic switching regulators integrating a low resistance N-Channel MOSFET. The devices are intended for high-brightness LED lighting applications where efficiency, high bandwidth, PWM and/or analog dimming and small size are important.
The regulator operates using a constant off-time, peak current control. The operation is simple: after an off-time based on the output voltage, an on-time begins. The on-time ends once the inductor peak current threshold is reached. The TPS92515 device can be configured to maintain a constant peak-to-peak ripple during the ON and OFF periods of a shunt FET dimming cycle. This is ideal for maintaining a linear response across the entire shunt FET dimming range.
Steady-state accuracy is aided by the inclusion of a low-offset, high-side comparator. LED current can be modulated using either Analog or PWM dimming, or both simultaneously. Other features include UVLO, wide input voltage operation, inherent LED Open operation and wide operating temperature range with thermal shut-down.
The TPS92515 and TPS92515-Q1 devices have an operational input range up to 42 V. The TPS92515HV and TPS92515HV-Q1 offer high-voltage options with an input range up to 65 V. All are available in a thermally enhanced 10-pin HVSSOP package. |
TPS92518HV-Q165-V automotive Dual buck LED controller with SPI interface, analog and PWM dimming | LED Drivers | 6 | Active | The TPS92518-Q1 family of parts are dual channel buck LED current controllers with a SPI communications interface. The serial communication interface provides a singular communication path for multichannel and platform lighting driver module (LDM) applications.
The TPS92518-Q1 uses a quasi-hysteretic control method that supports switching frequencies ranging from 1 kHz to 2 MHz. This control method enables superior, high frequency shunt FET dimming and also handles the demanding dynamic loads of adaptive LED matrix based headlamp systems.
Software programmable SPI set points (Precision Peak Current, Controlled Off-Time and Output Voltage Sense) enables designers to develop a single LED driver solution for multiple load configurations that can be quickly reconfigured for future LED driver design requirements.
The TPS92518-Q1 device has an input range up to 42 V. The TPS92518HV-Q1 is a high-voltage option with an input range up to 65 V.
The TPS92518-Q1 family of parts are dual channel buck LED current controllers with a SPI communications interface. The serial communication interface provides a singular communication path for multichannel and platform lighting driver module (LDM) applications.
The TPS92518-Q1 uses a quasi-hysteretic control method that supports switching frequencies ranging from 1 kHz to 2 MHz. This control method enables superior, high frequency shunt FET dimming and also handles the demanding dynamic loads of adaptive LED matrix based headlamp systems.
Software programmable SPI set points (Precision Peak Current, Controlled Off-Time and Output Voltage Sense) enables designers to develop a single LED driver solution for multiple load configurations that can be quickly reconfigured for future LED driver design requirements.
The TPS92518-Q1 device has an input range up to 42 V. The TPS92518HV-Q1 is a high-voltage option with an input range up to 65 V. |
TPS92519-Q1Automotive 2-A dual synchronous buck LED driver | Power Management (PMIC) | 1 | Active | The TPS92519-Q1 is a monolithic dual synchronous buck LED driver with a wide 4.5-V to 65-V operating input voltage range that can independently power two strings of series connected LEDs. The TPS92519-Q1 implements an adaptive on-time average current mode control and is designed to be compatible with shunt FET dimming techniques and LED matrix manager-based dynamic beam headlamps. The adaptive on-time control provides near constant switching frequency that can be set using FSET input. Inductor current sensing and closed-loop feedback enables better than ±4% accuracy over wide input voltage, output voltage and ambient temperature range.
The high performance LED driver can independently modulate LED current using both analog or PWM dimming techniques. Linear analog dimming response with over 16:1 range is obtained by varying the voltage from 140 mV to 2.45 V across the high Impedance Analog Adjust (IADJ) input. PWM dimming of LED current is achieved by directly modulating the corresponding UDIM input pin with the desired duty cycle and frequency. The device supports high frequency shunt FET dimming and is compatible with pixel control techniques using LED matrix manager.
The TPS92519-Q1 supports parallel operation of two or more channels thus enabling flexibility required to drive high current LEDs or laser diodes. Current is shared between parallel channels based on IADJ input independent of component tolerances and parasitics.
The TPS92519-Q1 incorporates advanced fault protection featuring: cycle-by-cycle switch current limit, bootstrap undervoltage and thermal shutdown. The device includes an open drain fault output to indicate output open and short conditions.
The TPS92519-Q1 is available in a 8.1-mm × 11-mm thermally-enhanced 32-pin HTSSOP package with a 2.75-mm × 3.45-mm bottom-exposed pad.
The TPS92519-Q1 is a monolithic dual synchronous buck LED driver with a wide 4.5-V to 65-V operating input voltage range that can independently power two strings of series connected LEDs. The TPS92519-Q1 implements an adaptive on-time average current mode control and is designed to be compatible with shunt FET dimming techniques and LED matrix manager-based dynamic beam headlamps. The adaptive on-time control provides near constant switching frequency that can be set using FSET input. Inductor current sensing and closed-loop feedback enables better than ±4% accuracy over wide input voltage, output voltage and ambient temperature range.
The high performance LED driver can independently modulate LED current using both analog or PWM dimming techniques. Linear analog dimming response with over 16:1 range is obtained by varying the voltage from 140 mV to 2.45 V across the high Impedance Analog Adjust (IADJ) input. PWM dimming of LED current is achieved by directly modulating the corresponding UDIM input pin with the desired duty cycle and frequency. The device supports high frequency shunt FET dimming and is compatible with pixel control techniques using LED matrix manager.
The TPS92519-Q1 supports parallel operation of two or more channels thus enabling flexibility required to drive high current LEDs or laser diodes. Current is shared between parallel channels based on IADJ input independent of component tolerances and parasitics.
The TPS92519-Q1 incorporates advanced fault protection featuring: cycle-by-cycle switch current limit, bootstrap undervoltage and thermal shutdown. The device includes an open drain fault output to indicate output open and short conditions.
The TPS92519-Q1 is available in a 8.1-mm × 11-mm thermally-enhanced 32-pin HTSSOP package with a 2.75-mm × 3.45-mm bottom-exposed pad. |
TPS92520-Q11.6-A dual synchronous buck LED driver with SPI | LED Driver Evaluation Boards | 3 | Active | The TPS92520-Q1 is a monolithic dual synchronous buck LED driver with a wide 4.5-V to 65-V operating input voltage range that can independently power two strings of series connected LEDs. The TPS92520-Q1 implements an adaptive on-time average current mode control and is designed to be compatible with shunt FET dimming techniques and LED matrix manager-based dynamic beam headlamps. The adaptive on-time control provides near constant switching frequency that can be set between 100-kHz and 2.2-MHz. Inductor current sensing and closed-loop feedback enables better than ±4% accuracy over wide input voltage, output voltage and ambient temperature range.
The high performance LED driver can independently modulate LED current using both analog or PWM dimming techniques. Linear analog dimming response with over 16:1 range is obtained by programming the 10-bit IADJ value via SPI. PWM dimming of LED current is achieved by directly modulating the corresponding UDIM input pin with the desired duty cycle or by enabling the internal PWM generator circuit. The PWM generator translates the 10-bit PWM register value to a corresponding duty cycle by comparing it to a programmable digital counter.
The TPS92520-Q1 incorporates advanced SPI programmable diagnostic and fault protection featuring: cycle-by-cycle switch current limit, bootstrap undervoltage, LED open, LED short, thermal warning and thermal shutdown. An on-board 10-bit ADC samples critical input parameters required for system health monitoring and diagnostics.
The TPS92520-Q1 is available in a 8.1-mm x 11-mm thermally-enhanced 32-pin HTSSOP package with a 2.75-mm x 3.45-mm top-exposed and bottom-exposed pad.
The TPS92520-Q1 is a monolithic dual synchronous buck LED driver with a wide 4.5-V to 65-V operating input voltage range that can independently power two strings of series connected LEDs. The TPS92520-Q1 implements an adaptive on-time average current mode control and is designed to be compatible with shunt FET dimming techniques and LED matrix manager-based dynamic beam headlamps. The adaptive on-time control provides near constant switching frequency that can be set between 100-kHz and 2.2-MHz. Inductor current sensing and closed-loop feedback enables better than ±4% accuracy over wide input voltage, output voltage and ambient temperature range.
The high performance LED driver can independently modulate LED current using both analog or PWM dimming techniques. Linear analog dimming response with over 16:1 range is obtained by programming the 10-bit IADJ value via SPI. PWM dimming of LED current is achieved by directly modulating the corresponding UDIM input pin with the desired duty cycle or by enabling the internal PWM generator circuit. The PWM generator translates the 10-bit PWM register value to a corresponding duty cycle by comparing it to a programmable digital counter.
The TPS92520-Q1 incorporates advanced SPI programmable diagnostic and fault protection featuring: cycle-by-cycle switch current limit, bootstrap undervoltage, LED open, LED short, thermal warning and thermal shutdown. An on-board 10-bit ADC samples critical input parameters required for system health monitoring and diagnostics.
The TPS92520-Q1 is available in a 8.1-mm x 11-mm thermally-enhanced 32-pin HTSSOP package with a 2.75-mm x 3.45-mm top-exposed and bottom-exposed pad. |
TPS92530-Q1Automotive 3-channel, constant-current and constant-voltage synchronous buck LED driver | Integrated Circuits (ICs) | 1 | Active | Automotive headlight and adaptive LED driving module
Automotive headlight and adaptive LED driving module |
| Power Management (PMIC) | 3 | Active | |
TPS92551450mA 23W constant current buck LED driver micro-module | LED Drivers | 2 | Active | The TPS92551 Constant Current Buck LED Driver Micro-Module drives maximum 450mA LED current up to 16 LEDs in a single string (maximum 23W). It integrates all the power components including the power inductor. The TPS92551 provides a full turn-key, highly efficient solution for wide range of single string LED lighting applications with up to 95% power efficiency. It accepts an input voltage ranging from 4.5V to 60V and delivers a 350mA LED current as default. The LED current is adjustable from 300mA to 450mA by charging a single external resistor.
The module operates at constant switching frequency (800kHz) with low Electro Magnetic Interference(EMI) complying with EN55015 standard. The module has fast control loop to realize fine LED current pulse yielding 256–step PWM dimming resolution at 240Hz for general lighting. Protection features include thermal shutdown, input under-voltage lockout, LED open-circuit and short-circuit protections. The TPS92551 Micro-Module is available in 7-pin PFM power package.
The TPS92551 Constant Current Buck LED Driver Micro-Module drives maximum 450mA LED current up to 16 LEDs in a single string (maximum 23W). It integrates all the power components including the power inductor. The TPS92551 provides a full turn-key, highly efficient solution for wide range of single string LED lighting applications with up to 95% power efficiency. It accepts an input voltage ranging from 4.5V to 60V and delivers a 350mA LED current as default. The LED current is adjustable from 300mA to 450mA by charging a single external resistor.
The module operates at constant switching frequency (800kHz) with low Electro Magnetic Interference(EMI) complying with EN55015 standard. The module has fast control loop to realize fine LED current pulse yielding 256–step PWM dimming resolution at 240Hz for general lighting. Protection features include thermal shutdown, input under-voltage lockout, LED open-circuit and short-circuit protections. The TPS92551 Micro-Module is available in 7-pin PFM power package. |
TPS92560Simple LED driver for MR16 and AR111 Applications | Evaluation Boards | 2 | Active | The TPS92560 is a simple LED driver designed to drive high-power LEDs by drawing constant current from the power source. The device is ideal for MR16 and AR111 applications, which require good compatibility to DC and AC voltages and electronic transformers. The hysteretic control scheme does not need control loop compensation while providing the benefits of fast transient response and high power factor. The patent pending feedback control method allows the output power to be determined by the number of LED used without component change. The TPS92560 supports both boost and SEPIC configurations for the use of different LED modules.
The TPS92560 is a simple LED driver designed to drive high-power LEDs by drawing constant current from the power source. The device is ideal for MR16 and AR111 applications, which require good compatibility to DC and AC voltages and electronic transformers. The hysteretic control scheme does not need control loop compensation while providing the benefits of fast transient response and high power factor. The patent pending feedback control method allows the output power to be determined by the number of LED used without component change. The TPS92560 supports both boost and SEPIC configurations for the use of different LED modules. |
TPS92561Phase dimmable, Single Stage boost controller for LED Lighting | Integrated Circuits (ICs) | 1 | Active | The TPS92561 device is a boost controller for LED lighting applications utilizing high-voltage, low-current LEDs. A boost converter approach to lighting applications allows the creation of the smallest volume converter possible and enables high efficiencies beyond 90%. The device incorporates a current sense comparator with a fixed offset enabling a simple hysteretic control scheme free of the loop compensation issues typically associated with a boost converter. The integrated OVP and VCC regulator further simplify the design procedure and reduce external component count.
The TPS92561 device is a boost controller for LED lighting applications utilizing high-voltage, low-current LEDs. A boost converter approach to lighting applications allows the creation of the smallest volume converter possible and enables high efficiencies beyond 90%. The device incorporates a current sense comparator with a fixed offset enabling a simple hysteretic control scheme free of the loop compensation issues typically associated with a boost converter. The integrated OVP and VCC regulator further simplify the design procedure and reduce external component count. |
TPS92601-Q1Automotive 1 channel high side current Sense Switching Mode LED driver | LED Drivers | 2 | Active | The TPS9260x-Q1 family of devices is a single-channel and dual-channel high-side-current LED driver. With full protection and diagnostics, this family of devices is dedicated for and ideally suited to automotive front lighting. The base of each independent driver is a peak-current-mode boost controller. Each controller has two independent feedback loops, a current-feedback loop with a high-side current-sensing shunt and a voltage-feedback loop with an external resistor-divider network. The controller delivers a constant output voltage or a constant output current. The connected load determines whether the device regulates a constant output current (if the circuit reaches the current set-point earlier than voltage set-point) or a constant output voltage (if the circuit reaches the voltage set-point is reached first, for example, in an open-load condition).
Each controller supports all typical topologies such as boost, boost-to-battery, SEPIC, or flyback.
Uses of the high-side PMOS FET driver are for PWM dimming of the LED string and for cutoff in case of an external short circuit to GND to protect the circuit.
The TPS9260x-Q1 family of devices is a single-channel and dual-channel high-side-current LED driver. With full protection and diagnostics, this family of devices is dedicated for and ideally suited to automotive front lighting. The base of each independent driver is a peak-current-mode boost controller. Each controller has two independent feedback loops, a current-feedback loop with a high-side current-sensing shunt and a voltage-feedback loop with an external resistor-divider network. The controller delivers a constant output voltage or a constant output current. The connected load determines whether the device regulates a constant output current (if the circuit reaches the current set-point earlier than voltage set-point) or a constant output voltage (if the circuit reaches the voltage set-point is reached first, for example, in an open-load condition).
Each controller supports all typical topologies such as boost, boost-to-battery, SEPIC, or flyback.
Uses of the high-side PMOS FET driver are for PWM dimming of the LED string and for cutoff in case of an external short circuit to GND to protect the circuit. |