T
Texas Instruments
| Series | Category | # Parts | Status | Description |
|---|---|---|---|---|
| Part | Spec A | Spec B | Spec C | Spec D | Description |
|---|---|---|---|---|---|
| Series | Category | # Parts | Status | Description |
|---|---|---|---|---|
| Part | Spec A | Spec B | Spec C | Spec D | Description |
|---|---|---|---|---|---|
| Part | Category | Description |
|---|---|---|
Texas Instruments | Integrated Circuits (ICs) | BUS DRIVER, BCT/FBT SERIES |
Texas Instruments | Integrated Circuits (ICs) | 12BIT 3.3V~3.6V 210MHZ PARALLEL VQFN-48-EP(7X7) ANALOG TO DIGITAL CONVERTERS (ADC) ROHS |
Texas Instruments | Integrated Circuits (ICs) | TMX320DRE311 179PIN UBGA 200MHZ |
Texas Instruments TPS61040DRVTG4Unknown | Integrated Circuits (ICs) | IC LED DRV RGLTR PWM 350MA 6WSON |
Texas Instruments LP3876ET-2.5Obsolete | Integrated Circuits (ICs) | IC REG LINEAR 2.5V 3A TO220-5 |
Texas Instruments LMS1585ACSX-ADJObsolete | Integrated Circuits (ICs) | IC REG LIN POS ADJ 5A DDPAK |
Texas Instruments INA111APG4Obsolete | Integrated Circuits (ICs) | IC INST AMP 1 CIRCUIT 8DIP |
Texas Instruments | Integrated Circuits (ICs) | AUTOMOTIVE, QUAD 36V 1.2MHZ OPERATIONAL AMPLIFIER |
Texas Instruments OPA340NA/3KG4Unknown | Integrated Circuits (ICs) | IC OPAMP GP 1 CIRCUIT SOT23-5 |
Texas Instruments PT5112AObsolete | Power Supplies - Board Mount | DC DC CONVERTER 8V 8W |
| Series | Category | # Parts | Status | Description |
|---|---|---|---|---|
ADS5232Dual-Channel, 12-Bit, 65-MSPS Analog-to-Digital Converter (ADC) | Analog to Digital Converters (ADC) | 2 | Active | The ADS5232 is a dual, high-speed, high dynamic range, 12-bit pipelined analog-to-digital converter (ADC). This converter includes a high-bandwidth sample-and-hold amplifier that gives excellent spurious performance up to and beyond the Nyquist rate. The differential nature of the sample-and-hold amplifier and ADC circuitry minimizes even-order harmonics and gives excellent common-mode noise immunity.
The ADS5232 provides for setting the full-scale range of the converter without any external reference circuitry. The internal reference can be disabled, allowing low-drive, external references to be used for improved tracking in multichannel systems.
The ADS5232 provides an over-range indicator flag to indicate an input signal that exceeds the full-scale input range of the converter. This flag can be used to reduce the gain of front-end gain control circuitry. There is also an output enable pin to allow for multiplexing and testing on a PC board.
The ADS5232 employs digital error correction techniques to provide excellent differential linearity for demanding imaging applications. The ADS5232 is available in a TQFP-64 package.
The ADS5232 is a dual, high-speed, high dynamic range, 12-bit pipelined analog-to-digital converter (ADC). This converter includes a high-bandwidth sample-and-hold amplifier that gives excellent spurious performance up to and beyond the Nyquist rate. The differential nature of the sample-and-hold amplifier and ADC circuitry minimizes even-order harmonics and gives excellent common-mode noise immunity.
The ADS5232 provides for setting the full-scale range of the converter without any external reference circuitry. The internal reference can be disabled, allowing low-drive, external references to be used for improved tracking in multichannel systems.
The ADS5232 provides an over-range indicator flag to indicate an input signal that exceeds the full-scale input range of the converter. This flag can be used to reduce the gain of front-end gain control circuitry. There is also an output enable pin to allow for multiplexing and testing on a PC board.
The ADS5232 employs digital error correction techniques to provide excellent differential linearity for demanding imaging applications. The ADS5232 is available in a TQFP-64 package. |
ADS5240Quad-Channel, 12-Bit, 40-MSPS Analog-to-Digital Converter (ADC) | Analog to Digital Converters (ADC) | 2 | Active | The ADS5240 is a high-performance, 40MSPS, 4-channel analog-to-digital converter (ADC). Internal references are provided, simplifying system design requirements. Low power consumption allows for the highest of system integration densities. Serial LVDS (low-voltage differential signaling) outputs reduce the number of interface lines and package size.
An integrated phase lock loop (PLL) multiplies the incoming ADC sampling clock by a factor of 12. This high-frequency LVDS clock is used in the data serialization and transmission process. The word output of each internal ADC is serialized and transmitted either MSB or LSB first. In addition to the four data outputs, a bit clock and a word clock are also transmitted. The bit clock is at 6x the speed of the sampling clock, whereas the word clock is at the same speed of the sampling clock.
The ADS5240 provides internal references, or can optionally be driven with external references. Best performance can be achieved through the internal reference mode.
The device is available in an HTQFP-64 PowerPAD package and is specified over a -40°C to +85°C operating range.
The ADS5240 is a high-performance, 40MSPS, 4-channel analog-to-digital converter (ADC). Internal references are provided, simplifying system design requirements. Low power consumption allows for the highest of system integration densities. Serial LVDS (low-voltage differential signaling) outputs reduce the number of interface lines and package size.
An integrated phase lock loop (PLL) multiplies the incoming ADC sampling clock by a factor of 12. This high-frequency LVDS clock is used in the data serialization and transmission process. The word output of each internal ADC is serialized and transmitted either MSB or LSB first. In addition to the four data outputs, a bit clock and a word clock are also transmitted. The bit clock is at 6x the speed of the sampling clock, whereas the word clock is at the same speed of the sampling clock.
The ADS5240 provides internal references, or can optionally be driven with external references. Best performance can be achieved through the internal reference mode.
The device is available in an HTQFP-64 PowerPAD package and is specified over a -40°C to +85°C operating range. |
| Data Acquisition | 3 | Active | ||
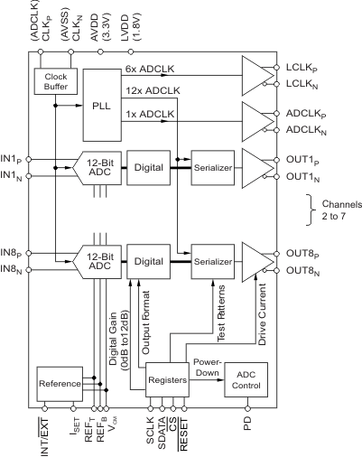
ADS5270Eight-Channel, 12-Bit, 40-MSPS Analog-to-Digital Converter (ADC) | Analog to Digital Converters (ADCs) Evaluation Boards | 2 | Active | The ADS5270 is a high-performance, 40MSPS, 8-channel analog-to-digital converter (ADC). Internal references are provided, simplifying system design requirements. Low power consumption allows for the highest of system integration densities. Serial LVDS (low-voltage differential signaling) outputs reduce the number of interface lines and package size.
An integrated phase lock loop (PLL) multiplies the incoming ADC sampling clock by a factor of 12. This high-frequency LVDS clock is used in the data serialization and transmission process. The word output of each internal ADC is serialized and transmitted either MSB or LSB first. In addition to the eight data outputs, a bit clock and a word clock are also transmitted. The bit clock is at 6x the speed of the sampling clock, whereas the word clock is at the same speed of the sampling clock.
The ADS5270 provides internal references, or can optionally be driven with external references. Best performance can be achieved through the internal reference mode.
The device is available in a TQFP-80 PowerPAD package and is specified over a -40°C to +85°C operating range.
The ADS5270 is a high-performance, 40MSPS, 8-channel analog-to-digital converter (ADC). Internal references are provided, simplifying system design requirements. Low power consumption allows for the highest of system integration densities. Serial LVDS (low-voltage differential signaling) outputs reduce the number of interface lines and package size.
An integrated phase lock loop (PLL) multiplies the incoming ADC sampling clock by a factor of 12. This high-frequency LVDS clock is used in the data serialization and transmission process. The word output of each internal ADC is serialized and transmitted either MSB or LSB first. In addition to the eight data outputs, a bit clock and a word clock are also transmitted. The bit clock is at 6x the speed of the sampling clock, whereas the word clock is at the same speed of the sampling clock.
The ADS5270 provides internal references, or can optionally be driven with external references. Best performance can be achieved through the internal reference mode.
The device is available in a TQFP-80 PowerPAD package and is specified over a -40°C to +85°C operating range. |
| Integrated Circuits (ICs) | 3 | Active | ||
ADS5272Eight-Channel, 12-Bit, 65-MSPS Analog-to-Digital Converter (ADC) | Evaluation Boards | 3 | Active | The ADS5272 is a high-performance, 65MSPS, 8-channel analog-to-digital converter (ADC). Internal references are provided, simplifying system design requirements. Low power consumption allows for the highest of system integration densities. Serial LVDS (low-voltage differential signaling) outputs reduce the number of interface lines and package size.
An integrated phase lock loop (PLL) multiplies the incoming ADC sampling clock by a factor of 12. This high-frequency LVDS clock is used in the data serialization and transmission process. The word output of each internal ADC is serialized and transmitted either MSB or LSB first. In addition to the eight data outputs, a bit clock and a word clock are also transmitted. The bit clock is at 6x the speed of the sampling clock, whereas the word clock is at the same speed of the sampling clock.
The ADS5272 provides internal references, or can optionally be driven with external references. Best performance is achieved through the internal reference mode.
The device is available in a TQFP-80 PowerPAD package and is specified over a -40°C to +85°C operating range.
The ADS5272 is a high-performance, 65MSPS, 8-channel analog-to-digital converter (ADC). Internal references are provided, simplifying system design requirements. Low power consumption allows for the highest of system integration densities. Serial LVDS (low-voltage differential signaling) outputs reduce the number of interface lines and package size.
An integrated phase lock loop (PLL) multiplies the incoming ADC sampling clock by a factor of 12. This high-frequency LVDS clock is used in the data serialization and transmission process. The word output of each internal ADC is serialized and transmitted either MSB or LSB first. In addition to the eight data outputs, a bit clock and a word clock are also transmitted. The bit clock is at 6x the speed of the sampling clock, whereas the word clock is at the same speed of the sampling clock.
The ADS5272 provides internal references, or can optionally be driven with external references. Best performance is achieved through the internal reference mode.
The device is available in a TQFP-80 PowerPAD package and is specified over a -40°C to +85°C operating range. |
ADS5273Eight-Channel, 12-Bit, 70-MSPS Analog-to-Digital Converter (ADC) | Development Boards, Kits, Programmers | 3 | Active | The ADS5273 is a high-performance, CMOS, 70MSPS, 8-channel analog-to-digital converter (ADC). An internal reference is provided, simplifying system design requirements. Low power consumption allows for the highest of system integration densities. Serial LVDS (low-voltage differential signaling) outputs reduce the number of interface lines and package size.
An integrated phase lock loop (PLL) multiplies the incoming ADC sampling clock by a factor of 12. This high-frequency LVDS clock is used in the data serialization and transmission process. The word output of each internal ADC is serialized and transmitted either MSB or LSB first. In addition to the eight data outputs, a bit clock and a word clock are also transmitted. The bit clock is at 6x the speed of the sampling clock, whereas the word clock is at the same speed of the sampling clock.
The ADS5273 provides an internal reference, or can optionally be driven with an external reference. Best performance is achieved through the internal reference mode.
The device is available in a PowerPAD TQFP-80 package and is specified over a -40°C to +85°C operating range.
The ADS5273 is a high-performance, CMOS, 70MSPS, 8-channel analog-to-digital converter (ADC). An internal reference is provided, simplifying system design requirements. Low power consumption allows for the highest of system integration densities. Serial LVDS (low-voltage differential signaling) outputs reduce the number of interface lines and package size.
An integrated phase lock loop (PLL) multiplies the incoming ADC sampling clock by a factor of 12. This high-frequency LVDS clock is used in the data serialization and transmission process. The word output of each internal ADC is serialized and transmitted either MSB or LSB first. In addition to the eight data outputs, a bit clock and a word clock are also transmitted. The bit clock is at 6x the speed of the sampling clock, whereas the word clock is at the same speed of the sampling clock.
The ADS5273 provides an internal reference, or can optionally be driven with an external reference. Best performance is achieved through the internal reference mode.
The device is available in a PowerPAD TQFP-80 package and is specified over a -40°C to +85°C operating range. |
ADS5277Eight-Channel, 10-Bit, 65-MSPS Analog-to-Digital Converter (ADC) | Analog to Digital Converters (ADC) | 2 | Active | Eight-Channel, 10-Bit, 65-MSPS Analog-to-Digital Converter (ADC) |
ADS5281Eight-Channel, 12-Bit, 50-MSPS Analog-to-Digital Converter (ADC) | Data Acquisition | 4 | Active | The ADS528x is a family of high-performance, low-power, octal channel analog-to-digital converters (ADCs). Available in either a 9mm × 9mm QFN package or an HTQFP-80 package, with serialized low-voltage differential signaling (LVDS) outputs and a wide variety of programmable features, the ADS528x is highly customizable for a diversity of applications and offers an unprecedented level of system integration. An application note, XAPP774 (available atwww.xilinx.com), describes how to interface the serial LVDS outputs of TI&3146;s ADCs to Xilinx field-programmable gate arrays (FPGAs). The ADS528x family is specified over the industrial temperature range of –40°C to +85°C.
The ADS528x is a family of high-performance, low-power, octal channel analog-to-digital converters (ADCs). Available in either a 9mm × 9mm QFN package or an HTQFP-80 package, with serialized low-voltage differential signaling (LVDS) outputs and a wide variety of programmable features, the ADS528x is highly customizable for a diversity of applications and offers an unprecedented level of system integration. An application note, XAPP774 (available atwww.xilinx.com), describes how to interface the serial LVDS outputs of TI&3146;s ADCs to Xilinx field-programmable gate arrays (FPGAs). The ADS528x family is specified over the industrial temperature range of –40°C to +85°C. |
ADS5282Eight-Channel, 12-Bit, 65-MSPS Analog-to-Digital Converter (ADC) | Development Boards, Kits, Programmers | 1 | Obsolete | The ADS528x is a family of high-performance, low-power, octal channel analog-to-digital converters (ADCs). Available in either a 9mm × 9mm QFN package or an HTQFP-80 package, with serialized low-voltage differential signaling (LVDS) outputs and a wide variety of programmable features, the ADS528x is highly customizable for a diversity of applications and offers an unprecedented level of system integration. An application note, XAPP774 (available atwww.xilinx.com), describes how to interface the serial LVDS outputs of TI&3146;s ADCs to Xilinx field-programmable gate arrays (FPGAs). The ADS528x family is specified over the industrial temperature range of –40°C to +85°C.
The ADS528x is a family of high-performance, low-power, octal channel analog-to-digital converters (ADCs). Available in either a 9mm × 9mm QFN package or an HTQFP-80 package, with serialized low-voltage differential signaling (LVDS) outputs and a wide variety of programmable features, the ADS528x is highly customizable for a diversity of applications and offers an unprecedented level of system integration. An application note, XAPP774 (available atwww.xilinx.com), describes how to interface the serial LVDS outputs of TI&3146;s ADCs to Xilinx field-programmable gate arrays (FPGAs). The ADS528x family is specified over the industrial temperature range of –40°C to +85°C. |