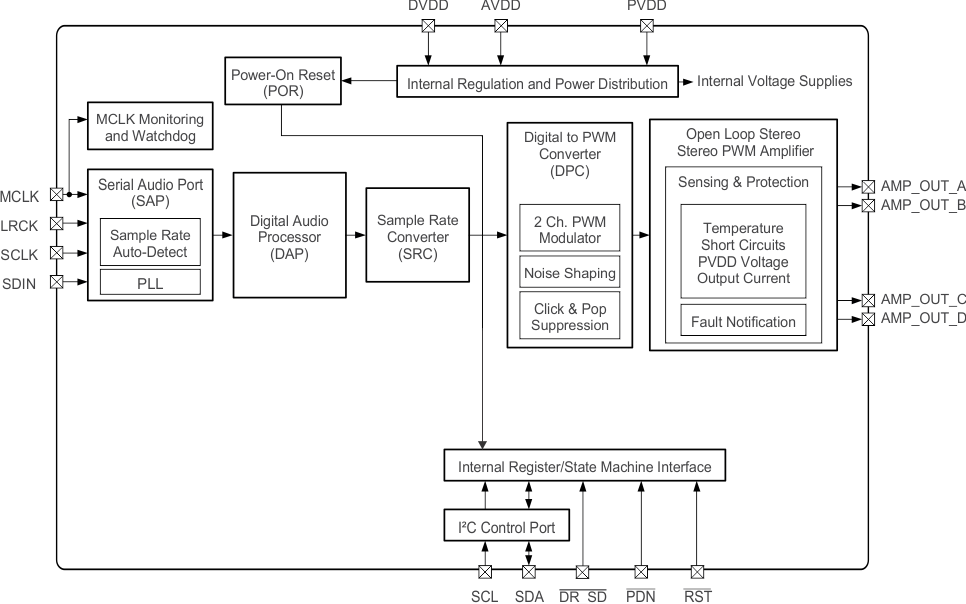
TAS5729MD12-W stereo, 24-W mono, 4.5- to 26.4-V supply, digital input open loop Class-D audio amplifier w/ HP | Evaluation Boards | 2 | Active | The TAS5729MD is a stereo I²S input device which includes a digital auto processor with two-band automatic gain limiting (AGL), digital equalization, course and fine volume control, and PWM level meter. The AGL is an enhanced dynamic range compression (DRC) function. The device can operate from a wide PVDD power supply range to enable use in numerous applications. The TAS5729MD operates with a nominal supply voltage from 4.5 to 24 VDC. The device is controlled by an I²C control port. The device has an integrated DirectPath™ headphone amplifier and line driver to increase system-level integration and reduce total solution costs.
An optimal mix of thermal performance and device cost is provided in the 200-mΩ RDS(ON)of the output MOSFETs. Additionally, a thermally enhanced HTSSOP provides excellent operation in the elevated ambient temperatures found in today’s modern consumer electronic devices.
The entire TAS5729xx family is pin-to-pin compatible allowing a single hardware solution to be used across several end application platforms. Additionally, the I²C register map in the entire TAS5729xx family is identical to ensure low development overhead to choose between devices based upon system level requirements.
The TAS5729MD is a stereo I²S input device which includes a digital auto processor with two-band automatic gain limiting (AGL), digital equalization, course and fine volume control, and PWM level meter. The AGL is an enhanced dynamic range compression (DRC) function. The device can operate from a wide PVDD power supply range to enable use in numerous applications. The TAS5729MD operates with a nominal supply voltage from 4.5 to 24 VDC. The device is controlled by an I²C control port. The device has an integrated DirectPath™ headphone amplifier and line driver to increase system-level integration and reduce total solution costs.
An optimal mix of thermal performance and device cost is provided in the 200-mΩ RDS(ON)of the output MOSFETs. Additionally, a thermally enhanced HTSSOP provides excellent operation in the elevated ambient temperatures found in today’s modern consumer electronic devices.
The entire TAS5729xx family is pin-to-pin compatible allowing a single hardware solution to be used across several end application platforms. Additionally, the I²C register map in the entire TAS5729xx family is identical to ensure low development overhead to choose between devices based upon system level requirements. |
TAS5731M20-W stereo, 41-W mono, 8- to 21.5-V, digital input open loop Class-D audio amplifier w/ 2.1 support | Linear | 4 | Active | The TAS5731M is a 30-W, efficient, digital-audio stereo power amplifier for driving stereo bridge-tied speakers. One serial data input allows processing of up to two discrete audio channels and seamless integration to most digital audio processors and MPEG decoders. The device accepts a wide range of input data and data rates. A fully programmable data path routes these channels to the internal speaker drivers.
The TAS5731M is a slave-only device receiving all clocks from external sources. The TAS5731M operates with a PWM carrier between a 384-kHz switching rate and a 352-kHz switching rate, depending on the input sample rate. Oversampling combined with a fourth-order noise shaper provides a flat noise floor and excellent dynamic range from 20 Hz to 20 kHz.
The TAS5731M is a 30-W, efficient, digital-audio stereo power amplifier for driving stereo bridge-tied speakers. One serial data input allows processing of up to two discrete audio channels and seamless integration to most digital audio processors and MPEG decoders. The device accepts a wide range of input data and data rates. A fully programmable data path routes these channels to the internal speaker drivers.
The TAS5731M is a slave-only device receiving all clocks from external sources. The TAS5731M operates with a PWM carrier between a 384-kHz switching rate and a 352-kHz switching rate, depending on the input sample rate. Oversampling combined with a fourth-order noise shaper provides a flat noise floor and excellent dynamic range from 20 Hz to 20 kHz. |
TAS5733L10-W stereo, 20-W mono, 8- to 16.5-V, digital input open loop Class-D audio amplifier w/ EQ & AGL | Audio Amplifier Evaluation Boards | 2 | Active | The TAS5733L device is an efficient, digital-input audio amplifier for driving stereo speakers configured as a bridge tied load (BTL). In parallel bridge tied load (PBTL) in can produce higher power by driving the parallel outputs into a single lower impedance load. One serial data input allows processing of up to two discrete audio channels and seamless integration to most digital audio processors and MPEG decoders. The device accepts a wide range of input data and data rates. A fully programmable data path routes these channels to the internal speaker drivers.
The TAS5733L device is a slave-only device receiving all clocks from external sources. The TAS5733L device operates with a PWM carrier between a 384-kHz switching rate and a 288-kHz switching rate, depending on the input sample rate. Oversampling combined with a fourth-order noise shaper provides a flat noise floor and excellent dynamic range from 20 Hz to 20 kHz.
The TAS5733L device is an efficient, digital-input audio amplifier for driving stereo speakers configured as a bridge tied load (BTL). In parallel bridge tied load (PBTL) in can produce higher power by driving the parallel outputs into a single lower impedance load. One serial data input allows processing of up to two discrete audio channels and seamless integration to most digital audio processors and MPEG decoders. The device accepts a wide range of input data and data rates. A fully programmable data path routes these channels to the internal speaker drivers.
The TAS5733L device is a slave-only device receiving all clocks from external sources. The TAS5733L device operates with a PWM carrier between a 384-kHz switching rate and a 288-kHz switching rate, depending on the input sample rate. Oversampling combined with a fourth-order noise shaper provides a flat noise floor and excellent dynamic range from 20 Hz to 20 kHz. |
TAS5751M25-W stereo, 40-W mono, 8- to 26.4-V, digital input open loop Class-D audio amplifier w/ EQ & AGL | Audio Amplifier Evaluation Boards | 2 | Active | The TAS5751M device is an efficient, digital-input audio amplifier for driving stereo speakers configured as a bridge tied load (BTL). In parallel bridge tied load (PBTL) in can produce higher power by driving the parallel outputs into a single lower impedance load. One serial data input allows processing of up to two discrete audio channels and seamless integration to most digital audio processors and MPEG decoders. The device accepts a wide range of input data and data rates. A fully programmable data path routes these channels to the internal speaker drivers.
The TAS5751M device is a slave-only device receiving all clocks from external sources. The TAS5751M device operates with a PWM carrier between a 384-kHz switching rate and a 288-kHz switching rate, depending on the input sample rate. Oversampling combined with a fourth-order noise shaper provides a flat noise floor and excellent dynamic range from 20 Hz to 20 kHz.
The TAS5751M device is an efficient, digital-input audio amplifier for driving stereo speakers configured as a bridge tied load (BTL). In parallel bridge tied load (PBTL) in can produce higher power by driving the parallel outputs into a single lower impedance load. One serial data input allows processing of up to two discrete audio channels and seamless integration to most digital audio processors and MPEG decoders. The device accepts a wide range of input data and data rates. A fully programmable data path routes these channels to the internal speaker drivers.
The TAS5751M device is a slave-only device receiving all clocks from external sources. The TAS5751M device operates with a PWM carrier between a 384-kHz switching rate and a 288-kHz switching rate, depending on the input sample rate. Oversampling combined with a fourth-order noise shaper provides a flat noise floor and excellent dynamic range from 20 Hz to 20 kHz. |
TAS5753MD20-W stereo, 39-W mono, 4.5-to 26.4-V, digital input open loop Class-D audio amplifier w/ AGL & HP | Evaluation Boards | 3 | Active | The TAS5753MD device is an efficient, digital-input audio amplifier for driving stereo speakers configured as a bridge tied load (BTL). One serial data input allows processing of up to two discrete audio channels and seamless integration to most digital audio processors and MPEG decoders. The device accepts a wide range of input data and data rates. A fully programmable data path routes these channels to the internal speaker drivers.
The TAS5753MD device is a slave-only device receiving all clocks from external sources. The TAS5753MD device operates with a PWM carrier between a 384-kHz switching rate and a 288-kHz switching rate, depending on the input sample rate. Oversampling combined with a fourth-order noise shaper provides a flat noise floor and excellent dynamic range from 20 Hz to 20 kHz. The device has an integrated Directpath™ Headphone amplifier and linedriver to increase the system-level integration and reduce total solution costs.
The TAS5753MD device is an efficient, digital-input audio amplifier for driving stereo speakers configured as a bridge tied load (BTL). One serial data input allows processing of up to two discrete audio channels and seamless integration to most digital audio processors and MPEG decoders. The device accepts a wide range of input data and data rates. A fully programmable data path routes these channels to the internal speaker drivers.
The TAS5753MD device is a slave-only device receiving all clocks from external sources. The TAS5753MD device operates with a PWM carrier between a 384-kHz switching rate and a 288-kHz switching rate, depending on the input sample rate. Oversampling combined with a fourth-order noise shaper provides a flat noise floor and excellent dynamic range from 20 Hz to 20 kHz. The device has an integrated Directpath™ Headphone amplifier and linedriver to increase the system-level integration and reduce total solution costs. |
TAS5754M40-W stereo, 61-W mono, 4.5- to 26.4-V supply, digital input Class-D audio amplifier | Evaluation Boards | 2 | Active | The TAS5754M device is a high-performance, stereo closed-loop amplifier with integrated audio processor with PurePath™ HybridFlow architecture. To convert from digital to analog, it uses a high performance DAC with Burr-Brown mixed signal heritage. It requires only two power supplies: one DVDD for low-voltage circuitry and one PVDD for high-voltage circuitry. It is controlled via a software control port using standard I²C communication. In the family, the TAS5756M uses traditional BD modulation, ensuring low distortion characteristics. The TAS5754M uses 1SPW modulation, reducing the idle current draw at the expense of slightly higher distortion.
The unique HybridFlow architecture allows the system designer to choose from several configurable DSP programs, specifically designed for use in popular audio end equipment like Bluetooth (BT) Speakers, Sound Bars, Docking Stations, Subwoofers. This combines the flexibility of a fully programmable device with the fast download time and ease of use of a fixed function ROM device.
An optimal mix of thermal performance and device cost is provided in the 90 mΩ rDS(ON)of the output MOSFETs. Additionally, a thermally enhanced 48-Terminal TSSOP provides excellent operation in the elevated ambient temperatures found in modern consumer electronic devices.
The TAS5754M device is a high-performance, stereo closed-loop amplifier with integrated audio processor with PurePath™ HybridFlow architecture. To convert from digital to analog, it uses a high performance DAC with Burr-Brown mixed signal heritage. It requires only two power supplies: one DVDD for low-voltage circuitry and one PVDD for high-voltage circuitry. It is controlled via a software control port using standard I²C communication. In the family, the TAS5756M uses traditional BD modulation, ensuring low distortion characteristics. The TAS5754M uses 1SPW modulation, reducing the idle current draw at the expense of slightly higher distortion.
The unique HybridFlow architecture allows the system designer to choose from several configurable DSP programs, specifically designed for use in popular audio end equipment like Bluetooth (BT) Speakers, Sound Bars, Docking Stations, Subwoofers. This combines the flexibility of a fully programmable device with the fast download time and ease of use of a fixed function ROM device.
An optimal mix of thermal performance and device cost is provided in the 90 mΩ rDS(ON)of the output MOSFETs. Additionally, a thermally enhanced 48-Terminal TSSOP provides excellent operation in the elevated ambient temperatures found in modern consumer electronic devices. |
TAS5755M50-W stereo, 100-W mono, 8- to 26.4-V, digital input open loop Class-D audio amplifier w/ 2.1 mode | Audio Amplifiers | 1 | Active | The TAS5755M is a single-chip flexible digital audio solution with integrated processing that supports 2.1 (2 speakers + subwoofer), 2.0 or stereo (2 speakers) and mono (high power speaker) modes.
Its high efficiency, low 80 mΩ RDSONand pad-up package allows the device to output up to 2 × 50 W or 1 × 100 W.
TAS5755M leverages 2 full H-bridges which are used for each channel in stereo mode. In 2.1 mode, TAS5755M runs 2 independent speaker channels using 2 half-bridges while using a full-bridge to drive a subwoofer. Finally, in mono mode, TAS5755M supports pre-filter parallel bridge tied load (PBTL) using only one filter stage to reduce total system size and cost.
TAS5755M has integrated audio processing. It includes: signal mixing, DC blocking filters, 2 × 8 + 1 × 2 biquads for equalization. Power limiting is implemented by leveraging a two-band log-style DRC and a separate single-band DRC for the subwoofer channel.
The TAS5755M is a single-chip flexible digital audio solution with integrated processing that supports 2.1 (2 speakers + subwoofer), 2.0 or stereo (2 speakers) and mono (high power speaker) modes.
Its high efficiency, low 80 mΩ RDSONand pad-up package allows the device to output up to 2 × 50 W or 1 × 100 W.
TAS5755M leverages 2 full H-bridges which are used for each channel in stereo mode. In 2.1 mode, TAS5755M runs 2 independent speaker channels using 2 half-bridges while using a full-bridge to drive a subwoofer. Finally, in mono mode, TAS5755M supports pre-filter parallel bridge tied load (PBTL) using only one filter stage to reduce total system size and cost.
TAS5755M has integrated audio processing. It includes: signal mixing, DC blocking filters, 2 × 8 + 1 × 2 biquads for equalization. Power limiting is implemented by leveraging a two-band log-style DRC and a separate single-band DRC for the subwoofer channel. |
TAS5756M30-W stereo, 40-W mono, 4.5- to 26.4-V supply, digital input Class-D audio amplifier | Evaluation Boards | 2 | Active | The TAS5756M device is a high-performance, stereo closed-loopamplifier with integrated audio processor with architecture. To convertfrom digital to analog, the device uses a high performance DAC withBurr-Brown mixed signal heritage.It requires only two power supplies; one DVDD for low-voltage circuitry and one PVDD forhigh-voltage circuitry. It is controlled by a software control port using standardI2C communication. In the family, theTAS5756M uses traditional BD modulation, ensuring low distortion characteristics. The TAS5754M uses1SPW modulation to reduce output ripple current, the expense of slightly higher distortion.
The unique HybridFlow architecture allows the system designer tochoose from several configurable DSP programs that are specifically designed for use in popularaudio end equipment such as bluetooth (BT) speakers, sound bars, docking stations, and subwoofers.This architecture combines the flexibility of a fully programmable device with the fast downloadtime and ease of use of a fixed-function ROM device.
An optimal mix of thermal performance and device cost is provided in the90 mΩ rDS(on)of the output MOSFETs. Additionally, athermally enhanced 48-Pin HTSSOP provides excellent operation in the elevated ambienttemperatures found in modern consumer electronic devices.
The TAS5756M device is a high-performance, stereo closed-loopamplifier with integrated audio processor with architecture. To convertfrom digital to analog, the device uses a high performance DAC withBurr-Brown mixed signal heritage.It requires only two power supplies; one DVDD for low-voltage circuitry and one PVDD forhigh-voltage circuitry. It is controlled by a software control port using standardI2C communication. In the family, theTAS5756M uses traditional BD modulation, ensuring low distortion characteristics. The TAS5754M uses1SPW modulation to reduce output ripple current, the expense of slightly higher distortion.
The unique HybridFlow architecture allows the system designer tochoose from several configurable DSP programs that are specifically designed for use in popularaudio end equipment such as bluetooth (BT) speakers, sound bars, docking stations, and subwoofers.This architecture combines the flexibility of a fully programmable device with the fast downloadtime and ease of use of a fixed-function ROM device.
An optimal mix of thermal performance and device cost is provided in the90 mΩ rDS(on)of the output MOSFETs. Additionally, athermally enhanced 48-Pin HTSSOP provides excellent operation in the elevated ambienttemperatures found in modern consumer electronic devices. |
TAS5760M-Q155-W stereo, 114-W mono, 4.5- to 26.4-V, digital input Class-D audio amplifier w/ integrated HP | Development Boards, Kits, Programmers | 12 | Active | The TAS5760LD is a stereo I2S input device which includes hardware and software (I²C) control modes, integrated digital clipper, several gain options, and a wide power supply operating range to enable use in a multitude of applications. The TAS5760LD operates with a nominal supply voltage from 4.5 to 15 VDC. The device has an integrated DirectPath™ headphone amplifier and line driver to increase system level integration and reduce total solution costs.
An optimal mix of thermal performance and device cost is provided in the 120-mΩ RDS(ON)of the output MOSFETs. Additionally, a thermally enhanced 48-Pin TSSOP provides excellent operation in the elevated ambient temperatures found in modern consumer electronic devices.
The entire TAS5760xx family is pin-to-pin compatible in the 48-Pin TSSOP package. Alternatively, to achieve the smallest possible solutions size for applications where pin-to-pin compatibility and a headphone or line driver are not required, a 32-Pin TSSOP package is offered for the TAS5760M and TAS5760L devices. The I2C register map in all of the TAS5760xx devices are identical, to ensure low development overhead when choosing between devices based upon system-level requirements.
The TAS5760LD is a stereo I2S input device which includes hardware and software (I²C) control modes, integrated digital clipper, several gain options, and a wide power supply operating range to enable use in a multitude of applications. The TAS5760LD operates with a nominal supply voltage from 4.5 to 15 VDC. The device has an integrated DirectPath™ headphone amplifier and line driver to increase system level integration and reduce total solution costs.
An optimal mix of thermal performance and device cost is provided in the 120-mΩ RDS(ON)of the output MOSFETs. Additionally, a thermally enhanced 48-Pin TSSOP provides excellent operation in the elevated ambient temperatures found in modern consumer electronic devices.
The entire TAS5760xx family is pin-to-pin compatible in the 48-Pin TSSOP package. Alternatively, to achieve the smallest possible solutions size for applications where pin-to-pin compatibility and a headphone or line driver are not required, a 32-Pin TSSOP package is offered for the TAS5760M and TAS5760L devices. The I2C register map in all of the TAS5760xx devices are identical, to ensure low development overhead when choosing between devices based upon system-level requirements. |
TAS5766M50-W stereo, 100-W mono, 4.5- to 26.4-V supply, digital input Class-D Smart Audio Amplifier | Audio Amplifier Evaluation Boards | 6 | Active | The TAS576xM PurePath Smart Amp enhance the bass, sound fidelity and provide more loudness and at the same time drive a speaker to its thermal and mechanical limits.
The TAS576xM contains two BTL class-D amplifiers – with up to 2x50W peak into 4Ω. The amplifier is thermally designed to fit with the typical speaker so it can handle high peaks for the time it takes the speaker voice-coil to heat up, and then it lowers the average power to safe limits.
The wide supply range of 4.5 V to 26.4 V enables the use of a wide range of different power supply options from 2-cell Li-Ion batteries to fixed 24 V supply.
TI’s PurePath Smart Amp technology allow speakers to be driven with more peak power than their average power rating, without fear of damage to the speaker through over excursion or thermal-overload.
The TAS576xM PurePath Smart Amp enhance the bass, sound fidelity and provide more loudness and at the same time drive a speaker to its thermal and mechanical limits.
The TAS576xM contains two BTL class-D amplifiers – with up to 2x50W peak into 4Ω. The amplifier is thermally designed to fit with the typical speaker so it can handle high peaks for the time it takes the speaker voice-coil to heat up, and then it lowers the average power to safe limits.
The wide supply range of 4.5 V to 26.4 V enables the use of a wide range of different power supply options from 2-cell Li-Ion batteries to fixed 24 V supply.
TI’s PurePath Smart Amp technology allow speakers to be driven with more peak power than their average power rating, without fear of damage to the speaker through over excursion or thermal-overload. |