| Linear | 1 | Obsolete | |
| Amplifiers | 2 | Obsolete | |
| Instrumentation, Op Amps, Buffer Amps | 1 | Obsolete | |
| Interface | 4 | Obsolete | |
| Evaluation Boards | 1 | Active | |
LMG1025-Q1Automotive 7-A/5-A single-channel low-side gate driver with 5-V UVLO for narrow pulse applications | Evaluation and Demonstration Boards and Kits | 3 | Active | The LMG1025-Q1 is a single channel low-side enhancement-mode GaN FET and logic-level MOSFET driver for high switching frequency automotive applications. Narrow pulse width capability, fast switching specification, and small pulse distortion combine to significantly enhance LiDAR, ToF, and Power Converter performance. 1.25ns output pulse width enables more powerful, eye-safe diode pulses. This, combined with 300ns distortion, leads to longer-range, precise LiDAR/ToF systems. 2.9ns propagation delay significantly improves the control loop response time and thus overall performance of the power converters. Split output allows the drive strength and timing to be independently adjusted through external resistors between OUTH, OUTL, and the FET gate.
The driver features undervoltage lockout (UVLO) and over-temperature protection (OTP) to ensure the device is not damaged in overload or fault conditions. LMG1025-Q1 is available in a compact, leadless, AEC-Q100 automotive qualified package to meet the size and gate loop inductance requirements of high switching frequency automotive applications.
The LMG1025-Q1 is a single channel low-side enhancement-mode GaN FET and logic-level MOSFET driver for high switching frequency automotive applications. Narrow pulse width capability, fast switching specification, and small pulse distortion combine to significantly enhance LiDAR, ToF, and Power Converter performance. 1.25ns output pulse width enables more powerful, eye-safe diode pulses. This, combined with 300ns distortion, leads to longer-range, precise LiDAR/ToF systems. 2.9ns propagation delay significantly improves the control loop response time and thus overall performance of the power converters. Split output allows the drive strength and timing to be independently adjusted through external resistors between OUTH, OUTL, and the FET gate.
The driver features undervoltage lockout (UVLO) and over-temperature protection (OTP) to ensure the device is not damaged in overload or fault conditions. LMG1025-Q1 is available in a compact, leadless, AEC-Q100 automotive qualified package to meet the size and gate loop inductance requirements of high switching frequency automotive applications. |
LMG12051.2-A, 5-A 90-V, half bridge gate driver with 5-V UVLO for GaNFET and MOSFET | Development Boards, Kits, Programmers | 3 | Active | The LMG1205 is designed to drive both the high-side and the low-side enhancement mode Gallium Nitride (GaN) FETs in a synchronous buck, boost, or half-bridge configuration. The device has an integrated 100-V bootstrap diode and independent inputs for the high-side and low-side outputs for maximum control flexibility. The high-side bias voltage is generated using a bootstrap technique and is internally clamped at 5 V, which prevents the gate voltage from exceeding the maximum gate-source voltage rating of enhancement mode GaN FETs. The inputs of the LMG1205 are TTL logic compatible and can withstand input voltages up to 14 V regardless of the VDD voltage. The LMG1205 has split-gate outputs, providing flexibility to adjust the turnon and turnoff strength independently.
In addition, the strong sink capability of the LMG1205 maintains the gate in the low state, preventing unintended turnon during switching. The LMG1205 can operate up to several MHz. The LMG1205 is available in a 12-pin DSBGA package that offers a compact footprint and minimized package inductance.
The LMG1205 is designed to drive both the high-side and the low-side enhancement mode Gallium Nitride (GaN) FETs in a synchronous buck, boost, or half-bridge configuration. The device has an integrated 100-V bootstrap diode and independent inputs for the high-side and low-side outputs for maximum control flexibility. The high-side bias voltage is generated using a bootstrap technique and is internally clamped at 5 V, which prevents the gate voltage from exceeding the maximum gate-source voltage rating of enhancement mode GaN FETs. The inputs of the LMG1205 are TTL logic compatible and can withstand input voltages up to 14 V regardless of the VDD voltage. The LMG1205 has split-gate outputs, providing flexibility to adjust the turnon and turnoff strength independently.
In addition, the strong sink capability of the LMG1205 maintains the gate in the low state, preventing unintended turnon during switching. The LMG1205 can operate up to several MHz. The LMG1205 is available in a 12-pin DSBGA package that offers a compact footprint and minimized package inductance. |
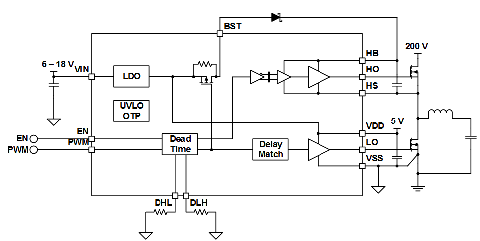
LMG12101.5-A, 3-A, 200-V half bridge gate driver, 5-V UVLO and programmable dead-time for GaNFET and MOSFET | Evaluation and Demonstration Boards and Kits | 2 | Active | The LMG1210 is a 200-V, half-bridge MOSFET and Gallium Nitride Field Effect Transistor (GaN FET) driver designed for ultra-high frequency, high-efficiency applications that features adjustable deadtime capability, very small propagation delay, and 3.4-ns high-side low-side matching to optimize system efficiency. This part also features an internal LDO which ensures a gate-drive voltage of 5-V regardless of supply voltage.
To enable best performance in a variety of applications, the LMG1210 allows the designer to choose the optimal bootstrap diode to charge the high-side bootstrap capacitor. An internal switch turns the bootstrap diode off when the low side is off, effectively preventing the high-side bootstrap from overcharging and minimizing the reverse recovery charge. Additional parasitic capacitance across the GaN FET is minimized to less than 1 pF to reduce additional switching losses.
The LMG1210 features two control input modes: Independent Input Mode (IIM) and PWM mode. In IIM each of the outputs is independently controlled by a dedicated input. In PWM mode the two complementary output signals are generated from a single input and the user can adjust the dead time from 0 to 20 ns for each edge. The LMG1210 operates over a wide temperature range from –40°C to 125°C and is offered in a low-inductance WQFN package.
The LMG1210 is a 200-V, half-bridge MOSFET and Gallium Nitride Field Effect Transistor (GaN FET) driver designed for ultra-high frequency, high-efficiency applications that features adjustable deadtime capability, very small propagation delay, and 3.4-ns high-side low-side matching to optimize system efficiency. This part also features an internal LDO which ensures a gate-drive voltage of 5-V regardless of supply voltage.
To enable best performance in a variety of applications, the LMG1210 allows the designer to choose the optimal bootstrap diode to charge the high-side bootstrap capacitor. An internal switch turns the bootstrap diode off when the low side is off, effectively preventing the high-side bootstrap from overcharging and minimizing the reverse recovery charge. Additional parasitic capacitance across the GaN FET is minimized to less than 1 pF to reduce additional switching losses.
The LMG1210 features two control input modes: Independent Input Mode (IIM) and PWM mode. In IIM each of the outputs is independently controlled by a dedicated input. In PWM mode the two complementary output signals are generated from a single input and the user can adjust the dead time from 0 to 20 ns for each edge. The LMG1210 operates over a wide temperature range from –40°C to 125°C and is offered in a low-inductance WQFN package. |
LMG2100R044100-V 4.4-mΩ half-bridge GaN FET with integrated driver and protection | Power Management (PMIC) | 1 | Active | The LMG2100R044 device is a 90V continuous, 100V pulsed, 35A half-bridge power stage, with integrated gate-driver and enhancement-mode Gallium Nitride (GaN) FETs. The device consists of two 100V GaN FETs driven by one high-frequency 90V GaN FET driver in a half-bridge configuration.
GaN FETs provide significant advantages for power conversion as they have zero reverse recovery and very small input capacitance CISS and output capacitance COSS. All the devices are mounted on a completely bond-wire free package platform with minimized package parasitic elements. The LMG2100R044 device is available in a 5.5mm × 4.5mm × 0.89mm lead-free package and can be easily mounted on PCBs.
The TTL logic compatible inputs can support 3.3V and 5V logic levels regardless of the VCC voltage. The proprietary bootstrap voltage clamping technique ensures the gate voltages of the enhancement mode GaN FETs are within a safe operating range.
The device extends advantages of discrete GaN FETs by offering a more user-friendly interface. It is an ideal solution for applications requiring high-frequency, high-efficiency operation in a small form factor.
The LMG2100R044 device is a 90V continuous, 100V pulsed, 35A half-bridge power stage, with integrated gate-driver and enhancement-mode Gallium Nitride (GaN) FETs. The device consists of two 100V GaN FETs driven by one high-frequency 90V GaN FET driver in a half-bridge configuration.
GaN FETs provide significant advantages for power conversion as they have zero reverse recovery and very small input capacitance CISS and output capacitance COSS. All the devices are mounted on a completely bond-wire free package platform with minimized package parasitic elements. The LMG2100R044 device is available in a 5.5mm × 4.5mm × 0.89mm lead-free package and can be easily mounted on PCBs.
The TTL logic compatible inputs can support 3.3V and 5V logic levels regardless of the VCC voltage. The proprietary bootstrap voltage clamping technique ensures the gate voltages of the enhancement mode GaN FETs are within a safe operating range.
The device extends advantages of discrete GaN FETs by offering a more user-friendly interface. It is an ideal solution for applications requiring high-frequency, high-efficiency operation in a small form factor. |
LMG2610650-V 170/248-mΩ GaN half-bridge for ACF with integrated driver, protection and current sense | Full Half-Bridge (H Bridge) Drivers | 2 | Active | The LMG2610 is a 650-V GaN power-FET half bridge intended for < 75-W active-clamp flyback (ACF) converters in switch mode power supply applications. The LMG2610 simplifies design, reduces component count, and reduces board space by integrating half bridge power FETs, gate drivers, bootstrap diode, and high-side gate-drive level shifter in a 9-mm by 7-mm QFN package.
The asymmetric GaN FET resistances are optimized for ACF operating conditions. Programmable turn on slew rates provide EMI and ringing control. The low-side current-sense emulation reduces power dissipation compared to the traditional current-sense resistor and allows the low-side thermal pad to be connected to the cooling PCB power ground.
The high-side gate-drive signal level shifter eliminates noise and burst-mode power dissipation problems found with external solutions. The smart-switched GaN bootstrap FET has no diode forward-voltage drop, avoids overcharging the high-side supply, and has zero reverse-recovery charge.
The LMG2610 supports converter light-load efficiency requirements and burst-mode operation with low quiescent currents and fast start-up times. Protection features include FET turn-on interlock, under-voltage lockout (UVLO), cycle-by-cycle current limit, and over temperature shut down.
The LMG2610 is a 650-V GaN power-FET half bridge intended for < 75-W active-clamp flyback (ACF) converters in switch mode power supply applications. The LMG2610 simplifies design, reduces component count, and reduces board space by integrating half bridge power FETs, gate drivers, bootstrap diode, and high-side gate-drive level shifter in a 9-mm by 7-mm QFN package.
The asymmetric GaN FET resistances are optimized for ACF operating conditions. Programmable turn on slew rates provide EMI and ringing control. The low-side current-sense emulation reduces power dissipation compared to the traditional current-sense resistor and allows the low-side thermal pad to be connected to the cooling PCB power ground.
The high-side gate-drive signal level shifter eliminates noise and burst-mode power dissipation problems found with external solutions. The smart-switched GaN bootstrap FET has no diode forward-voltage drop, avoids overcharging the high-side supply, and has zero reverse-recovery charge.
The LMG2610 supports converter light-load efficiency requirements and burst-mode operation with low quiescent currents and fast start-up times. Protection features include FET turn-on interlock, under-voltage lockout (UVLO), cycle-by-cycle current limit, and over temperature shut down. |