LM74910-Q1Automotive ideal diode with circuit breaker, 200-kHz ACS and under- and overvoltage protection | OR Controllers, Ideal Diodes | 1 | Active | The LM749x0-Q1 ideal diode controller drives and controls external back to back N-Channel MOSFETs to emulate an ideal diode rectifier with power path ON/OFF control with overcurrent and overvoltage protection. The wide input supply of 3 V to 65 V allows protection and control of 12-V and 24-V automotive battery powered ECUs. The device can withstand and protect the loads from negative supply voltages down to –65 V. An integrated ideal diode controller (DGATE) drives the first MOSFET to replace a Schottky diode for reverse input protection and output voltage holdup. With a second MOSFET in the power path the device allows load disconnect (ON/OFF control) in case of overcurrent and overvoltage events using HGATE control. The device has integrated current sense amplifier which provides accurate current monitoring with adjustable overcurrent and short circuit thresholds. The device features an adjustable overvoltage cut-off protection feature. The device features a SLEEP mode which enables ultra-low quiescent current consumption (6 µA) and at the same time providing refresh current to the always ON loads when vehicle is in the parking state. The LM749x0-Q1 has a maximum voltage rating of 65 V.
The LM749x0-Q1 ideal diode controller drives and controls external back to back N-Channel MOSFETs to emulate an ideal diode rectifier with power path ON/OFF control with overcurrent and overvoltage protection. The wide input supply of 3 V to 65 V allows protection and control of 12-V and 24-V automotive battery powered ECUs. The device can withstand and protect the loads from negative supply voltages down to –65 V. An integrated ideal diode controller (DGATE) drives the first MOSFET to replace a Schottky diode for reverse input protection and output voltage holdup. With a second MOSFET in the power path the device allows load disconnect (ON/OFF control) in case of overcurrent and overvoltage events using HGATE control. The device has integrated current sense amplifier which provides accurate current monitoring with adjustable overcurrent and short circuit thresholds. The device features an adjustable overvoltage cut-off protection feature. The device features a SLEEP mode which enables ultra-low quiescent current consumption (6 µA) and at the same time providing refresh current to the always ON loads when vehicle is in the parking state. The LM749x0-Q1 has a maximum voltage rating of 65 V. |
LM74912-Q1Automotive ideal diode with integrated over-voltage and short circuit protection w/ fault output | Integrated Circuits (ICs) | 1 | Active | The LM74912-Q1 ideal diode controller drives and controls external back to back N-channel MOSFETs to emulate an ideal diode rectifier with power path ON/OFF control with overvoltage, undervoltage and output short circuit protection. The wide input supply of 3 V to 65 V allows protection and control of 12-V and 24-V automotive battery powered ECUs. The device can withstand and protect the loads from negative supply voltages down to –65 V. An integrated ideal diode controller (DGATE) drives the first MOSFET to replace a Schottky diode for reverse input protection and output voltage holdup. With a second MOSFET in the power path the device allows load disconnect (ON/OFF control) in case of overcurrent and overvoltage events using HGATE control. The device has integrated current sense amplifier which provides external MOSFET VDS sense based short circuit protection with an adjustable current limit. When short circuit condition is detected on the output then device latches off the load disconnect MOSFET. The device features an adjustable overvoltage cut-off protection feature. The device features a SLEEP mode which enables ultra low quiescent current consumption (6 µA) and at the same time providing refresh current to the always ON loads when vehicle is in the parking state. The LM74912-Q1 has a maximum voltage rating of 65 V.
The LM74912-Q1 ideal diode controller drives and controls external back to back N-channel MOSFETs to emulate an ideal diode rectifier with power path ON/OFF control with overvoltage, undervoltage and output short circuit protection. The wide input supply of 3 V to 65 V allows protection and control of 12-V and 24-V automotive battery powered ECUs. The device can withstand and protect the loads from negative supply voltages down to –65 V. An integrated ideal diode controller (DGATE) drives the first MOSFET to replace a Schottky diode for reverse input protection and output voltage holdup. With a second MOSFET in the power path the device allows load disconnect (ON/OFF control) in case of overcurrent and overvoltage events using HGATE control. The device has integrated current sense amplifier which provides external MOSFET VDS sense based short circuit protection with an adjustable current limit. When short circuit condition is detected on the output then device latches off the load disconnect MOSFET. The device features an adjustable overvoltage cut-off protection feature. The device features a SLEEP mode which enables ultra low quiescent current consumption (6 µA) and at the same time providing refresh current to the always ON loads when vehicle is in the parking state. The LM74912-Q1 has a maximum voltage rating of 65 V. |
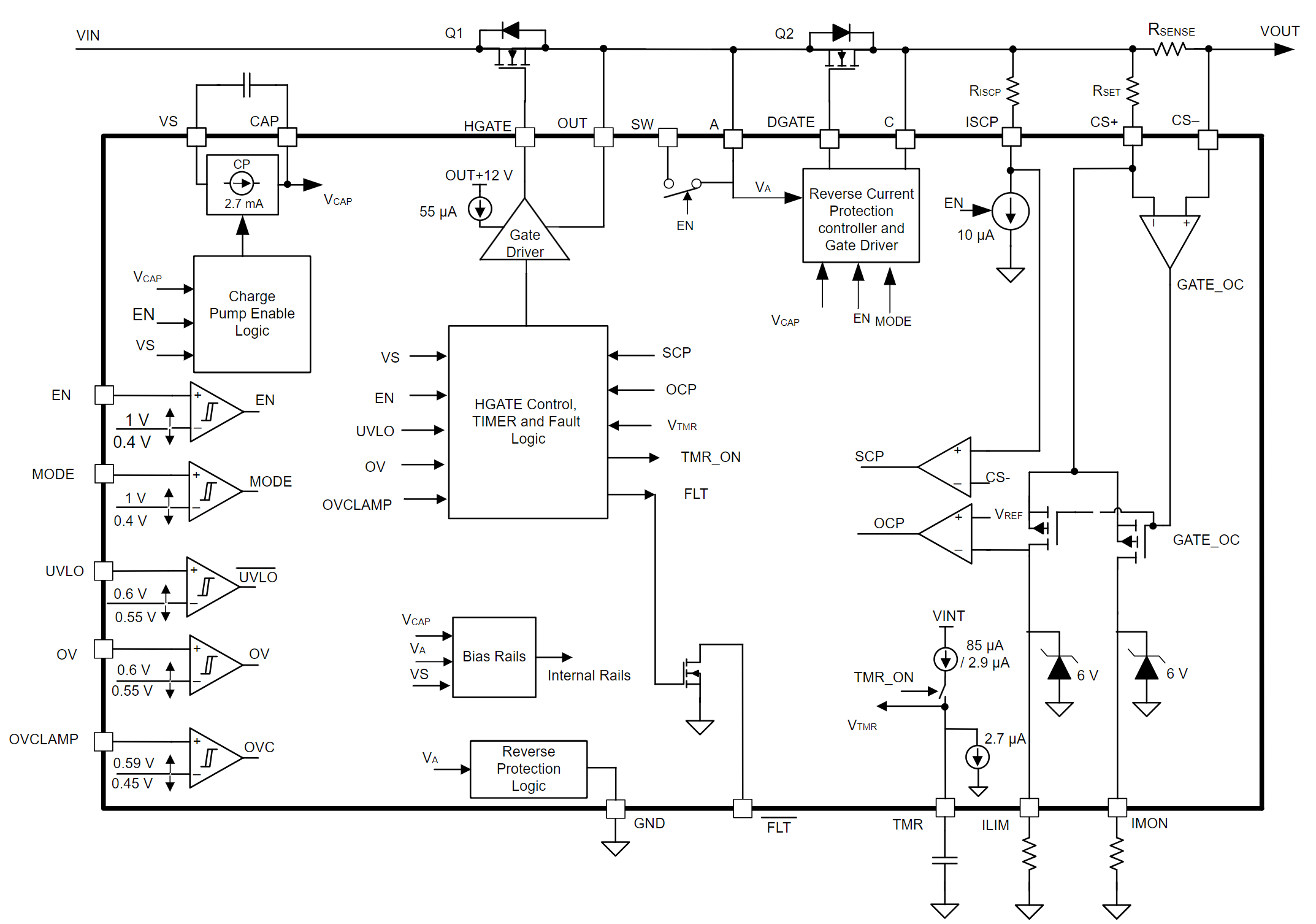
LM74930-Q1Automotive 3-V to 65-V surge stopper with circuit breaker and overvoltage protection | Power Management (PMIC) | 1 | Active | The LM74930-Q1 ideal diode controller drives and controls external back to back N-Channel MOSFETs to emulate an ideal diode rectifier and power path ON and OFF control with over current and overvoltage protection. The wide input supply of 4 V to 65 V allows protection and control of 12-V and 24-V automotive battery powered ECUs. The device can withstand and protect the loads from negative supply voltages down to –65 V. An integrated high side gate control (HGATE) drives the first MOSFET in the power path. The device allows load disconnect (ON and OFF control) in case of overcurrent, overvoltage and undervoltage event using HGATE control while ideal diode controller (DGATE) drives a second MOSFET to replace a Schottky diode for input reverse polarity protection and output voltage holdup by blocking the reverse current from output to input. The device has integrated current sense amplifier which provides with an adjustable overcurrent and short circuit protection with circuit breaker functionality. The device features an adjustable overvoltage and undervoltage protection feature to protect against supply transients. LM74930-Q1 features MODE pin which can be used to selectively enable or disable reverse current blocking functionality.
The LM74930-Q1 ideal diode controller drives and controls external back to back N-Channel MOSFETs to emulate an ideal diode rectifier and power path ON and OFF control with over current and overvoltage protection. The wide input supply of 4 V to 65 V allows protection and control of 12-V and 24-V automotive battery powered ECUs. The device can withstand and protect the loads from negative supply voltages down to –65 V. An integrated high side gate control (HGATE) drives the first MOSFET in the power path. The device allows load disconnect (ON and OFF control) in case of overcurrent, overvoltage and undervoltage event using HGATE control while ideal diode controller (DGATE) drives a second MOSFET to replace a Schottky diode for input reverse polarity protection and output voltage holdup by blocking the reverse current from output to input. The device has integrated current sense amplifier which provides with an adjustable overcurrent and short circuit protection with circuit breaker functionality. The device features an adjustable overvoltage and undervoltage protection feature to protect against supply transients. LM74930-Q1 features MODE pin which can be used to selectively enable or disable reverse current blocking functionality. |
| Linear | 1 | Obsolete | |
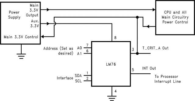
LM75B±2°C, 3.0V to 5.5V industry standard temperature sensor with I2C/SMBus interface | Sensor Evaluation Boards | 21 | Active | The LM75A is an industry-standard digital temperature sensor with an integrated sigma-delta analog-to-digital converter (ADC) and I2C interface. The LM75A provides 9-bit digital temperature readings with an accuracy of ±2°C from –25°C to 100°C and ±3°C over –55°C to 125°C.
The LM75A operates with a single supply from 2.7 V to 5.5 V. Communication is accomplished over a 2-wire interface which operates up to 400 kHz. The LM75A has three address pins, allowing up to eight LM75A devices to operate on the same 2-wire bus. The LM75A has a dedicated overtemperature output (O.S.) with programmable limit and hysteresis. This output has programmable fault tolerance, which lets the user to define the number of consecutive error conditions that must occur before O.S. is activated. The wide temperature and supply range and I2C interface make the LM75A ideal for a number of applications including base stations, electronic test equipment, office electronics, personal computers, and any other system in which thermal management is critical to performance. The LM75A is available in an SOIC-8 package and an VSSOP-8 package.
The LM75A is an industry-standard digital temperature sensor with an integrated sigma-delta analog-to-digital converter (ADC) and I2C interface. The LM75A provides 9-bit digital temperature readings with an accuracy of ±2°C from –25°C to 100°C and ±3°C over –55°C to 125°C.
The LM75A operates with a single supply from 2.7 V to 5.5 V. Communication is accomplished over a 2-wire interface which operates up to 400 kHz. The LM75A has three address pins, allowing up to eight LM75A devices to operate on the same 2-wire bus. The LM75A has a dedicated overtemperature output (O.S.) with programmable limit and hysteresis. This output has programmable fault tolerance, which lets the user to define the number of consecutive error conditions that must occur before O.S. is activated. The wide temperature and supply range and I2C interface make the LM75A ideal for a number of applications including base stations, electronic test equipment, office electronics, personal computers, and any other system in which thermal management is critical to performance. The LM75A is available in an SOIC-8 package and an VSSOP-8 package. |
| Sensors, Transducers | 5 | Active | |
LM76002-Q13.5V to 60V, 2.5A Synchronous Step-Down Voltage Converter | Development Boards, Kits, Programmers | 4 | Active | The LM76002-Q1/LM76003-Q1 regulator is an easy-to-use synchronous step-down DC-DC converter capable of driving up to 2.5 A (LM76002-Q1) or 3.5 A (LM76003-Q1) of load current from an input up to 60 V. The LM76002-Q1/LM76003-Q1 provides exceptional efficiency and output accuracy in a very small solution size. Peak current-mode control is employed. Additional features such as adjustable switching frequency, synchronization, FPWM option, power-good flag, precision enable, adjustable soft start, and tracking provide both flexible and easy-to-use solutions for a wide range of applications. Automatic frequency foldback at light load and optional external bias improve efficiency. This device requires few external components and has a pinout designed for simple PCB layout with best-in-class EMI (CISPR25) and thermal performance. Protection features include input undervoltage lockout, thermal shutdown, cycle-by-cycle current limit, and short-circuit protection. The LM76002-Q1/LM76003-Q1 device is available in the WQFN 30-pin leadless package with wettable flanks.
The LM76002-Q1/LM76003-Q1 regulator is an easy-to-use synchronous step-down DC-DC converter capable of driving up to 2.5 A (LM76002-Q1) or 3.5 A (LM76003-Q1) of load current from an input up to 60 V. The LM76002-Q1/LM76003-Q1 provides exceptional efficiency and output accuracy in a very small solution size. Peak current-mode control is employed. Additional features such as adjustable switching frequency, synchronization, FPWM option, power-good flag, precision enable, adjustable soft start, and tracking provide both flexible and easy-to-use solutions for a wide range of applications. Automatic frequency foldback at light load and optional external bias improve efficiency. This device requires few external components and has a pinout designed for simple PCB layout with best-in-class EMI (CISPR25) and thermal performance. Protection features include input undervoltage lockout, thermal shutdown, cycle-by-cycle current limit, and short-circuit protection. The LM76002-Q1/LM76003-Q1 device is available in the WQFN 30-pin leadless package with wettable flanks. |
LM76003-Q13.5V to 60V 3.5A/2.5A Synchronous Voltage Regulator | DC/DC & AC/DC (Off-Line) SMPS Evaluation Boards | 4 | Active | The LM76002-Q1/LM76003-Q1 regulator is an easy-to-use synchronous step-down DC-DC converter capable of driving up to 2.5 A (LM76002-Q1) or 3.5 A (LM76003-Q1) of load current from an input up to 60 V. The LM76002-Q1/LM76003-Q1 provides exceptional efficiency and output accuracy in a very small solution size. Peak current-mode control is employed. Additional features such as adjustable switching frequency, synchronization, FPWM option, power-good flag, precision enable, adjustable soft start, and tracking provide both flexible and easy-to-use solutions for a wide range of applications. Automatic frequency foldback at light load and optional external bias improve efficiency. This device requires few external components and has a pinout designed for simple PCB layout with best-in-class EMI (CISPR25) and thermal performance. Protection features include input undervoltage lockout, thermal shutdown, cycle-by-cycle current limit, and short-circuit protection. The LM76002-Q1/LM76003-Q1 device is available in the WQFN 30-pin leadless package with wettable flanks.
The LM76002-Q1/LM76003-Q1 regulator is an easy-to-use synchronous step-down DC-DC converter capable of driving up to 2.5 A (LM76002-Q1) or 3.5 A (LM76003-Q1) of load current from an input up to 60 V. The LM76002-Q1/LM76003-Q1 provides exceptional efficiency and output accuracy in a very small solution size. Peak current-mode control is employed. Additional features such as adjustable switching frequency, synchronization, FPWM option, power-good flag, precision enable, adjustable soft start, and tracking provide both flexible and easy-to-use solutions for a wide range of applications. Automatic frequency foldback at light load and optional external bias improve efficiency. This device requires few external components and has a pinout designed for simple PCB layout with best-in-class EMI (CISPR25) and thermal performance. Protection features include input undervoltage lockout, thermal shutdown, cycle-by-cycle current limit, and short-circuit protection. The LM76002-Q1/LM76003-Q1 device is available in the WQFN 30-pin leadless package with wettable flanks. |
LM76005-Q13.5-V to 60-V, 5-A synchronous voltage regulator | Development Boards, Kits, Programmers | 3 | Active | 3.5-V to 60-V, 5-A synchronous voltage regulator |
| Sensor Evaluation Boards | 11 | Active | |