T
Texas Instruments
| Series | Category | # Parts | Status | Description |
|---|---|---|---|---|
| Part | Spec A | Spec B | Spec C | Spec D | Description |
|---|---|---|---|---|---|
| Series | Category | # Parts | Status | Description |
|---|---|---|---|---|
| Part | Spec A | Spec B | Spec C | Spec D | Description |
|---|---|---|---|---|---|
| Part | Category | Description |
|---|---|---|
Texas Instruments | Integrated Circuits (ICs) | BUS DRIVER, BCT/FBT SERIES |
Texas Instruments | Integrated Circuits (ICs) | 12BIT 3.3V~3.6V 210MHZ PARALLEL VQFN-48-EP(7X7) ANALOG TO DIGITAL CONVERTERS (ADC) ROHS |
Texas Instruments | Integrated Circuits (ICs) | TMX320DRE311 179PIN UBGA 200MHZ |
Texas Instruments TPS61040DRVTG4Unknown | Integrated Circuits (ICs) | IC LED DRV RGLTR PWM 350MA 6WSON |
Texas Instruments LP3876ET-2.5Obsolete | Integrated Circuits (ICs) | IC REG LINEAR 2.5V 3A TO220-5 |
Texas Instruments LMS1585ACSX-ADJObsolete | Integrated Circuits (ICs) | IC REG LIN POS ADJ 5A DDPAK |
Texas Instruments INA111APG4Obsolete | Integrated Circuits (ICs) | IC INST AMP 1 CIRCUIT 8DIP |
Texas Instruments | Integrated Circuits (ICs) | AUTOMOTIVE, QUAD 36V 1.2MHZ OPERATIONAL AMPLIFIER |
Texas Instruments OPA340NA/3KG4Unknown | Integrated Circuits (ICs) | IC OPAMP GP 1 CIRCUIT SOT23-5 |
Texas Instruments PT5112AObsolete | Power Supplies - Board Mount | DC DC CONVERTER 8V 8W |
| Series | Category | # Parts | Status | Description |
|---|---|---|---|---|
LM74701-Q1Automotive 3.2-V to 65-V reverse battery protection ideal diode controller with integrated VDS clamp | OR Controllers, Ideal Diodes | 1 | Active | The LM74701-Q1 is an automotive AEC Q100 qualified ideal diode controller which operates in conjunction with an external N-channel MOSFET as an ideal diode for low loss reverse polarity protection with a 20-mV forward voltage drop. LM74701-Q1 is suitable for input protection of 12-V automotive systems. The 3.2-V input voltage support is particularly well suited for severe cold crank requirements in automotive systems.
The device controls the GATE of the MOSFET to regulate the forward voltage drop at 20 mV. The regulation scheme enables graceful turn-off of the MOSFET during a reverse current event and ensures zero DC reverse current flow. Fast response (< 0.75 µs) to reverse current blocking makes the device suitable for systems with output voltage holdup requirements during ISO7637 pulse testing as well as power fail and input micro-short conditions. The LM74701-Q1 has a unique integrated VDS clamp feature which enables users to achieve TVS less input polarity protection solution and save on average a typical 60% of PCB space in constrained automotive systems.
The LM74701-Q1 controller provides a charge pump gate drive for an external N-channel MOSFET. With the enable pin low, the controller is off and draws approximately 1 µA of current.
The LM74701-Q1 is an automotive AEC Q100 qualified ideal diode controller which operates in conjunction with an external N-channel MOSFET as an ideal diode for low loss reverse polarity protection with a 20-mV forward voltage drop. LM74701-Q1 is suitable for input protection of 12-V automotive systems. The 3.2-V input voltage support is particularly well suited for severe cold crank requirements in automotive systems.
The device controls the GATE of the MOSFET to regulate the forward voltage drop at 20 mV. The regulation scheme enables graceful turn-off of the MOSFET during a reverse current event and ensures zero DC reverse current flow. Fast response (< 0.75 µs) to reverse current blocking makes the device suitable for systems with output voltage holdup requirements during ISO7637 pulse testing as well as power fail and input micro-short conditions. The LM74701-Q1 has a unique integrated VDS clamp feature which enables users to achieve TVS less input polarity protection solution and save on average a typical 60% of PCB space in constrained automotive systems.
The LM74701-Q1 controller provides a charge pump gate drive for an external N-channel MOSFET. With the enable pin low, the controller is off and draws approximately 1 µA of current. |
LM74703-Q1Automotive ideal diode controller with FET good output | Integrated Circuits (ICs) | 1 | Active | The LM74703-Q1, LM74704-Q1 is an automotive AEC Q100 qualified ideal diode controller which operates in conjunction with an external N-channel MOSFET as an ideal diode rectifier for low-loss reverse polarity protection with a 20-mV forward voltage drop. The wide supply input range of 3.2 V to 65 V allows control of popular DC bus voltages such as 12-V, 24-V, and 48-V automotive battery systems. The 3.2-V input voltage support is designed especially for severe cold crank requirements in automotive systems. The device can withstand and protect the loads from negative supply voltages down to –65 V.
The device controls the gate of the MOSFET to regulate the forward voltage drop at 20 mV. The regulation scheme enables graceful turn off of the MOSFET during a reverse current event and provides zero DC reverse current flow. Fast response (< 0.75 µs) to reverse current blocking makes the device applicable for systems with output voltage holdup requirements during ISO7637 pulse testing as well as power fail and input micro-short conditions. LM74703-Q1, LM74704-Q1 has FETGOOD output to indicate external MOSFET drain to source short or open condition. The device features enable pin (EN). With the enable pin low, the controller is off and draws approximately 1-µA of current.
The LM74703-Q1, LM74704-Q1 is an automotive AEC Q100 qualified ideal diode controller which operates in conjunction with an external N-channel MOSFET as an ideal diode rectifier for low-loss reverse polarity protection with a 20-mV forward voltage drop. The wide supply input range of 3.2 V to 65 V allows control of popular DC bus voltages such as 12-V, 24-V, and 48-V automotive battery systems. The 3.2-V input voltage support is designed especially for severe cold crank requirements in automotive systems. The device can withstand and protect the loads from negative supply voltages down to –65 V.
The device controls the gate of the MOSFET to regulate the forward voltage drop at 20 mV. The regulation scheme enables graceful turn off of the MOSFET during a reverse current event and provides zero DC reverse current flow. Fast response (< 0.75 µs) to reverse current blocking makes the device applicable for systems with output voltage holdup requirements during ISO7637 pulse testing as well as power fail and input micro-short conditions. LM74703-Q1, LM74704-Q1 has FETGOOD output to indicate external MOSFET drain to source short or open condition. The device features enable pin (EN). With the enable pin low, the controller is off and draws approximately 1-µA of current. |
LM74704-Q1Automotive ideal diode controller with FET good open-drain output | Integrated Circuits (ICs) | 1 | Active | The LM74703-Q1, LM74704-Q1 is an automotive AEC Q100 qualified ideal diode controller which operates in conjunction with an external N-channel MOSFET as an ideal diode rectifier for low-loss reverse polarity protection with a 20-mV forward voltage drop. The wide supply input range of 3.2 V to 65 V allows control of popular DC bus voltages such as 12-V, 24-V, and 48-V automotive battery systems. The 3.2-V input voltage support is designed especially for severe cold crank requirements in automotive systems. The device can withstand and protect the loads from negative supply voltages down to –65 V.
The device controls the gate of the MOSFET to regulate the forward voltage drop at 20 mV. The regulation scheme enables graceful turn off of the MOSFET during a reverse current event and provides zero DC reverse current flow. Fast response (< 0.75 µs) to reverse current blocking makes the device applicable for systems with output voltage holdup requirements during ISO7637 pulse testing as well as power fail and input micro-short conditions. LM74703-Q1, LM74704-Q1 has FETGOOD output to indicate external MOSFET drain to source short or open condition. The device features enable pin (EN). With the enable pin low, the controller is off and draws approximately 1-µA of current.
The LM74703-Q1, LM74704-Q1 is an automotive AEC Q100 qualified ideal diode controller which operates in conjunction with an external N-channel MOSFET as an ideal diode rectifier for low-loss reverse polarity protection with a 20-mV forward voltage drop. The wide supply input range of 3.2 V to 65 V allows control of popular DC bus voltages such as 12-V, 24-V, and 48-V automotive battery systems. The 3.2-V input voltage support is designed especially for severe cold crank requirements in automotive systems. The device can withstand and protect the loads from negative supply voltages down to –65 V.
The device controls the gate of the MOSFET to regulate the forward voltage drop at 20 mV. The regulation scheme enables graceful turn off of the MOSFET during a reverse current event and provides zero DC reverse current flow. Fast response (< 0.75 µs) to reverse current blocking makes the device applicable for systems with output voltage holdup requirements during ISO7637 pulse testing as well as power fail and input micro-short conditions. LM74703-Q1, LM74704-Q1 has FETGOOD output to indicate external MOSFET drain to source short or open condition. The device features enable pin (EN). With the enable pin low, the controller is off and draws approximately 1-µA of current. |
LM74720-Q1Automotive, low IQ ideal diode controller with active rectification and load dump protection | Integrated Circuits (ICs) | 1 | Active | The LM74720-Q1 ideal diode controller drives and controls external back-to-back N-Channel MOSFETs to emulate an ideal diode rectifier with power path ON/OFF control and overvoltage protection. The wide input supply of 3 V to 65 V allows protection and control of 12-V and 24-V automotive battery powered ECUs. The device can withstand and protect the loads from negative supply voltages down to –65 V. An integrated ideal diode controller (GATE) drives the first MOSFET to replace a Schottky diode for reverse input protection and output voltage holdup. A strong boost regulator with fast turn ON and OFF comparators ensures robust and efficient MOSFET switching performance during automotive testing such as ISO16750 or LV124 where an ECU is subjected to input short interruptions and AC superimpose input signals up to 100-kHz frequency. Low Quiescent Current 35 µA (maximum) in operation enables always ON system designs. With a second MOSFET in the power path, the device allows load disconnect control using EN pin. Quiescent current reduces to 3.3 µA (maximum) with EN low. The device features an adjustable overvoltage cut-off protection feature for load dump protection.
The LM74720-Q1 ideal diode controller drives and controls external back-to-back N-Channel MOSFETs to emulate an ideal diode rectifier with power path ON/OFF control and overvoltage protection. The wide input supply of 3 V to 65 V allows protection and control of 12-V and 24-V automotive battery powered ECUs. The device can withstand and protect the loads from negative supply voltages down to –65 V. An integrated ideal diode controller (GATE) drives the first MOSFET to replace a Schottky diode for reverse input protection and output voltage holdup. A strong boost regulator with fast turn ON and OFF comparators ensures robust and efficient MOSFET switching performance during automotive testing such as ISO16750 or LV124 where an ECU is subjected to input short interruptions and AC superimpose input signals up to 100-kHz frequency. Low Quiescent Current 35 µA (maximum) in operation enables always ON system designs. With a second MOSFET in the power path, the device allows load disconnect control using EN pin. Quiescent current reduces to 3.3 µA (maximum) with EN low. The device features an adjustable overvoltage cut-off protection feature for load dump protection. |
LM74721-Q1Automotive, TVS less low IQ reverse battery protection ideal diode controller, active rectification | Power Management (PMIC) | 1 | Active | The LM74721-Q1 ideal diode controller drives and controls external back to back N-Channel MOSFETs to emulate an ideal diode rectifier with power path ON and OFF control and overvoltage protection. The wide input supply of 3 V to 65 V allows protection and control of 12-V automotive battery powered ECUs. The device can withstand and protect the loads from negative supply voltages down to –33-V DC. An integrated ideal diode controller (GATE) drives the first MOSFET to replace a Schottky diode for reverse input protection and output voltage holdup. Integrated VDS clamp feature enables input TVS less system designs for automotive ISO7637 pulse suppression. A strong boost regulator with fast turn ON and OFF comparators ensures robust and efficient MOSFET switching performance during automotive testing such as ISO16750 or LV124, where an ECU is subjected to input short interruptions and AC superimpose input signals up to 100-kHz frequency. Low Quiescent Current 35 µA (maximum) in operation enables always ON system designs. With a second MOSFET in the power path, the device allows load disconnect control using EN pin. Quiescent current reduces to 3.3 µA (maximum) with EN low. The device features an adjustable overvoltage cutoff protection feature for load dump protection.
The LM74721-Q1 ideal diode controller drives and controls external back to back N-Channel MOSFETs to emulate an ideal diode rectifier with power path ON and OFF control and overvoltage protection. The wide input supply of 3 V to 65 V allows protection and control of 12-V automotive battery powered ECUs. The device can withstand and protect the loads from negative supply voltages down to –33-V DC. An integrated ideal diode controller (GATE) drives the first MOSFET to replace a Schottky diode for reverse input protection and output voltage holdup. Integrated VDS clamp feature enables input TVS less system designs for automotive ISO7637 pulse suppression. A strong boost regulator with fast turn ON and OFF comparators ensures robust and efficient MOSFET switching performance during automotive testing such as ISO16750 or LV124, where an ECU is subjected to input short interruptions and AC superimpose input signals up to 100-kHz frequency. Low Quiescent Current 35 µA (maximum) in operation enables always ON system designs. With a second MOSFET in the power path, the device allows load disconnect control using EN pin. Quiescent current reduces to 3.3 µA (maximum) with EN low. The device features an adjustable overvoltage cutoff protection feature for load dump protection. |
| Instrumentation, Op Amps, Buffer Amps | 1 | Obsolete | ||
LM748003-V to 65-V back-to-back NFET ideal diode controller, -55°C to 125°C | OR Controllers, Ideal Diodes | 2 | Active | The LM7480 ideal diode controller drives and controls external back to back N-channel MOSFETs to emulate an ideal diode rectifier with power path ON/OFF control and overvoltage protection. The wide input supply of 3 V to 65 V allows protection and control of 12-V and 24-V input powered systems. The device can withstand and protect the loads from negative supply voltages down to –65 V. An integrated ideal diode controller (DGATE) drives the first MOSFET to replace a Schottky diode for reverse input protection and output voltage holdup. With a second MOSFET in the power path the device allows load disconnect (ON/OFF control) and overvoltage protection using HGATE control. The device features an adjustable overvoltage cut-off protection feature. LM7480 has two variants, LM74800 and LM74801. LM74800 employs reverse current blocking using linear regulation and comparator scheme versus LM74801, which supports a comparator based scheme. With common-drain configuration of the power MOSFETs, the mid-point can be utilized for ORing designs using another ideal diode. The LM7480 has a maximum voltage rating of 65 V. The loads can be protected from extended overvoltage transients like 200-V unsuppressed load dumps in 24-V battery systems by configuring the device with external MOSFETs in common source topology.
The LM7480 ideal diode controller drives and controls external back to back N-channel MOSFETs to emulate an ideal diode rectifier with power path ON/OFF control and overvoltage protection. The wide input supply of 3 V to 65 V allows protection and control of 12-V and 24-V input powered systems. The device can withstand and protect the loads from negative supply voltages down to –65 V. An integrated ideal diode controller (DGATE) drives the first MOSFET to replace a Schottky diode for reverse input protection and output voltage holdup. With a second MOSFET in the power path the device allows load disconnect (ON/OFF control) and overvoltage protection using HGATE control. The device features an adjustable overvoltage cut-off protection feature. LM7480 has two variants, LM74800 and LM74801. LM74800 employs reverse current blocking using linear regulation and comparator scheme versus LM74801, which supports a comparator based scheme. With common-drain configuration of the power MOSFETs, the mid-point can be utilized for ORing designs using another ideal diode. The LM7480 has a maximum voltage rating of 65 V. The loads can be protected from extended overvoltage transients like 200-V unsuppressed load dumps in 24-V battery systems by configuring the device with external MOSFETs in common source topology. |
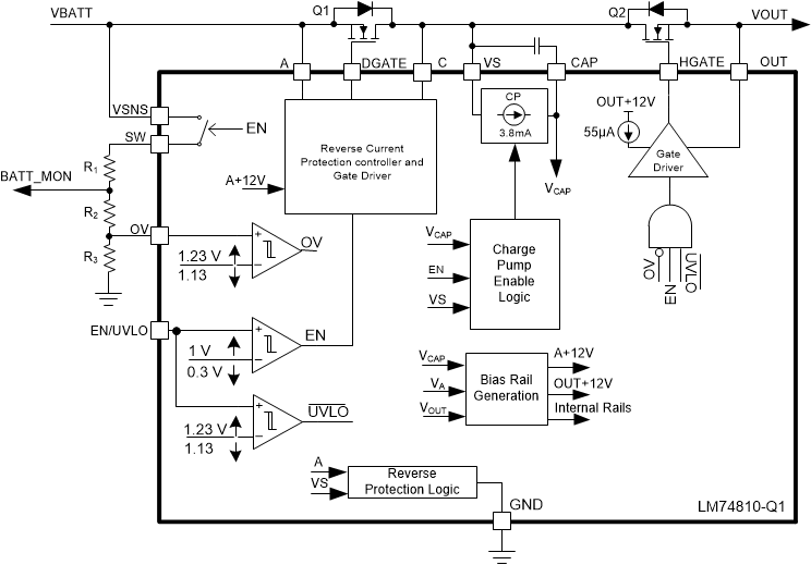
LM74813-V to 65-V back-to-back NFET ideal diode controller with high gate drive, -55°C to 125°C | OR Controllers, Ideal Diodes | 1 | Active | The LM74810 ideal diode controller drives and controls external back to back N-channel MOSFETs to emulate an ideal diode rectifier with power path ON/OFF control and overvoltage protection. The wide input supply of 3V to 65V allows protection and control of 12-V and 24-V input powered systems. The device can withstand and protect the loads from negative supply voltages down to –65-V. An integrated ideal diode controller (DGATE) drives the first MOSFET to replace a Schottky diode for reverse input protection and output voltage holdup. With a second MOSFET in the power path the device allows load disconnect (ON/OFF control) and overvoltage protection using HGATE control. The device features an adjustable overvoltage cut-off protection feature. LM74810 employs reverse current blocking using linear regulation and comparator scheme. With common drain configuration of the power MOSFETs, the mid-point can be utilized for OR-ing designs using another ideal diode. The LM74810 has a maximum voltage rating of 65V. The loads can be protected from extended overvoltage transients like 200-V unsuppressed load dumps in 24-V battery systems by configuring the device with external MOSFETs in common source topology.
The LM74810 ideal diode controller drives and controls external back to back N-channel MOSFETs to emulate an ideal diode rectifier with power path ON/OFF control and overvoltage protection. The wide input supply of 3V to 65V allows protection and control of 12-V and 24-V input powered systems. The device can withstand and protect the loads from negative supply voltages down to –65-V. An integrated ideal diode controller (DGATE) drives the first MOSFET to replace a Schottky diode for reverse input protection and output voltage holdup. With a second MOSFET in the power path the device allows load disconnect (ON/OFF control) and overvoltage protection using HGATE control. The device features an adjustable overvoltage cut-off protection feature. LM74810 employs reverse current blocking using linear regulation and comparator scheme. With common drain configuration of the power MOSFETs, the mid-point can be utilized for OR-ing designs using another ideal diode. The LM74810 has a maximum voltage rating of 65V. The loads can be protected from extended overvoltage transients like 200-V unsuppressed load dumps in 24-V battery systems by configuring the device with external MOSFETs in common source topology. |
LM7481-Q1Automotive ideal diode controller with active rectification driving B2B NFETs | Power Management (PMIC) | 1 | Active | The LM74810-Q1 ideal diode controller drives and controls external back to back N-Channel MOSFETs to emulate an ideal diode rectifier with power path ON/OFF control and over voltage protection. The wide input supply of 3 V to 65 V allows protection and control of 12-V and 24-V automotive battery powered ECUs. The device can withstand and protect the loads from negative supply voltages down to –65 V. An integrated ideal diode controller (DGATE) drives the first MOSFET to replace a Schottky diode for reverse input protection and output voltage holdup. A strong charge pump of 3.8 mA with 60-mA peak GATE source current driver stage and short turn ON and turn OFF delay times ensures fast transient response ensuring robust and efficient MOSFET switching performance during automotive testing such as ISO16750 or LV124 where an ECU is subjected to input short interruptions and AC superimpose input signals upto 200-KHz frequency. With a second MOSFET in the power path the device allows load disconnect (ON/OFF control) and over voltage protection using HGATE control. The device features an adjustable over voltage cut-off protection feature for load dump protection.
The LM74810-Q1 ideal diode controller drives and controls external back to back N-Channel MOSFETs to emulate an ideal diode rectifier with power path ON/OFF control and over voltage protection. The wide input supply of 3 V to 65 V allows protection and control of 12-V and 24-V automotive battery powered ECUs. The device can withstand and protect the loads from negative supply voltages down to –65 V. An integrated ideal diode controller (DGATE) drives the first MOSFET to replace a Schottky diode for reverse input protection and output voltage holdup. A strong charge pump of 3.8 mA with 60-mA peak GATE source current driver stage and short turn ON and turn OFF delay times ensures fast transient response ensuring robust and efficient MOSFET switching performance during automotive testing such as ISO16750 or LV124 where an ECU is subjected to input short interruptions and AC superimpose input signals upto 200-KHz frequency. With a second MOSFET in the power path the device allows load disconnect (ON/OFF control) and over voltage protection using HGATE control. The device features an adjustable over voltage cut-off protection feature for load dump protection. |
LM74900-Q1Automotive ideal diode with circuit breaker, under- and overvoltage protection with fault output | OR Controllers, Ideal Diodes | 1 | Active | The LM749x0-Q1 ideal diode controller drives and controls external back to back N-Channel MOSFETs to emulate an ideal diode rectifier with power path ON/OFF control with overcurrent and overvoltage protection. The wide input supply of 3 V to 65 V allows protection and control of 12-V and 24-V automotive battery powered ECUs. The device can withstand and protect the loads from negative supply voltages down to –65 V. An integrated ideal diode controller (DGATE) drives the first MOSFET to replace a Schottky diode for reverse input protection and output voltage holdup. With a second MOSFET in the power path the device allows load disconnect (ON/OFF control) in case of overcurrent and overvoltage events using HGATE control. The device has integrated current sense amplifier which provides accurate current monitoring with adjustable overcurrent and short circuit thresholds. The device features an adjustable overvoltage cut-off protection feature. The device features a SLEEP mode which enables ultra-low quiescent current consumption (6 µA) and at the same time providing refresh current to the always ON loads when vehicle is in the parking state. The LM749x0-Q1 has a maximum voltage rating of 65 V.
The LM749x0-Q1 ideal diode controller drives and controls external back to back N-Channel MOSFETs to emulate an ideal diode rectifier with power path ON/OFF control with overcurrent and overvoltage protection. The wide input supply of 3 V to 65 V allows protection and control of 12-V and 24-V automotive battery powered ECUs. The device can withstand and protect the loads from negative supply voltages down to –65 V. An integrated ideal diode controller (DGATE) drives the first MOSFET to replace a Schottky diode for reverse input protection and output voltage holdup. With a second MOSFET in the power path the device allows load disconnect (ON/OFF control) in case of overcurrent and overvoltage events using HGATE control. The device has integrated current sense amplifier which provides accurate current monitoring with adjustable overcurrent and short circuit thresholds. The device features an adjustable overvoltage cut-off protection feature. The device features a SLEEP mode which enables ultra-low quiescent current consumption (6 µA) and at the same time providing refresh current to the always ON loads when vehicle is in the parking state. The LM749x0-Q1 has a maximum voltage rating of 65 V. |