| Power Management (PMIC) | 3 | Obsolete | |
| DC/DC & AC/DC (Off-Line) SMPS Evaluation Boards | 5 | Active | |
| Voltage Regulators - DC DC Switching Regulators | 9 | Active | |
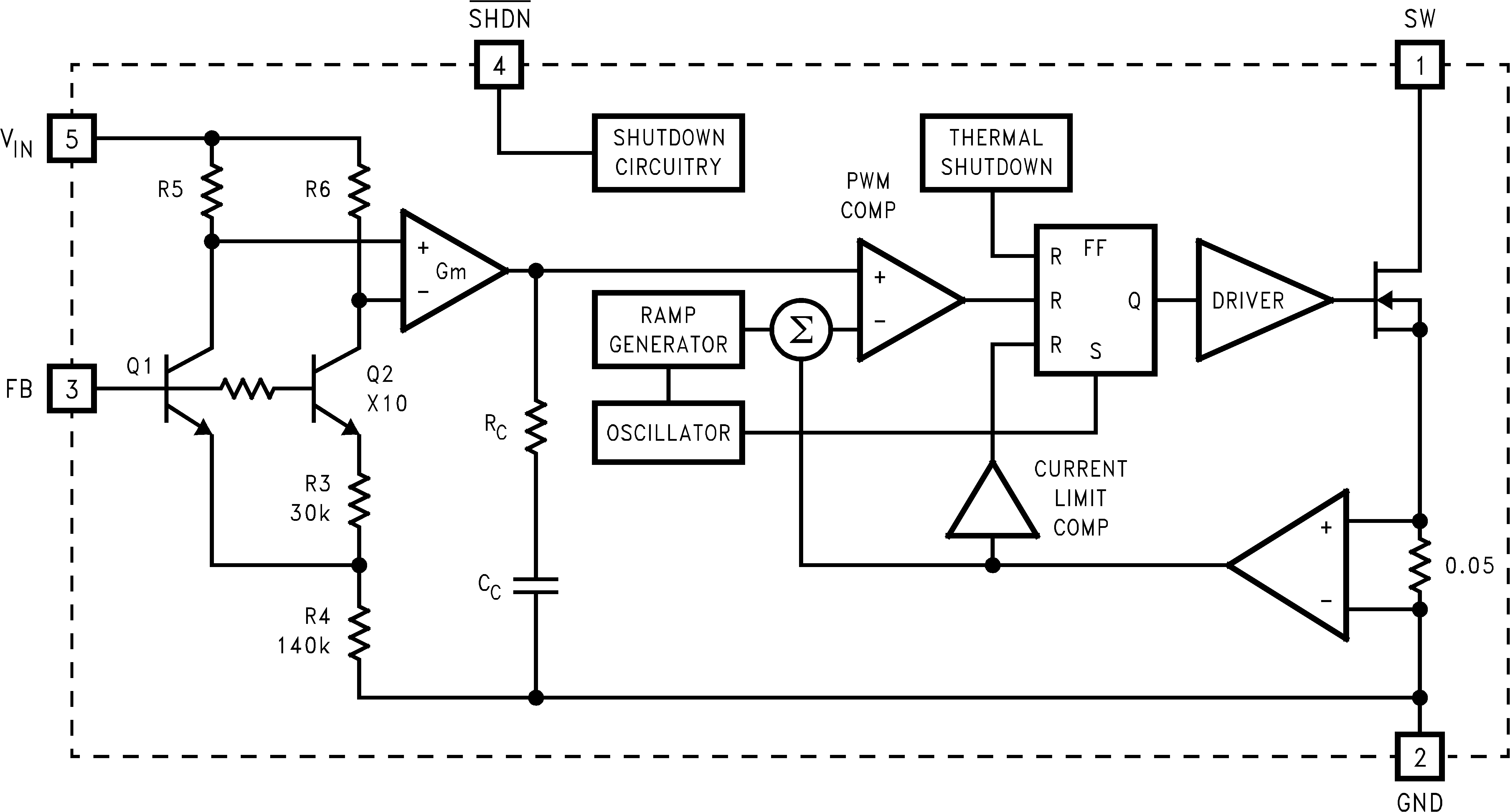
LM27313-Q11.6 MHz boost converter with 30V Internal FET switch in SOT-23, AEC-Q100 qualified | Power Management (PMIC) | 5 | Active | The LM27313/-Q1 switching regulator is a current-mode boost converter with a fixed operating frequency of 1.6 MHz.
The use of the SOT-23 package, made possible by the minimal losses of the 800-mA switch, and the small inductors and capacitors result in extremely high power density. The 30-V internal switch makes these solutions perfect for boosting to voltages of 5 V to 28 V.
This device has a logic-level shutdown pin that can be used to reduce quiescent current and extend battery life.
Protection is provided through cycle-by-cycle current limiting and thermal shutdown. Internal compensation simplifies design and reduces component count.
The LM27313/-Q1 switching regulator is a current-mode boost converter with a fixed operating frequency of 1.6 MHz.
The use of the SOT-23 package, made possible by the minimal losses of the 800-mA switch, and the small inductors and capacitors result in extremely high power density. The 30-V internal switch makes these solutions perfect for boosting to voltages of 5 V to 28 V.
This device has a logic-level shutdown pin that can be used to reduce quiescent current and extend battery life.
Protection is provided through cycle-by-cycle current limiting and thermal shutdown. Internal compensation simplifies design and reduces component count. |
| Evaluation Boards | 5 | Active | |
LM27341-Q11.5A - Wide Input Range Buck Regulator with Frequency Synchronization | Voltage Regulators - DC DC Switching Regulators | 5 | Active | The LM2734x and LM2734x-Q1 regulators are monolithic, high-frequency, PWM step-down DC-DC converters in 10-pin WSON and 10-pin MSOP-PowerPAD packages. They contain all the active functions to provide local DC-DC conversion with fast transient response and accurate regulation in the smallest possible PCB area.
With a minimum of external components, the LM2734x and LM2734x-Q1 are easy to use. The ability to drive 1.5-A or 2-A loads respectively, with an internal 150-mΩ NMOS switch results in the best power density available. The world-class control circuitry allows for on-times as low as 65 ns, thus supporting exceptionally high frequency conversion. Switching frequency is internally set to 2 MHz and synchronizable from 1 to 2.35 MHz, which allows the use of extremely small surface mount inductors and chip capacitors. Even though the operating frequency is very high, efficiencies up to 90% are easy to achieve. External shutdown is included, which features an ultra-low shutdown current of 70 nA. The LM2734x and LM2734x-Q1 use peak current-mode control and internal compensation to provide high-performance regulation over a wide range of operating conditions. Additional features include internal soft-start circuitry to reduce inrush current, pulse-by-pulse current limit, thermal shutdown, and output overvoltage protection.
The LM2734x and LM2734x-Q1 regulators are monolithic, high-frequency, PWM step-down DC-DC converters in 10-pin WSON and 10-pin MSOP-PowerPAD packages. They contain all the active functions to provide local DC-DC conversion with fast transient response and accurate regulation in the smallest possible PCB area.
With a minimum of external components, the LM2734x and LM2734x-Q1 are easy to use. The ability to drive 1.5-A or 2-A loads respectively, with an internal 150-mΩ NMOS switch results in the best power density available. The world-class control circuitry allows for on-times as low as 65 ns, thus supporting exceptionally high frequency conversion. Switching frequency is internally set to 2 MHz and synchronizable from 1 to 2.35 MHz, which allows the use of extremely small surface mount inductors and chip capacitors. Even though the operating frequency is very high, efficiencies up to 90% are easy to achieve. External shutdown is included, which features an ultra-low shutdown current of 70 nA. The LM2734x and LM2734x-Q1 use peak current-mode control and internal compensation to provide high-performance regulation over a wide range of operating conditions. Additional features include internal soft-start circuitry to reduce inrush current, pulse-by-pulse current limit, thermal shutdown, and output overvoltage protection. |
LM27342-Q12A - Wide Input Range Buck Regulator with Frequency Synchronization | Development Boards, Kits, Programmers | 4 | Active | The LM2734x and LM2734x-Q1 regulators are monolithic, high-frequency, PWM step-down DC-DC converters in 10-pin WSON and 10-pin MSOP-PowerPAD packages. They contain all the active functions to provide local DC-DC conversion with fast transient response and accurate regulation in the smallest possible PCB area.
With a minimum of external components, the LM2734x and LM2734x-Q1 are easy to use. The ability to drive 1.5-A or 2-A loads respectively, with an internal 150-mΩ NMOS switch results in the best power density available. The world-class control circuitry allows for on-times as low as 65 ns, thus supporting exceptionally high frequency conversion. Switching frequency is internally set to 2 MHz and synchronizable from 1 to 2.35 MHz, which allows the use of extremely small surface mount inductors and chip capacitors. Even though the operating frequency is very high, efficiencies up to 90% are easy to achieve. External shutdown is included, which features an ultra-low shutdown current of 70 nA. The LM2734x and LM2734x-Q1 use peak current-mode control and internal compensation to provide high-performance regulation over a wide range of operating conditions. Additional features include internal soft-start circuitry to reduce inrush current, pulse-by-pulse current limit, thermal shutdown, and output overvoltage protection.
The LM2734x and LM2734x-Q1 regulators are monolithic, high-frequency, PWM step-down DC-DC converters in 10-pin WSON and 10-pin MSOP-PowerPAD packages. They contain all the active functions to provide local DC-DC conversion with fast transient response and accurate regulation in the smallest possible PCB area.
With a minimum of external components, the LM2734x and LM2734x-Q1 are easy to use. The ability to drive 1.5-A or 2-A loads respectively, with an internal 150-mΩ NMOS switch results in the best power density available. The world-class control circuitry allows for on-times as low as 65 ns, thus supporting exceptionally high frequency conversion. Switching frequency is internally set to 2 MHz and synchronizable from 1 to 2.35 MHz, which allows the use of extremely small surface mount inductors and chip capacitors. Even though the operating frequency is very high, efficiencies up to 90% are easy to achieve. External shutdown is included, which features an ultra-low shutdown current of 70 nA. The LM2734x and LM2734x-Q1 use peak current-mode control and internal compensation to provide high-performance regulation over a wide range of operating conditions. Additional features include internal soft-start circuitry to reduce inrush current, pulse-by-pulse current limit, thermal shutdown, and output overvoltage protection. |
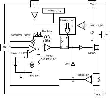
LM2734Z-Q13 to 20 V input, 1 A, high frequency automotive step-down converter with light load efficiency | DC/DC & AC/DC (Off-Line) SMPS Evaluation Boards | 24 | Active | The LM2734-Q1 regulator is a monolithic, high-frequency, PWM step-down DC/DC converter in a 6-pin Thin SOT package. The device provides all the active functions to provide local DC/DC conversion with fast transient response and accurate regulation in the smallest possible PCB area.
With a minimum of external components and online design support through WEBENCH, the LM2734-Q1 regulator is easy to use. The ability to drive 1-A loads with an internal 300-mΩ NMOS switch using state-of-the-art 0.5-µm BiCMOS technology results in the best power density available. The world-class control circuitry allows for on-times as low as 13 ns, thus supporting exceptionally high-frequency conversion over the entire 3-V to 20-V input operating range down to the minimum output voltage of 0.8 V. Switching frequency is internally set to 550 kHz (LM2734Y) or 1.6 MHz (LM2734X), allowing the use of extremely small surface-mount inductors and chip capacitors. Even though the operating frequencies are very high, efficiencies up to 90% are easy to achieve. External shutdown is included, featuring an ultra-low standby current of 30 nA.
The LM2734-Q1 regulator uses current-mode control and internal compensation to provide high-performance regulation over a wide range of operating conditions. Additional features include internal soft-start circuitry to reduce inrush current, pulse-by-pulse current limit, thermal shutdown, and output overvoltage protection.
The LM2734-Q1 regulator is a monolithic, high-frequency, PWM step-down DC/DC converter in a 6-pin Thin SOT package. The device provides all the active functions to provide local DC/DC conversion with fast transient response and accurate regulation in the smallest possible PCB area.
With a minimum of external components and online design support through WEBENCH, the LM2734-Q1 regulator is easy to use. The ability to drive 1-A loads with an internal 300-mΩ NMOS switch using state-of-the-art 0.5-µm BiCMOS technology results in the best power density available. The world-class control circuitry allows for on-times as low as 13 ns, thus supporting exceptionally high-frequency conversion over the entire 3-V to 20-V input operating range down to the minimum output voltage of 0.8 V. Switching frequency is internally set to 550 kHz (LM2734Y) or 1.6 MHz (LM2734X), allowing the use of extremely small surface-mount inductors and chip capacitors. Even though the operating frequencies are very high, efficiencies up to 90% are easy to achieve. External shutdown is included, featuring an ultra-low standby current of 30 nA.
The LM2734-Q1 regulator uses current-mode control and internal compensation to provide high-performance regulation over a wide range of operating conditions. Additional features include internal soft-start circuitry to reduce inrush current, pulse-by-pulse current limit, thermal shutdown, and output overvoltage protection. |
LM2735-Q1520-kHz, 1.6-MHz space efficient boost and SEPIC DC/DC regulator, AEC-Q100 qualified | Development Boards, Kits, Programmers | 21 | Active | The LM2735-Q1 device is an easy-to-use, space-efficient 2.1-A low-side switch regulator, ideal for boost and SEPIC DC/DC regulation. The device provides all the active functions to provide local DC-DC conversion with fast-transient response and accurate regulation in the smallest PCB area. Switching frequency is internally set to either 520 kHz or 1.6 MHz, allowing the use of extremely small surface mount inductor and chip capacitors, while providing efficiencies of up to 90%. The device can be used as a post-boost, boosting from the main automotive system 3.3V rail to power CAN transceivers and other circuits requiring 5V. The 24V output capability allows the LM2735-Q1 to power audio amplifiers, antenna, power-over-coax (PoC), and automotive audio bus (A2B) devices as well.
Current-mode control and internal compensation provide ease-of-use, minimal component count, and high-performance regulation over a wide range of operating conditions. External shutdown features an ultra-low standby current of 80 nA, ideal for portable applications. Tiny SOT-23 and WSON packages provide space savings. Additional features include internal soft start, circuitry to reduce inrush current, pulse-by-pulse current limit, and thermal shutdown.
The LM2735-Q1 device is an easy-to-use, space-efficient 2.1-A low-side switch regulator, ideal for boost and SEPIC DC/DC regulation. The device provides all the active functions to provide local DC-DC conversion with fast-transient response and accurate regulation in the smallest PCB area. Switching frequency is internally set to either 520 kHz or 1.6 MHz, allowing the use of extremely small surface mount inductor and chip capacitors, while providing efficiencies of up to 90%. The device can be used as a post-boost, boosting from the main automotive system 3.3V rail to power CAN transceivers and other circuits requiring 5V. The 24V output capability allows the LM2735-Q1 to power audio amplifiers, antenna, power-over-coax (PoC), and automotive audio bus (A2B) devices as well.
Current-mode control and internal compensation provide ease-of-use, minimal component count, and high-performance regulation over a wide range of operating conditions. External shutdown features an ultra-low standby current of 80 nA, ideal for portable applications. Tiny SOT-23 and WSON packages provide space savings. Additional features include internal soft start, circuitry to reduce inrush current, pulse-by-pulse current limit, and thermal shutdown. |
LM27363V to 18V Input, 0.75A Step-Down Converter with Light Load Efficiency | Power Management (PMIC) | 8 | Active | The LM2736 regulator is a monolithic, high frequency, PWM step-down DC/DC converter in a 6-pin Thin SOT package. It provides all the active functions to provide local DC/DC conversion with fast transient response and accurate regulation in the smallest possible PCB area.
With a minimum of external components and online design support through WEBENCH, the LM2736 is easy to use. The ability to drive 750 mA loads with an internal 350 mΩ NMOS switch using state-of-the-art 0.5 µm BiCMOS technology results in the best power density available. The world class control circuitry allows for on-times as low as 13 ns, thus supporting exceptionally high frequency conversion over the entire 3 V to 18 V input operating range down to the minimum output voltage of 1.25 V. Switching frequency is internally set to 550 kHz (LM2736Y) or 1.6 MHz (LM2736X), allowing the use of extremely small surface mount inductors and chip capacitors. Even though the operating frequencies are very high, efficiencies up to 90% are easy to achieve. External shutdown is included, featuring an ultra-low stand-by current of 30 nA. The LM2736 utilizes current-mode control and internal compensation to provide high-performance regulation over a wide range of operating conditions. Additional features include internal soft-start circuitry to reduce inrush current, pulse-by-pulse current limit, thermal shutdown, and output over-voltage protection.
The LM2736 regulator is a monolithic, high frequency, PWM step-down DC/DC converter in a 6-pin Thin SOT package. It provides all the active functions to provide local DC/DC conversion with fast transient response and accurate regulation in the smallest possible PCB area.
With a minimum of external components and online design support through WEBENCH, the LM2736 is easy to use. The ability to drive 750 mA loads with an internal 350 mΩ NMOS switch using state-of-the-art 0.5 µm BiCMOS technology results in the best power density available. The world class control circuitry allows for on-times as low as 13 ns, thus supporting exceptionally high frequency conversion over the entire 3 V to 18 V input operating range down to the minimum output voltage of 1.25 V. Switching frequency is internally set to 550 kHz (LM2736Y) or 1.6 MHz (LM2736X), allowing the use of extremely small surface mount inductors and chip capacitors. Even though the operating frequencies are very high, efficiencies up to 90% are easy to achieve. External shutdown is included, featuring an ultra-low stand-by current of 30 nA. The LM2736 utilizes current-mode control and internal compensation to provide high-performance regulation over a wide range of operating conditions. Additional features include internal soft-start circuitry to reduce inrush current, pulse-by-pulse current limit, thermal shutdown, and output over-voltage protection. |