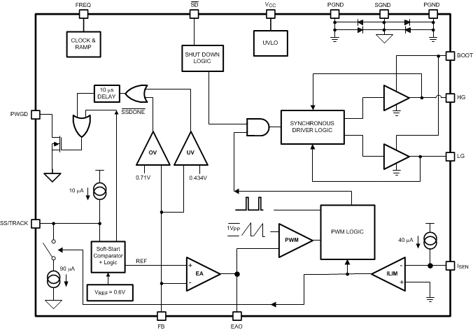
LM27372.2-V to 16-V, 2-MHz, N-channel FET synchronous buck controller with over and undervoltage flag | Power Management (PMIC) | 4 | Active | The LM2727 and LM2737 are high-speed, synchronous, switching regulator controllers. They are intended to control currents of 0.7A to 20A with up to 95% conversion efficiencies. The LM2727 employs output over-voltage and under-voltage latch-off. For applications where latch-off is not desired, the LM2737 can be used. Power up and down sequencing is achieved with the power-good flag, adjustable soft-start and output enable features. The LM2737 and LM2737 operate from a low-current 5V bias and can convert from a 2.2V to 16V power rail. Both parts utilize a fixed-frequency, voltage-mode, PWM control architecture and the switching frequency is adjustable from 50kHz to 2MHz by adjusting the value of an external resistor. Current limit is achieved by monitoring the voltage drop across the on-resistance of the low-side MOSFET, which enhances low duty-cycle operation. The wide range of operating frequencies gives the power supply designer the flexibility to fine-tune component size, cost, noise and efficiency. The adaptive, non-overlapping MOSFET gate-drivers and high-side bootstrap structure helps to further maximize efficiency. The high-side power FET drain voltage can be from 2.2V to 16V and the output voltage is adjustable down to 0.6V.
The LM2727 and LM2737 are high-speed, synchronous, switching regulator controllers. They are intended to control currents of 0.7A to 20A with up to 95% conversion efficiencies. The LM2727 employs output over-voltage and under-voltage latch-off. For applications where latch-off is not desired, the LM2737 can be used. Power up and down sequencing is achieved with the power-good flag, adjustable soft-start and output enable features. The LM2737 and LM2737 operate from a low-current 5V bias and can convert from a 2.2V to 16V power rail. Both parts utilize a fixed-frequency, voltage-mode, PWM control architecture and the switching frequency is adjustable from 50kHz to 2MHz by adjusting the value of an external resistor. Current limit is achieved by monitoring the voltage drop across the on-resistance of the low-side MOSFET, which enhances low duty-cycle operation. The wide range of operating frequencies gives the power supply designer the flexibility to fine-tune component size, cost, noise and efficiency. The adaptive, non-overlapping MOSFET gate-drivers and high-side bootstrap structure helps to further maximize efficiency. The high-side power FET drain voltage can be from 2.2V to 16V and the output voltage is adjustable down to 0.6V. |
| Integrated Circuits (ICs) | 8 | Active | |
LM274023-V to 20-V, voltage mode synchronous buck controller with DCR current sensing | Integrated Circuits (ICs) | 2 | Active | The LM27402 is a voltage-mode, synchronous, DC/DC step-down controller with lossless inductor DCR current sensing capability. Sensing the inductor current eliminates the need to add resistive powertrain elements, which increases overall efficiency and facilitates accurate, continuous current sensing. A 0.6-V ±1% voltage reference enables high accuracy and low voltage capability at the output. An input operating voltage range of 3 V to 20 V makes the LM27402 suitable for a large variety of input rails.
The LM27402 voltage-mode control loop incorporates input voltage feed forward to maintain stability throughout the entire input-voltage range. The switching frequency is adjustable from 200 kHz to1.2 MHz. Dual, high-current, integrated MOSFET drivers support large QG, low RDS(on)power MOSFETs. A power-good indicator provides power-rail-sequencing capability and output fault detection. An adjustable external soft start limits inrush current and provides monotonic output control during start-up. Other features include external tracking of other power supplies, integrated LDO bias supply, and synchronization capability.
The LM27402 is a voltage-mode, synchronous, DC/DC step-down controller with lossless inductor DCR current sensing capability. Sensing the inductor current eliminates the need to add resistive powertrain elements, which increases overall efficiency and facilitates accurate, continuous current sensing. A 0.6-V ±1% voltage reference enables high accuracy and low voltage capability at the output. An input operating voltage range of 3 V to 20 V makes the LM27402 suitable for a large variety of input rails.
The LM27402 voltage-mode control loop incorporates input voltage feed forward to maintain stability throughout the entire input-voltage range. The switching frequency is adjustable from 200 kHz to1.2 MHz. Dual, high-current, integrated MOSFET drivers support large QG, low RDS(on)power MOSFETs. A power-good indicator provides power-rail-sequencing capability and output fault detection. An adjustable external soft start limits inrush current and provides monotonic output control during start-up. Other features include external tracking of other power supplies, integrated LDO bias supply, and synchronization capability. |
| Power Management (PMIC) | 4 | Active | |
| Integrated Circuits (ICs) | 3 | Active | |
| Integrated Circuits (ICs) | 6 | Active | |
| Development Boards, Kits, Programmers | 4 | Obsolete | |
LM27451-V to 14-V, voltage mode synchronous buck controller with pre-bias startup and optional clock sync | Development Boards, Kits, Programmers | 4 | Active | The LM2745/8 are high-speed synchronous buck regulator controllers with an accurate feedback voltage accuracy of ±1.5%. It can provide simple down conversion to output voltages as low as 0.6V. Though the control sections of the IC are rated for 3 to 6V, the driver sections are designed to accept input supply rails as high as 14V. The use of adaptive non-overlapping MOSFET gate drivers helps avoid potential shoot-through problems while maintaining high efficiency. The IC is designed for the more cost-effective option of driving only N-channel MOSFETs in both the high-side and low-side positions. It senses the low-side switch voltage drop for providing a simple, adjustable current limit.
The LM2745/8 features a fixed-frequency voltage-mode PWM control architecture which is adjustable from 50 kHz to 1 MHz with one external resistor. In addition, the LM2745 also allows the switching frequency to be synchronized to an external clock signal over the range of 250 kHz to 1 MHz. This wide range of switching frequency gives the power supply designer the flexibility to make better tradeoffs between component size, cost and efficiency.
Features include the ability to startup with a pre-biased load on the output, soft-start, input undervoltage lockout (UVLO) and Power Good (based on both undervoltage and overvoltage detection). In addition, the shutdown pin of the IC can be used for providing startup delay, and the soft-start pin can be used for implementing precise tracking, for the purpose of sequencing with respect to an external rail.
The LM2745/8 are high-speed synchronous buck regulator controllers with an accurate feedback voltage accuracy of ±1.5%. It can provide simple down conversion to output voltages as low as 0.6V. Though the control sections of the IC are rated for 3 to 6V, the driver sections are designed to accept input supply rails as high as 14V. The use of adaptive non-overlapping MOSFET gate drivers helps avoid potential shoot-through problems while maintaining high efficiency. The IC is designed for the more cost-effective option of driving only N-channel MOSFETs in both the high-side and low-side positions. It senses the low-side switch voltage drop for providing a simple, adjustable current limit.
The LM2745/8 features a fixed-frequency voltage-mode PWM control architecture which is adjustable from 50 kHz to 1 MHz with one external resistor. In addition, the LM2745 also allows the switching frequency to be synchronized to an external clock signal over the range of 250 kHz to 1 MHz. This wide range of switching frequency gives the power supply designer the flexibility to make better tradeoffs between component size, cost and efficiency.
Features include the ability to startup with a pre-biased load on the output, soft-start, input undervoltage lockout (UVLO) and Power Good (based on both undervoltage and overvoltage detection). In addition, the shutdown pin of the IC can be used for providing startup delay, and the soft-start pin can be used for implementing precise tracking, for the purpose of sequencing with respect to an external rail. |
LM27471-V to 14-V, voltage mode synchronous buck controller with pre-bias startup and optional clock sync | DC DC Switching Controllers | 3 | Active | The LM2747 is a high-speed synchronous buck regulator controller with a feedback voltage accuracy of ±1%. It can provide simple down conversion to output voltages as low as 0.6V. Though the control section of the IC is rated for 3 to 6V, the driver section is designed to accept input supply rails as high as 14V. The use of adaptive non-overlapping MOSFET gate drivers helps avoid potential shoot-through problems while maintaining high efficiency. The IC is designed for the more cost-effective option of driving only N-channel MOSFETs in both the high-side and low-side positions. It senses the low-side switch voltage drop for providing a simple, adjustable current limit.
The LM2747 features a fixed-frequency voltage-mode PWM control architecture which is adjustable from 50 kHz to 1 MHz with one external resistor. In addition, the LM2747 also allows the switching frequency to be synchronized to an external clock signal over the range of 250 kHz to 1 MHz. This wide range of switching frequency gives the power supply designer the flexibility to make better tradeoffs between component size, cost and efficiency.
Features include the ability to startup with a pre-biased load on the output, soft-start, input undervoltage lockout (UVLO) and Power Good (based on both undervoltage and overvoltage detection). In addition, the shutdown pin of the IC can be used for providing startup delay, and the soft-start pin can be used for implementing precise tracking, for the purpose of sequencing with respect to an external rail.
The LM2747 is a high-speed synchronous buck regulator controller with a feedback voltage accuracy of ±1%. It can provide simple down conversion to output voltages as low as 0.6V. Though the control section of the IC is rated for 3 to 6V, the driver section is designed to accept input supply rails as high as 14V. The use of adaptive non-overlapping MOSFET gate drivers helps avoid potential shoot-through problems while maintaining high efficiency. The IC is designed for the more cost-effective option of driving only N-channel MOSFETs in both the high-side and low-side positions. It senses the low-side switch voltage drop for providing a simple, adjustable current limit.
The LM2747 features a fixed-frequency voltage-mode PWM control architecture which is adjustable from 50 kHz to 1 MHz with one external resistor. In addition, the LM2747 also allows the switching frequency to be synchronized to an external clock signal over the range of 250 kHz to 1 MHz. This wide range of switching frequency gives the power supply designer the flexibility to make better tradeoffs between component size, cost and efficiency.
Features include the ability to startup with a pre-biased load on the output, soft-start, input undervoltage lockout (UVLO) and Power Good (based on both undervoltage and overvoltage detection). In addition, the shutdown pin of the IC can be used for providing startup delay, and the soft-start pin can be used for implementing precise tracking, for the purpose of sequencing with respect to an external rail. |
| Power Management (PMIC) | 2 | Active | |