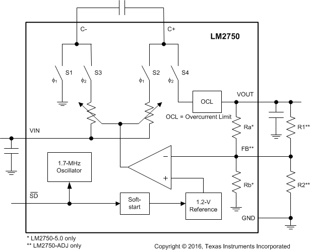
LM27502.7-V to 5.6-VIN low-noise switched-capacitor boost doubler | Development Boards, Kits, Programmers | 14 | Active | The LM2750 is a regulated switched-capacitor doubler that produces a low-noise output voltage. The 5-V output voltage option (LM2750-5.0) can supply up to 120 mA of output current over a 2.9-V to 5.6-V input range, as well as up to 40 mA of output current when the input voltage is as low as 2.7 V. An adjustable output voltage option with similar output current capabilities is also available (LM2750-ADJ). The LM2750 has been placed in TI's 10-pin WSON, a package with excellent thermal properties that keeps the part from overheating under almost all rated operating conditions.
A perfect fit for space-constrained, battery-powered applications, the LM2750 requires only three external components: one input capacitor, one output capacitor, and one flying capacitor. Small, inexpensive ceramic capacitors are recommended for use. In conjunction with the1.7-MHz fixed switching frequency of the LM2750, these capacitors yield low output-voltage ripple, which is beneficial for systems requiring a low-noise supply. Pre-regulation minimizes input current ripple, thus reducing input noise to negligible levels.
A tightly controlled soft-start feature limits inrush currents during part activation. Shutdown completely disconnects the load from the input. Output current limiting and thermal shutdown circuitry protect both the LM2750 and other connected devices in the event of output shorts or excessive current loads.
The LM2750 is a regulated switched-capacitor doubler that produces a low-noise output voltage. The 5-V output voltage option (LM2750-5.0) can supply up to 120 mA of output current over a 2.9-V to 5.6-V input range, as well as up to 40 mA of output current when the input voltage is as low as 2.7 V. An adjustable output voltage option with similar output current capabilities is also available (LM2750-ADJ). The LM2750 has been placed in TI's 10-pin WSON, a package with excellent thermal properties that keeps the part from overheating under almost all rated operating conditions.
A perfect fit for space-constrained, battery-powered applications, the LM2750 requires only three external components: one input capacitor, one output capacitor, and one flying capacitor. Small, inexpensive ceramic capacitors are recommended for use. In conjunction with the1.7-MHz fixed switching frequency of the LM2750, these capacitors yield low output-voltage ripple, which is beneficial for systems requiring a low-noise supply. Pre-regulation minimizes input current ripple, thus reducing input noise to negligible levels.
A tightly controlled soft-start feature limits inrush currents during part activation. Shutdown completely disconnects the load from the input. Output current limiting and thermal shutdown circuitry protect both the LM2750 and other connected devices in the event of output shorts or excessive current loads. |
| LED Drivers | 2 | Obsolete | |
| LED Drivers | 4 | Active | |
| LED Drivers | 4 | Active | |
| Integrated Circuits (ICs) | 2 | Active | |
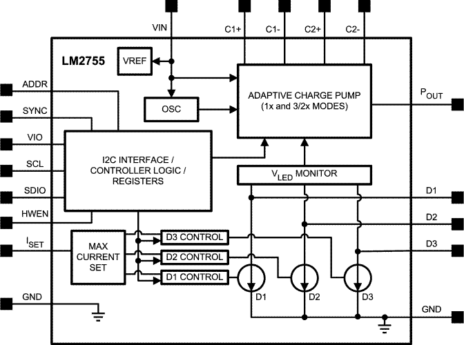
LM2756Multi-display inductorless LED driver with 32 exponential dimming steps in micro SMD | Development Boards, Kits, Programmers | 2 | Active | The LM2756 is a highly integrated, switched-capacitor, multi-display LED driver that can drive up to 8 LEDs in parallel with a total output current of 180mA. Regulated internal current sources deliver excellent current and brightness matching in all LEDs.
The LED driver current sinks are split into three independently controlled groups. The primary group (Group A) can be configured to drive four, five or six LEDs for use in the main phone display, while the secondary group (Group B) can be configured to drive one, two or three LEDs for driving secondary displays, keypads and/or indicator LEDs. An additional driver, D1C, is provided for additional indicator lighting functions.
The device provides excellent efficiency without the use of an inductor by operating the charge pump in a gain of 3/2 or in Pass-Mode. The proper gain for maintaining current regulation is chosen, based on LED forward voltage, so that efficiency is maximized over the input voltage range.
The LM2756 is available in TI's tiny 20-bump, 0.4mm pitch, thin DSBGA package.
The LM2756 is a highly integrated, switched-capacitor, multi-display LED driver that can drive up to 8 LEDs in parallel with a total output current of 180mA. Regulated internal current sources deliver excellent current and brightness matching in all LEDs.
The LED driver current sinks are split into three independently controlled groups. The primary group (Group A) can be configured to drive four, five or six LEDs for use in the main phone display, while the secondary group (Group B) can be configured to drive one, two or three LEDs for driving secondary displays, keypads and/or indicator LEDs. An additional driver, D1C, is provided for additional indicator lighting functions.
The device provides excellent efficiency without the use of an inductor by operating the charge pump in a gain of 3/2 or in Pass-Mode. The proper gain for maintaining current regulation is chosen, based on LED forward voltage, so that efficiency is maximized over the input voltage range.
The LM2756 is available in TI's tiny 20-bump, 0.4mm pitch, thin DSBGA package. |
LM2757Switched Capacitor Boost Regulator with High Impedance Output in Shutdown | Voltage Regulators - DC DC Switching Regulators | 2 | Active | The LM2757 is a constant-frequency pre-regulated switched-capacitor charge pump that operates at 1.25 MHz to produce a low-noise regulated output voltage. The device can be configured to provide up to 100 mA at 4.1 V, 110 mA at 4.5 V, or 180 mA at 5 V. Excellent efficiency is achieved without the use of an inductor by operating the charge pump in a gain of either 3/2 or 2 according to the input voltage and output voltage option selection.
The LM2757 presents a high impedance at the VOUTpin when shut down. This allows for use in applications that require the regulated output bus to be driven by another supply while the LM2757 is shut down.
The LM2757 device comes in a tiny 12-pin 0.4-mm pitch DSBGA package. A perfect fit for space-constrained, battery-operated applications, the device requires only 4 small, inexpensive ceramic capacitors. Built-in soft-start, overcurrent protection, and thermal shutdown features are also included in this device.
The LM2757 is a constant-frequency pre-regulated switched-capacitor charge pump that operates at 1.25 MHz to produce a low-noise regulated output voltage. The device can be configured to provide up to 100 mA at 4.1 V, 110 mA at 4.5 V, or 180 mA at 5 V. Excellent efficiency is achieved without the use of an inductor by operating the charge pump in a gain of either 3/2 or 2 according to the input voltage and output voltage option selection.
The LM2757 presents a high impedance at the VOUTpin when shut down. This allows for use in applications that require the regulated output bus to be driven by another supply while the LM2757 is shut down.
The LM2757 device comes in a tiny 12-pin 0.4-mm pitch DSBGA package. A perfect fit for space-constrained, battery-operated applications, the device requires only 4 small, inexpensive ceramic capacitors. Built-in soft-start, overcurrent protection, and thermal shutdown features are also included in this device. |
| LED Drivers | 2 | Active | |
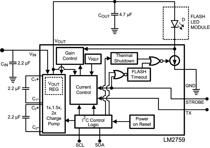
LM27591A switched capacitor flash LED driver with I2C compatible interface | Integrated Circuits (ICs) | 2 | Active | LM2759 is an integrated low-noise, high-current switched capacitor DC/DC converter with a regulated current source. The device requires only four small ceramic capacitors making the total solution area less than 22 mm2and the height less than 1 mm. The LM2759 is capable of driving loads up to 1A from a single-cell Li-Ion battery. Maximum efficiency is achieved over the input voltage range by actively selecting the proper gain based on the LED forward voltage and current requirements.
The LED current can be programmed up to 1A via an I2C-compatible interface, along with eight selectable Flash Time-Out durations. One high-current Flash LED can be driven either in a high-power Flash mode or a low-power Torch mode. The Strobe pin allows the flash to be toggled via a Flash enable signal from a camera module. The TX input pin limits the Flash LED current to the Torch current level during a RF PA pulse, to reduce high loads on the battery. Internal soft-start circuitry limits the amount of inrush current during start-up.
LM2759 is offered in a small 12-pin thermally enhanced WSON package.
LM2759 is an integrated low-noise, high-current switched capacitor DC/DC converter with a regulated current source. The device requires only four small ceramic capacitors making the total solution area less than 22 mm2and the height less than 1 mm. The LM2759 is capable of driving loads up to 1A from a single-cell Li-Ion battery. Maximum efficiency is achieved over the input voltage range by actively selecting the proper gain based on the LED forward voltage and current requirements.
The LED current can be programmed up to 1A via an I2C-compatible interface, along with eight selectable Flash Time-Out durations. One high-current Flash LED can be driven either in a high-power Flash mode or a low-power Torch mode. The Strobe pin allows the flash to be toggled via a Flash enable signal from a camera module. The TX input pin limits the Flash LED current to the Torch current level during a RF PA pulse, to reduce high loads on the battery. Internal soft-start circuitry limits the amount of inrush current during start-up.
LM2759 is offered in a small 12-pin thermally enhanced WSON package. |
| Integrated Circuits (ICs) | 2 | Obsolete | |