T
Texas Instruments
| Series | Category | # Parts | Status | Description |
|---|---|---|---|---|
| Part | Spec A | Spec B | Spec C | Spec D | Description |
|---|---|---|---|---|---|
| Series | Category | # Parts | Status | Description |
|---|---|---|---|---|
| Part | Spec A | Spec B | Spec C | Spec D | Description |
|---|---|---|---|---|---|
| Series | Category | # Parts | Status | Description |
|---|---|---|---|---|
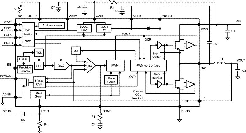
LM105005A Step-Down Energy Management Unit With PowerWise® Adaptive Voltage Scaling | Development Boards, Kits, Programmers | 5 | Active | The LM10500 is a 5A Energy Management Unit (EMU) that actively reduces system-level power consumption by utilizing a continuous, real-time, closed-loop Adaptive Voltage Scaling (AVS) scheme. The LM10500 operates cooperatively with PowerWise AVS compatible ASICs, SoCs, and processors to optimize supply voltages adaptively over process and temperature variations. The device is controlled via PowerWise Interface (PWI) 1.0 or PWI 2.0 high-speed serial interface.
A typical power saving of 40% can be achieved when LM10500 is used with AVS compatible ASICs, SoCs, and processors.
The LM10500 is a 5A Energy Management Unit (EMU) that actively reduces system-level power consumption by utilizing a continuous, real-time, closed-loop Adaptive Voltage Scaling (AVS) scheme. The LM10500 operates cooperatively with PowerWise AVS compatible ASICs, SoCs, and processors to optimize supply voltages adaptively over process and temperature variations. The device is controlled via PowerWise Interface (PWI) 1.0 or PWI 2.0 high-speed serial interface.
A typical power saving of 40% can be achieved when LM10500 is used with AVS compatible ASICs, SoCs, and processors. |
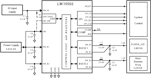
LM105022MHz, 1A/1A Dual Step-Down Converters + Low-Dropout Linear Regulator | Integrated Circuits (ICs) | 2 | Active | The LM10502 are advanced PMUs each containing two configurable, high-efficiency buck regulators for supplying variable voltages. The device is ideal for supporting ASIC and SOC designs for Solid-State and Flash drives.
The LM10502 operate cooperatively with the application ASIC to optimize the supply voltage for low-power conditions and Power Saving modes via the SPI interface. It also supports a 250 mA LDO and a programmable Interrupt Comparator to monitor VIN.
The LM10502 are advanced PMUs each containing two configurable, high-efficiency buck regulators for supplying variable voltages. The device is ideal for supporting ASIC and SOC designs for Solid-State and Flash drives.
The LM10502 operate cooperatively with the application ASIC to optimize the supply voltage for low-power conditions and Power Saving modes via the SPI interface. It also supports a 250 mA LDO and a programmable Interrupt Comparator to monitor VIN. |
| Power Management (PMIC) | 2 | Obsolete | ||
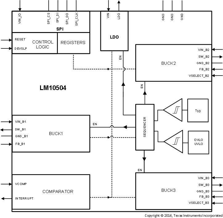
LM10504Triple Buck + LDO Power Management IC (PMIC) | Integrated Circuits (ICs) | 1 | NRND | The LM10504 is an advanced PMU containing three configurable, high-efficiency buck regulators for supplying variable voltages. The device is ideal for supporting ASIC and SOC designs for solid-state and flash drives.
The LM10504 operates cooperatively with ASIC to optimize the supply voltage for low-power conditions and power saving modes through the SPI interface. It also supports a 250-mA LDO and a programmable interrupt comparator.
The LM10504 is an advanced PMU containing three configurable, high-efficiency buck regulators for supplying variable voltages. The device is ideal for supporting ASIC and SOC designs for solid-state and flash drives.
The LM10504 operates cooperatively with ASIC to optimize the supply voltage for low-power conditions and power saving modes through the SPI interface. It also supports a 250-mA LDO and a programmable interrupt comparator. |
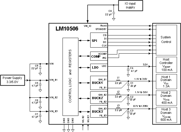
LM10506Triple Buck + LDO Power Management IC (PMIC) | Development Boards, Kits, Programmers | 5 | Active | The LM10506 is an advanced PMU containing three configurable, high-efficiency buck regulators for supplying variable voltages. The device is ideal for supporting ASIC and SOC designs for Solid-State and Flash drives.
The LM10506 operates cooperatively with ASIC to optimize the supply voltage for low-power conditions and Power Saving modes via the SPI interface. It also supports a 100-mA LDO and a programmable Interrupt Comparator.
The LM10506 is an advanced PMU containing three configurable, high-efficiency buck regulators for supplying variable voltages. The device is ideal for supporting ASIC and SOC designs for Solid-State and Flash drives.
The LM10506 operates cooperatively with ASIC to optimize the supply voltage for low-power conditions and Power Saving modes via the SPI interface. It also supports a 100-mA LDO and a programmable Interrupt Comparator. |
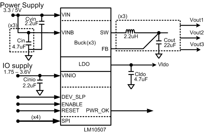
LM10507Triple Buck + LDO Power Management IC (PMIC) | Power Management (PMIC) | 2 | NRND | The LM10507 is an advanced PMU containing three configurable, high-efficiency buck regulators for supplying variable voltages. The device is ideal for supporting ASIC and SOC designs for Solid-State and Flash drives.
LM10507 operates cooperatively with ASIC to optimize the supply voltage for low power conditions and power saving modes via SPI interface. It also supports a 2.5 V 250 mA LDO.
The LM10507 is an advanced PMU containing three configurable, high-efficiency buck regulators for supplying variable voltages. The device is ideal for supporting ASIC and SOC designs for Solid-State and Flash drives.
LM10507 operates cooperatively with ASIC to optimize the supply voltage for low power conditions and power saving modes via SPI interface. It also supports a 2.5 V 250 mA LDO. |
| Integrated Circuits (ICs) | 2 | Obsolete | ||
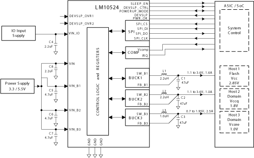
LM10524Triple Buck Power Management IC (PMIC) for Solid-State Drives | DC/DC & AC/DC (Off-Line) SMPS Evaluation Boards | 4 | Active | LM10524 is an advanced PMU containing three configurable, high-efficiency buck regulators for supplying variable voltages. The device is ideal for supporting ASIC and SOC designs for SSD and Flash drives.
The LM10524 can operate cooperatively with an ASIC to optimize the supply voltage for low-power conditions and to control power saving modes via the SPI interface.
LM10524 is an advanced PMU containing three configurable, high-efficiency buck regulators for supplying variable voltages. The device is ideal for supporting ASIC and SOC designs for SSD and Flash drives.
The LM10524 can operate cooperatively with an ASIC to optimize the supply voltage for low-power conditions and to control power saving modes via the SPI interface. |
| Development Boards, Kits, Programmers | 5 | Obsolete | ||
| Integrated Circuits (ICs) | 1 | Obsolete | ||
| Part | Category | Description |
|---|---|---|
Texas Instruments | Integrated Circuits (ICs) | BUS DRIVER, BCT/FBT SERIES |
Texas Instruments | Integrated Circuits (ICs) | 12BIT 3.3V~3.6V 210MHZ PARALLEL VQFN-48-EP(7X7) ANALOG TO DIGITAL CONVERTERS (ADC) ROHS |
Texas Instruments | Integrated Circuits (ICs) | TMX320DRE311 179PIN UBGA 200MHZ |
Texas Instruments TPS61040DRVTG4Unknown | Integrated Circuits (ICs) | IC LED DRV RGLTR PWM 350MA 6WSON |
Texas Instruments LP3876ET-2.5Obsolete | Integrated Circuits (ICs) | IC REG LINEAR 2.5V 3A TO220-5 |
Texas Instruments LMS1585ACSX-ADJObsolete | Integrated Circuits (ICs) | IC REG LIN POS ADJ 5A DDPAK |
Texas Instruments INA111APG4Obsolete | Integrated Circuits (ICs) | IC INST AMP 1 CIRCUIT 8DIP |
Texas Instruments | Integrated Circuits (ICs) | AUTOMOTIVE, QUAD 36V 1.2MHZ OPERATIONAL AMPLIFIER |
Texas Instruments OPA340NA/3KG4Unknown | Integrated Circuits (ICs) | IC OPAMP GP 1 CIRCUIT SOT23-5 |
Texas Instruments PT5112AObsolete | Power Supplies - Board Mount | DC DC CONVERTER 8V 8W |