LM118JANMilitary-grade, single, 40-V, 15-MHz operational amplifier | Linear | 1 | Active | The LM118 is a precision high speed operational amplifier designed for applications requiring wide bandwidth and high slew rate. It features a factor of ten increase in speed over general purpose devices without sacrificing DC performance.
The LM118 has internal unity gain frequency compensation. This considerably simplifies its application since no external components are necessary for operation. However, unlike most internally compensated amplifiers, external frequency compensation may be added for optimum performance. For inverting applications, feed forward compensation will boost the slew rate to over 150V/μs and almost double the bandwidth. Overcompensation can be used with the amplifier for greater stability when maximum bandwidth is not needed. Further, a single capacitor can be added to reduce the 0.1% settling time to under 1 μs.
The high speed and fast settling time of this op amp makes it useful in A/D converters, oscillators, active filters, sample and hold circuits, or general purpose amplifiers. This device is easy to apply and offers an order of magnitude better AC performance than industry standards such as the LM709.
The LM118 is a precision high speed operational amplifier designed for applications requiring wide bandwidth and high slew rate. It features a factor of ten increase in speed over general purpose devices without sacrificing DC performance.
The LM118 has internal unity gain frequency compensation. This considerably simplifies its application since no external components are necessary for operation. However, unlike most internally compensated amplifiers, external frequency compensation may be added for optimum performance. For inverting applications, feed forward compensation will boost the slew rate to over 150V/μs and almost double the bandwidth. Overcompensation can be used with the amplifier for greater stability when maximum bandwidth is not needed. Further, a single capacitor can be added to reduce the 0.1% settling time to under 1 μs.
The high speed and fast settling time of this op amp makes it useful in A/D converters, oscillators, active filters, sample and hold circuits, or general purpose amplifiers. This device is easy to apply and offers an order of magnitude better AC performance than industry standards such as the LM709. |
LM119High Speed Dual Comparator | Comparators | 3 | Active | The LM119 series are precision high-speed dual comparators fabricated on a single monolithic chip. They are designed to operate over a wide range of supply voltages down to a single 5-V logic supply and ground. They have higher gain and lower input currents than devices such as the LM710. The uncommitted collector of the output stage makes the LM119 compatible with RTL, DTL, and TTL, as well as capable of driving lamps and relays at currents of up to 25 mA.
The LM319A offers improved precision over the standard LM319, with tighter tolerances on offset voltage, offset current, and voltage gain.
Although designed primarily for applications requiring operation from digital logic supplies, the LM119 series are fully specified for power supplies up to ±15 V. The series features faster response than the LM111, at the expense of higher power dissipation. However, the high-speed, wide operating voltage range and low package count make the LM119 more versatile than older devices such as the LM711.
The LM119 is specified from –55°C to +125°C, the LM219 is specified from –25°C to +85°C, and the LM319A and LM319 are specified from 0°C to +70°C.
The LM119 series are precision high-speed dual comparators fabricated on a single monolithic chip. They are designed to operate over a wide range of supply voltages down to a single 5-V logic supply and ground. They have higher gain and lower input currents than devices such as the LM710. The uncommitted collector of the output stage makes the LM119 compatible with RTL, DTL, and TTL, as well as capable of driving lamps and relays at currents of up to 25 mA.
The LM319A offers improved precision over the standard LM319, with tighter tolerances on offset voltage, offset current, and voltage gain.
Although designed primarily for applications requiring operation from digital logic supplies, the LM119 series are fully specified for power supplies up to ±15 V. The series features faster response than the LM111, at the expense of higher power dissipation. However, the high-speed, wide operating voltage range and low package count make the LM119 more versatile than older devices such as the LM711.
The LM119 is specified from –55°C to +125°C, the LM219 is specified from –25°C to +85°C, and the LM319A and LM319 are specified from 0°C to +70°C. |
| Comparators | 7 | Active | The LM119 is a precision high speed dual comparator fabricated on a single monolithic chip. It is designed to operate over a wide range of supply voltages down to a single 5V logic supply and ground. Further, it has higher gain and lower input currents than devices like the LM710. The uncommitted collector of the output stage makes the LM119 compatible with RTL, DTL and TTL as well as capable of driving lamps and relays at currents up to 25 mA.
Although designed primarily for applications requiring operation from digital logic supplies, the LM119 is fully specified for power supplies up to ±15V. It features faster response than the LM111 at the expense of higher power dissipation. However, the high speed, wide operating voltage range and low package count make the LM119 much more versatile than older devices like the LM711.
The LM119 is a precision high speed dual comparator fabricated on a single monolithic chip. It is designed to operate over a wide range of supply voltages down to a single 5V logic supply and ground. Further, it has higher gain and lower input currents than devices like the LM710. The uncommitted collector of the output stage makes the LM119 compatible with RTL, DTL and TTL as well as capable of driving lamps and relays at currents up to 25 mA.
Although designed primarily for applications requiring operation from digital logic supplies, the LM119 is fully specified for power supplies up to ±15V. It features faster response than the LM111 at the expense of higher power dissipation. However, the high speed, wide operating voltage range and low package count make the LM119 much more versatile than older devices like the LM711. |
| Integrated Circuits (ICs) | 4 | Active | The LM119 is a precision high speed dual comparator fabricated on a single monolithic chip. It is designed to operate over a wide range of supply voltages down to a single 5V logic supply and ground. Further, it has higher gain and lower input currents than devices like the LM710. The uncommitted collector of the output stage makes the LM119 compatible with RTL, DTL and TTL as well as capable of driving lamps and relays at currents up to 25 mA.
Although designed primarily for applications requiring operation from digital logic supplies, the LM119 is fully specified for power supplies up to ±15V. It features faster response than the LM111 at the expense of higher power dissipation. However, the high speed, wide operating voltage range and low package count make the LM119 much more versatile than older devices like the LM711.
The LM119 is a precision high speed dual comparator fabricated on a single monolithic chip. It is designed to operate over a wide range of supply voltages down to a single 5V logic supply and ground. Further, it has higher gain and lower input currents than devices like the LM710. The uncommitted collector of the output stage makes the LM119 compatible with RTL, DTL and TTL as well as capable of driving lamps and relays at currents up to 25 mA.
Although designed primarily for applications requiring operation from digital logic supplies, the LM119 is fully specified for power supplies up to ±15V. It features faster response than the LM111 at the expense of higher power dissipation. However, the high speed, wide operating voltage range and low package count make the LM119 much more versatile than older devices like the LM711. |
| Integrated Circuits (ICs) | 1 | Obsolete | |
LM120Extended Temperature 1A Fixed Output Negative Voltage Regulator / LDO | Voltage Regulators - Linear, Low Drop Out (LDO) Regulators | 5 | Active | The LM120 series are three-terminal negative regulators with a fixed output voltage of −5V, −12V, and −15V, and up to 1.5A load current capability. Where other voltages are required, the LM137 and LM137HV series provide an output voltage range of −1.2V to −47V.
The LM120 need only one external component—a compensation capacitor at the output, making them easy to apply. Worst case specifications on output voltage deviation due to any combination of line, load or temperature variation assure satisfactory system operation.
Exceptional effort has been made to make the LM120 Series immune to overload conditions. The regulators have current limiting which is independent of temperature, combined with thermal overload protection. Internal current limiting protects against momentary faults while thermal shutdown prevents junction temperatures from exceeding safe limits during prolonged overloads.
Although primarily intended for fixed output voltage applications, the LM120 Series may be programmed for higher output voltages with a simple resistive divider. The low quiescent drain current of the devices allows this technique to be used with good regulation.
The LM120 series are three-terminal negative regulators with a fixed output voltage of −5V, −12V, and −15V, and up to 1.5A load current capability. Where other voltages are required, the LM137 and LM137HV series provide an output voltage range of −1.2V to −47V.
The LM120 need only one external component—a compensation capacitor at the output, making them easy to apply. Worst case specifications on output voltage deviation due to any combination of line, load or temperature variation assure satisfactory system operation.
Exceptional effort has been made to make the LM120 Series immune to overload conditions. The regulators have current limiting which is independent of temperature, combined with thermal overload protection. Internal current limiting protects against momentary faults while thermal shutdown prevents junction temperatures from exceeding safe limits during prolonged overloads.
Although primarily intended for fixed output voltage applications, the LM120 Series may be programmed for higher output voltages with a simple resistive divider. The low quiescent drain current of the devices allows this technique to be used with good regulation. |
| Video Processing | 1 | Obsolete | |
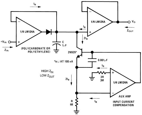
LM124-NQuad, 32-V, 1.2-MHz op amp with -55°C to 125°C operation | Instrumentation, Op Amps, Buffer Amps | 5 | Active | The LM124-N series consists of four independent, high-gain, internally frequency compensated operational amplifiers designed to operate from a single power supply over a wide range of voltages. Operation from split-power supplies is also possible and the low-power supply current drain is independent of the magnitude of the power supply voltage.
Application areas include transducer amplifiers, DC gain blocks and all the conventional op amp circuits which now can be more easily implemented in single power supply systems. For example, the LM124-N series can directly operate off of the standard 5-V power supply voltage which is used in digital systems and easily provides the required interface electronics without requiring the additional ±15 V power supplies.
The LM124-N series consists of four independent, high-gain, internally frequency compensated operational amplifiers designed to operate from a single power supply over a wide range of voltages. Operation from split-power supplies is also possible and the low-power supply current drain is independent of the magnitude of the power supply voltage.
Application areas include transducer amplifiers, DC gain blocks and all the conventional op amp circuits which now can be more easily implemented in single power supply systems. For example, the LM124-N series can directly operate off of the standard 5-V power supply voltage which is used in digital systems and easily provides the required interface electronics without requiring the additional ±15 V power supplies. |
LM1245888 kSPS, 12-Bit Plus Sign Data Acquisition System with Self-Calibration | ADCs/DACs - Special Purpose | 4 | LTB | The LM12458, and LM12H458 are highly integrated Data Acquisition Systems. Operating on just 5V, they combine a fully-differential self-calibrating (correcting linearity and zero errors) 13-bit (12-bit + sign) analog-to-digital converter (ADC) and sample-and-hold (S/H) with extensive analog functions and digital functionality. Up to 32 consecutive conversions, using two's complement format, can be stored in an internal 32-word (16-bit wide) FIFO data buffer. An internal 8-word RAM can store the conversion sequence for up to eight acquisitions through the LM12(H)458's eight-input multiplexer. The obsolete LM12454 has a four-channel multiplexer, a differential multiplexer output, and a differential S/H input. The LM12(H)458 can also operate with 8-bit + sign resolution and in a supervisory "watchdog" mode that compares an input signal against two programmable limits.
Programmable acquisition times and conversion rates are possible through the use of internal clock-driven timers. The reference voltage input can be externally generated for absolute or ratiometric operation or can be derived using the internal 2.5V bandgap reference.
All registers, RAM, and FIFO are directly addressable through the high speed microprocessor interface to either an 8-bit or 16-bit data bus. The LM12(H)458 includes a direct memory access (DMA) interface for high-speed conversion data transfer.
Additional applications information can be found in applications notes AN-906, AN-947 and AN-949.
(fCLK= 5 MHz; 8 MHz, H)
The LM12458, and LM12H458 are highly integrated Data Acquisition Systems. Operating on just 5V, they combine a fully-differential self-calibrating (correcting linearity and zero errors) 13-bit (12-bit + sign) analog-to-digital converter (ADC) and sample-and-hold (S/H) with extensive analog functions and digital functionality. Up to 32 consecutive conversions, using two's complement format, can be stored in an internal 32-word (16-bit wide) FIFO data buffer. An internal 8-word RAM can store the conversion sequence for up to eight acquisitions through the LM12(H)458's eight-input multiplexer. The obsolete LM12454 has a four-channel multiplexer, a differential multiplexer output, and a differential S/H input. The LM12(H)458 can also operate with 8-bit + sign resolution and in a supervisory "watchdog" mode that compares an input signal against two programmable limits.
Programmable acquisition times and conversion rates are possible through the use of internal clock-driven timers. The reference voltage input can be externally generated for absolute or ratiometric operation or can be derived using the internal 2.5V bandgap reference.
All registers, RAM, and FIFO are directly addressable through the high speed microprocessor interface to either an 8-bit or 16-bit data bus. The LM12(H)458 includes a direct memory access (DMA) interface for high-speed conversion data transfer.
Additional applications information can be found in applications notes AN-906, AN-947 and AN-949.
(fCLK= 5 MHz; 8 MHz, H) |
| Integrated Circuits (ICs) | 1 | Obsolete | |