LF444Quad, 36-V, 1-MHz, In to V+, JFET-input operational amplifier | Integrated Circuits (ICs) | 6 | Active | The LF444 quad low power operational amplifier provides many of the same AC characteristics as the industry standard LM148 while greatly improving the DC characteristics of the LM148. The amplifier has the same bandwidth, slew rate, and gain (10 kΩ load) as the LM148 and only draws one fourth the supply current of the LM148. In addition the well matched high voltage JFET input devices of the LF444 reduce the input bias and offset currents by a factor of 10,000 over the LM148. The LF444 also has a very low equivalent input noise voltage for a low power amplifier.
The LF444 is pin compatible with the LM148 allowing an immediate 4 times reduction in power drain in many applications. The LF444 should be used wherever low power dissipation and good electrical characteristics are the major considerations.
The LF444 quad low power operational amplifier provides many of the same AC characteristics as the industry standard LM148 while greatly improving the DC characteristics of the LM148. The amplifier has the same bandwidth, slew rate, and gain (10 kΩ load) as the LM148 and only draws one fourth the supply current of the LM148. In addition the well matched high voltage JFET input devices of the LF444 reduce the input bias and offset currents by a factor of 10,000 over the LM148. The LF444 also has a very low equivalent input noise voltage for a low power amplifier.
The LF444 is pin compatible with the LM148 allowing an immediate 4 times reduction in power drain in many applications. The LF444 should be used wherever low power dissipation and good electrical characteristics are the major considerations. |
| Voltage Regulators - Linear Regulator Controllers | 2 | Active | The LFC789D25 is a dual linear FET controller that simplifies the design of dual power supplies. The device consists of two independent controllers, each of which drives an external MOSFET to implement a low-dropout regulator. One controller is programmed to regulate a fixed 2.5-V output, while the second controller can be programmed to regulate any desired output voltage via a reference input pin, allowing for the creation of a tracking regulator often needed for termination schemes. And, because heating effects of the external FETs easily can be isolated from the controllers, the controllers can regulate the output voltages to a maximum tolerance of ±2% across temperature and load.
The LFC789D25 allows designers a great deal of flexibility in selecting external components and topology to implement their specific power-supply needs. With appropriate heat sinking, the designer can build a regulator with as much current capability as allowed by the external MOSFET and power supply. And, because the dropout of the regulator is simply the product of the RDS(on)of the external power MOSFET and the load current, very low dropout can be achieved via proper selection of the power MOSFET.
Packaged in 8-pin SOIC and space-saving TSSOP, the LFC789D25 is characterized for operation from 0°C to 70°C.
The LFC789D25 is a dual linear FET controller that simplifies the design of dual power supplies. The device consists of two independent controllers, each of which drives an external MOSFET to implement a low-dropout regulator. One controller is programmed to regulate a fixed 2.5-V output, while the second controller can be programmed to regulate any desired output voltage via a reference input pin, allowing for the creation of a tracking regulator often needed for termination schemes. And, because heating effects of the external FETs easily can be isolated from the controllers, the controllers can regulate the output voltages to a maximum tolerance of ±2% across temperature and load.
The LFC789D25 allows designers a great deal of flexibility in selecting external components and topology to implement their specific power-supply needs. With appropriate heat sinking, the designer can build a regulator with as much current capability as allowed by the external MOSFET and power supply. And, because the dropout of the regulator is simply the product of the RDS(on)of the external power MOSFET and the load current, very low dropout can be achieved via proper selection of the power MOSFET.
Packaged in 8-pin SOIC and space-saving TSSOP, the LFC789D25 is characterized for operation from 0°C to 70°C. |
| Integrated Circuits (ICs) | 1 | Obsolete | |
LM10-MILMilitary-grade, single, 40-V, 240-kHz operational amplifier with integrated voltage reference | Integrated Circuits (ICs) | 8 | Active | The LM10-MIL is a monolithic linear IC consisting of a precision reference, an adjustable reference buffer, and an independent, high-quality operational amplifier.
The unit can operate from a total supply voltage as low as 1.1 V or as high as 40 V, drawing only 270 µA. A complementary output stage swings within 15 mV of the supply terminals or will deliver ±20-mA output current with ±0.4-V saturation. Reference output can be as low as 200 mV.
The circuit is recommended for portable equipment and is completely specified for operation from a single power cell. In contrast, high output-drive capability, both voltage and current, along with thermal overload protection, suggest it in demanding general-purpose applications.
The device is capable of operating in a floating mode, independent of fixed supplies. It can function as a remote comparator, signal conditioner, SCR controller or transmitter for analog signals, delivering the processed signal on the same line used to supply power. It is also suited for operation in a wide range of voltage and current regulator applications, from low voltages to several hundred volts, providing greater precision than existing ICs.
This series is available in the three standard temperature ranges, with the commercial part having relaxed limits. In addition, a low-voltage specification (suffix L) is available in the limited temperature ranges at a cost savings.
The LM10-MIL is a monolithic linear IC consisting of a precision reference, an adjustable reference buffer, and an independent, high-quality operational amplifier.
The unit can operate from a total supply voltage as low as 1.1 V or as high as 40 V, drawing only 270 µA. A complementary output stage swings within 15 mV of the supply terminals or will deliver ±20-mA output current with ±0.4-V saturation. Reference output can be as low as 200 mV.
The circuit is recommended for portable equipment and is completely specified for operation from a single power cell. In contrast, high output-drive capability, both voltage and current, along with thermal overload protection, suggest it in demanding general-purpose applications.
The device is capable of operating in a floating mode, independent of fixed supplies. It can function as a remote comparator, signal conditioner, SCR controller or transmitter for analog signals, delivering the processed signal on the same line used to supply power. It is also suited for operation in a wide range of voltage and current regulator applications, from low voltages to several hundred volts, providing greater precision than existing ICs.
This series is available in the three standard temperature ranges, with the commercial part having relaxed limits. In addition, a low-voltage specification (suffix L) is available in the limited temperature ranges at a cost savings. |
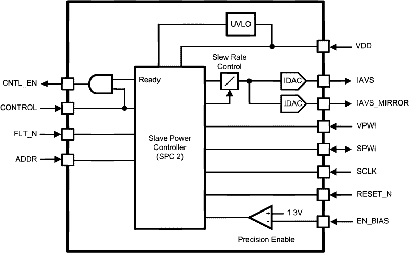
| Power Management - Specialized | 3 | Active | The LM10000 is used to enable Adaptive Voltage Scaling (AVS) to non-AVS regulators. It includes a complete Slave Power Controller (SPC 2.0) to communicate to the PowerWise Interface (PWI 2.0), and a programmable current output DAC that allows voltage control to any regulator utilizing a feedback node/resistors to set the output voltage.
In addition to enabling AVS the LM10000 allows the system to control power states such as sleep and shutdown, and to configure the voltage step slew rate from the PWI.
The LM10000 is used to enable Adaptive Voltage Scaling (AVS) to non-AVS regulators. It includes a complete Slave Power Controller (SPC 2.0) to communicate to the PowerWise Interface (PWI 2.0), and a programmable current output DAC that allows voltage control to any regulator utilizing a feedback node/resistors to set the output voltage.
In addition to enabling AVS the LM10000 allows the system to control power states such as sleep and shutdown, and to configure the voltage step slew rate from the PWI. |
| Integrated Circuits (ICs) | 2 | Active | |
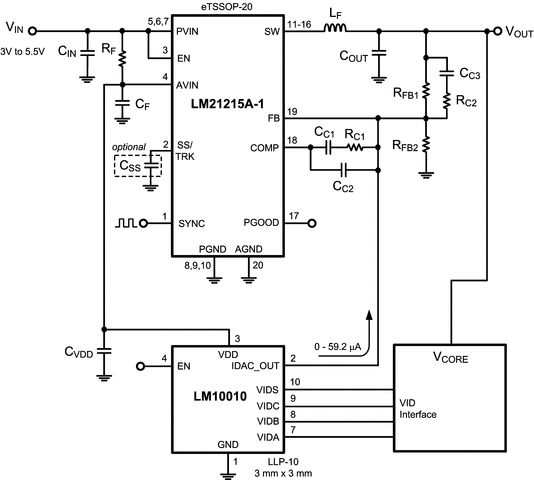
LM100111% Accuracy 4/6-Bit VID Voltage Programmer for Point of Load Regulator w/ Adj Start-Up Current | Evaluation Boards | 2 | Active | The LM10011 is a precision, digitally programmable device used to control the output voltage of a DC/DC converter. The LM10011 outputs a dc current proportional to a 6-bit or 4-bit input word. By connecting the IDAC_OUT pin to the feedback node of a regulator, the regulator output voltage can be adjusted to a desired range and resolution set by the user. As the input word counts up, the output voltage is adjusted higher based on the values of the feedback resistors in the converter.
The current from the IDAC_OUT pin on start-up is programmable by an external resistor to cover the range of 0 to 56.4 µA with 4 bits of resolution. The MODE pin allows programming of the device through a 4-bit parallel VID interface or through a 6-bit interface consisting of upper and lower 3-bit VID codes. The LM10011 is specifically designed to program a wide variety of Texas Instruments DC/DC converters for VID (Voltage Identification) applications.
The LM10011 is a precision, digitally programmable device used to control the output voltage of a DC/DC converter. The LM10011 outputs a dc current proportional to a 6-bit or 4-bit input word. By connecting the IDAC_OUT pin to the feedback node of a regulator, the regulator output voltage can be adjusted to a desired range and resolution set by the user. As the input word counts up, the output voltage is adjusted higher based on the values of the feedback resistors in the converter.
The current from the IDAC_OUT pin on start-up is programmable by an external resistor to cover the range of 0 to 56.4 µA with 4 bits of resolution. The MODE pin allows programming of the device through a 4-bit parallel VID interface or through a 6-bit interface consisting of upper and lower 3-bit VID codes. The LM10011 is specifically designed to program a wide variety of Texas Instruments DC/DC converters for VID (Voltage Identification) applications. |
LM101A-NSingle, 40-V, 1-MHz operational amplifier | Amplifiers | 2 | Active | The LM101A series are general purpose operational amplifiers which feature improved performance over industry standards like the LM709. Advanced processing techniques make possible an order of magnitude reduction in input currents, and a redesign of the biasing circuitry reduces the temperature drift of input current.
This amplifier offers many features which make its application nearly foolproof: Overload protection on the input and output, no latch-up when the common mode range is exceeded, and freedom from oscillations and compensation with a single 30 pF Capacitor. It has advantages over internally compensated amplifiers in that the frequency compensation can be tailored to the particular application. For example, in low frequency circuits it can be overcompensated for increased stability margin or the compensation can be optimized to give more than a factor of ten improvement in high frequency performance for most applications.
In Addition, the device provides better accuracy and lower noise in high impedance circuitry. The low input currents also make it particularly well suited for long interval integrators or timers, sample and hold circuits and low frequency waveform generators. Further, replacing circuits where matched transistor pairs buffer the inputs of conventional IC op amps, It can give lower offset voltage and a drift at a lower cost.
The LM101A is ensured over a temperature range of −55°C to +125°C, the LM201A from −25°C to +85°C, and the LM301A from 0°C to +70°C.
The LM101A series are general purpose operational amplifiers which feature improved performance over industry standards like the LM709. Advanced processing techniques make possible an order of magnitude reduction in input currents, and a redesign of the biasing circuitry reduces the temperature drift of input current.
This amplifier offers many features which make its application nearly foolproof: Overload protection on the input and output, no latch-up when the common mode range is exceeded, and freedom from oscillations and compensation with a single 30 pF Capacitor. It has advantages over internally compensated amplifiers in that the frequency compensation can be tailored to the particular application. For example, in low frequency circuits it can be overcompensated for increased stability margin or the compensation can be optimized to give more than a factor of ten improvement in high frequency performance for most applications.
In Addition, the device provides better accuracy and lower noise in high impedance circuitry. The low input currents also make it particularly well suited for long interval integrators or timers, sample and hold circuits and low frequency waveform generators. Further, replacing circuits where matched transistor pairs buffer the inputs of conventional IC op amps, It can give lower offset voltage and a drift at a lower cost.
The LM101A is ensured over a temperature range of −55°C to +125°C, the LM201A from −25°C to +85°C, and the LM301A from 0°C to +70°C. |
LM101AQML-SPSpace-grade, single, 40-V, 250-kHz operational amplifier with QML certification | Integrated Circuits (ICs) | 1 | Active | The LM101A is a general purpose operational amplifier which features improved performance over industry standards such as the LM709. Advanced processing techniques make possible an order of magnitude reduction in input currents, and a redesign of the biasing circuitry reduces the temperature drift of input current. Improved specifications include:
The LM101A is a general purpose operational amplifier which features improved performance over industry standards such as the LM709. Advanced processing techniques make possible an order of magnitude reduction in input currents, and a redesign of the biasing circuitry reduces the temperature drift of input current. Improved specifications include: |
| Audio Special Purpose | 1 | Obsolete | |