T
Texas Instruments
| Series | Category | # Parts | Status | Description |
|---|---|---|---|---|
| Part | Spec A | Spec B | Spec C | Spec D | Description |
|---|---|---|---|---|---|
| Series | Category | # Parts | Status | Description |
|---|---|---|---|---|
| Part | Spec A | Spec B | Spec C | Spec D | Description |
|---|---|---|---|---|---|
| Part | Category | Description |
|---|---|---|
Texas Instruments | Integrated Circuits (ICs) | BUS DRIVER, BCT/FBT SERIES |
Texas Instruments | Integrated Circuits (ICs) | 12BIT 3.3V~3.6V 210MHZ PARALLEL VQFN-48-EP(7X7) ANALOG TO DIGITAL CONVERTERS (ADC) ROHS |
Texas Instruments | Integrated Circuits (ICs) | TMX320DRE311 179PIN UBGA 200MHZ |
Texas Instruments TPS61040DRVTG4Unknown | Integrated Circuits (ICs) | IC LED DRV RGLTR PWM 350MA 6WSON |
Texas Instruments LP3876ET-2.5Obsolete | Integrated Circuits (ICs) | IC REG LINEAR 2.5V 3A TO220-5 |
Texas Instruments LMS1585ACSX-ADJObsolete | Integrated Circuits (ICs) | IC REG LIN POS ADJ 5A DDPAK |
Texas Instruments INA111APG4Obsolete | Integrated Circuits (ICs) | IC INST AMP 1 CIRCUIT 8DIP |
Texas Instruments | Integrated Circuits (ICs) | AUTOMOTIVE, QUAD 36V 1.2MHZ OPERATIONAL AMPLIFIER |
Texas Instruments OPA340NA/3KG4Unknown | Integrated Circuits (ICs) | IC OPAMP GP 1 CIRCUIT SOT23-5 |
Texas Instruments PT5112AObsolete | Power Supplies - Board Mount | DC DC CONVERTER 8V 8W |
| Series | Category | # Parts | Status | Description |
|---|---|---|---|---|
DS100MB20110.3-Gbps dual lane 2:1/1:2 mux/buffer with equalization | Integrated Circuits (ICs) | 1 | Active | The DS100MB201 is a dual lane 2:1 multiplexer and 1:2 switch or fan-out buffer with signal conditioning suitable for 10GE, Fibre Channel, Infiniband, SATA/SAS and other high-speed bus applications up to 10.31215 Gbps. The device performs receive equalization allowing maximum flexibility of physical placement within a system. The receiver's continuous time linear equalizer (CTLE) provides a boost to compensate for 10" of 4 mil FR4 stripline at 10.3125 Gbps. The DS100MB201 is capable of opening an input eye that is completely closed due to inter-symbol interference (ISI) induced by the interconnect medium. The transmitter features a programmable amplitude voltage levels to be selected from 600 mVp-p to 800 mVp-p. The signal conditioning settings are programmable with register control.
With a typical power consumption of 100 mW/channel at 10.3125 Gbps, and SMBus register control to turn-off unused lanes, the DS100MB201 is part of TI's PowerWise family of energy efficient devices.
The DS100MB201 is a dual lane 2:1 multiplexer and 1:2 switch or fan-out buffer with signal conditioning suitable for 10GE, Fibre Channel, Infiniband, SATA/SAS and other high-speed bus applications up to 10.31215 Gbps. The device performs receive equalization allowing maximum flexibility of physical placement within a system. The receiver's continuous time linear equalizer (CTLE) provides a boost to compensate for 10" of 4 mil FR4 stripline at 10.3125 Gbps. The DS100MB201 is capable of opening an input eye that is completely closed due to inter-symbol interference (ISI) induced by the interconnect medium. The transmitter features a programmable amplitude voltage levels to be selected from 600 mVp-p to 800 mVp-p. The signal conditioning settings are programmable with register control.
With a typical power consumption of 100 mW/channel at 10.3125 Gbps, and SMBus register control to turn-off unused lanes, the DS100MB201 is part of TI's PowerWise family of energy efficient devices. |
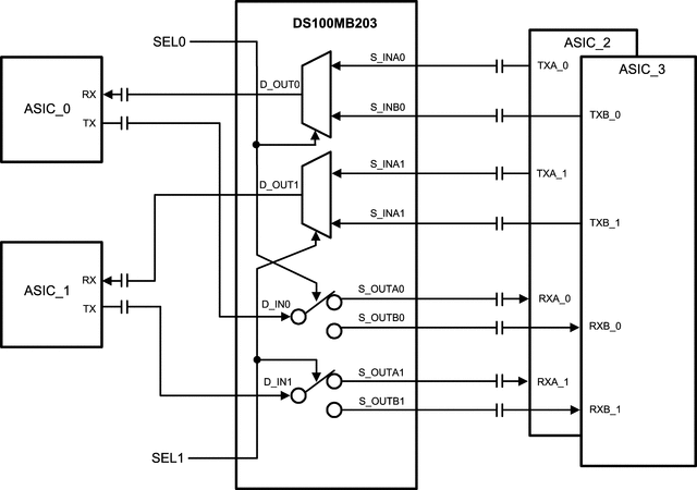
DS100MB20310.3-Gbps dual-port mux & fanout buffer | Analog Switches - Special Purpose | 2 | Active | The DS100MB203 device is a dual port 2:1 multiplexer and 1:2 switch or fan-out buffer with signal conditioning suitable for 10GE, 10G-KR (802.3ap), Fibre Channel, PCIe, Infiniband, SATA3/SAS2 and other high-speed bus applications with data rates up to 10.3125 Gbps.
The continuous time linear equalizer (CTLE) of the receiver provides necessary boost to compensate up to 40" FR-4 or 10m cable (AWG-24) at 10.3125 Gbps - This on-chip feature eliminates the need for external signal conditioners. The transmitter features a programmable amplitude voltage levels to be selectable from 600 mVp-p to 1300 mVp-p and De-Emphasis of up to 12 dB.
The DS100MB203 can be configured to support PCIe, SAS/SATA, 10G-KR or other signaling protocols. When operating in 10G-KR and PCIe Gen-3 mode, the DS100MB203 transparently allows the host controller and the end point to optimize the full link and negotiate transmit equalizer coefficients. This seamless management of the link training protocol ensures system level interoperability with minimum latency.
The programmable settings can be applied through pin settings, SMBus (I2C) protocol or loaded directly from an external EEPROM. When operating in the EEPROM mode, the configuration information is automatically loaded on power up, which eliminates the need for an external microprocessor or software driver.
The DS100MB203 device is a dual port 2:1 multiplexer and 1:2 switch or fan-out buffer with signal conditioning suitable for 10GE, 10G-KR (802.3ap), Fibre Channel, PCIe, Infiniband, SATA3/SAS2 and other high-speed bus applications with data rates up to 10.3125 Gbps.
The continuous time linear equalizer (CTLE) of the receiver provides necessary boost to compensate up to 40" FR-4 or 10m cable (AWG-24) at 10.3125 Gbps - This on-chip feature eliminates the need for external signal conditioners. The transmitter features a programmable amplitude voltage levels to be selectable from 600 mVp-p to 1300 mVp-p and De-Emphasis of up to 12 dB.
The DS100MB203 can be configured to support PCIe, SAS/SATA, 10G-KR or other signaling protocols. When operating in 10G-KR and PCIe Gen-3 mode, the DS100MB203 transparently allows the host controller and the end point to optimize the full link and negotiate transmit equalizer coefficients. This seamless management of the link training protocol ensures system level interoperability with minimum latency.
The programmable settings can be applied through pin settings, SMBus (I2C) protocol or loaded directly from an external EEPROM. When operating in the EEPROM mode, the configuration information is automatically loaded on power up, which eliminates the need for an external microprocessor or software driver. |
DS100RT41010.3-Gbps quad channel retimer with adaptive EQ and CDR | Integrated Circuits (ICs) | 2 | Active | The DS100RT410 is a four-channel retimer with integrated signal conditioning. Each channel can independently lock to 10.3125-Gbps data rate to support 10 GbE. The device includes a fully adaptive continuous-time linear equalizer (CTLE), clock and data recovery (CDR) and a transmit de-emphasis (DE) driver to enable data transmission over long, lossy and crosstalk-impaired highspeed serial links to achieve BER < 1 × 10–15. For channels with a high amount of crosstalk, the DS100DF410 should be used because it has self-calibrating 5-tap decision-feedback equalizer (DFE).
The programmable settings can be applied easily using the SMBus (I2C) interface, or they can be loaded through an external EEPROM. An on-chip eye monitor and a PRBS generator allow real-time measurement of high-speed serial data for system bring-up or field tuning. Flow-through pinout and single power supply make the DS100RT410 easy to use.
The DS100RT410 is a four-channel retimer with integrated signal conditioning. Each channel can independently lock to 10.3125-Gbps data rate to support 10 GbE. The device includes a fully adaptive continuous-time linear equalizer (CTLE), clock and data recovery (CDR) and a transmit de-emphasis (DE) driver to enable data transmission over long, lossy and crosstalk-impaired highspeed serial links to achieve BER < 1 × 10–15. For channels with a high amount of crosstalk, the DS100DF410 should be used because it has self-calibrating 5-tap decision-feedback equalizer (DFE).
The programmable settings can be applied easily using the SMBus (I2C) interface, or they can be loaded through an external EEPROM. An on-chip eye monitor and a PRBS generator allow real-time measurement of high-speed serial data for system bring-up or field tuning. Flow-through pinout and single power supply make the DS100RT410 easy to use. |
DS10BR1501.0-Gbps LVDS buffer/repeater | Signal Buffers, Repeaters, Splitters | 2 | Active | The DS10BR150 is a single channel 1.0 Gbps LVDS buffer optimized for high-speed signal transmission over lossy FR-4 printed circuit board backplanes and balanced cables. Fully differential signal paths ensure exceptional signal integrity and noise immunity.
Wide input common mode range allows the receiver to accept signals with LVDS, CML and LVPECL levels; the output levels are LVDS. A very small package footprint requires a minimal space on the board while the flow-through pinout allows easy board layout. The differential inputs and outputs are internally terminated with a 100Ω resistor to lower device input and output return losses, reduce component count and further minimize board space.
The DS10BR150 is a single channel 1.0 Gbps LVDS buffer optimized for high-speed signal transmission over lossy FR-4 printed circuit board backplanes and balanced cables. Fully differential signal paths ensure exceptional signal integrity and noise immunity.
Wide input common mode range allows the receiver to accept signals with LVDS, CML and LVPECL levels; the output levels are LVDS. A very small package footprint requires a minimal space on the board while the flow-through pinout allows easy board layout. The differential inputs and outputs are internally terminated with a 100Ω resistor to lower device input and output return losses, reduce component count and further minimize board space. |
DS10BR2541.5-Gbps 1:4 LVDS repeater | Integrated Circuits (ICs) | 2 | Active | The DS10BR254 is a 1.5 Gbps 1:4 LVDS repeater optimized for high-speed signal routing and distribution over FR-4 printed circuit board backplanes and balanced cables. Fully differential signal paths ensure exceptional signal integrity and noise immunity.
The device has two different LVDS input channels and a select pin determines which input is active. A loss-of-signal (LOS) circuit monitors both input channels and a uniqueLOSpin is asserted when no signal is detected at that input.
Wide input common mode range allows the switch to accept signals with LVDS, CML and LVPECL levels; the output levels are LVDS. A very small package footprint requires a minimal space on the board while the flow-through pinout allows easy board layout. Each differential input and output is internally terminated with a 100Ω resistor to lower device return losses, reduce component count and further minimize board space.
The DS10BR254 is a 1.5 Gbps 1:4 LVDS repeater optimized for high-speed signal routing and distribution over FR-4 printed circuit board backplanes and balanced cables. Fully differential signal paths ensure exceptional signal integrity and noise immunity.
The device has two different LVDS input channels and a select pin determines which input is active. A loss-of-signal (LOS) circuit monitors both input channels and a uniqueLOSpin is asserted when no signal is detected at that input.
Wide input common mode range allows the switch to accept signals with LVDS, CML and LVPECL levels; the output levels are LVDS. A very small package footprint requires a minimal space on the board while the flow-through pinout allows easy board layout. Each differential input and output is internally terminated with a 100Ω resistor to lower device return losses, reduce component count and further minimize board space. |
DS10CP152Q-Q1Automotive 1.5-Gbps 2x2 LVDS crosspoint switch | Logic | 3 | Active | The DS10CP152Q is a 1.5 Gbps 2x2 LVDS crosspoint switch optimized for high-speed signal routing and switching over lossy FR-4 printed circuit board backplanes and balanced cables. Fully differential signal paths ensure exceptional signal integrity and noise immunity. The non-blocking architecture allows connections of any input to any output or outputs.
Wide input common mode range allows the switch to accept signals with LVDS, CML and LVPECL levels; the output levels are LVDS. A very small package footprint requires a minimal space on the board while the flow-through pinout allows easy board layout. Each differential input and output is internally terminated with a 100Ω resistor to lower device return losses, reduce component count and further minimize board space.
The DS10CP152Q is a 1.5 Gbps 2x2 LVDS crosspoint switch optimized for high-speed signal routing and switching over lossy FR-4 printed circuit board backplanes and balanced cables. Fully differential signal paths ensure exceptional signal integrity and noise immunity. The non-blocking architecture allows connections of any input to any output or outputs.
Wide input common mode range allows the switch to accept signals with LVDS, CML and LVPECL levels; the output levels are LVDS. A very small package footprint requires a minimal space on the board while the flow-through pinout allows easy board layout. Each differential input and output is internally terminated with a 100Ω resistor to lower device return losses, reduce component count and further minimize board space. |
DS10CP154A1.5-Gbps 4x4 LVDS crosspoint switch | Signal Switches, Multiplexers, Decoders | 4 | Active | The DS10CP154A is a 1.5 Gbps 4x4 LVDS crosspoint switch optimized for high-speed signal routing and switching over FR-4 printed circuit board backplanes and balanced cables. Fully differential signal paths ensure exceptional signal integrity and noise immunity. The non-blocking architecture allows connections of any input to any output or outputs. The switch configuration can be accomplished via external pins or the System Management Bus (SMBus) interface. In addition, the SMBus circuitry enables the loss of signal (LOS) monitors that can inform a system of the presence of an open inputs condition (e.g. disconnected cable).
Wide input common mode range allows the switch to accept signals with LVDS, CML and LVPECL levels; the output levels are LVDS. A very small package footprint requires a minimal space on the board while the flow-through pinout allows easy board layout. Each differential input and output is internally terminated with a 100Ω resistor to lower return losses, reduce component count and further minimize board space.
The DS10CP154A is a 1.5 Gbps 4x4 LVDS crosspoint switch optimized for high-speed signal routing and switching over FR-4 printed circuit board backplanes and balanced cables. Fully differential signal paths ensure exceptional signal integrity and noise immunity. The non-blocking architecture allows connections of any input to any output or outputs. The switch configuration can be accomplished via external pins or the System Management Bus (SMBus) interface. In addition, the SMBus circuitry enables the loss of signal (LOS) monitors that can inform a system of the presence of an open inputs condition (e.g. disconnected cable).
Wide input common mode range allows the switch to accept signals with LVDS, CML and LVPECL levels; the output levels are LVDS. A very small package footprint requires a minimal space on the board while the flow-through pinout allows easy board layout. Each differential input and output is internally terminated with a 100Ω resistor to lower return losses, reduce component count and further minimize board space. |
| Evaluation and Demonstration Boards and Kits | 1 | Active | ||
DS110DF1118.5 to 11.3-Gbps low power multi-rate two-channel retimer | Integrated Circuits (ICs) | 2 | Active | The DS110DF111 is a dual-channel (1-lane bidirectional) retimer with integrated signal conditioning. The DS110DF111 includes an input Continuous-Time Linear Equalizer (CTLE), clock and data recovery (CDR), and transmit driver on each channel.
The DS110DF111 with its on-chip Decision Feedback Equalizer (DFE) can enhance the reach and robustness of long, lossy, cross-talk-impaired high speed serial links to achieve BER < 1x10–15. For less-demanding applications and interconnects, the DFE can be switched off and achieve the same BER performance. The DS125DF111 and DS110DF111 devices are pin-compatible.
Each channel of the DS110DF111 independently locks to serial data at data rates from 8.5 to 11.3 Gbps or to any supported subrate of these data rates. This simplifies system design and lowers overall cost.
Programmable transmit de-emphasis driver offers precise settings to meet the SFF-8431 output eye template. The fully adaptive receive equalization (CTLE and DFE) enables longer distance transmission in lossy copper interconnect and backplanes with multiple connectors. The CDR function is ideal for use in front port parallel optical module applications to reset the jitter budget and retime high-speed serial data.
The DS110DF111 is a dual-channel (1-lane bidirectional) retimer with integrated signal conditioning. The DS110DF111 includes an input Continuous-Time Linear Equalizer (CTLE), clock and data recovery (CDR), and transmit driver on each channel.
The DS110DF111 with its on-chip Decision Feedback Equalizer (DFE) can enhance the reach and robustness of long, lossy, cross-talk-impaired high speed serial links to achieve BER < 1x10–15. For less-demanding applications and interconnects, the DFE can be switched off and achieve the same BER performance. The DS125DF111 and DS110DF111 devices are pin-compatible.
Each channel of the DS110DF111 independently locks to serial data at data rates from 8.5 to 11.3 Gbps or to any supported subrate of these data rates. This simplifies system design and lowers overall cost.
Programmable transmit de-emphasis driver offers precise settings to meet the SFF-8431 output eye template. The fully adaptive receive equalization (CTLE and DFE) enables longer distance transmission in lossy copper interconnect and backplanes with multiple connectors. The CDR function is ideal for use in front port parallel optical module applications to reset the jitter budget and retime high-speed serial data. |
DS110DF16108.5 to 11.3-Gbps 16 channel retimer | Specialized | 1 | Active | The DS110DF1610 is a sixteen-channel multi-rate retimer with integrated signal conditioning. The device includes a full adaptive Continuous Time Linear Equalizer (CTLE), Decision Feedback Equalizer (DFE), clock and data recovery (CDR), and a transmit FIR filter to enhance the reach and robustness over long, lossy, crosstalk impaired high speed serial links to achieve BER < 1×10-15.
Each channel of the DS110DF1610 independently locks to serial data at 8.5 to 11.3 Gbps and any supported sub-multiple. A simple external oscillator (±100ppm) that is synchronous or asynchronous with the incoming data stream can be used as a reference clock to speed up the lock process. Integrated 4x4 cross point switches allow for full non-blocking routing or broadcasting within each quad of the DS110DF1610.
Programmable transmit FIR filter offers control of the pre-cursor, main tap and post-cursor for transmit equalization. The fully adaptive receive equalization (CTLE and DFE) enables longer distance transmission in lossy copper interconnects and backplanes with multiple connectors.
A non-disruptive mission mode eye-monitor feature allows link monitoring internal to the receiver. The built-in PRBS generator and checker compliment the internal diagnostic features to complete standalone BERT measurements. Built-in JTAG enables manufacturing tests.
The DS110DF1610 is a sixteen-channel multi-rate retimer with integrated signal conditioning. The device includes a full adaptive Continuous Time Linear Equalizer (CTLE), Decision Feedback Equalizer (DFE), clock and data recovery (CDR), and a transmit FIR filter to enhance the reach and robustness over long, lossy, crosstalk impaired high speed serial links to achieve BER < 1×10-15.
Each channel of the DS110DF1610 independently locks to serial data at 8.5 to 11.3 Gbps and any supported sub-multiple. A simple external oscillator (±100ppm) that is synchronous or asynchronous with the incoming data stream can be used as a reference clock to speed up the lock process. Integrated 4x4 cross point switches allow for full non-blocking routing or broadcasting within each quad of the DS110DF1610.
Programmable transmit FIR filter offers control of the pre-cursor, main tap and post-cursor for transmit equalization. The fully adaptive receive equalization (CTLE and DFE) enables longer distance transmission in lossy copper interconnects and backplanes with multiple connectors.
A non-disruptive mission mode eye-monitor feature allows link monitoring internal to the receiver. The built-in PRBS generator and checker compliment the internal diagnostic features to complete standalone BERT measurements. Built-in JTAG enables manufacturing tests. |