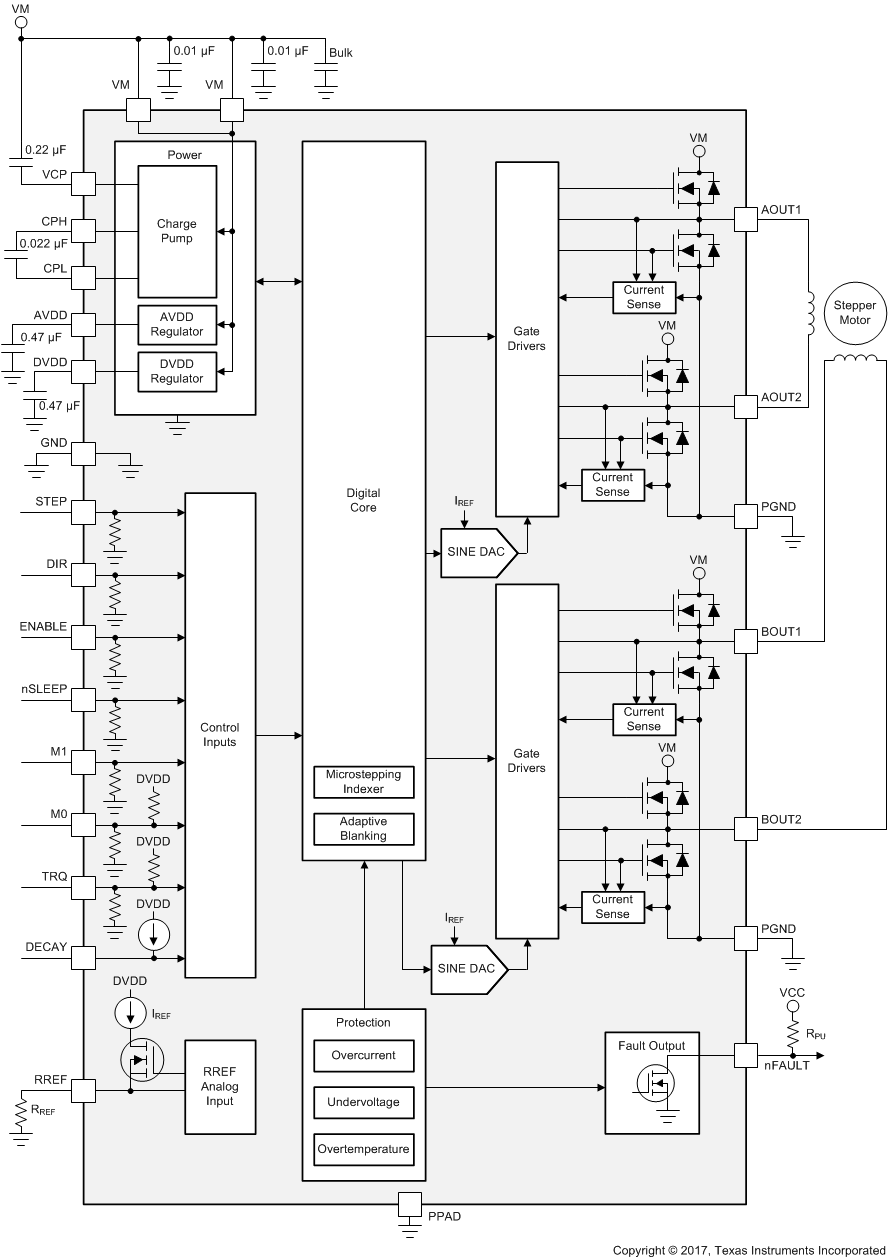
DRV8886AT37-V, 2-A bipolar stepper motor driver with integrated current sensing & smart tune technology | Development Boards, Kits, Programmers | 8 | Active | The DRV8886AT is a stepper motor driver for industrial and consumer end equipment applications. The device is fully integrated with two N-channel power MOSFET H-bridge drivers, a microstepping indexer, and integrated current sensing. The DRV8886AT is capable of driving up to 2-A full scale or 1.4-A rms output current (24-V and TA= 25°C, dependent on PCB design).
The DRV8886AT uses an internal current sense architecture to eliminate the need for two external power sense resistors saving PCB area and system cost. The DRV8886AT uses an internal PWM current regulation scheme adjustable between smart tune adaptive decay technology, slow, and mixed decay options. Smart tune adaptive decay technology automatically adjusts for optimal current regulation performance and compensates for motor variation and aging effects.
A simple STEP/DIR interface allows an external controller to manage the direction and step rate of the stepper motor. The device can be configured in different step modes ranging from full-step to 1/16 microstepping. A low-power sleep mode is provided for very low standby quiescent standby current using a dedicated nSLEEP pin.
Device protection features are provided for supply undervoltage, charge pump faults, overcurrent, short circuits, and overtemperature. Fault conditions are indicated by the nFAULT pin.
The DRV8886AT is a stepper motor driver for industrial and consumer end equipment applications. The device is fully integrated with two N-channel power MOSFET H-bridge drivers, a microstepping indexer, and integrated current sensing. The DRV8886AT is capable of driving up to 2-A full scale or 1.4-A rms output current (24-V and TA= 25°C, dependent on PCB design).
The DRV8886AT uses an internal current sense architecture to eliminate the need for two external power sense resistors saving PCB area and system cost. The DRV8886AT uses an internal PWM current regulation scheme adjustable between smart tune adaptive decay technology, slow, and mixed decay options. Smart tune adaptive decay technology automatically adjusts for optimal current regulation performance and compensates for motor variation and aging effects.
A simple STEP/DIR interface allows an external controller to manage the direction and step rate of the stepper motor. The device can be configured in different step modes ranging from full-step to 1/16 microstepping. A low-power sleep mode is provided for very low standby quiescent standby current using a dedicated nSLEEP pin.
Device protection features are provided for supply undervoltage, charge pump faults, overcurrent, short circuits, and overtemperature. Fault conditions are indicated by the nFAULT pin. |
DRV8889-Q1Automotive, 50-V, 1.5-A, bipolar stepper motor driver w/integrated current sensing & stall detection | Motor Drivers, Controllers | 3 | Active | The DRV8889-Q1 and DRV8889A-Q1 are fully integrated stepper motor drivers, supporting up to 1.5 A full scale current with an internal microstepping indexer, smart tune decay technology, advanced stall detection algorithm, and integrated current sensing.
The device supports up to 1/256 levels of microstepping to enable a smooth motion profile. Integrated current sensing eliminates the need for two external resistors, saving board space and cost. With advanced stall detection algorithm, designers can detect if the motor stopped and take action as needed which can improve efficiency and reduce noise. The device provides 8 decay mode options including: smart tune, slow, and mixed decay options. Smart tune automatically adjusts for optimal current regulation performance. The device also includes an integrated torque DAC which allows for the controller to scale the output current through SPI without needing to scale the VREF voltage reference. A low-power sleep mode is provided using an nSLEEP pin. The device features full duplex, 4-wire synchronous SPI communication, with daisy chain support for up to 63 devices connected in series, for configurability and detailed fault reporting. View our full portfolio ofstepper motor driverson ti.com.
The DRV8889-Q1 and DRV8889A-Q1 are fully integrated stepper motor drivers, supporting up to 1.5 A full scale current with an internal microstepping indexer, smart tune decay technology, advanced stall detection algorithm, and integrated current sensing.
The device supports up to 1/256 levels of microstepping to enable a smooth motion profile. Integrated current sensing eliminates the need for two external resistors, saving board space and cost. With advanced stall detection algorithm, designers can detect if the motor stopped and take action as needed which can improve efficiency and reduce noise. The device provides 8 decay mode options including: smart tune, slow, and mixed decay options. Smart tune automatically adjusts for optimal current regulation performance. The device also includes an integrated torque DAC which allows for the controller to scale the output current through SPI without needing to scale the VREF voltage reference. A low-power sleep mode is provided using an nSLEEP pin. The device features full duplex, 4-wire synchronous SPI communication, with daisy chain support for up to 63 devices connected in series, for configurability and detailed fault reporting. View our full portfolio ofstepper motor driverson ti.com. |
DRV8899-Q1Automotive, 50-V, 1.0-A, bipolar stepper motor driver w/integrated current sensing | Power Management (PMIC) | 1 | Active | The DRV8899-Q1 is a fully integrated stepper motor driver, supporting up to 1 A full scale current with an internal microstepping indexer, smart tune decay technology, and integrated current sensing. With a simple step/dir interface to manage the direction and step rate, DRV8899-Q1 supports up to 1/256 levels of microstepping to enable a smooth motion profile. Integrated current sensing eliminates the need for two external resistors, saving board space and cost. DRV8899-Q1 provides 8 decay mode options including: smart tune, slow, and mixed decay options. Smart tune automatically adjusts for optimal current regulation performance and compensates for any motor variation and aging effects. The device also includes an integrated torque DAC which allows for the controller to scale the output current through SPI without needing to scale the VREF voltage reference. A low-power sleep mode is provided for very low standby current using an nSLEEP pin. The device features full duplex, 4-wire synchronous SPI communication, with daisy chain support for up to 63 devices connected in series, for configurability and detailed fault reporting. View our full portfolio ofstepper motor driverson ti.com.
The DRV8899-Q1 is a fully integrated stepper motor driver, supporting up to 1 A full scale current with an internal microstepping indexer, smart tune decay technology, and integrated current sensing. With a simple step/dir interface to manage the direction and step rate, DRV8899-Q1 supports up to 1/256 levels of microstepping to enable a smooth motion profile. Integrated current sensing eliminates the need for two external resistors, saving board space and cost. DRV8899-Q1 provides 8 decay mode options including: smart tune, slow, and mixed decay options. Smart tune automatically adjusts for optimal current regulation performance and compensates for any motor variation and aging effects. The device also includes an integrated torque DAC which allows for the controller to scale the output current through SPI without needing to scale the VREF voltage reference. A low-power sleep mode is provided for very low standby current using an nSLEEP pin. The device features full duplex, 4-wire synchronous SPI communication, with daisy chain support for up to 63 devices connected in series, for configurability and detailed fault reporting. View our full portfolio ofstepper motor driverson ti.com. |
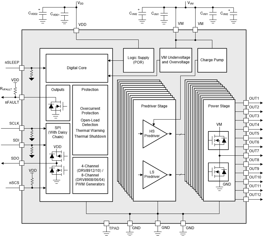
DRV8904-Q1Automotive, 40V, 6A 4 channel half-bridge motor driver with advanced diagnostics | Power Management (PMIC) | 1 | Active | The DRV89xx-Q1 is a pin-to-pin compatible family of integrated multi-channel half-bridge drivers with 4 to 12 half-bridges. The device family features low on-state resistance (RDS(ON)) for improved thermal performance during high-current operation.
These devices can drive brushed-DC (BDC) motors or stepper motors in independent, sequential, or parallel mode. The half-bridges are fully controllable to achieve a forward, reverse, coasting and braking operation of motor.
These devices feature standard 16-bit, 5-MHz serial peripheral interface (SPI) with daisy chain capability for complete configuration and detailed diagnostics. Depending on the device, four or eight programmable PWM generators are integrated to allow for current limiting during motor operation or LED dimming control.
The device includes numerous protection and diagnostic features including an nFAULT pin to alert the system when a fault occurs. The device features a low-current open load detection (OLD) mode to detect open-load conditions when the nominal load current is small and a passive OLD mode for offline OLD. The device is also fully-protected from short-circuit, undervoltage, and over-temperature conditions.
View our full portfolio ofbrushed motor driverson ti.com.
The DRV89xx-Q1 is a pin-to-pin compatible family of integrated multi-channel half-bridge drivers with 4 to 12 half-bridges. The device family features low on-state resistance (RDS(ON)) for improved thermal performance during high-current operation.
These devices can drive brushed-DC (BDC) motors or stepper motors in independent, sequential, or parallel mode. The half-bridges are fully controllable to achieve a forward, reverse, coasting and braking operation of motor.
These devices feature standard 16-bit, 5-MHz serial peripheral interface (SPI) with daisy chain capability for complete configuration and detailed diagnostics. Depending on the device, four or eight programmable PWM generators are integrated to allow for current limiting during motor operation or LED dimming control.
The device includes numerous protection and diagnostic features including an nFAULT pin to alert the system when a fault occurs. The device features a low-current open load detection (OLD) mode to detect open-load conditions when the nominal load current is small and a passive OLD mode for offline OLD. The device is also fully-protected from short-circuit, undervoltage, and over-temperature conditions.
View our full portfolio ofbrushed motor driverson ti.com. |
DRV8908-Q1Automotive, 40V, 6A 8 channel half-bridge motor driver with advanced diagnostics | Full Half-Bridge (H Bridge) Drivers | 1 | Active | The DRV89xx-Q1 is a pin-to-pin compatible family of integrated multi-channel half-bridge drivers with 4 to 12 half-bridges. The device family features low on-state resistance (RDS(ON)) for improved thermal performance during high-current operation.
These devices can drive brushed-DC (BDC) motors or stepper motors in independent, sequential, or parallel mode. The half-bridges are fully controllable to achieve a forward, reverse, coasting and braking operation of motor.
These devices feature standard 16-bit, 5-MHz serial peripheral interface (SPI) with daisy chain capability for complete configuration and detailed diagnostics. Depending on the device, four or eight programmable PWM generators are integrated to allow for current limiting during motor operation or LED dimming control.
The device includes numerous protection and diagnostic features including an nFAULT pin to alert the system when a fault occurs. The device features a low-current open load detection (OLD) mode to detect open-load conditions when the nominal load current is small and a passive OLD mode for offline OLD. The device is also fully-protected from short-circuit, undervoltage, and over-temperature conditions.
View our full portfolio ofbrushed motor driverson ti.com.
The DRV89xx-Q1 is a pin-to-pin compatible family of integrated multi-channel half-bridge drivers with 4 to 12 half-bridges. The device family features low on-state resistance (RDS(ON)) for improved thermal performance during high-current operation.
These devices can drive brushed-DC (BDC) motors or stepper motors in independent, sequential, or parallel mode. The half-bridges are fully controllable to achieve a forward, reverse, coasting and braking operation of motor.
These devices feature standard 16-bit, 5-MHz serial peripheral interface (SPI) with daisy chain capability for complete configuration and detailed diagnostics. Depending on the device, four or eight programmable PWM generators are integrated to allow for current limiting during motor operation or LED dimming control.
The device includes numerous protection and diagnostic features including an nFAULT pin to alert the system when a fault occurs. The device features a low-current open load detection (OLD) mode to detect open-load conditions when the nominal load current is small and a passive OLD mode for offline OLD. The device is also fully-protected from short-circuit, undervoltage, and over-temperature conditions.
View our full portfolio ofbrushed motor driverson ti.com. |
DRV8910-Q1Automotive, 40V, 6A 10 channel half-bridge motor driver with advanced diagnostics | Full Half-Bridge (H Bridge) Drivers | 1 | Active | The DRV89xx-Q1 is a pin-to-pin compatible family of integrated multi-channel half-bridge drivers with 4 to 12 half-bridges. The device family features low on-state resistance (RDS(ON)) for improved thermal performance during high-current operation.
These devices can drive brushed-DC (BDC) motors or stepper motors in independent, sequential, or parallel mode. The half-bridges are fully controllable to achieve a forward, reverse, coasting and braking operation of motor.
These devices feature standard 16-bit, 5-MHz serial peripheral interface (SPI) with daisy chain capability for complete configuration and detailed diagnostics. Depending on the device, four or eight programmable PWM generators are integrated to allow for current limiting during motor operation or LED dimming control.
The device includes numerous protection and diagnostic features including an nFAULT pin to alert the system when a fault occurs. The device features a low-current open load detection (OLD) mode to detect open-load conditions when the nominal load current is small and a passive OLD mode for offline OLD. The device is also fully-protected from short-circuit, undervoltage, and over-temperature conditions.
View our full portfolio ofbrushed motor driverson ti.com.
The DRV89xx-Q1 is a pin-to-pin compatible family of integrated multi-channel half-bridge drivers with 4 to 12 half-bridges. The device family features low on-state resistance (RDS(ON)) for improved thermal performance during high-current operation.
These devices can drive brushed-DC (BDC) motors or stepper motors in independent, sequential, or parallel mode. The half-bridges are fully controllable to achieve a forward, reverse, coasting and braking operation of motor.
These devices feature standard 16-bit, 5-MHz serial peripheral interface (SPI) with daisy chain capability for complete configuration and detailed diagnostics. Depending on the device, four or eight programmable PWM generators are integrated to allow for current limiting during motor operation or LED dimming control.
The device includes numerous protection and diagnostic features including an nFAULT pin to alert the system when a fault occurs. The device features a low-current open load detection (OLD) mode to detect open-load conditions when the nominal load current is small and a passive OLD mode for offline OLD. The device is also fully-protected from short-circuit, undervoltage, and over-temperature conditions.
View our full portfolio ofbrushed motor driverson ti.com. |
DRV8912-Q1Automotive, 40V, 6A 12 channel half-bridge motor driver with advanced diagnostics | Full Half-Bridge (H Bridge) Drivers | 1 | Active | The DRV89xx-Q1 is a pin-to-pin compatible family of integrated multi-channel half-bridge drivers with 4 to 12 half-bridges. The device family features low on-state resistance (RDS(ON)) for improved thermal performance during high-current operation.
These devices can drive brushed-DC (BDC) motors or stepper motors in independent, sequential, or parallel mode. The half-bridges are fully controllable to achieve a forward, reverse, coasting and braking operation of motor.
These devices feature standard 16-bit, 5-MHz serial peripheral interface (SPI) with daisy chain capability for complete configuration and detailed diagnostics. Depending on the device, four or eight programmable PWM generators are integrated to allow for current limiting during motor operation or LED dimming control.
The device includes numerous protection and diagnostic features including an nFAULT pin to alert the system when a fault occurs. The device features a low-current open load detection (OLD) mode to detect open-load conditions when the nominal load current is small and a passive OLD mode for offline OLD. The device is also fully-protected from short-circuit, undervoltage, and over-temperature conditions.
View our full portfolio ofbrushed motor driverson ti.com.
The DRV89xx-Q1 is a pin-to-pin compatible family of integrated multi-channel half-bridge drivers with 4 to 12 half-bridges. The device family features low on-state resistance (RDS(ON)) for improved thermal performance during high-current operation.
These devices can drive brushed-DC (BDC) motors or stepper motors in independent, sequential, or parallel mode. The half-bridges are fully controllable to achieve a forward, reverse, coasting and braking operation of motor.
These devices feature standard 16-bit, 5-MHz serial peripheral interface (SPI) with daisy chain capability for complete configuration and detailed diagnostics. Depending on the device, four or eight programmable PWM generators are integrated to allow for current limiting during motor operation or LED dimming control.
The device includes numerous protection and diagnostic features including an nFAULT pin to alert the system when a fault occurs. The device features a low-current open load detection (OLD) mode to detect open-load conditions when the nominal load current is small and a passive OLD mode for offline OLD. The device is also fully-protected from short-circuit, undervoltage, and over-temperature conditions.
View our full portfolio ofbrushed motor driverson ti.com. |
| Full Half-Bridge (H Bridge) Drivers | 3 | Active | |
| Power Management (PMIC) | 3 | Active | |
DRV895550-V, 2.5-A, quad half-bridge driver with current sense | Power Management (PMIC) | 2 | Active | The DRV8955 provides four individually controllable half-bridge drivers for industrial applications. The device can be used for driving up to four solenoid loads, two DC motors, one stepper motor, or other loads.
The output driver for each channel consists of N-channel power MOSFET’s configured in a half-bridge. A simple PWM (IN/IN) interface allows easy interface with the controller. Separate inputs to independently control each half-bridge are provided. Additionally, the outputs can be paralleled together to provide more current for output loads.
The DRV8955 operates off a single power supply and supports a wide input supply range from 4.5 V to 48 V. A low-power sleep mode is provided to achieve a low quiescent current draw by shutting down much of the internal circuitry. Internal protection functions are provided for undervoltage-lockout, overcurrent protection on each FET, short circuit protection, and overtemperature. Fault conditions are indicated by the nFAULT pin.
The DRV8955 provides four individually controllable half-bridge drivers for industrial applications. The device can be used for driving up to four solenoid loads, two DC motors, one stepper motor, or other loads.
The output driver for each channel consists of N-channel power MOSFET’s configured in a half-bridge. A simple PWM (IN/IN) interface allows easy interface with the controller. Separate inputs to independently control each half-bridge are provided. Additionally, the outputs can be paralleled together to provide more current for output loads.
The DRV8955 operates off a single power supply and supports a wide input supply range from 4.5 V to 48 V. A low-power sleep mode is provided to achieve a low quiescent current draw by shutting down much of the internal circuitry. Internal protection functions are provided for undervoltage-lockout, overcurrent protection on each FET, short circuit protection, and overtemperature. Fault conditions are indicated by the nFAULT pin. |