T
Texas Instruments
| Series | Category | # Parts | Status | Description |
|---|---|---|---|---|
| Part | Spec A | Spec B | Spec C | Spec D | Description |
|---|---|---|---|---|---|
| Series | Category | # Parts | Status | Description |
|---|---|---|---|---|
| Part | Spec A | Spec B | Spec C | Spec D | Description |
|---|---|---|---|---|---|
| Part | Category | Description |
|---|---|---|
Texas Instruments | Integrated Circuits (ICs) | BUS DRIVER, BCT/FBT SERIES |
Texas Instruments | Integrated Circuits (ICs) | 12BIT 3.3V~3.6V 210MHZ PARALLEL VQFN-48-EP(7X7) ANALOG TO DIGITAL CONVERTERS (ADC) ROHS |
Texas Instruments | Integrated Circuits (ICs) | TMX320DRE311 179PIN UBGA 200MHZ |
Texas Instruments TPS61040DRVTG4Unknown | Integrated Circuits (ICs) | IC LED DRV RGLTR PWM 350MA 6WSON |
Texas Instruments LP3876ET-2.5Obsolete | Integrated Circuits (ICs) | IC REG LINEAR 2.5V 3A TO220-5 |
Texas Instruments LMS1585ACSX-ADJObsolete | Integrated Circuits (ICs) | IC REG LIN POS ADJ 5A DDPAK |
Texas Instruments INA111APG4Obsolete | Integrated Circuits (ICs) | IC INST AMP 1 CIRCUIT 8DIP |
Texas Instruments | Integrated Circuits (ICs) | AUTOMOTIVE, QUAD 36V 1.2MHZ OPERATIONAL AMPLIFIER |
Texas Instruments OPA340NA/3KG4Unknown | Integrated Circuits (ICs) | IC OPAMP GP 1 CIRCUIT SOT23-5 |
Texas Instruments PT5112AObsolete | Power Supplies - Board Mount | DC DC CONVERTER 8V 8W |
| Series | Category | # Parts | Status | Description |
|---|---|---|---|---|
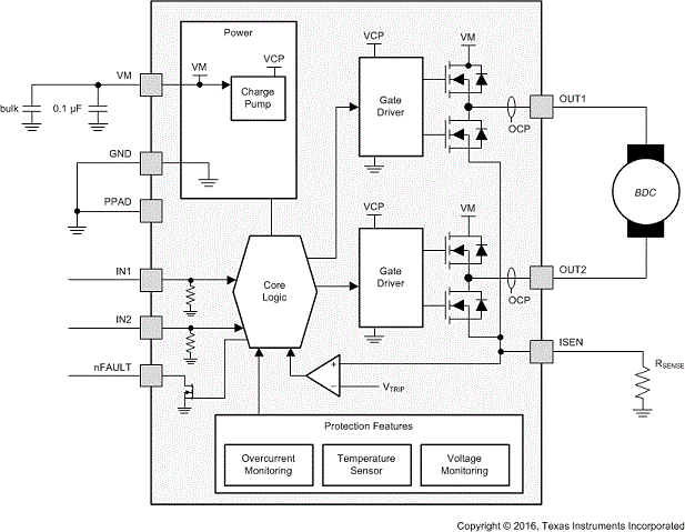
DRV887050-V, 3.6-A H-bridge motor driver with current regulation | Integrated Circuits (ICs) | 1 | LTB | The DRV8870 device is a brushed-DC motor driver for printers, appliances, industrial equipment, and other small machines. Two logic inputs control the H-bridge driver, which consists of four N-channel MOSFETs that can control motors bidirectionally with up to 3.6-A peak current. The inputs can be pulse-width modulated (PWM) to control motor speed, using a choice of current-decay modes. Setting both inputs low enters a low-power sleep mode.
The DRV8870 device features integrated current regulation, based on the analog input VREF and the voltage on the ISEN pin, which is proportional to motor current through an external sense resistor. The ability to limit current to a known level can significantly reduce the system power requirements and bulk capacitance needed to maintain stable voltage, especially for motor startup and stall conditions.
The device is fully protected from faults and short circuits, including undervoltage (UVLO), overcurrent (OCP), and overtemperature (TSD). When the fault condition is removed, the device automatically resumes normal operation.
The DRV8870 device is a brushed-DC motor driver for printers, appliances, industrial equipment, and other small machines. Two logic inputs control the H-bridge driver, which consists of four N-channel MOSFETs that can control motors bidirectionally with up to 3.6-A peak current. The inputs can be pulse-width modulated (PWM) to control motor speed, using a choice of current-decay modes. Setting both inputs low enters a low-power sleep mode.
The DRV8870 device features integrated current regulation, based on the analog input VREF and the voltage on the ISEN pin, which is proportional to motor current through an external sense resistor. The ability to limit current to a known level can significantly reduce the system power requirements and bulk capacitance needed to maintain stable voltage, especially for motor startup and stall conditions.
The device is fully protected from faults and short circuits, including undervoltage (UVLO), overcurrent (OCP), and overtemperature (TSD). When the fault condition is removed, the device automatically resumes normal operation. |
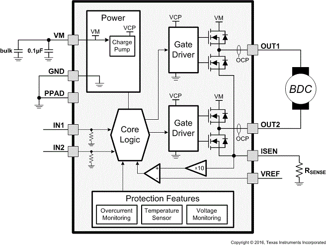
DRV8871-Q1Automotive 50-V, 3.6-A H-bridge motor driver with integrated current sensing | Evaluation Boards | 4 | Active | The DRV8871-Q1 device is a brushed-DC motor driver for printers, appliances, industrial equipment, and other small machines. Two logic inputs control the H-bridge driver, which consists of four N-channel MOSFETs that can control motors bidirectionally with up to 3.6-A peak current. The inputs can be pulse-width modulated (PWM) to control motor speed, using a choice of current-decay modes. Setting both inputs low enters a low-power sleep mode.
The DRV8871-Q1 device has advanced current-regulation circuitry that does not use an analog voltage reference or external sense resistor. This novel solution uses a standard low-cost, low-power resistor to set the current threshold. The ability to limit current to a known level can significantly reduce the system power requirements and bulk capacitance needed to maintain stable voltage, especially for motor startup and stall conditions.
The device is fully protected from faults and short circuits, including undervoltage (UVLO), overcurrent (OCP), and overtemperature (TSD). When the fault condition is removed, the device automatically resumes normal operation.
The DRV8871-Q1 device is a brushed-DC motor driver for printers, appliances, industrial equipment, and other small machines. Two logic inputs control the H-bridge driver, which consists of four N-channel MOSFETs that can control motors bidirectionally with up to 3.6-A peak current. The inputs can be pulse-width modulated (PWM) to control motor speed, using a choice of current-decay modes. Setting both inputs low enters a low-power sleep mode.
The DRV8871-Q1 device has advanced current-regulation circuitry that does not use an analog voltage reference or external sense resistor. This novel solution uses a standard low-cost, low-power resistor to set the current threshold. The ability to limit current to a known level can significantly reduce the system power requirements and bulk capacitance needed to maintain stable voltage, especially for motor startup and stall conditions.
The device is fully protected from faults and short circuits, including undervoltage (UVLO), overcurrent (OCP), and overtemperature (TSD). When the fault condition is removed, the device automatically resumes normal operation. |
DRV8872-Q1Automotive 50-V, 3.6-A H-bridge motor driver with fault reporting & current regulation | Evaluation Boards | 4 | Active | The DRV8872-Q1 device is a brushed DC (BDC) motor driver for infotainment, HUD projector adjustment, motorized shifter knobs, and piezo horn drivers. Two logic inputs control the H-bridge driver, which consists of four N-channel MOSFETs that provide bidirectional control of motors up to 3.6-A peak current. The inputs can be pulse-width modulated (PWM) to control motor speed, using a choice of current-decay modes. Setting both inputs low enters a low-power sleep mode.
The DRV8872-Q1 device features integrated current regulation, based on an internal reference voltage and the voltage on the ISEN pin, which is proportional to motor current through an external sense resistor. The ability to limit current to a known level can significantly reduce the system power requirements and bulk capacitance needed to maintain stable voltage, especially for motor startup and stall conditions.
The device is fully protected from faults and short circuits, including undervoltage lockout (UVLO), overcurrent protection (OCP), and thermal shutdown (TSD). Faults are communicated by pulling the nFAULT output low. When the fault condition is removed, the device automatically resumes normal operation.
The DRV8872-Q1 device is a brushed DC (BDC) motor driver for infotainment, HUD projector adjustment, motorized shifter knobs, and piezo horn drivers. Two logic inputs control the H-bridge driver, which consists of four N-channel MOSFETs that provide bidirectional control of motors up to 3.6-A peak current. The inputs can be pulse-width modulated (PWM) to control motor speed, using a choice of current-decay modes. Setting both inputs low enters a low-power sleep mode.
The DRV8872-Q1 device features integrated current regulation, based on an internal reference voltage and the voltage on the ISEN pin, which is proportional to motor current through an external sense resistor. The ability to limit current to a known level can significantly reduce the system power requirements and bulk capacitance needed to maintain stable voltage, especially for motor startup and stall conditions.
The device is fully protected from faults and short circuits, including undervoltage lockout (UVLO), overcurrent protection (OCP), and thermal shutdown (TSD). Faults are communicated by pulling the nFAULT output low. When the fault condition is removed, the device automatically resumes normal operation. |
DRV8873-Q1Automotive, current sensing 40V, 10A H-bridge motor driver with integrated current feedback | Development Boards, Kits, Programmers | 10 | Active | The DRV8873-Q1 device is an integrated driver IC for driving a brushed DC motor in automotive applications. Two logic inputs control the H-bridge driver, which consists of four N-channel MOSFETs that drive motors bi-directionally with up to 10-A peak current. The device operates from a single power supply and supports a wide input supply range from 4.5 V to 38 V.
A PH/EN or PWM interface allows simple interfacing to controller circuits. Alternatively, independent half-bridge control is available to drive two solenoid loads.
Integrated current sensing provides an output current proportional to the motor load current of both hide-side FETs without the need for high-power sense resistors. This can be used to detect motor stall or change in load conditions.
A low-power sleep mode is provided to achieve very-low quiescent current draw by shutting down much of the internal circuitry. Internal protection functions are provided for undervoltage lockout, charge pump faults, overcurrent protection, short-circuit protection, open-load detection, and overtemperature. Fault conditions are indicated on an nFAULT pin and through the SPI registers.
The DRV8873-Q1 device is an integrated driver IC for driving a brushed DC motor in automotive applications. Two logic inputs control the H-bridge driver, which consists of four N-channel MOSFETs that drive motors bi-directionally with up to 10-A peak current. The device operates from a single power supply and supports a wide input supply range from 4.5 V to 38 V.
A PH/EN or PWM interface allows simple interfacing to controller circuits. Alternatively, independent half-bridge control is available to drive two solenoid loads.
Integrated current sensing provides an output current proportional to the motor load current of both hide-side FETs without the need for high-power sense resistors. This can be used to detect motor stall or change in load conditions.
A low-power sleep mode is provided to achieve very-low quiescent current draw by shutting down much of the internal circuitry. Internal protection functions are provided for undervoltage lockout, charge pump faults, overcurrent protection, short-circuit protection, open-load detection, and overtemperature. Fault conditions are indicated on an nFAULT pin and through the SPI registers. |
DRV8874-Q1Automotive 40-V, 6-A H-bridge motor driver with integrated current sensing & current-sense feedback | Evaluation Boards | 3 | Active | The DRV8874-Q1 is an integrated motor driver with N-channel H-bridge, charge pump, current sensing and proportional output, current regulation, and protection circuitry. The charge pump improves efficiency by supporting N-channel MOSFET half bridges and 100% duty cycle driving. The family of devices come in pin-to-pin RDS(on)variants to support different loads with minimal design changes.
An internal current mirror architecture on the IPROPI pin implements current sensing and regulation. This eliminates the need for a large power shunt resistor, saving board area and reducing system cost. The IPROPI current-sense output allows a microcontroller to detect motor stall or changes in load conditions. Using the external voltage reference pin, VREF, these devices can regulate the motor current during start-up and high-load events without interaction from a microcontroller.
A low-power sleep mode achieves ultra-low quiescent current draw by shutting down most of the internal circuitry. Internal protection features include supply undervoltage lockout, charge pump undervoltage, output overcurrent, and device overtemperature. Fault conditions are indicated on nFAULT.
View our full portfolio ofbrushed motor driverson ti.com.
The DRV8874-Q1 is an integrated motor driver with N-channel H-bridge, charge pump, current sensing and proportional output, current regulation, and protection circuitry. The charge pump improves efficiency by supporting N-channel MOSFET half bridges and 100% duty cycle driving. The family of devices come in pin-to-pin RDS(on)variants to support different loads with minimal design changes.
An internal current mirror architecture on the IPROPI pin implements current sensing and regulation. This eliminates the need for a large power shunt resistor, saving board area and reducing system cost. The IPROPI current-sense output allows a microcontroller to detect motor stall or changes in load conditions. Using the external voltage reference pin, VREF, these devices can regulate the motor current during start-up and high-load events without interaction from a microcontroller.
A low-power sleep mode achieves ultra-low quiescent current draw by shutting down most of the internal circuitry. Internal protection features include supply undervoltage lockout, charge pump undervoltage, output overcurrent, and device overtemperature. Fault conditions are indicated on nFAULT.
View our full portfolio ofbrushed motor driverson ti.com. |
DRV8876-Q1Automotive 40-V, 3.5-A H-bridge motor driver with integrated current sensing & current sense | Evaluation and Demonstration Boards and Kits | 6 | Active | The DRV8876-Q1 is an integrated motor driver with N-channel H-bridge, charge pump, current sensing and proportional output, current regulation, and protection circuitry. The charge pump improves efficiency by supporting N-channel MOSFET half bridges and 100% duty cycle driving. The family of devices come in pin-to-pin RDS(on)variants to support different loads with minimal design changes.
An internal current mirror architecture on the IPROPI pin implements current sensing and regulation. This eliminates the need for a large power shunt resistor, saving board area and reducing system cost. The IPROPI current-sense output allows a microcontroller to detect motor stall or changes in load conditions. Using the external voltage reference pin, VREF, these devices can regulate the motor current during start-up and high-load events without interaction from a microcontroller.
A low-power sleep mode achieves ultra-low quiescent current draw by shutting down most of the internal circuitry. Internal protection features include supply undervoltage lockout, charge pump undervoltage, output overcurrent, and device overtemperature. Fault conditions are indicated on nFAULT.
View our full portfolio ofbrushed motor driverson ti.com.
The DRV8876-Q1 is an integrated motor driver with N-channel H-bridge, charge pump, current sensing and proportional output, current regulation, and protection circuitry. The charge pump improves efficiency by supporting N-channel MOSFET half bridges and 100% duty cycle driving. The family of devices come in pin-to-pin RDS(on)variants to support different loads with minimal design changes.
An internal current mirror architecture on the IPROPI pin implements current sensing and regulation. This eliminates the need for a large power shunt resistor, saving board area and reducing system cost. The IPROPI current-sense output allows a microcontroller to detect motor stall or changes in load conditions. Using the external voltage reference pin, VREF, these devices can regulate the motor current during start-up and high-load events without interaction from a microcontroller.
A low-power sleep mode achieves ultra-low quiescent current draw by shutting down most of the internal circuitry. Internal protection features include supply undervoltage lockout, charge pump undervoltage, output overcurrent, and device overtemperature. Fault conditions are indicated on nFAULT.
View our full portfolio ofbrushed motor driverson ti.com. |
| Power Management (PMIC) | 2 | Active | ||
| Power Management (PMIC) | 7 | Active | ||
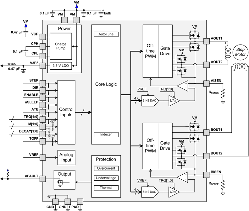
DRV888437-V, 1-A bipolar stepper motor driver with current regulation & 1/16 microstepping | Evaluation Boards | 5 | Active | The DRV8884 device is a stepper motor driver for industrial equipment applications. The device has two N-channel power MOSFET H-bridge drivers, a microstepping indexer, and integrated current sense. The DRV8884 is capable of driving up to 1.0-A full scale or 0.7-A rms output current (depending on proper PCB ground plane for thermal dissipation and at 24 V and TA= 25°C).
The DRV8884 integrated current sense functionality eliminates the need for two external sense resistors.
The STEP/DIR pins provide a simple control interface. The device can be configured in full-step up to 1/16 step modes. A low-power sleep mode is provided for very-low quiescent current standby using a dedicated nSLEEP pin.
Internal protection functions are provided for undervoltage, charge pump faults, overcurrent, short circuits, and overtemperature. Fault conditions are indicated by an nFAULT pin.
The DRV8884 device is a stepper motor driver for industrial equipment applications. The device has two N-channel power MOSFET H-bridge drivers, a microstepping indexer, and integrated current sense. The DRV8884 is capable of driving up to 1.0-A full scale or 0.7-A rms output current (depending on proper PCB ground plane for thermal dissipation and at 24 V and TA= 25°C).
The DRV8884 integrated current sense functionality eliminates the need for two external sense resistors.
The STEP/DIR pins provide a simple control interface. The device can be configured in full-step up to 1/16 step modes. A low-power sleep mode is provided for very-low quiescent current standby using a dedicated nSLEEP pin.
Internal protection functions are provided for undervoltage, charge pump faults, overcurrent, short circuits, and overtemperature. Fault conditions are indicated by an nFAULT pin. |
DRV888537-V, 1.5-A bipolar stepper motor driver with integrated current sensing & 1/16 microstepping | Evaluation and Demonstration Boards and Kits | 5 | Active | The DRV8885 is a stepper motor driver for industrial equipment applications. The device has two N-channel power MOSFET H-bridge drivers, a microstepping indexer, and integrated current sense. The DRV8885 is capable of driving up to 1.5 A full scale or 1.0 A rms output current (depending on proper PCB ground plane for thermal dissipation and at 24 V and TA= 25°C).
The DRV8885 integrated current sense functionality eliminates the need for two external sense resistors.
The STEP/DIR pins provide a simple control interface. The device can be configured in full-step up to 1/16 step modes. A low-power sleep mode is provided for very-low quiescent current standby using a dedicated nSLEEP pin.
Internal protection functions are provided for undervoltage, charge pump faults, overcurrent, short circuits, and overtemperature. Fault conditions are indicated by an nFAULT pin.
The DRV8885 is a stepper motor driver for industrial equipment applications. The device has two N-channel power MOSFET H-bridge drivers, a microstepping indexer, and integrated current sense. The DRV8885 is capable of driving up to 1.5 A full scale or 1.0 A rms output current (depending on proper PCB ground plane for thermal dissipation and at 24 V and TA= 25°C).
The DRV8885 integrated current sense functionality eliminates the need for two external sense resistors.
The STEP/DIR pins provide a simple control interface. The device can be configured in full-step up to 1/16 step modes. A low-power sleep mode is provided for very-low quiescent current standby using a dedicated nSLEEP pin.
Internal protection functions are provided for undervoltage, charge pump faults, overcurrent, short circuits, and overtemperature. Fault conditions are indicated by an nFAULT pin. |