DRV8426E35-V, 1.5-A bipolar stepper driver with integrated current sensing & 1/256 microstepping | Development Boards, Kits, Programmers | 6 | Active | The DRV8426 is a stepper motor driver for industrial and consumer applications. The device is fully integrated with two N-channel power MOSFET H-bridge drivers, a microstepping indexer, and integrated current sensing. The DRV8426 is capable of driving up to 1.5-A full-scale output current (dependent on PCB design).
The DRV8426 uses an internal current sense architecture to eliminate the need for two external power sense resistors, saving PCB area and system cost. The device uses an internal PWM current regulation scheme selectable between smart tune, slow and mixed decay options. Smart tune automatically adjusts for optimal current regulation, compensates for motor variation and aging effects and reduces audible noise from the motor.
A simple STEP/DIR interface allows an external controller to manage the direction and step rate of the stepper motor. The device can be configured in full-step to 1/256 microstepping. A low-power sleep mode is provided using a dedicated nSLEEP pin. Protection features are provided for supply undervoltage, charge pump faults, overcurrent, short circuits, and overtemperature. Fault conditions are indicated by the nFAULT pin.
The DRV8426 is a stepper motor driver for industrial and consumer applications. The device is fully integrated with two N-channel power MOSFET H-bridge drivers, a microstepping indexer, and integrated current sensing. The DRV8426 is capable of driving up to 1.5-A full-scale output current (dependent on PCB design).
The DRV8426 uses an internal current sense architecture to eliminate the need for two external power sense resistors, saving PCB area and system cost. The device uses an internal PWM current regulation scheme selectable between smart tune, slow and mixed decay options. Smart tune automatically adjusts for optimal current regulation, compensates for motor variation and aging effects and reduces audible noise from the motor.
A simple STEP/DIR interface allows an external controller to manage the direction and step rate of the stepper motor. The device can be configured in full-step to 1/256 microstepping. A low-power sleep mode is provided using a dedicated nSLEEP pin. Protection features are provided for supply undervoltage, charge pump faults, overcurrent, short circuits, and overtemperature. Fault conditions are indicated by the nFAULT pin. |
DRV8428E35-V, 1-A bipolar stepper or dual brushed motor driver with integrated current sensing | Motor Drivers, Controllers | 6 | Active | The DRV8428E/P devices are dual H-bridge motor drivers for a wide variety of industrial applications. The devices can be used for driving two DC motors, or a bipolar stepper motor. The DRV8428E/P are capable of driving up to 1-A full scale or 0.7-A rms output current (dependent on PCB design).
The output stage of the driver consists of N-channel power MOSFETs configured as two full H-bridges, current sensing and regulation, and protection circuitry. The integrated current sensing uses an internal current mirror architecture, removing the need for a large power shunt resistor, saving board area and reducing system cost. A low-power sleep mode is provided to achieve ultra- low quiescent current draw by shutting down most of the internal circuitry. Internal protection features are provided for supply undervoltage lockout (UVLO), output overcurrent (OCP), and device overtemperature (TSD).
The DRV8428E/P devices are dual H-bridge motor drivers for a wide variety of industrial applications. The devices can be used for driving two DC motors, or a bipolar stepper motor. The DRV8428E/P are capable of driving up to 1-A full scale or 0.7-A rms output current (dependent on PCB design).
The output stage of the driver consists of N-channel power MOSFETs configured as two full H-bridges, current sensing and regulation, and protection circuitry. The integrated current sensing uses an internal current mirror architecture, removing the need for a large power shunt resistor, saving board area and reducing system cost. A low-power sleep mode is provided to achieve ultra- low quiescent current draw by shutting down most of the internal circuitry. Internal protection features are provided for supply undervoltage lockout (UVLO), output overcurrent (OCP), and device overtemperature (TSD). |
| Development Boards, Kits, Programmers | 2 | Active | |
DRV8434A48-V, 2.5-A bipolar stepper motor driver with integrated current sensing and 1/256 microstepping | Evaluation Boards | 7 | Active | The DRV8434A is a stepper motor driver for industrial and consumer applications. The device is fully integrated with two N-channel power MOSFET H-bridge drivers, a microstepping indexer, and integrated current sensing. The DRV8434A is capable of driving up to 2.5 A full-scale output current (dependent on PCB thermal design).
The DRV8434A uses an internal current sense architecture to eliminate the need for two external power sense resistors, saving PCB area and system cost. The device uses an internal PWM current regulation scheme with smart tune ripple control decay. Smart tune automatically adjusts for optimal current regulation, compensates for motor variation and aging effects and reduces audible noise from the motor.
A simple STEP/DIR interface allows an external controller to manage the direction and step rate of the stepper motor. The device can be configured in full-step to 1/256 microstepping. A low-power sleep mode is provided using a dedicated nSLEEP pin.
The DRV8434A features advanced stall detection algorithm configurable by two digital IO and one analog IO pins, and does not require an SPI interface to detect stall. By detecting motor stall, system designers can identify if the motor was obstructed and take action as needed which can improve efficiency, prevent damage and reduce audible noise. Other protection features include supply undervoltage, charge pump faults, overcurrent, short circuits, open load, and overtemperature. Fault conditions are indicated by the nFAULT pin.
The DRV8434A is a stepper motor driver for industrial and consumer applications. The device is fully integrated with two N-channel power MOSFET H-bridge drivers, a microstepping indexer, and integrated current sensing. The DRV8434A is capable of driving up to 2.5 A full-scale output current (dependent on PCB thermal design).
The DRV8434A uses an internal current sense architecture to eliminate the need for two external power sense resistors, saving PCB area and system cost. The device uses an internal PWM current regulation scheme with smart tune ripple control decay. Smart tune automatically adjusts for optimal current regulation, compensates for motor variation and aging effects and reduces audible noise from the motor.
A simple STEP/DIR interface allows an external controller to manage the direction and step rate of the stepper motor. The device can be configured in full-step to 1/256 microstepping. A low-power sleep mode is provided using a dedicated nSLEEP pin.
The DRV8434A features advanced stall detection algorithm configurable by two digital IO and one analog IO pins, and does not require an SPI interface to detect stall. By detecting motor stall, system designers can identify if the motor was obstructed and take action as needed which can improve efficiency, prevent damage and reduce audible noise. Other protection features include supply undervoltage, charge pump faults, overcurrent, short circuits, open load, and overtemperature. Fault conditions are indicated by the nFAULT pin. |
DRV8436E48-V, 1.5-A bipolar stepper or dual-brushed motor driver with integrated current sensing | Development Boards, Kits, Programmers | 7 | Active | The DRV8436E/P devices are dual H-bridge motor drivers for a wide variety of industrial applications. The devices can be used for driving two DC motors, or a bipolar stepper motor. The output stage of the driver consists of N-channel power MOSFETs configured as two full H-bridges, charge pump regulator, current sensing and regulation, and protection circuitry. The integrated current sensing uses an internal current mirror architecture, removing the need for a large power shunt resistor, saving board area and reducing system cost. A low-power sleep mode is provided to achieve ultra- low quiescent current draw by shutting down most of the internal circuitry. Internal protection features are provided for supply undervoltage lockout (UVLO), charge pump undervoltage (CPUV), output overcurrent (OCP), and device overtemperature (OTSD). The DRV8436E/P is capable of driving up to 1.5-A full scale or 1.1-A rms output current per H-bridge (dependent on PCB design).
The DRV8436E/P devices are dual H-bridge motor drivers for a wide variety of industrial applications. The devices can be used for driving two DC motors, or a bipolar stepper motor. The output stage of the driver consists of N-channel power MOSFETs configured as two full H-bridges, charge pump regulator, current sensing and regulation, and protection circuitry. The integrated current sensing uses an internal current mirror architecture, removing the need for a large power shunt resistor, saving board area and reducing system cost. A low-power sleep mode is provided to achieve ultra- low quiescent current draw by shutting down most of the internal circuitry. Internal protection features are provided for supply undervoltage lockout (UVLO), charge pump undervoltage (CPUV), output overcurrent (OCP), and device overtemperature (OTSD). The DRV8436E/P is capable of driving up to 1.5-A full scale or 1.1-A rms output current per H-bridge (dependent on PCB design). |
DRV845250-V, 5-A, dual H-bridge stepper motor driver with smart tune, stall detect and auto-torque | Motor Drivers, Controllers | 3 | Active | The DRV8452 is a wide-voltage, high-power, high-performance stepper motor driver. The device supports up to 55-V supply voltage, and integrated MOSFETs with 100 mΩ HS + LS on-resistance allow up to 5-A current.
The auto-torque feature boosts efficiency by adjusting the current according to load torque. Standstill power saving mode reduces power loss during motor holding condition. Silent step guarantees noiseless operation at low speeds and standstill. Internal current sense eliminates the need for sense resistors, therefore saving PCB area and cost. Built-in indexer supports up to 1/256 microstepping, and the automatic microstepping mode interpolates the input STEP signal to reduce overhead on the controller. Sensorless stall detection eliminates end stops from the system. The device supports other protection and diagnostic features for robust and reliable operation.
The DRV8452 requires minimal tuning to configure the features. It supports higher power density than external FET drivers, with a smaller PCB area. High energy efficiency coupled with precise, noiseless operation makes the DRV8452 an ideal choice for high-performance stepper systems.
The DRV8452 is a wide-voltage, high-power, high-performance stepper motor driver. The device supports up to 55-V supply voltage, and integrated MOSFETs with 100 mΩ HS + LS on-resistance allow up to 5-A current.
The auto-torque feature boosts efficiency by adjusting the current according to load torque. Standstill power saving mode reduces power loss during motor holding condition. Silent step guarantees noiseless operation at low speeds and standstill. Internal current sense eliminates the need for sense resistors, therefore saving PCB area and cost. Built-in indexer supports up to 1/256 microstepping, and the automatic microstepping mode interpolates the input STEP signal to reduce overhead on the controller. Sensorless stall detection eliminates end stops from the system. The device supports other protection and diagnostic features for robust and reliable operation.
The DRV8452 requires minimal tuning to configure the features. It supports higher power density than external FET drivers, with a smaller PCB area. High energy efficiency coupled with precise, noiseless operation makes the DRV8452 an ideal choice for high-performance stepper systems. |
DRV846165-V, 3-A dual H-bridge stepper motor driver with smart tune, stall detect and auto-torque | Motor Drivers, Controllers | 1 | Active | The DRV8461 is a wide-voltage, high-power, high-performance stepper motor driver. The device supports up to 65-V supply voltage, and integrated MOSFETs with 300 mΩ HS + LS on-resistance allow up to 3-A current.
The auto-torque feature boosts efficiency by adjusting the coil current according to load torque. Standstill power saving mode reduces power loss during motor holding condition. Silent step decay mode delivers noiseless operation at low speeds and standstill. The internal current sense eliminates the need for sense resistors, saving PCB area and system cost. Built-in indexer supports up to 1/256 microstepping, and the automatic microstepping mode interpolates the input STEP signal to reduce overhead on the controller. Sensorless stall detection eliminates end stops from the system. The device supports other protection and diagnostic features for robust and reliable operation.
The DRV8461 requires minimal tuning to configure the advanced features. The DRV8461 supports higher power density compared to external FET drivers, with a smaller PCB area. High energy efficiency with precise, noiseless operation makes the DRV8461 an ideal choice for high-performance stepper systems.
The DRV8461 is a wide-voltage, high-power, high-performance stepper motor driver. The device supports up to 65-V supply voltage, and integrated MOSFETs with 300 mΩ HS + LS on-resistance allow up to 3-A current.
The auto-torque feature boosts efficiency by adjusting the coil current according to load torque. Standstill power saving mode reduces power loss during motor holding condition. Silent step decay mode delivers noiseless operation at low speeds and standstill. The internal current sense eliminates the need for sense resistors, saving PCB area and system cost. Built-in indexer supports up to 1/256 microstepping, and the automatic microstepping mode interpolates the input STEP signal to reduce overhead on the controller. Sensorless stall detection eliminates end stops from the system. The device supports other protection and diagnostic features for robust and reliable operation.
The DRV8461 requires minimal tuning to configure the advanced features. The DRV8461 supports higher power density compared to external FET drivers, with a smaller PCB area. High energy efficiency with precise, noiseless operation makes the DRV8461 an ideal choice for high-performance stepper systems. |
DRV8601Haptic driver for ERM/LRA with 1.8-V logic & low power consumption | Development Boards, Kits, Programmers | 3 | Active | The DRV8601 is a single-supply haptic driver that is optimized to drive a DC motor (also known as Eccentric Rotating Mass or ERM in haptics terminology) or a linear vibrator (also known as Linear Resonant Actuator or LRA in haptics terminology) using a single-ended PWM input signal. With a fast turn-on time of 100 µs, the DRV8601 is an excellent haptic driver for use in mobile phones and other portable electronic devices.
The DRV8601 drives up to 400 mA from a 3.3-V supply. Near rail-to-rail output swing under load ensures sufficient voltage drive for most DC motors. Differential output drive allows the polarity of the voltage across the output to be reversed quickly, thereby enabling motor speed control in both clockwise and counter-clockwise directions, allowing quick motor stopping. A wide input voltage range allows precise speed control of both DC motors and linear vibrators.
With a typical quiescent current of 1.7 mA and a shutdown current of 10 nA, the DRV8601 is ideal for portable applications. The DRV8601 has thermal and output short-circuit protection to prevent the device from being damaged during fault conditions.
The DRV8601 is a single-supply haptic driver that is optimized to drive a DC motor (also known as Eccentric Rotating Mass or ERM in haptics terminology) or a linear vibrator (also known as Linear Resonant Actuator or LRA in haptics terminology) using a single-ended PWM input signal. With a fast turn-on time of 100 µs, the DRV8601 is an excellent haptic driver for use in mobile phones and other portable electronic devices.
The DRV8601 drives up to 400 mA from a 3.3-V supply. Near rail-to-rail output swing under load ensures sufficient voltage drive for most DC motors. Differential output drive allows the polarity of the voltage across the output to be reversed quickly, thereby enabling motor speed control in both clockwise and counter-clockwise directions, allowing quick motor stopping. A wide input voltage range allows precise speed control of both DC motors and linear vibrators.
With a typical quiescent current of 1.7 mA and a shutdown current of 10 nA, the DRV8601 is ideal for portable applications. The DRV8601 has thermal and output short-circuit protection to prevent the device from being damaged during fault conditions. |
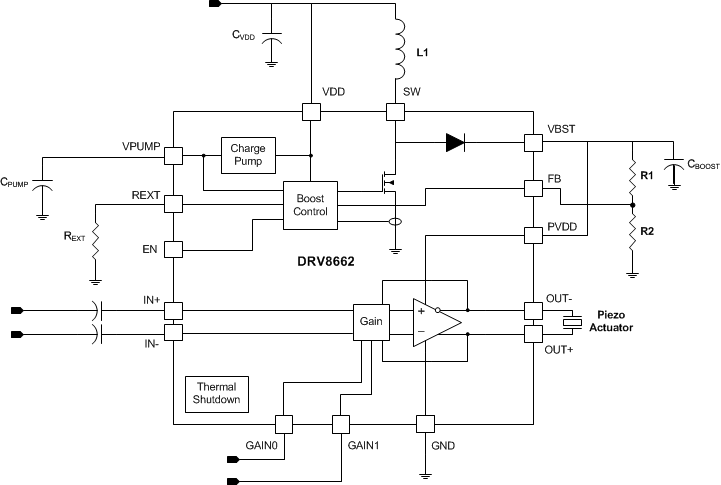
DRV8662Haptic driver for piezo with integrated 105-V boost converter in QFN package | Evaluation and Demonstration Boards and Kits | 2 | Active | The DRV8662 is a single-chip piezo haptic driver with integrated 105 V boost switch, integrated power diode, and integrated fully-differential amplifier. This versatile device is capable of driving both high-voltage and low-voltage piezo haptic actuators. The input signal can be either differential or single-ended. The DRV8662 supports four GPIO-controlled gains: 28.8 dB, 34.8 dB, 38.4 dB, and 40.7 dB.
The boost voltage is set using two external resistors, and the boost current limit is programmable via the R EXT resistor. The boost converter architecture will not allow the demand on the supply current to exceed the limit set by the R EXT resistor; therefore, the DRV8662 is well-suited for portable applications. This feature also allows the user to optimize the DRV8662 circuit for a given inductor based on the desired performance requirements.
A typical start-up time of 1.5 ms makes the DRV8662 an ideal piezo driver for fast haptic responses. Thermal overload protection prevents the device from being damaged when over driven.
The DRV8662 is a single-chip piezo haptic driver with integrated 105 V boost switch, integrated power diode, and integrated fully-differential amplifier. This versatile device is capable of driving both high-voltage and low-voltage piezo haptic actuators. The input signal can be either differential or single-ended. The DRV8662 supports four GPIO-controlled gains: 28.8 dB, 34.8 dB, 38.4 dB, and 40.7 dB.
The boost voltage is set using two external resistors, and the boost current limit is programmable via the R EXT resistor. The boost converter architecture will not allow the demand on the supply current to exceed the limit set by the R EXT resistor; therefore, the DRV8662 is well-suited for portable applications. This feature also allows the user to optimize the DRV8662 circuit for a given inductor based on the desired performance requirements.
A typical start-up time of 1.5 ms makes the DRV8662 an ideal piezo driver for fast haptic responses. Thermal overload protection prevents the device from being damaged when over driven. |
DRV870147-V H-bridge smart gate driver | Development Boards, Kits, Programmers | 4 | Active | The DRV8701 is a single H-bridge gate driver that uses four external N-channel MOSFETs targeted to drive a 12-V to 24-V bidirectional brushed DC motor.
A PH/EN (DRV8701E) or PWM (DRV8701P) interface allows simple interfacing to controller circuits. An internal sense amplifier allows for adjustable current control. The gate driver includes circuitry to regulate the winding current using fixed off-time PWM current chopping.
DRV8701 drives both high- and low-side FETs with 9.5-V VGSgate drive. The gate drive current for all external FETs is configurable with a single external resistor on the IDRIVE pin.
A low-power sleep mode is provided which shuts down internal circuitry to achieve very-low quiescent current draw. This sleep mode can be set by taking the nSLEEP pin low.
Internal protection functions are provided: undervoltage lockout, charge pump faults, overcurrent shutdown, short-circuit protection, predriver faults, and overtemperature. Fault conditions are indicated on the nFAULT pin.
The DRV8701 is a single H-bridge gate driver that uses four external N-channel MOSFETs targeted to drive a 12-V to 24-V bidirectional brushed DC motor.
A PH/EN (DRV8701E) or PWM (DRV8701P) interface allows simple interfacing to controller circuits. An internal sense amplifier allows for adjustable current control. The gate driver includes circuitry to regulate the winding current using fixed off-time PWM current chopping.
DRV8701 drives both high- and low-side FETs with 9.5-V VGSgate drive. The gate drive current for all external FETs is configurable with a single external resistor on the IDRIVE pin.
A low-power sleep mode is provided which shuts down internal circuitry to achieve very-low quiescent current draw. This sleep mode can be set by taking the nSLEEP pin low.
Internal protection functions are provided: undervoltage lockout, charge pump faults, overcurrent shutdown, short-circuit protection, predriver faults, and overtemperature. Fault conditions are indicated on the nFAULT pin. |