T
Texas Instruments
| Series | Category | # Parts | Status | Description |
|---|---|---|---|---|
| Part | Spec A | Spec B | Spec C | Spec D | Description |
|---|---|---|---|---|---|
| Series | Category | # Parts | Status | Description |
|---|---|---|---|---|
| Part | Spec A | Spec B | Spec C | Spec D | Description |
|---|---|---|---|---|---|
| Part | Category | Description |
|---|---|---|
Texas Instruments | Integrated Circuits (ICs) | BUS DRIVER, BCT/FBT SERIES |
Texas Instruments | Integrated Circuits (ICs) | 12BIT 3.3V~3.6V 210MHZ PARALLEL VQFN-48-EP(7X7) ANALOG TO DIGITAL CONVERTERS (ADC) ROHS |
Texas Instruments | Integrated Circuits (ICs) | TMX320DRE311 179PIN UBGA 200MHZ |
Texas Instruments TPS61040DRVTG4Unknown | Integrated Circuits (ICs) | IC LED DRV RGLTR PWM 350MA 6WSON |
Texas Instruments LP3876ET-2.5Obsolete | Integrated Circuits (ICs) | IC REG LINEAR 2.5V 3A TO220-5 |
Texas Instruments LMS1585ACSX-ADJObsolete | Integrated Circuits (ICs) | IC REG LIN POS ADJ 5A DDPAK |
Texas Instruments INA111APG4Obsolete | Integrated Circuits (ICs) | IC INST AMP 1 CIRCUIT 8DIP |
Texas Instruments | Integrated Circuits (ICs) | AUTOMOTIVE, QUAD 36V 1.2MHZ OPERATIONAL AMPLIFIER |
Texas Instruments OPA340NA/3KG4Unknown | Integrated Circuits (ICs) | IC OPAMP GP 1 CIRCUIT SOT23-5 |
Texas Instruments PT5112AObsolete | Power Supplies - Board Mount | DC DC CONVERTER 8V 8W |
| Series | Category | # Parts | Status | Description |
|---|---|---|---|---|
DAC12DL320012-bit, low-latency, dual 3.2-GSPS or single 6.4-GSPS, RF-sampling DAC (LVDS interface) | Data Acquisition | 1 | Active | The DAC12DL3200 is a very low latency, dual channel, RF sampling digital-to-analog converter (DAC) capable of input and output rates of up to 3.2-GSPS in dual channel mode or 6.4-GSPS in single channel mode. The DAC can transmit signal bandwidths beyond 2 GHz at carrier frequencies approaching 8 GHz when using the multi-Nyquist output modes. The high output frequency range enables direct sampling through C-band (8 GHz) and beyond.
The DAC12DL3200 can be used as an I/Q baseband DAC in dual channel mode. The high sampling rate and output frequency range also makes the DAC12DL3200 capable of arbitrary waveform generation (AWG) and direct digital synthesis (DDS). An integrated DDS block enables single tone and two tone generation on chip.
The DAC12DL3200 has a parallel LVDS interface that consists of up to 48 LVDS pairs and 4 DDR LVDS clocks. A strobe signal is used to synchronize the interface which can be sent over the least significant bit (LSB) or optionally over dedicated strobe LVDS lanes. Each LVDS pair is capable of up to 1.6 Gbps. Multi-device synchronization is supported using a synchronization signal (SYSREF) and is compatible with JESD204B/C clocking devices. SYSREF windowing eases synchronization in multi-device systems.
The DAC12DL3200 is a very low latency, dual channel, RF sampling digital-to-analog converter (DAC) capable of input and output rates of up to 3.2-GSPS in dual channel mode or 6.4-GSPS in single channel mode. The DAC can transmit signal bandwidths beyond 2 GHz at carrier frequencies approaching 8 GHz when using the multi-Nyquist output modes. The high output frequency range enables direct sampling through C-band (8 GHz) and beyond.
The DAC12DL3200 can be used as an I/Q baseband DAC in dual channel mode. The high sampling rate and output frequency range also makes the DAC12DL3200 capable of arbitrary waveform generation (AWG) and direct digital synthesis (DDS). An integrated DDS block enables single tone and two tone generation on chip.
The DAC12DL3200 has a parallel LVDS interface that consists of up to 48 LVDS pairs and 4 DDR LVDS clocks. A strobe signal is used to synchronize the interface which can be sent over the least significant bit (LSB) or optionally over dedicated strobe LVDS lanes. Each LVDS pair is capable of up to 1.6 Gbps. Multi-device synchronization is supported using a synchronization signal (SYSREF) and is compatible with JESD204B/C clocking devices. SYSREF windowing eases synchronization in multi-device systems. |
| Data Acquisition | 2 | Obsolete | ||
| Development Boards, Kits, Programmers | 5 | Active | ||
DAC161P997Single-Wire 16-bit DAC for 4-20mA Loops | ADCs/DACs - Special Purpose | 1 | Active | The DAC161P997 is a 16-bit ΣΔ digital-to-analog converter (DAC) for transmitting an analog output current over an industry standard 4-20 mA current loop. It offers 16-bit accuracy with a low output current temperature coefficient (29 ppm/°C) and excellent long-term output current drift (90 ppmFS) while consuming less than 190 µA.
The data link to the DAC161P997 is a Single Wire Interface (SWIF) which allows sensor data to be transferred in digital format over an isolation boundary using a single isolation component. The DAC161P997’s digital input is compatible with standard isolation transformers and opto-couplers. Error detection and handshaking features within the SWIF protocol ensure error free communication across the isolation boundary. For applications where isolation is not required, the DAC161P997 interfaces directly to a microcontroller.
The loop drive of the DAC161P997 interfaces to a HART (Highway Addressable Remote Transducer) modulator, allowing injection of FSK modulated digital data into the 4-20 mA current loop. This combination of specifications and features makes the DAC161P997 ideal for 2- and 4-wire industrial transmitters.
The DAC161P997 is available in a 16-lead WQFN package and is specified over the extended industrial temperature range of –40°C to 105°C.
The DAC161P997 is a 16-bit ΣΔ digital-to-analog converter (DAC) for transmitting an analog output current over an industry standard 4-20 mA current loop. It offers 16-bit accuracy with a low output current temperature coefficient (29 ppm/°C) and excellent long-term output current drift (90 ppmFS) while consuming less than 190 µA.
The data link to the DAC161P997 is a Single Wire Interface (SWIF) which allows sensor data to be transferred in digital format over an isolation boundary using a single isolation component. The DAC161P997’s digital input is compatible with standard isolation transformers and opto-couplers. Error detection and handshaking features within the SWIF protocol ensure error free communication across the isolation boundary. For applications where isolation is not required, the DAC161P997 interfaces directly to a microcontroller.
The loop drive of the DAC161P997 interfaces to a HART (Highway Addressable Remote Transducer) modulator, allowing injection of FSK modulated digital data into the 4-20 mA current loop. This combination of specifications and features makes the DAC161P997 ideal for 2- and 4-wire industrial transmitters.
The DAC161P997 is available in a 16-lead WQFN package and is specified over the extended industrial temperature range of –40°C to 105°C. |
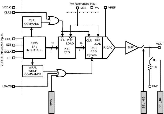
DAC161S055Precision 16-Bit, Buffered Voltage-Output DAC | Data Acquisition | 3 | Active | The DAC161S055 is a precision 16-bit, buffered voltage output Digital-to-Analog Converter (DAC) that operates from a 2.7V to 5.25V supply with a separate I/O supply pin that operates down to 1.7V. The on-chip precision output buffer provides rail-to-rail output swing and has a typical settling time of 5 µsec. The external voltage reference can be set between 2.5V and VA(the analog supply voltage), providing the widest dynamic output range possible.
The 4-wire SPI compatible interface operates at clock rates up to 20 MHz. The part is capable of Diasy Chain and Data Read Back. An on board power-on-reset (POR) circuit ensures the output powers up to a known state.
The DAC161S055 features a power-up value pin (MZB), a load DAC pin (LDACB) and a DAC clear (CLRB) pin. MZB sets the startup output voltage to either GND or mid-scale. LDACB updates the output, allowing multiple DACs to update their outputs simultaneously. CLRB can be used to reset the output signal to the value determined by MZB.
The DAC161S055 has a power-down option that reduces power consumption when the part is not in use. It is available in a 16-lead LLP package.
The DAC161S055 is a precision 16-bit, buffered voltage output Digital-to-Analog Converter (DAC) that operates from a 2.7V to 5.25V supply with a separate I/O supply pin that operates down to 1.7V. The on-chip precision output buffer provides rail-to-rail output swing and has a typical settling time of 5 µsec. The external voltage reference can be set between 2.5V and VA(the analog supply voltage), providing the widest dynamic output range possible.
The 4-wire SPI compatible interface operates at clock rates up to 20 MHz. The part is capable of Diasy Chain and Data Read Back. An on board power-on-reset (POR) circuit ensures the output powers up to a known state.
The DAC161S055 features a power-up value pin (MZB), a load DAC pin (LDACB) and a DAC clear (CLRB) pin. MZB sets the startup output voltage to either GND or mid-scale. LDACB updates the output, allowing multiple DACs to update their outputs simultaneously. CLRB can be used to reset the output signal to the value determined by MZB.
The DAC161S055 has a power-down option that reduces power consumption when the part is not in use. It is available in a 16-lead LLP package. |
DAC161S99716-Bit Precision DAC With Internal Reference and 4mA-to-20mA Current Loop Drive | Data Acquisition | 1 | Active | The DAC161S997 is a very low power 16-bit ΣΔ digital-to-analog converter (DAC) for transmitting an analog output current over an industry standard 4-20 mA current loop. The DAC161S997 has a simple 4-wire SPI for data transfer and configuration of the DAC functions. To reduce power and component count in compact loop-powered applications, the DAC161S997 contains an internal ultra-low power voltage reference and an internal oscillator. The low power consumption of the DAC161S997 results in additional current being available for the remaining portion of the system. The loop drive of the DAC161S997 interfaces to a Highway Addressable Remote Transducer (HART) modulator, allowing injection of FSK modulated digital data into the 4-20 mA current loop. This combination of specifications and features makes the DAC161S997 ideal for 2- and 4-wire industrial transmitters. The DAC161S997 is available in a 16-pin 4-mm × 4-mm WQFN package and is specified over the extended industrial temperature range of –40°C to +105°C.
The DAC161S997 is a very low power 16-bit ΣΔ digital-to-analog converter (DAC) for transmitting an analog output current over an industry standard 4-20 mA current loop. The DAC161S997 has a simple 4-wire SPI for data transfer and configuration of the DAC functions. To reduce power and component count in compact loop-powered applications, the DAC161S997 contains an internal ultra-low power voltage reference and an internal oscillator. The low power consumption of the DAC161S997 results in additional current being available for the remaining portion of the system. The loop drive of the DAC161S997 interfaces to a Highway Addressable Remote Transducer (HART) modulator, allowing injection of FSK modulated digital data into the 4-20 mA current loop. This combination of specifications and features makes the DAC161S997 ideal for 2- and 4-wire industrial transmitters. The DAC161S997 is available in a 16-pin 4-mm × 4-mm WQFN package and is specified over the extended industrial temperature range of –40°C to +105°C. |
| Integrated Circuits (ICs) | 3 | Active | ||
| Integrated Circuits (ICs) | 4 | Active | ||
DAC2904Dual-Channel, 14-Bit, 125-MSPS Digital-to-Analog Converter (DAC) | Digital to Analog Converters (DAC) | 4 | Active | The DAC2904 is a monolithic, 14-bit, dual-channel, high-speed Digital-to-Analog Converter (DAC), and is optimized to provide high dynamic performance while dissipating only 310mW.
Operating with high update rates of up to 125MSPS, the DAC2904 offers exceptional dynamic performance, and enables the generation of very-high output frequencies suitable for "Direct IF" applications. The DAC2904 has been optimized for communications applications in which separate I and Q data are processed while maintaining tight-gain and offset matching.
Each DAC has a high-impedance differential-current output, suitable for single-ended or differential analog-output configurations.
The DAC2904 combines high dynamic performance with a high update rate to create a cost-effective solution for a wide variety of waveform-synthesis applications:
The DAC2904 is available in a TQFP-48 package, and is specified over the extended industrial temperature range of –40°C to +85°C.
The DAC2904 is a monolithic, 14-bit, dual-channel, high-speed Digital-to-Analog Converter (DAC), and is optimized to provide high dynamic performance while dissipating only 310mW.
Operating with high update rates of up to 125MSPS, the DAC2904 offers exceptional dynamic performance, and enables the generation of very-high output frequencies suitable for "Direct IF" applications. The DAC2904 has been optimized for communications applications in which separate I and Q data are processed while maintaining tight-gain and offset matching.
Each DAC has a high-impedance differential-current output, suitable for single-ended or differential analog-output configurations.
The DAC2904 combines high dynamic performance with a high update rate to create a cost-effective solution for a wide variety of waveform-synthesis applications:
The DAC2904 is available in a TQFP-48 package, and is specified over the extended industrial temperature range of –40°C to +85°C. |
DAC2932Dual-Channel, 12-Bit, 40-MSPS, Ultra-Low Power Digital-to-Analog Converter (DAC) | Digital to Analog Converters (DACs) Evaluation Boards | 2 | Active | The DAC2932 is a dual 12-bit, current-output digital-to-analog converter (DAC) designed to combine the features of high dynamic range and very low power consumption. The DAC2932 converter supports update rates of up to 40MSPS. In addition, the DAC2932 features four 12-bit voltage output DACs, which can be used to perform system control functions.
The advanced segmentation architecture of the DAC2932 is optimized to provide a high spurious-free dynamic range (SFDR).
The DAC2932 has a high impedance (> 200k) differential current output with a nominal range of 2mA and a compliance voltage of up to 0.8V. The differential outputs allow for either a differential or single-ended analog signal interface. The close matching of the current outputs ensures superior dynamic performance in the differential configuration, which can be implemented with a transformer. Using a small geometry CMOS process, the monolithic DAC2932 is designed to operate within a single-supply range of 2.7V to 3.3V. Low power consumption makes it ideal for portable and battery-operated systems. Further optimization by lowering the output current can be realized with the adjustable full-scale option. The full-scale output current can be adjusted over a span of 0.5mA to 2mA.
For noncontinuous operation of the DAC2932, a full power-down mode can reduce the power dissipation to as little as 25µW.
The DAC2932 is designed to operate with a single parallel data port. While it alternates the loading of the input data into separate input latches for both current output DACs (I-DACs), the updating of the analog output signal occurs simultaneously. The DAC2932 integrates a temperature compensated 1.22V bandgap reference. The DAC2932 also allows for additional flexibility of using an external reference.
The DAC2932 is available in a TQFP-48 package.
The DAC2932 is a dual 12-bit, current-output digital-to-analog converter (DAC) designed to combine the features of high dynamic range and very low power consumption. The DAC2932 converter supports update rates of up to 40MSPS. In addition, the DAC2932 features four 12-bit voltage output DACs, which can be used to perform system control functions.
The advanced segmentation architecture of the DAC2932 is optimized to provide a high spurious-free dynamic range (SFDR).
The DAC2932 has a high impedance (> 200k) differential current output with a nominal range of 2mA and a compliance voltage of up to 0.8V. The differential outputs allow for either a differential or single-ended analog signal interface. The close matching of the current outputs ensures superior dynamic performance in the differential configuration, which can be implemented with a transformer. Using a small geometry CMOS process, the monolithic DAC2932 is designed to operate within a single-supply range of 2.7V to 3.3V. Low power consumption makes it ideal for portable and battery-operated systems. Further optimization by lowering the output current can be realized with the adjustable full-scale option. The full-scale output current can be adjusted over a span of 0.5mA to 2mA.
For noncontinuous operation of the DAC2932, a full power-down mode can reduce the power dissipation to as little as 25µW.
The DAC2932 is designed to operate with a single parallel data port. While it alternates the loading of the input data into separate input latches for both current output DACs (I-DACs), the updating of the analog output signal occurs simultaneously. The DAC2932 integrates a temperature compensated 1.22V bandgap reference. The DAC2932 also allows for additional flexibility of using an external reference.
The DAC2932 is available in a TQFP-48 package. |