T
Texas Instruments
| Series | Category | # Parts | Status | Description |
|---|---|---|---|---|
| Part | Spec A | Spec B | Spec C | Spec D | Description |
|---|---|---|---|---|---|
| Series | Category | # Parts | Status | Description |
|---|---|---|---|---|
| Part | Spec A | Spec B | Spec C | Spec D | Description |
|---|---|---|---|---|---|
| Part | Category | Description |
|---|---|---|
Texas Instruments | Integrated Circuits (ICs) | BUS DRIVER, BCT/FBT SERIES |
Texas Instruments | Integrated Circuits (ICs) | 12BIT 3.3V~3.6V 210MHZ PARALLEL VQFN-48-EP(7X7) ANALOG TO DIGITAL CONVERTERS (ADC) ROHS |
Texas Instruments | Integrated Circuits (ICs) | TMX320DRE311 179PIN UBGA 200MHZ |
Texas Instruments TPS61040DRVTG4Unknown | Integrated Circuits (ICs) | IC LED DRV RGLTR PWM 350MA 6WSON |
Texas Instruments LP3876ET-2.5Obsolete | Integrated Circuits (ICs) | IC REG LINEAR 2.5V 3A TO220-5 |
Texas Instruments LMS1585ACSX-ADJObsolete | Integrated Circuits (ICs) | IC REG LIN POS ADJ 5A DDPAK |
Texas Instruments INA111APG4Obsolete | Integrated Circuits (ICs) | IC INST AMP 1 CIRCUIT 8DIP |
Texas Instruments | Integrated Circuits (ICs) | AUTOMOTIVE, QUAD 36V 1.2MHZ OPERATIONAL AMPLIFIER |
Texas Instruments OPA340NA/3KG4Unknown | Integrated Circuits (ICs) | IC OPAMP GP 1 CIRCUIT SOT23-5 |
Texas Instruments PT5112AObsolete | Power Supplies - Board Mount | DC DC CONVERTER 8V 8W |
| Series | Category | # Parts | Status | Description |
|---|---|---|---|---|
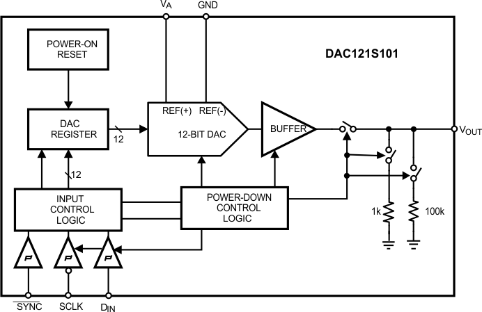
DAC121S101-Q112-Bit Micro Power, RRO Digital-to-Analog Converter | Digital to Analog Converters (DACs) Evaluation Boards | 4 | Active | The DAC121S101 device is a full-featured, general-purpose, 12-bit voltage-output digital-to-analog converter (DAC) that can operate from a single 2.7-V to 5.5-V supply and consumes just 177 µA of current at 3.6 V. The on-chip output amplifier allows rail-to-rail output swing and the three wire serial interface operates at clock rates up to 30 MHz over the specified supply voltage range and is compatible with standard SPI™, QSPI, MICROWIRE and DSP interfaces. Competitive devices are limited to 20-MHz clock rates at supply voltages in the 2.7 V to 3.6 V range.
The supply voltage for the DAC121S101 serves as its voltage reference, providing the widest possible output dynamic range. A power-on reset circuit ensures that the DAC output powers up to zero volts and remains there until there is a valid write to the device. A power-down feature reduces power consumption to less than a microWatt.
The low power consumption and small packages of the DAC121S101 make it an excellent choice for use in battery operated equipment.
The DAC121S101 is a direct replacement for the AD5320 and the DAC7512 and is one of a family of pin compatible DACs, including the 8-bit DAC081S101 and the 10-bit DAC101S101. The DAC121S101 operates over the extended industrial temperature range of &–40®C to +104M7 natural dad while the DAC121S101-Q1 operates over the Grade 1 automotive temperature range of –40°C to +125°C. The DAC121S101 is available in a 6-lead SOT and an 8-lead VSSOP and the DAC121S101-Q1 is available in the 6-lead SOT only.
The DAC121S101 device is a full-featured, general-purpose, 12-bit voltage-output digital-to-analog converter (DAC) that can operate from a single 2.7-V to 5.5-V supply and consumes just 177 µA of current at 3.6 V. The on-chip output amplifier allows rail-to-rail output swing and the three wire serial interface operates at clock rates up to 30 MHz over the specified supply voltage range and is compatible with standard SPI™, QSPI, MICROWIRE and DSP interfaces. Competitive devices are limited to 20-MHz clock rates at supply voltages in the 2.7 V to 3.6 V range.
The supply voltage for the DAC121S101 serves as its voltage reference, providing the widest possible output dynamic range. A power-on reset circuit ensures that the DAC output powers up to zero volts and remains there until there is a valid write to the device. A power-down feature reduces power consumption to less than a microWatt.
The low power consumption and small packages of the DAC121S101 make it an excellent choice for use in battery operated equipment.
The DAC121S101 is a direct replacement for the AD5320 and the DAC7512 and is one of a family of pin compatible DACs, including the 8-bit DAC081S101 and the 10-bit DAC101S101. The DAC121S101 operates over the extended industrial temperature range of &–40®C to +104M7 natural dad while the DAC121S101-Q1 operates over the Grade 1 automotive temperature range of –40°C to +125°C. The DAC121S101 is available in a 6-lead SOT and an 8-lead VSSOP and the DAC121S101-Q1 is available in the 6-lead SOT only. |
DAC121S101QML-SP12-Bit Micro Power Digital-to-Analog Converter with Rail-to-Rail Output | Digital to Analog Converters (DAC) | 2 | Active | The DAC121S101QML-SP device is a full-featured, general-purpose, 12-bit voltage-output digital-to-analog converter (DAC) that can operate from a single 2.7-V to 5.5-V supply and consumes just 177 µA of current at 3.6 V. The on-chip output amplifier allows rail-to-rail output swing and the three-wire serial interface operates at clock rates up to 20 MHz over the specified supply voltage range and is compatible with standard SPI, QSPI, MICROWIRE, and DSP interfaces.
The supply voltage for the DAC121S101QML-SP serves as its voltage reference, providing the widest possible output dynamic range. A power-on reset circuit ensures that the DAC output powers up to zero volts and remains there until there is a valid write to the device. A power-down feature reduces power consumption to less than a microWatt.
The low power consumption and small packages of the DAC121S101QML-SP make it an excellent choice for use in battery-operated equipment.
The DAC121S101QML-SP device is a full-featured, general-purpose, 12-bit voltage-output digital-to-analog converter (DAC) that can operate from a single 2.7-V to 5.5-V supply and consumes just 177 µA of current at 3.6 V. The on-chip output amplifier allows rail-to-rail output swing and the three-wire serial interface operates at clock rates up to 20 MHz over the specified supply voltage range and is compatible with standard SPI, QSPI, MICROWIRE, and DSP interfaces.
The supply voltage for the DAC121S101QML-SP serves as its voltage reference, providing the widest possible output dynamic range. A power-on reset circuit ensures that the DAC output powers up to zero volts and remains there until there is a valid write to the device. A power-down feature reduces power consumption to less than a microWatt.
The low power consumption and small packages of the DAC121S101QML-SP make it an excellent choice for use in battery-operated equipment. |
| Evaluation Boards | 4 | Active | ||
DAC122116-Bit Delta-Sigma Low Power Digital-To-Analog Converter | Integrated Circuits (ICs) | 2 | Active | The DAC1221 is a Digital-to-Analog (D/A) converter offering 16-bit monotonic performance over the specified temperature range. It utilizes delta-sigma technology to achieve inherently linear performance in a small package at very low power. The output range is two times the external reference voltage. On-chip calibration circuitry dramatically reduces offset and gain errors.
The DAC1221 features a synchronous serial interface. In single converter applications, the serial interface can be accomplished with just two wires, allowing low-cost isolation. For multiple converters, aCSsignal allows for selection of the appropriate D/A converter.
The DAC1221 has been designed for closed-loop control applications in the industrial process control market, and high resolution applications in the test and measurement market. It is also ideal for remote applications, battery-powered instruments, and isolated systems. The DAC1221 is available in a SSOP-16 package.
The DAC1221 is a Digital-to-Analog (D/A) converter offering 16-bit monotonic performance over the specified temperature range. It utilizes delta-sigma technology to achieve inherently linear performance in a small package at very low power. The output range is two times the external reference voltage. On-chip calibration circuitry dramatically reduces offset and gain errors.
The DAC1221 features a synchronous serial interface. In single converter applications, the serial interface can be accomplished with just two wires, allowing low-cost isolation. For multiple converters, aCSsignal allows for selection of the appropriate D/A converter.
The DAC1221 has been designed for closed-loop control applications in the industrial process control market, and high resolution applications in the test and measurement market. It is also ideal for remote applications, battery-powered instruments, and isolated systems. The DAC1221 is available in a SSOP-16 package. |
DAC122S08512-Bit Micro Power DUAL Digital-to-Analog Converter with Rail-to-Rail Output | Development Boards, Kits, Programmers | 9 | Active | The DAC122S085 is a full-featured, general purpose DUAL 12-bit voltage-output digital-to-analog converter (DAC) that can operate from a single +2.7V to 5.5V supply and consumes 0.6 mW at 3V and 1.6 mW at 5V. The DAC122S085 is packaged in 10-lead SON and VSSOP packages. The 10-lead SON package makes the DAC122S085 the smallest DUAL DAC in its class. The on-chip output amplifier allows rail-to-rail output swing and the three wire serial interface operates at clock rates up to 40 MHz over the entire supply voltage range. Competitive devices are limited to 25 MHz clock rates at supply voltages in the 2.7V to 3.6V range. The serial interface is compatible with standard SPI, QSPI, MICROWIRE and DSP interfaces.
The reference for the DAC122S085 serves all four channels and can vary in voltage between 1V and VA, providing the widest possible output dynamic range. The DAC122S085 has a 16-bit input shift register that controls the outputs to be updated, the mode of operation, the powerdown condition, and the binary input data. Both outputs can be updated simultaneously or individually depending on the setting of the two mode of operation bits.
A power-on reset circuit ensures that the DAC output powers up to zero volts and remains there until there is a valid write to the device. A power-down feature reduces power consumption to less than a microWatt with three different termination options.
The low power consumption and small packages of the DAC122S085 make it an excellent choice for use in battery operated equipment.
The DAC122S085 is one of a family of pin compatible DACs, including the 8-bit DAC082S085 and the 10-bit DAC102S085. The DAC122S085 operates over the extended industrial temperature range of −40°C to +105°C.
The DAC122S085 is a full-featured, general purpose DUAL 12-bit voltage-output digital-to-analog converter (DAC) that can operate from a single +2.7V to 5.5V supply and consumes 0.6 mW at 3V and 1.6 mW at 5V. The DAC122S085 is packaged in 10-lead SON and VSSOP packages. The 10-lead SON package makes the DAC122S085 the smallest DUAL DAC in its class. The on-chip output amplifier allows rail-to-rail output swing and the three wire serial interface operates at clock rates up to 40 MHz over the entire supply voltage range. Competitive devices are limited to 25 MHz clock rates at supply voltages in the 2.7V to 3.6V range. The serial interface is compatible with standard SPI, QSPI, MICROWIRE and DSP interfaces.
The reference for the DAC122S085 serves all four channels and can vary in voltage between 1V and VA, providing the widest possible output dynamic range. The DAC122S085 has a 16-bit input shift register that controls the outputs to be updated, the mode of operation, the powerdown condition, and the binary input data. Both outputs can be updated simultaneously or individually depending on the setting of the two mode of operation bits.
A power-on reset circuit ensures that the DAC output powers up to zero volts and remains there until there is a valid write to the device. A power-down feature reduces power consumption to less than a microWatt with three different termination options.
The low power consumption and small packages of the DAC122S085 make it an excellent choice for use in battery operated equipment.
The DAC122S085 is one of a family of pin compatible DACs, including the 8-bit DAC082S085 and the 10-bit DAC102S085. The DAC122S085 operates over the extended industrial temperature range of −40°C to +105°C. |
| Development Boards, Kits, Programmers | 7 | Active | ||
| Digital to Analog Converters (DACs) Evaluation Boards | 1 | Active | ||
DAC1280Very Low Distortion Digital-to-Analog Converter for Seismic Applications | ADCs/DACs - Special Purpose | 2 | Active | The DAC1280 is a very low distortion digital-to-analog converter (DAC) suited for performance testing of seismic equipment. The DAC1280 provides a high-accuracy output signal from a bitstream input. The device achieves very high linearity in a small package while dissipating only 18mW. Together with the high-performance ADS1281 and ADS1282 analog-to-digital converters (ADCs), these devices create a test and measurement system that meets the exacting demands of energy exploration and seismic monitoring equipment.
The DAC1280 is designed to match the system components (power supply, clock and reference voltage) of the companion ADCs, the ADS1281 and ADS1282. The input to the DAC1280 is a 1s density modulated bitstream. The DAC1280 output is a differential current intended for use with an active I/V converter. The I/V converter provides a voltage output suitable for performance testing of sensors and ADCs.
Three gain control pins set the output range in 6dB steps from 0dB to –36db (±2.5V to ±0.039V differential). The attenuation ranges match the gains of the ADS1282 for testing at all gains. The DAC uses a reference voltage and bias resistor to set the full-scale output. The resistor can be adjusted to fine-trim the DAC full-scale.
The SYNC pin aligns the input data sampling to the CLK phase. A power-down pin shuts down the device when not in use. The DAC1280 is available in a small, 16-pin TSSOP package and is fully specified for operation over –40°C to +85°C temperature range with a maximum operating temperature of +125°C.
The DAC1280 is a very low distortion digital-to-analog converter (DAC) suited for performance testing of seismic equipment. The DAC1280 provides a high-accuracy output signal from a bitstream input. The device achieves very high linearity in a small package while dissipating only 18mW. Together with the high-performance ADS1281 and ADS1282 analog-to-digital converters (ADCs), these devices create a test and measurement system that meets the exacting demands of energy exploration and seismic monitoring equipment.
The DAC1280 is designed to match the system components (power supply, clock and reference voltage) of the companion ADCs, the ADS1281 and ADS1282. The input to the DAC1280 is a 1s density modulated bitstream. The DAC1280 output is a differential current intended for use with an active I/V converter. The I/V converter provides a voltage output suitable for performance testing of sensors and ADCs.
Three gain control pins set the output range in 6dB steps from 0dB to –36db (±2.5V to ±0.039V differential). The attenuation ranges match the gains of the ADS1282 for testing at all gains. The DAC uses a reference voltage and bias resistor to set the full-scale output. The resistor can be adjusted to fine-trim the DAC full-scale.
The SYNC pin aligns the input data sampling to the CLK phase. A power-down pin shuts down the device when not in use. The DAC1280 is available in a small, 16-pin TSSOP package and is fully specified for operation over –40°C to +85°C temperature range with a maximum operating temperature of +125°C. |
DAC1282Low Distortion Digital-to-Analog Converter for Seismic Applications | Data Acquisition | 3 | Active | The DAC1282 is a fully-integrated digital-to-analog converter (DAC) providing low distortion, digital synthesized voltage output suitable for testing of seismic equipment. The DAC1282 achieves very high performance in a small package with low power. Together, with the high-performance ADS1281 and ADS1282 analog-to-digital converters (ADCs), these devices create a measurement system that meets the exacting demands of seismic data acquisition equipment.
The DAC1282 integrates a digital signal generator, a DAC, and an output amplifier providing sine wave, dc, and pulse output voltages.
The output frequency is programmable from 0.5 Hz to 250 Hz and the magnitude is scaled by both analog and digital control. The analog gain is adjustable in 6-dB steps and the digital gain in 0.5-dB steps. The analog gain settings match those of the ADS1282 for testing at all gains with high resolution.
The DAC1282 also provides pulse outputs. The pulse amplitude is user-programmed and then selected by the pin for precise timing. Custom output signals can be generated by applying an external bitstream pattern.
A signal switch can be used to connect the DAC output to sensors for THD and impulse testing. The switch timing is controlled by pin and by command.
A SYNC pin synchronizes the DAC output to the analog-to-digital converter (ADC) sample interval. A power-down input disables the device, reducing power consumption to microwatts.
The DAC1282 is a fully-integrated digital-to-analog converter (DAC) providing low distortion, digital synthesized voltage output suitable for testing of seismic equipment. The DAC1282 achieves very high performance in a small package with low power. Together, with the high-performance ADS1281 and ADS1282 analog-to-digital converters (ADCs), these devices create a measurement system that meets the exacting demands of seismic data acquisition equipment.
The DAC1282 integrates a digital signal generator, a DAC, and an output amplifier providing sine wave, dc, and pulse output voltages.
The output frequency is programmable from 0.5 Hz to 250 Hz and the magnitude is scaled by both analog and digital control. The analog gain is adjustable in 6-dB steps and the digital gain in 0.5-dB steps. The analog gain settings match those of the ADS1282 for testing at all gains with high resolution.
The DAC1282 also provides pulse outputs. The pulse amplitude is user-programmed and then selected by the pin for precise timing. Custom output signals can be generated by applying an external bitstream pattern.
A signal switch can be used to connect the DAC output to sensors for THD and impulse testing. The switch timing is controlled by pin and by command.
A SYNC pin synchronizes the DAC output to the analog-to-digital converter (ADC) sample interval. A power-down input disables the device, reducing power consumption to microwatts. |
| Data Acquisition | 6 | Active | ||