CC3130SimpleLink™ Arm Cortex-M3 Wi-Fi® network processor with coexistence, WPA3, 16 TLS sockets | RF Transceiver ICs | 1 | Active | Connect any microcontroller (MCU) to the Internet of Things (IoT) with the CC3130 device from Texas Instruments. The SimpleLink™ Wi-Fi CC3130 Internet-on-a chip™ device contains an Arm Cortex-M3 MCU dedicated to Wi-Fi® and internet protocols, in order to offload networking activities from the host MCU. The subsystem includes an 802.11b/g/n radio, baseband, and MAC with a powerful crypto engine for fast, secure Internet connections with 256-bit encryption and a built in power management for best in class low power performance.
The Wi-Fi CERTIFIED® CC3130 device dramatically simplifies the implementation of low-power, with the integrated Wi-Fi Alliance® IoT low power feature.
This generation introduces new capabilities that further simplify the connectivity of things to the internet. The main new features include:
The CC3130 device is delivered with a slim and user-friendly host driver to simplify the integration and development of networking applications. The host driver can easily be ported to most platforms and operating systems (OS). The driver has a small memory footprint and can run on 8-bit, 16-bit, or 32-bit microcontrollers with any clock speed (no performance or real-time dependency).
The CC3130 device is part of the SimpleLink™ MCU platform, a common, easy-to-use development environment based on a single core software development kit (SDK), rich tool set, reference designs, and E2E™ community which supports Wi-Fi®, Bluetooth® low energy, Sub-1GHz, and host MCUs. For more information, visitwww.ti.com/simplelink.
Connect any microcontroller (MCU) to the Internet of Things (IoT) with the CC3130 device from Texas Instruments. The SimpleLink™ Wi-Fi CC3130 Internet-on-a chip™ device contains an Arm Cortex-M3 MCU dedicated to Wi-Fi® and internet protocols, in order to offload networking activities from the host MCU. The subsystem includes an 802.11b/g/n radio, baseband, and MAC with a powerful crypto engine for fast, secure Internet connections with 256-bit encryption and a built in power management for best in class low power performance.
The Wi-Fi CERTIFIED® CC3130 device dramatically simplifies the implementation of low-power, with the integrated Wi-Fi Alliance® IoT low power feature.
This generation introduces new capabilities that further simplify the connectivity of things to the internet. The main new features include:
The CC3130 device is delivered with a slim and user-friendly host driver to simplify the integration and development of networking applications. The host driver can easily be ported to most platforms and operating systems (OS). The driver has a small memory footprint and can run on 8-bit, 16-bit, or 32-bit microcontrollers with any clock speed (no performance or real-time dependency).
The CC3130 device is part of the SimpleLink™ MCU platform, a common, easy-to-use development environment based on a single core software development kit (SDK), rich tool set, reference designs, and E2E™ community which supports Wi-Fi®, Bluetooth® low energy, Sub-1GHz, and host MCUs. For more information, visitwww.ti.com/simplelink. |
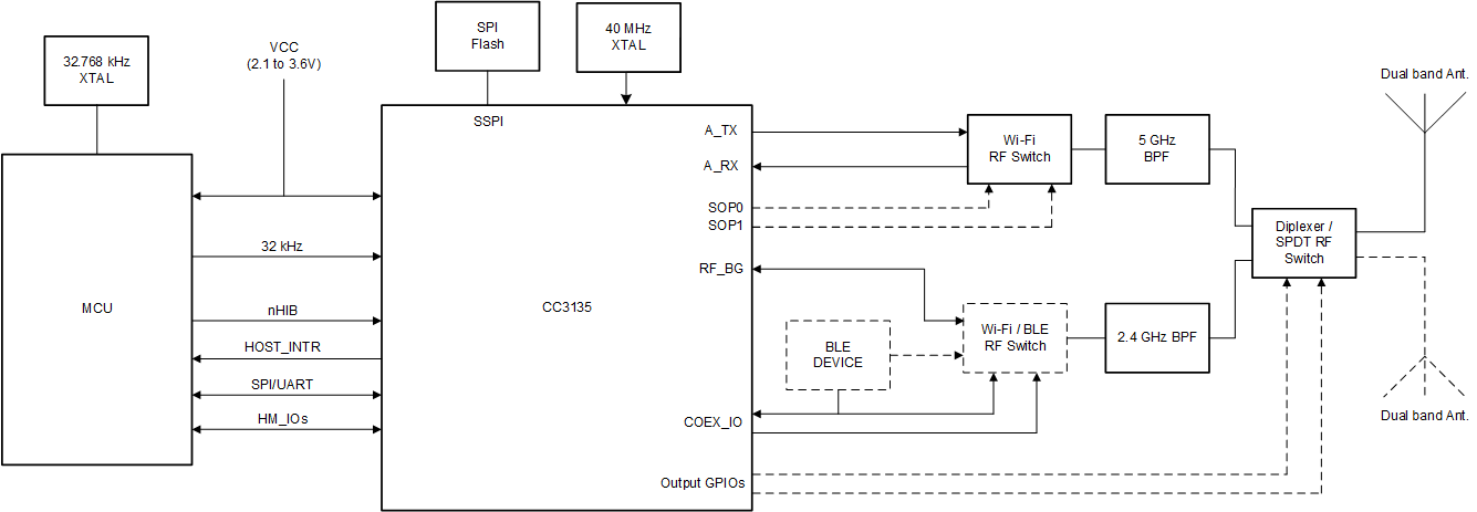
CC3135SimpleLink™ 32-bit Arm Cortex-M3 dual-band Wi-Fi® wireless network processor | RF and Wireless | 1 | Active | Connect any microcontroller (MCU) to the Internet of Things (IoT) with the CC3135 device, a dual-band wireless network processor from Texas Instruments. The CC3135 Wi-Fi® Internet-on-a chip™ device contains an Arm Cortex-M3 MCU dedicated to Wi-Fi® and internet protocols, to offload networking activities from the host MCU. The subsystem includes a dual-band 802.11a/b/g/n radio, baseband, and MAC with a powerful crypto engine for fast, secure Internet connections with 256-bit encryption and a built-in power management for best-in-class low-power performance.
The Wi-Fi CERTIFIED® CC3135 device dramatically simplifies the implementation of low-power, with the integrated Wi-Fi Alliance® IoT low power feature.
This generation introduces new capabilities that further simplify the connectivity of things to the Internet. The main new features include:
The CC3135 device is delivered with a slim and user-friendly host driver to simplify the integration and development of networking applications. The host driver can easily be ported to most platforms and operating systems (OS). The driver has a small memory footprint and can run on 8-bit, 16-bit, or 32-bit microcontrollers with any clock speed (no performance or real-time dependency).
The CC3135 device is part of the SimpleLink™ MCU platform, a common, easy-to-use development environment based on a single core software development kit (SDK), rich tool set, reference designs, and E2E™ community which supports Wi-Fi®, Bluetooth® low energy, Sub-1GHz and host MCUs. For more information, visitwww.ti.com/simplelink.
Connect any microcontroller (MCU) to the Internet of Things (IoT) with the CC3135 device, a dual-band wireless network processor from Texas Instruments. The CC3135 Wi-Fi® Internet-on-a chip™ device contains an Arm Cortex-M3 MCU dedicated to Wi-Fi® and internet protocols, to offload networking activities from the host MCU. The subsystem includes a dual-band 802.11a/b/g/n radio, baseband, and MAC with a powerful crypto engine for fast, secure Internet connections with 256-bit encryption and a built-in power management for best-in-class low-power performance.
The Wi-Fi CERTIFIED® CC3135 device dramatically simplifies the implementation of low-power, with the integrated Wi-Fi Alliance® IoT low power feature.
This generation introduces new capabilities that further simplify the connectivity of things to the Internet. The main new features include:
The CC3135 device is delivered with a slim and user-friendly host driver to simplify the integration and development of networking applications. The host driver can easily be ported to most platforms and operating systems (OS). The driver has a small memory footprint and can run on 8-bit, 16-bit, or 32-bit microcontrollers with any clock speed (no performance or real-time dependency).
The CC3135 device is part of the SimpleLink™ MCU platform, a common, easy-to-use development environment based on a single core software development kit (SDK), rich tool set, reference designs, and E2E™ community which supports Wi-Fi®, Bluetooth® low energy, Sub-1GHz and host MCUs. For more information, visitwww.ti.com/simplelink. |
CC3200MODSimpleLink™ 32-bit Arm Cortex-M4 Wi-Fi® and Internet-of-Things wireless module | RF Evaluation and Development Kits, Boards | 9 | Active | Start your design with the industry’s first programmable FCC, IC, CE, and Wi-Fi CERTIFIED™ wireless MCU module with built-in Wi-Fi®connectivity. Created for the IoT, the SimpleLink™ CC3200MOD is a wireless MCU module that integrates an Arm®Cortex®-M4 MCU, allowing customers to develop an entire application with one device. With on-chip Wi-Fi, Internet, and robust security protocols, no prior Wi-Fi experience is required for faster development. The CC3200MOD integrates all required system-level hardware components including clocks, SPI Flash, RF switch, and passives into an QFM package for easy assembly and low-cost PCB design. The CC3200MOD is provided as a complete platform solution including software, sample applications, tools, user and programming guides, reference designs, and the TI E2E™ support community.
The applications MCU subsystem contains an industry-standard Arm®Cortex®-M4 core running at 80 MHz.
The device includes a wide variety of peripherals, including a fast parallel camera interface, I2S, SD/MMC, UART, SPI, I2C, and four-channel ADC. The CC3200 family includes flexible embedded RAM for code and data; ROM with external serial Flash bootloader and peripheral drivers; and SPI Flash for Wi-Fi network processor service packs, Wi-Fi certificates, and credentials.
The Wi-Fi network processor subsystem features a Wi-Fi Internet-on-a chip™ and contains an additional dedicated Arm®MCU that completely off-loads the applications MCU. This subsystem includes an 802.11 b/g/n radio, baseband, and MAC with a powerful crypto engine for fast, secure Internet connections with 256-bit encryption. The CC3200MOD supports station, access point, and Wi-Fi Direct modes. The device also supports WPA2 personal and enterprise security and WPS 2.0. The Wi-Fi Internet-on-a-chip includes embedded TCP/IP and TLS/SSL stacks, HTTP server, and multiple Internet protocols. The power-management subsystem includes integrated DC/DC converters supporting a wide range of supply voltages. This subsystem enables low-power consumption modes, such as the hibernate with RTC mode requiring less than 7 µA of current.
Start your design with the industry’s first programmable FCC, IC, CE, and Wi-Fi CERTIFIED™ wireless MCU module with built-in Wi-Fi®connectivity. Created for the IoT, the SimpleLink™ CC3200MOD is a wireless MCU module that integrates an Arm®Cortex®-M4 MCU, allowing customers to develop an entire application with one device. With on-chip Wi-Fi, Internet, and robust security protocols, no prior Wi-Fi experience is required for faster development. The CC3200MOD integrates all required system-level hardware components including clocks, SPI Flash, RF switch, and passives into an QFM package for easy assembly and low-cost PCB design. The CC3200MOD is provided as a complete platform solution including software, sample applications, tools, user and programming guides, reference designs, and the TI E2E™ support community.
The applications MCU subsystem contains an industry-standard Arm®Cortex®-M4 core running at 80 MHz.
The device includes a wide variety of peripherals, including a fast parallel camera interface, I2S, SD/MMC, UART, SPI, I2C, and four-channel ADC. The CC3200 family includes flexible embedded RAM for code and data; ROM with external serial Flash bootloader and peripheral drivers; and SPI Flash for Wi-Fi network processor service packs, Wi-Fi certificates, and credentials.
The Wi-Fi network processor subsystem features a Wi-Fi Internet-on-a chip™ and contains an additional dedicated Arm®MCU that completely off-loads the applications MCU. This subsystem includes an 802.11 b/g/n radio, baseband, and MAC with a powerful crypto engine for fast, secure Internet connections with 256-bit encryption. The CC3200MOD supports station, access point, and Wi-Fi Direct modes. The device also supports WPA2 personal and enterprise security and WPS 2.0. The Wi-Fi Internet-on-a-chip includes embedded TCP/IP and TLS/SSL stacks, HTTP server, and multiple Internet protocols. The power-management subsystem includes integrated DC/DC converters supporting a wide range of supply voltages. This subsystem enables low-power consumption modes, such as the hibernate with RTC mode requiring less than 7 µA of current. |
CC3220MODASimpleLink™ 32-bit Arm Cortex-M4 Wi-Fi® wireless MCU with secure boot and 256kB RAM | RF Evaluation and Development Kits, Boards | 10 | Active | Start your design with the fully programmable FCC, IC, CE, MIC, and SRRC Certified wireless microcontroller (MCU) module with built-in Wi-Fi connectivity. Created for the IoT, the SimpleLink™ CC3220MODx and CC3220MODAx module family from Texas Instruments™ is a wireless module that integrates two physically separated on-chip MCUs.
The CC3220MODx and CC3220MODAx wireless MCU family is a part of the second generation of the Internet-on-a chip™ family of solutions from TI. This generation introduces new features and capabilities that further simplify the connectivity of things to the internet. The new capabilities include:
The power-management subsystem includes integrated DC/DC converters that support a wide range of supply voltages. This subsystem enables low-power consumption modes for extended battery life, such as low-power deep sleep, hibernate with RTC (consuming only 5 µA), and shutdown mode (consuming only 1 µA).
The module includes a wide variety of peripherals, including a fast parallel camera interface, I2S, SD, UART, SPI, I2C, and a 4-channel ADC.
The SimpleLink CC3220MODx and CC3220MODAx module family come in four different module variants: CC3220MODS, CC3220MODSF, CC3220MODA, and CC3220MODASF.
The four modules integrate the 40-MHz crystal, 32.768-kHz RTC clock, 32-Mb SPI serial Flash, RF filter, and passive components. The modules also have additional security features, such as encrypted and authenticated file systems, user IP encryption and authentication, secured boot (authentication and integrity validation of the application image at Flash boot time), and more.
The CC3220MODx and CC3220MODAx devices are a part of the SimpleLink™ MCU platform, which consists of Wi-Fi, Bluetooth low energy, Sub-1 GHz, and host MCUs. All share a common, easy-to-use development environment with a single core software development kit (SDK) and rich tool set. A one-time integration of the SimpleLink platform lets you add any combination of devices from the portfolio into your design. The ultimate goal of the SimpleLink platform is to achieve 100 percent code reuse when your design requirements change.
The CC3220MODx and CC3220MODAx module family is a complete platform solution including software, sample applications, tools, user and programming guides, reference designs, and the E2E™ online community. The module family is also part of the SimpleLink™ MCU portfolio and supports the SimpleLink™ developers ecosystem. For more information, visitwww.ti.com/simplelink.
Start your design with the fully programmable FCC, IC, CE, MIC, and SRRC Certified wireless microcontroller (MCU) module with built-in Wi-Fi connectivity. Created for the IoT, the SimpleLink™ CC3220MODx and CC3220MODAx module family from Texas Instruments™ is a wireless module that integrates two physically separated on-chip MCUs.
The CC3220MODx and CC3220MODAx wireless MCU family is a part of the second generation of the Internet-on-a chip™ family of solutions from TI. This generation introduces new features and capabilities that further simplify the connectivity of things to the internet. The new capabilities include:
The power-management subsystem includes integrated DC/DC converters that support a wide range of supply voltages. This subsystem enables low-power consumption modes for extended battery life, such as low-power deep sleep, hibernate with RTC (consuming only 5 µA), and shutdown mode (consuming only 1 µA).
The module includes a wide variety of peripherals, including a fast parallel camera interface, I2S, SD, UART, SPI, I2C, and a 4-channel ADC.
The SimpleLink CC3220MODx and CC3220MODAx module family come in four different module variants: CC3220MODS, CC3220MODSF, CC3220MODA, and CC3220MODASF.
The four modules integrate the 40-MHz crystal, 32.768-kHz RTC clock, 32-Mb SPI serial Flash, RF filter, and passive components. The modules also have additional security features, such as encrypted and authenticated file systems, user IP encryption and authentication, secured boot (authentication and integrity validation of the application image at Flash boot time), and more.
The CC3220MODx and CC3220MODAx devices are a part of the SimpleLink™ MCU platform, which consists of Wi-Fi, Bluetooth low energy, Sub-1 GHz, and host MCUs. All share a common, easy-to-use development environment with a single core software development kit (SDK) and rich tool set. A one-time integration of the SimpleLink platform lets you add any combination of devices from the portfolio into your design. The ultimate goal of the SimpleLink platform is to achieve 100 percent code reuse when your design requirements change.
The CC3220MODx and CC3220MODAx module family is a complete platform solution including software, sample applications, tools, user and programming guides, reference designs, and the E2E™ online community. The module family is also part of the SimpleLink™ MCU portfolio and supports the SimpleLink™ developers ecosystem. For more information, visitwww.ti.com/simplelink. |
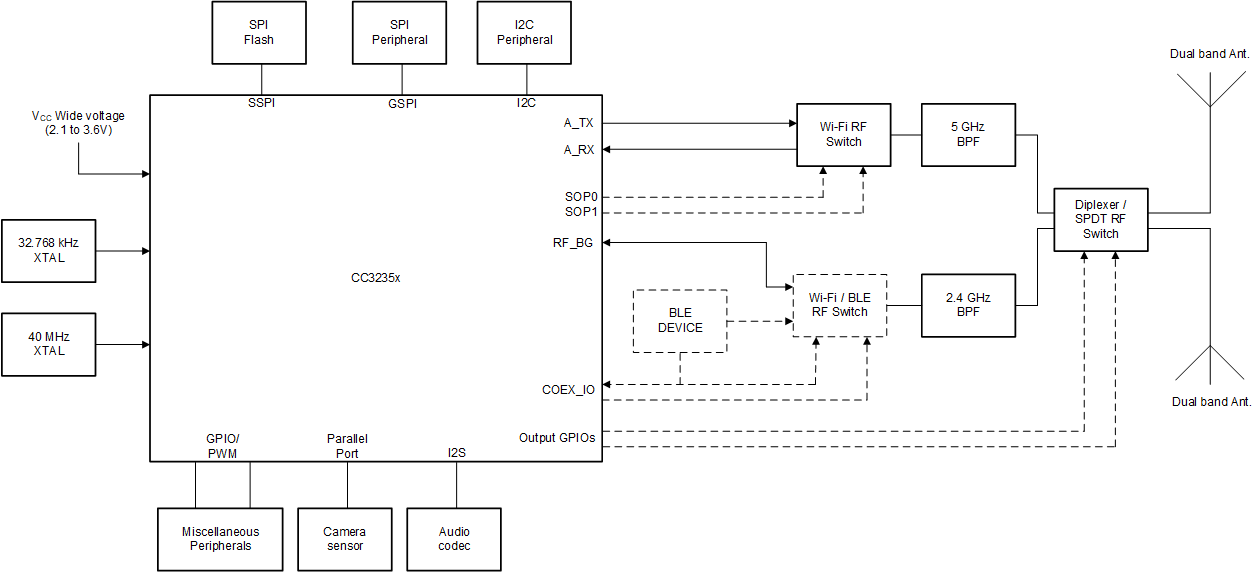
CC3230SFSimpleLink™ Arm Cortex-M4 Wi-Fi® MCU 256kB RAM+1MB XIP flash, coex, WPA3, 16 TLS sockets,secure boot | RF and Wireless | 2 | Active | The SimpleLink™ Wi-Fi CC3230x wireless MCU comes in two variants: CC3230S and C3230SF.
Simplify your IoT design with a Wi-Fi CERTIFIED™ wireless microcontroller (MCU). TheSimpleLink™ Wi-Fi®CC3230x device family is a system-on-chip (SoC) solution that integrates two processors within a single chip, including:
These devices introduce new capabilities that further simplify the connectivity of things to the internet. The main new features include the following:
The CC3230x device family is part of the SimpleLink™ MCU platform—a common, easy-to-use development environment based on a single-core software development kit (SDK) with a rich tool set and reference designs. The E2E™ community supports Wi-Fi, Bluetooth low energy, Sub-1GHz, and host MCUs. For more information, visitwww.ti.com/simplelinkorwww.ti.com/simplelinkwifi.
The SimpleLink™ Wi-Fi CC3230x wireless MCU comes in two variants: CC3230S and C3230SF.
Simplify your IoT design with a Wi-Fi CERTIFIED™ wireless microcontroller (MCU). TheSimpleLink™ Wi-Fi®CC3230x device family is a system-on-chip (SoC) solution that integrates two processors within a single chip, including:
These devices introduce new capabilities that further simplify the connectivity of things to the internet. The main new features include the following:
The CC3230x device family is part of the SimpleLink™ MCU platform—a common, easy-to-use development environment based on a single-core software development kit (SDK) with a rich tool set and reference designs. The E2E™ community supports Wi-Fi, Bluetooth low energy, Sub-1GHz, and host MCUs. For more information, visitwww.ti.com/simplelinkorwww.ti.com/simplelinkwifi. |
CC3235MODSSimpleLink™ 32-bit Arm Cortex-M4 dual-band Wi-Fi CERTIFIED™ wireless module with 256kB RAM | RF Transceiver Modules and Modems | 3 | Active | Start your design with the fully programmable FCC, IC/ISED, ETSI/CE, MIC, and SRRC certified wireless microcontroller (MCU) module with built-in dual-band Wi-Fi connectivity. The modules integrate the 40MHz crystal, 32.768kHz RTC clock, 32Mb SPI serial flash, RF filters, diplexer, and passive components.
The SimpleLink™ CC3235MODx module is available in two variants:
The SimpleLink™ CC3235MODAx module is available in two variants:
Created for IoT, theSimpleLink™ Wi-Fi®CC3235MODx and CC3235MODAx module family from Texas Instruments is a wireless module that integrates two physically separated on-chip MCUs.
This generation introduces new capabilities that further simplify the connectivity of things to the Internet. The main new features include:
The CC3235MODx and CC3235MODAx device family is part of the SimpleLink MCU platform—a common, easy-to-use development environment based on a single-core software development kit (SDK) with a rich tool set and reference designs. The E2E™ support forums support Wi-Fi, Bluetooth low energy, Sub1GHz, and host MCUs. For more information, visitwww.ti.com/simplelinkorwww.ti.com/simplelinkwifi.
Start your design with the fully programmable FCC, IC/ISED, ETSI/CE, MIC, and SRRC certified wireless microcontroller (MCU) module with built-in dual-band Wi-Fi connectivity. The modules integrate the 40MHz crystal, 32.768kHz RTC clock, 32Mb SPI serial flash, RF filters, diplexer, and passive components.
The SimpleLink™ CC3235MODx module is available in two variants:
The SimpleLink™ CC3235MODAx module is available in two variants:
Created for IoT, theSimpleLink™ Wi-Fi®CC3235MODx and CC3235MODAx module family from Texas Instruments is a wireless module that integrates two physically separated on-chip MCUs.
This generation introduces new capabilities that further simplify the connectivity of things to the Internet. The main new features include:
The CC3235MODx and CC3235MODAx device family is part of the SimpleLink MCU platform—a common, easy-to-use development environment based on a single-core software development kit (SDK) with a rich tool set and reference designs. The E2E™ support forums support Wi-Fi, Bluetooth low energy, Sub1GHz, and host MCUs. For more information, visitwww.ti.com/simplelinkorwww.ti.com/simplelinkwifi. |
CC3300SimpleLink™ Wi-Fi 6 companion IC | RF and Wireless | 1 | Active | The SimpleLink™ Wi-Fi CC33xx family of devices is where affordability meets reliability, enabling engineers to connect more applications with confidence. CC33xx are single-chip Wi-Fi 6 and Bluetooth Low Energy 5.4 devices. The CC3300 and CC3301 are the first devices in this pin to pin compatible family.
CC3300: A 2.4GHz Wi-Fi 6 companion IC.
CC3301: A 2.4GHz Wi-Fi 6 and Bluetooth low energy 5.4 companion IC.
The CC330x offers Wi-Fi 6 and BLE while maintaining compatibility with Wi-Fi 4 (802.11 b/g/n) and Wi-Fi 5 (802.11ac). These CC330x are the 10th-generation connectivity combo chip from Texas Instruments. As such, the CC330x is based upon proven technology. These devices are ideal for use in cost-sensitive embedded applications with a Linux or RTOS host running TCP/IP, CC330x brings the efficiency of Wi-Fi 6 to embedded device applications for the internet of things (IoT), with a small PCB footprint and highly optimized bill of materials.
The SimpleLink™ Wi-Fi CC33xx family of devices is where affordability meets reliability, enabling engineers to connect more applications with confidence. CC33xx are single-chip Wi-Fi 6 and Bluetooth Low Energy 5.4 devices. The CC3300 and CC3301 are the first devices in this pin to pin compatible family.
CC3300: A 2.4GHz Wi-Fi 6 companion IC.
CC3301: A 2.4GHz Wi-Fi 6 and Bluetooth low energy 5.4 companion IC.
The CC330x offers Wi-Fi 6 and BLE while maintaining compatibility with Wi-Fi 4 (802.11 b/g/n) and Wi-Fi 5 (802.11ac). These CC330x are the 10th-generation connectivity combo chip from Texas Instruments. As such, the CC330x is based upon proven technology. These devices are ideal for use in cost-sensitive embedded applications with a Linux or RTOS host running TCP/IP, CC330x brings the efficiency of Wi-Fi 6 to embedded device applications for the internet of things (IoT), with a small PCB footprint and highly optimized bill of materials. |
CC3301SimpleLink™ 2.4GHz Wi-Fi 6 and Bluetooth® Low Energy 5.4 companion IC | RF Transceiver ICs | 1 | Active | The SimpleLink™ Wi-Fi CC33xx family of devices is where affordability meets reliability, enabling engineers to connect more applications with confidence. CC33xx are single-chip Wi-Fi 6 and Bluetooth Low Energy 5.4 devices. The CC3300 and CC3301 are the first devices in this pin to pin compatible family.
CC3300: A 2.4GHz Wi-Fi 6 companion IC.
CC3301: A 2.4GHz Wi-Fi 6 and Bluetooth low energy 5.4 companion IC.
The CC330x offers Wi-Fi 6 and BLE while maintaining compatibility with Wi-Fi 4 (802.11 b/g/n) and Wi-Fi 5 (802.11ac). These CC330x are the 10th-generation connectivity combo chip from Texas Instruments. As such, the CC330x is based upon proven technology. These devices are ideal for use in cost-sensitive embedded applications with a Linux or RTOS host running TCP/IP, CC330x brings the efficiency of Wi-Fi 6 to embedded device applications for the internet of things (IoT), with a small PCB footprint and highly optimized bill of materials.
The SimpleLink™ Wi-Fi CC33xx family of devices is where affordability meets reliability, enabling engineers to connect more applications with confidence. CC33xx are single-chip Wi-Fi 6 and Bluetooth Low Energy 5.4 devices. The CC3300 and CC3301 are the first devices in this pin to pin compatible family.
CC3300: A 2.4GHz Wi-Fi 6 companion IC.
CC3301: A 2.4GHz Wi-Fi 6 and Bluetooth low energy 5.4 companion IC.
The CC330x offers Wi-Fi 6 and BLE while maintaining compatibility with Wi-Fi 4 (802.11 b/g/n) and Wi-Fi 5 (802.11ac). These CC330x are the 10th-generation connectivity combo chip from Texas Instruments. As such, the CC330x is based upon proven technology. These devices are ideal for use in cost-sensitive embedded applications with a Linux or RTOS host running TCP/IP, CC330x brings the efficiency of Wi-Fi 6 to embedded device applications for the internet of things (IoT), with a small PCB footprint and highly optimized bill of materials. |
| Evaluation Boards | 2 | Obsolete | |
| RF Evaluation and Development Kits, Boards | 1 | Obsolete | |