CC2564MODNBluetooth® 4.1 with Basic Rate (BR), Enhanced Data Rate (EDR), Low Energy (LE) module | Evaluation Boards | 14 | Active | The CC2564MODx module from Texas Instruments™ is a complete Bluetooth®BR/EDR, and low energy HCI solution that reduces design effort, cost, and time to market. The CC2564MODx module includes TI's seventh-generation core and provides a versatile, product-proven solution that is Bluetooth 4.1-compliant. The module is also certified for FCC, IC, and CE, requiring no prior RF experience to develop with this device; and the device includes a royalty-free software stack compatible with several host MCUs and MPUs. The CC2564MODx module provides best-in-class RF performance with transmit power and receive sensitivity that provides twice the range and higher throughput than other Bluetooth-low-energy-only solutions.
Furthermore, TI’s power-management hardware and software algorithms provide significant power savings in all commonly used Bluetooth BR/EDR and low energy modes of operation.
The TI dual-mode Bluetooth stack software is certified and provided royalty free for TI's MSP430™ and MSP432™ ARM®Cortex®-M3 and ARM®Cortex®-M4 MCUs, and Linux®based MPUs. Other processors can be supported through TI's third party. The iPod®(MFi) protocol is supported by add-on software packages. Multiple profiles and sample applications, including the following, are supported:
For more information, see TI Dual-Mode Bluetooth Stack.
In addition to software, the BOOST-CC2564MODA and CC2564MODxEM evaluation boards are available for each variant. For more information on TI’s wireless platform solutions for Bluetooth, see TI's wireless-connectivity/dual-mode-bluetooth page.
The CC2564MODx module from Texas Instruments™ is a complete Bluetooth®BR/EDR, and low energy HCI solution that reduces design effort, cost, and time to market. The CC2564MODx module includes TI's seventh-generation core and provides a versatile, product-proven solution that is Bluetooth 4.1-compliant. The module is also certified for FCC, IC, and CE, requiring no prior RF experience to develop with this device; and the device includes a royalty-free software stack compatible with several host MCUs and MPUs. The CC2564MODx module provides best-in-class RF performance with transmit power and receive sensitivity that provides twice the range and higher throughput than other Bluetooth-low-energy-only solutions.
Furthermore, TI’s power-management hardware and software algorithms provide significant power savings in all commonly used Bluetooth BR/EDR and low energy modes of operation.
The TI dual-mode Bluetooth stack software is certified and provided royalty free for TI's MSP430™ and MSP432™ ARM®Cortex®-M3 and ARM®Cortex®-M4 MCUs, and Linux®based MPUs. Other processors can be supported through TI's third party. The iPod®(MFi) protocol is supported by add-on software packages. Multiple profiles and sample applications, including the following, are supported:
For more information, see TI Dual-Mode Bluetooth Stack.
In addition to software, the BOOST-CC2564MODA and CC2564MODxEM evaluation boards are available for each variant. For more information on TI’s wireless platform solutions for Bluetooth, see TI's wireless-connectivity/dual-mode-bluetooth page. |
| RF Evaluation and Development Kits, Boards | 1 | Unknown | |
CC25701-channel ANT™ RF Network Processors | RF Transceiver ICs | 1 | Active | The CC2570 and CC2571 are ANT RF network processors that implement the easy-to-use, power-efficient ANT protocol. The CC2570 supports one ANT channel, whereas the CC2571 supports eight ANT channels. The CC2570/71 can be connected to a host MCU (such as an MSP430) through a UART or SPI serial interface and accessed through a set of API calls. The majority of the ANT protocol is built into the CC2570/71, including the ANT-FS file system functionality; only the application and profile layers must reside on the host MCU, thus keeping host MCU memory requirements to a minimum.
The ANT protocol has been designed to be very power-efficient, yet is flexible enough to support various network topologies (point-to-point, star, connected star, 1-to-N, and N-to-1) and data transfer modes (broadcast, acknowledged, burst data transfer). Each logical ANT channel can be independently configured for one-way or two-way operation, depending on requirements of the application.
The CC2570 and CC2571 are ANT RF network processors that implement the easy-to-use, power-efficient ANT protocol. The CC2570 supports one ANT channel, whereas the CC2571 supports eight ANT channels. The CC2570/71 can be connected to a host MCU (such as an MSP430) through a UART or SPI serial interface and accessed through a set of API calls. The majority of the ANT protocol is built into the CC2570/71, including the ANT-FS file system functionality; only the application and profile layers must reside on the host MCU, thus keeping host MCU memory requirements to a minimum.
The ANT protocol has been designed to be very power-efficient, yet is flexible enough to support various network topologies (point-to-point, star, connected star, 1-to-N, and N-to-1) and data transfer modes (broadcast, acknowledged, burst data transfer). Each logical ANT channel can be independently configured for one-way or two-way operation, depending on requirements of the application. |
CC25718-channel ANT™ RF Network Processors | RF Transceiver ICs | 2 | Active | The CC2570 and CC2571 are ANT RF network processors that implement the easy-to-use, power-efficient ANT protocol. The CC2570 supports one ANT channel, whereas the CC2571 supports eight ANT channels. The CC2570/71 can be connected to a host MCU (such as an MSP430) through a UART or SPI serial interface and accessed through a set of API calls. The majority of the ANT protocol is built into the CC2570/71, including the ANT-FS file system functionality; only the application and profile layers must reside on the host MCU, thus keeping host MCU memory requirements to a minimum.
The ANT protocol has been designed to be very power-efficient, yet is flexible enough to support various network topologies (point-to-point, star, connected star, 1-to-N, and N-to-1) and data transfer modes (broadcast, acknowledged, burst data transfer). Each logical ANT channel can be independently configured for one-way or two-way operation, depending on requirements of the application.
The CC2570 and CC2571 are ANT RF network processors that implement the easy-to-use, power-efficient ANT protocol. The CC2570 supports one ANT channel, whereas the CC2571 supports eight ANT channels. The CC2570/71 can be connected to a host MCU (such as an MSP430) through a UART or SPI serial interface and accessed through a set of API calls. The majority of the ANT protocol is built into the CC2570/71, including the ANT-FS file system functionality; only the application and profile layers must reside on the host MCU, thus keeping host MCU memory requirements to a minimum.
The ANT protocol has been designed to be very power-efficient, yet is flexible enough to support various network topologies (point-to-point, star, connected star, 1-to-N, and N-to-1) and data transfer modes (broadcast, acknowledged, burst data transfer). Each logical ANT channel can be independently configured for one-way or two-way operation, depending on requirements of the application. |
| RF Front End (LNA + PA) | 3 | Active | |
| Development Boards, Kits, Programmers | 5 | NRND | |
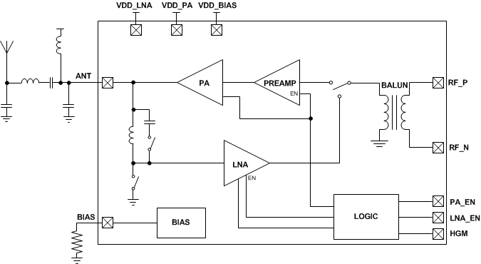
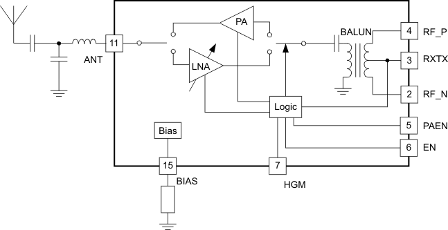
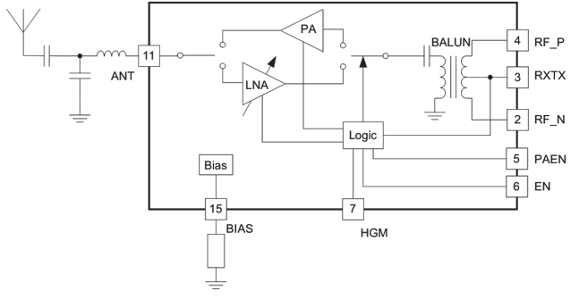
CC25922.4 GHz range extender with up to +22 dBm output power | RF Front End (LNA + PA) | 1 | Active | The CC2592 device is a cost-effective and high-performance RF front end for low-power and low-voltage 2.4-GHz wireless applications.
The CC2592 device is a range extender for all CC25XX 2.4-GHz low-power RF transceivers, transmitters, and system-on-chip products from Texas Instruments.
To increase the link budget, the CC2592 device provides a power amplifier for increased output power and an LNA with a low-noise figure for improved receiver sensitivity.
The CC2592 device provides a very small size, high-output power RF design with its 4-mm × 4-mm QFN-16 package.
The CC2592 device contains PA, LNA, switches, RF-matching, and balun for simple design of high-performance wireless applications.
The CC2592 device is a cost-effective and high-performance RF front end for low-power and low-voltage 2.4-GHz wireless applications.
The CC2592 device is a range extender for all CC25XX 2.4-GHz low-power RF transceivers, transmitters, and system-on-chip products from Texas Instruments.
To increase the link budget, the CC2592 device provides a power amplifier for increased output power and an LNA with a low-noise figure for improved receiver sensitivity.
The CC2592 device provides a very small size, high-output power RF design with its 4-mm × 4-mm QFN-16 package.
The CC2592 device contains PA, LNA, switches, RF-matching, and balun for simple design of high-performance wireless applications. |
CC2595RF Front-End Transmit Power Amplifier for 2.4GHz ISM Band Systems | RF Evaluation and Development Kits, Boards | 3 | Active | CC2595 is a PA solution that extends the range of any Zigbee or Bluetooth transceiver. It is a cost-effective and high performance RF front end for low-power and low-voltage wireless applications in the 2.4-GHz band. Its single-ended RF input and output make it compatible with any manufacturer’s transceiver if appropriate external parts are used. When a transmit/receive (T/R) switch and a balun are used, it can interface with existing and future CC24XX and CC25XX transceiver products. CC2595 extends the link budget by providing a power amplifier for improved output power. It is highly effective for high (+20 dBm) output power making it suitable for battery-operated systems. CC2595 contains PA and RF-matching for simple design of high performance wireless applications. It is packaged in a 3- × 3-mm, 16-lead QFN package with exposed paddle.
CC2595 is a PA solution that extends the range of any Zigbee or Bluetooth transceiver. It is a cost-effective and high performance RF front end for low-power and low-voltage wireless applications in the 2.4-GHz band. Its single-ended RF input and output make it compatible with any manufacturer’s transceiver if appropriate external parts are used. When a transmit/receive (T/R) switch and a balun are used, it can interface with existing and future CC24XX and CC25XX transceiver products. CC2595 extends the link budget by providing a power amplifier for improved output power. It is highly effective for high (+20 dBm) output power making it suitable for battery-operated systems. CC2595 contains PA and RF-matching for simple design of high performance wireless applications. It is packaged in a 3- × 3-mm, 16-lead QFN package with exposed paddle. |
CC2630SimpleLink™ 32-bit Arm Cortex-M3 Zigbee and 6LoWPAN wireless MCU with 128kB Flash | RF Transceiver ICs | 6 | Active | The CC2630 device is a wireless MCU targeting ZigBee®and 6LoWPAN applications.
The device is a member of the CC26xx family of cost-effective, ultralow power, 2.4-GHz RF devices. Very low active RF and MCU current and low-power mode current consumption provide excellent battery lifetime and allow for operation on small coin cell batteries and in energy-harvesting applications.
The CC2630 device contains a 32-bit ARM Cortex-M3 processor that runs at 48 MHz as the main processor and a rich peripheral feature set that includes a unique ultralow power sensor controller. This sensor controller is ideal for interfacing external sensors and for collecting analog and digital data autonomously while the rest of the system is in sleep mode. Thus, the CC2630 device is ideal for battery-powered and energy harvesting end nodes in ZigBee and 6LoWPAN networks.
The IEEE 802.15.4 MAC is embedded into ROM and runs partly on an ARM Cortex-M0 processor. This architecture improves overall system performance and power consumption and frees up flash memory for the application.
The ZigBee stack is available free of charge from www.ti.com.
The CC2630 device is a wireless MCU targeting ZigBee®and 6LoWPAN applications.
The device is a member of the CC26xx family of cost-effective, ultralow power, 2.4-GHz RF devices. Very low active RF and MCU current and low-power mode current consumption provide excellent battery lifetime and allow for operation on small coin cell batteries and in energy-harvesting applications.
The CC2630 device contains a 32-bit ARM Cortex-M3 processor that runs at 48 MHz as the main processor and a rich peripheral feature set that includes a unique ultralow power sensor controller. This sensor controller is ideal for interfacing external sensors and for collecting analog and digital data autonomously while the rest of the system is in sleep mode. Thus, the CC2630 device is ideal for battery-powered and energy harvesting end nodes in ZigBee and 6LoWPAN networks.
The IEEE 802.15.4 MAC is embedded into ROM and runs partly on an ARM Cortex-M0 processor. This architecture improves overall system performance and power consumption and frees up flash memory for the application.
The ZigBee stack is available free of charge from www.ti.com. |
CC2640R2F-Q1SimpleLink™ 32-bit Arm® Cortex®-M3 Bluetooth® 5.1 Low Energy wireless MCU with 128-kB flash | RF and Wireless | 14 | Active | The SimpleLink™ Bluetooth® low energy CC2640R2F-Q1 device is an AEC-Q100 compliant wireless microcontroller (MCU) targeting Bluetooth® 4.2 and Bluetooth® 5 low energy automotive applications such as Passive Entry/Passive Start (PEPS), remote keyless entry (RKE), car sharing, piloted parking, cable replacement, and smartphone connectivity.
The CC2640R2F-Q1 device is part of the SimpleLink™ MCU platform from Texas Instruments™. The platform consists of Wi-Fi®, Bluetooth® low energy, Sub-1GHz, Ethernet, Zigbee, Thread, and host MCUs. These devices all share a common, easy-to-use development environment with a single core software development kit (SDK) and rich tool set. A one-time integration of the SimpleLink™ platform enables users to add any combination of the portfolio’s devices into their design, allowing 100 percent code reuse when design requirements change. For more information, visithttp://www.ti.com/wireless-connectivity/simplelink-solutions/overview/overview.html.
With very low active RF and MCU current consumption, in addition to flexible low power modes, the CC2640R2F-Q1 provides excellent battery life and allows long-range operation on small coin-cell batteries and a low power-consumption footprint for nodes connected to the car battery. Excellent receiver sensitivity and programmable output power provide industry-leading RF performance that is required for the demanding automotive RF environment.
The CC2640R2F-Q1 wireless MCU contains a 32-bit Arm® Cortex®-M3 processor that runs at 48MHz as the main application processor and includes the Bluetooth® 4.2 low energy controller and host libraries embedded in ROM. This architecture improves overall system performance and power consumption and frees up significant amounts of flash memory for the application.
Additionally, the device is AEC-Q100 Qualified at the Grade 2 temperature range (–40°C to +105°C) and is offered in a 7mm × 7mm VQFN packagewith wettable flanks.The wettable flanks help reduce production-line cost and increase the reliability enabled by optical inspection of solder points.
TheBluetooth Low Energy Software Stackis available free of charge fromti.com.
The SimpleLink™ Bluetooth® low energy CC2640R2F-Q1 device is an AEC-Q100 compliant wireless microcontroller (MCU) targeting Bluetooth® 4.2 and Bluetooth® 5 low energy automotive applications such as Passive Entry/Passive Start (PEPS), remote keyless entry (RKE), car sharing, piloted parking, cable replacement, and smartphone connectivity.
The CC2640R2F-Q1 device is part of the SimpleLink™ MCU platform from Texas Instruments™. The platform consists of Wi-Fi®, Bluetooth® low energy, Sub-1GHz, Ethernet, Zigbee, Thread, and host MCUs. These devices all share a common, easy-to-use development environment with a single core software development kit (SDK) and rich tool set. A one-time integration of the SimpleLink™ platform enables users to add any combination of the portfolio’s devices into their design, allowing 100 percent code reuse when design requirements change. For more information, visithttp://www.ti.com/wireless-connectivity/simplelink-solutions/overview/overview.html.
With very low active RF and MCU current consumption, in addition to flexible low power modes, the CC2640R2F-Q1 provides excellent battery life and allows long-range operation on small coin-cell batteries and a low power-consumption footprint for nodes connected to the car battery. Excellent receiver sensitivity and programmable output power provide industry-leading RF performance that is required for the demanding automotive RF environment.
The CC2640R2F-Q1 wireless MCU contains a 32-bit Arm® Cortex®-M3 processor that runs at 48MHz as the main application processor and includes the Bluetooth® 4.2 low energy controller and host libraries embedded in ROM. This architecture improves overall system performance and power consumption and frees up significant amounts of flash memory for the application.
Additionally, the device is AEC-Q100 Qualified at the Grade 2 temperature range (–40°C to +105°C) and is offered in a 7mm × 7mm VQFN packagewith wettable flanks.The wettable flanks help reduce production-line cost and increase the reliability enabled by optical inspection of solder points.
TheBluetooth Low Energy Software Stackis available free of charge fromti.com. |