TUSB2551Advanced Universal Serial Bus Transceiver | Integrated Circuits (ICs) | 2 | Active | The TUSB2551A is a single-chip transceiver that complies with the physical-layer specifications of universal serial bus (USB) 2.0. The device supports both full-speed (12-Mbit/s) and low-speed (1.5-Mbit/s) operation. The TUSB2551A delivers superior edge-rate control, producing crisper eye diagrams, which ease the task of passing USB compliance testing.
A dual supply-voltage operation allows the TUSB2551A to reference the system interface I/O signals to a supply voltage down to 1.6 V, while independently powered by the USB VCC(5.0). This allows the system interface to operate at its core voltage without the addition of buffering logic, and also reduce system operating current.
The TUSB2551A is a single-chip transceiver that complies with the physical-layer specifications of universal serial bus (USB) 2.0. The device supports both full-speed (12-Mbit/s) and low-speed (1.5-Mbit/s) operation. The TUSB2551A delivers superior edge-rate control, producing crisper eye diagrams, which ease the task of passing USB compliance testing.
A dual supply-voltage operation allows the TUSB2551A to reference the system interface I/O signals to a supply voltage down to 1.6 V, while independently powered by the USB VCC(5.0). This allows the system interface to operate at its core voltage without the addition of buffering logic, and also reduce system operating current. |
| Integrated Circuits (ICs) | 3 | Active | The TUSB2E11 is a USB compliant eUSB2 to USB 2.0 repeater supporting both device and host modes.
The device supports USB low-speed (LS), full-speed (FS) signals, and high-speed (HS) signals.
The device has multiple patented designs to provide robust interoperability, optimum performance, and power.
For systems without an I2C interface, the device offers eight individual settings with three strap-pins for USB 2.0 channel Equivalent Series Resistance (ESR) up to 20Ω. Device variants are available for different levels of eUSB2 trace length compensation up to 10 inches.
The I2C interface permits additional flexibility for fine tuning of device RX equalization and TX amplitude, slew rate and pre-emphasis to pass electrical compliance tests and compensate for channel loss.
Various debug options are available through the three GPIO pins that can be configured to monitor various USB bus states or interrupt as well as CTA-936 UART mode that can provide SoC debug capabilities. GPIO0 and GPIO1 can be used as general purpose I2C to GPIOs bridge.
The TUSB2E11 is a USB compliant eUSB2 to USB 2.0 repeater supporting both device and host modes.
The device supports USB low-speed (LS), full-speed (FS) signals, and high-speed (HS) signals.
The device has multiple patented designs to provide robust interoperability, optimum performance, and power.
For systems without an I2C interface, the device offers eight individual settings with three strap-pins for USB 2.0 channel Equivalent Series Resistance (ESR) up to 20Ω. Device variants are available for different levels of eUSB2 trace length compensation up to 10 inches.
The I2C interface permits additional flexibility for fine tuning of device RX equalization and TX amplitude, slew rate and pre-emphasis to pass electrical compliance tests and compensate for channel loss.
Various debug options are available through the three GPIO pins that can be configured to monitor various USB bus states or interrupt as well as CTA-936 UART mode that can provide SoC debug capabilities. GPIO0 and GPIO1 can be used as general purpose I2C to GPIOs bridge. |
| Interface | 4 | Active | TUSB2E22 enables implementation of USB 2.0 compliance port on newer processors using lower voltage processes.
TUSB2E22 is a USB-compliant eUSB2-USB 2.0 repeater supporting both device and host modes.
TUSB2E22 supports USB low-speed (LS) and full-speed (FS) signals and high-speed (HS) signals.
TUSB2E22 is designed to interface with eUSB2 eDSPr or eUSPr operating at 1.2V single-ended signaling.
TUSB2E22 has four levels of compensation settings through the EQ0 and EQ1 pins. These settings can be used to optimize compensation for different eUSB2 channel loss profiles.
TUSB2E22 enables implementation of USB 2.0 compliance port on newer processors using lower voltage processes.
TUSB2E22 is a USB-compliant eUSB2-USB 2.0 repeater supporting both device and host modes.
TUSB2E22 supports USB low-speed (LS) and full-speed (FS) signals and high-speed (HS) signals.
TUSB2E22 is designed to interface with eUSB2 eDSPr or eUSPr operating at 1.2V single-ended signaling.
TUSB2E22 has four levels of compensation settings through the EQ0 and EQ1 pins. These settings can be used to optimize compensation for different eUSB2 channel loss profiles. |
TUSB2E221Two-port eUSB2 (rev 1.2) to USB 2.0 repeater | Signal Buffers, Repeaters, Splitters | 1 | Active | The TUSB2E221 enables implementation of USB 2.0 compliant port on newer processors using lower voltage processes.
The TUSB2E221 is a USB eUSB2-USB 2.0 repeater supporting both device and host modes. The TUSB2E221 supports USB low-speed (LS) and full-speed (FS) signals and high-speed (HS) signals.
The TUSB2E221 is designed to interface with eUSB2 eDSPr or eUSPr operating at 1.2V single-ended signaling.
The TUSB2E221 has multiple patented designs to provide robust interoperability, optimum performance, and power.
For systems without an I2C interface, the device offers eight individual settings with three strap-pins for USB 2.0 channel Equivalent Series Resistance (ESR) up to 17.5Ω. Device variants are available for different levels of eUSB2 trace length compensation up to 10 inches.
The I2C interface permits additional flexibility for users to fine tune the RX and TX settings of the device. The available settings are RX equalization, RX squelch threshold, RX disconnect thresholds, TX amplitude, TX slew rate and TX pre-emphasis.
Various debug options are available through the three EQ pins that can be configured to monitor various USB bus states or interrupt as well as CTA-936 UART mode control that can provide SoC debug capabilities. EQ0 and EQ1 can be used as general purpose I2C to GPIOs bridge.
The TUSB2E221 enables implementation of USB 2.0 compliant port on newer processors using lower voltage processes.
The TUSB2E221 is a USB eUSB2-USB 2.0 repeater supporting both device and host modes. The TUSB2E221 supports USB low-speed (LS) and full-speed (FS) signals and high-speed (HS) signals.
The TUSB2E221 is designed to interface with eUSB2 eDSPr or eUSPr operating at 1.2V single-ended signaling.
The TUSB2E221 has multiple patented designs to provide robust interoperability, optimum performance, and power.
For systems without an I2C interface, the device offers eight individual settings with three strap-pins for USB 2.0 channel Equivalent Series Resistance (ESR) up to 17.5Ω. Device variants are available for different levels of eUSB2 trace length compensation up to 10 inches.
The I2C interface permits additional flexibility for users to fine tune the RX and TX settings of the device. The available settings are RX equalization, RX squelch threshold, RX disconnect thresholds, TX amplitude, TX slew rate and TX pre-emphasis.
Various debug options are available through the three EQ pins that can be configured to monitor various USB bus states or interrupt as well as CTA-936 UART mode control that can provide SoC debug capabilities. EQ0 and EQ1 can be used as general purpose I2C to GPIOs bridge. |
TUSB319Automotive USB Type-C DFP Port Controller | Power Management - Specialized | 2 | Active | The TUSB319-Q1 is a USB Type-C Downstream Facing Port (DFP) controller. The TUSB319-Q1 monitors the USB Type-C Configuration Channel (CC) lines to determine when an USB device is attached. If an Upstream Facing Port (UFP) device is attached, the TUSB319-Q1 drives an open drain output ID that can be used in the system to apply VBUS power. The device also communicates the selectable VBUS current sourcing capability to the UFP via the CC lines.
The TUSB319-Q1 is a USB Type-C Downstream Facing Port (DFP) controller. The TUSB319-Q1 monitors the USB Type-C Configuration Channel (CC) lines to determine when an USB device is attached. If an Upstream Facing Port (UFP) device is attached, the TUSB319-Q1 drives an open drain output ID that can be used in the system to apply VBUS power. The device also communicates the selectable VBUS current sourcing capability to the UFP via the CC lines. |
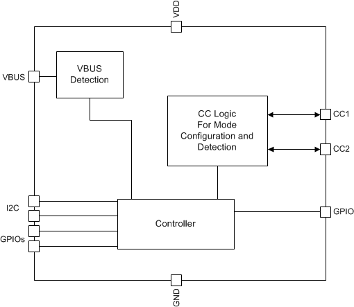
TUSB320USB Type-C configuration channel logic and port control | Evaluation Boards | 15 | Active | The TUSB320LI and TUSB320HI devices (remainder of this document called TUSB320 unless otherwise noted) enables USB Type-C ports with the configuration channel (CC) logic needed for Type-C ecosystems. The TUSB320 devices use the CC pins to determine port attach and detach, cable orientation, role detection, and port control for Type-C current mode. The TUSB320 devices can be configured as a downstream facing port (DFP), upstream facing port (UFP) or a dual role port (DRP) making it ideal for any application.
The TUSB320 devices alternate configuration as a DFP or UFP according to the Type-C specifications. The CC logic block monitors the CC1 and CC2 pins for pullup or pulldown resistances to determine when a USB port has been attached, the orientation of the cable, and the role detected. The CC logic detects the Type-C current mode as default, medium, or high depending on the role detected. VBUSdetection is implemented to determine a successful attach in UFP and DRP modes.
The devices operate over a wide supply range and have low-power consumption. The TUSB320 is available in two versions of enable: Active low enable called TUSB320LI and active high enable called TUSB320HI. The TUSB320 family of devices are available in industrial temperature ranges.
The TUSB320LI and TUSB320HI devices (remainder of this document called TUSB320 unless otherwise noted) enables USB Type-C ports with the configuration channel (CC) logic needed for Type-C ecosystems. The TUSB320 devices use the CC pins to determine port attach and detach, cable orientation, role detection, and port control for Type-C current mode. The TUSB320 devices can be configured as a downstream facing port (DFP), upstream facing port (UFP) or a dual role port (DRP) making it ideal for any application.
The TUSB320 devices alternate configuration as a DFP or UFP according to the Type-C specifications. The CC logic block monitors the CC1 and CC2 pins for pullup or pulldown resistances to determine when a USB port has been attached, the orientation of the cable, and the role detected. The CC logic detects the Type-C current mode as default, medium, or high depending on the role detected. VBUSdetection is implemented to determine a successful attach in UFP and DRP modes.
The devices operate over a wide supply range and have low-power consumption. The TUSB320 is available in two versions of enable: Active low enable called TUSB320LI and active high enable called TUSB320HI. The TUSB320 family of devices are available in industrial temperature ranges. |
TUSB321USB Type-C Configuration Channel Logic and Port Control with VCONN | Interface | 3 | Active | The TUSB321AI device enables USB Type-C ports with the configuration channel (CC) logic needed for Type-C ecosystems. The TUSB321AI device uses the CC pins to determine port attach and detach, cable orientation, role detection, and port control for Type-C current mode. The TUSB321AI device can be configured as a downstream facing port (DFP), upstream facing port (UFP) or a dual role port (DRP) making it ideal for any application.
The TUSB321AI device when configured as a DRP alternates configuration as a DFP or UFP according to the Type-C Specifications. The CC logic block monitors the CC1 and CC2 pins for pullup or pulldown resistances to determine when a USB port has been attached, the orientation of the cable, and the role detected. The CC logic detects the Type-C current mode as default, medium, or high depending on the role detected. VBUSdetection is implemented to determine a successful attach in UFP and DRP modes.
The device operates over a wide supply range and has low-power consumption. The TUSB321AI device is available in industrial and commercial temperature ranges.
The TUSB321AI device enables USB Type-C ports with the configuration channel (CC) logic needed for Type-C ecosystems. The TUSB321AI device uses the CC pins to determine port attach and detach, cable orientation, role detection, and port control for Type-C current mode. The TUSB321AI device can be configured as a downstream facing port (DFP), upstream facing port (UFP) or a dual role port (DRP) making it ideal for any application.
The TUSB321AI device when configured as a DRP alternates configuration as a DFP or UFP according to the Type-C Specifications. The CC logic block monitors the CC1 and CC2 pins for pullup or pulldown resistances to determine when a USB port has been attached, the orientation of the cable, and the role detected. The CC logic detects the Type-C current mode as default, medium, or high depending on the role detected. VBUSdetection is implemented to determine a successful attach in UFP and DRP modes.
The device operates over a wide supply range and has low-power consumption. The TUSB321AI device is available in industrial and commercial temperature ranges. |
| Evaluation and Demonstration Boards and Kits | 1 | Active | |
| Specialized | 2 | Active | |
| Evaluation and Demonstration Boards and Kits | 1 | Obsolete | |