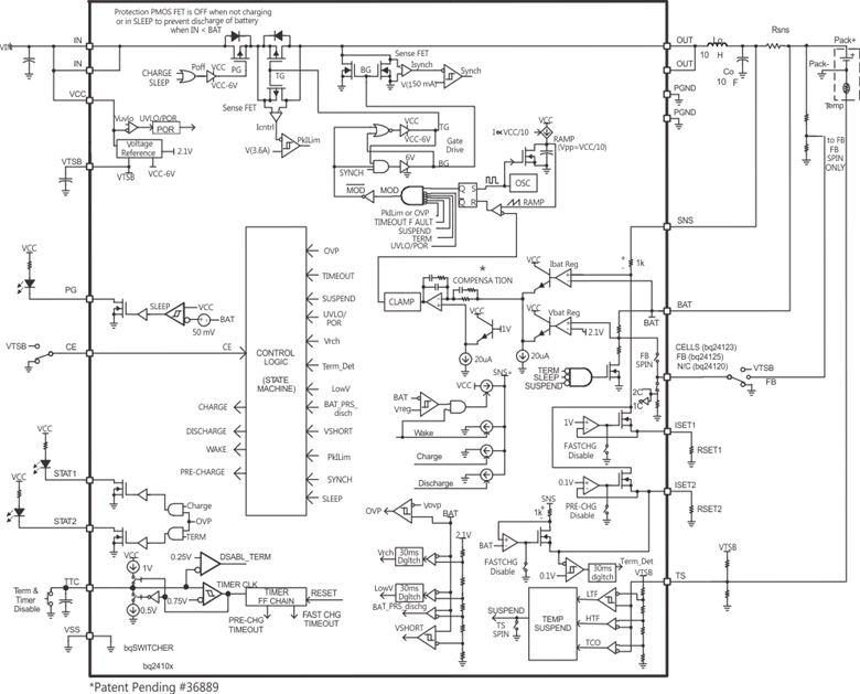
BQ24113AStandalone 1 to 2 cell 2A synchronous Buck battery charger | Battery Chargers | 3 | Active | The bqSWITCHER™ series are highly integrated Li-ion and Li-polymer switch-mode charge management devices targeted at a wide range of portable applications. The bqSWITCHER™ series offers integrated synchronous PWM controller and power FETs, high-accuracy current and voltage regulation, charge preconditioning, charge status, and charge termination, in a small, thermally enhanced VQFN package. The system-controlled version provides additional inputs for full charge management under system control.
The bqSWITCHER™ charges the battery in three phases: conditioning, constant current, and constant voltage. Charge is terminated based on user- selectable minimum current level. A programmable charge timer provides a safety backup for charge termination. The bqSWITCHER™ automatically restarts the charge cycle if the battery voltage falls below an internal threshold. The bqSWITCHER™ automatically enters sleep mode when VCCsupply is removed.
The bqSWITCHER™ series are highly integrated Li-ion and Li-polymer switch-mode charge management devices targeted at a wide range of portable applications. The bqSWITCHER™ series offers integrated synchronous PWM controller and power FETs, high-accuracy current and voltage regulation, charge preconditioning, charge status, and charge termination, in a small, thermally enhanced VQFN package. The system-controlled version provides additional inputs for full charge management under system control.
The bqSWITCHER™ charges the battery in three phases: conditioning, constant current, and constant voltage. Charge is terminated based on user- selectable minimum current level. A programmable charge timer provides a safety backup for charge termination. The bqSWITCHER™ automatically restarts the charge cycle if the battery voltage falls below an internal threshold. The bqSWITCHER™ automatically enters sleep mode when VCCsupply is removed. |
| Power Management (PMIC) | 2 | Active | |
BQ24120Standalone 1-2 cell 2A synchronous Buck battery charger with enhanced EMI performance | Battery Chargers | 3 | Active | The bqSWITCHER™ series are highly integrated Li-ion and Li-polymer switched-mode charge management devices targeted at a wide range of portable applications. The bqSWITCHER™ series offers integrated synchronous PWM controller and power FETs, high-accuracy current and voltage regulation, charge preconditioning, charge status, and charge termination, in a small, thermally enhanced QFN package.
The bqSWITCHER charges the battery in three phases: conditioning, constant current, and constant voltage. Charge is terminated based on user-selectable minimum current level. A programmable charge timer provides a safety backup for charge termination. The bqSWITCHER automatically restarts the charge cycle if the battery voltage falls below an internal threshold. The bqSWITCHER automatically enters sleep mode when VCCsupply is removed.
The bqSWITCHER™ series are highly integrated Li-ion and Li-polymer switched-mode charge management devices targeted at a wide range of portable applications. The bqSWITCHER™ series offers integrated synchronous PWM controller and power FETs, high-accuracy current and voltage regulation, charge preconditioning, charge status, and charge termination, in a small, thermally enhanced QFN package.
The bqSWITCHER charges the battery in three phases: conditioning, constant current, and constant voltage. Charge is terminated based on user-selectable minimum current level. A programmable charge timer provides a safety backup for charge termination. The bqSWITCHER automatically restarts the charge cycle if the battery voltage falls below an internal threshold. The bqSWITCHER automatically enters sleep mode when VCCsupply is removed. |
BQ24123Standalone 1 cell 2A synchronous Buck battery charger with enhanced EMI performance | Evaluation Boards | 2 | Active | The bqSWITCHER™ series are highly integrated Li-ion and Li-polymer switched-mode charge management devices targeted at a wide range of portable applications. The bqSWITCHER™ series offers integrated synchronous PWM controller and power FETs, high-accuracy current and voltage regulation, charge preconditioning, charge status, and charge termination, in a small, thermally enhanced QFN package.
The bqSWITCHER charges the battery in three phases: conditioning, constant current, and constant voltage. Charge is terminated based on user-selectable minimum current level. A programmable charge timer provides a safety backup for charge termination. The bqSWITCHER automatically restarts the charge cycle if the battery voltage falls below an internal threshold. The bqSWITCHER automatically enters sleep mode when VCCsupply is removed.
The bqSWITCHER™ series are highly integrated Li-ion and Li-polymer switched-mode charge management devices targeted at a wide range of portable applications. The bqSWITCHER™ series offers integrated synchronous PWM controller and power FETs, high-accuracy current and voltage regulation, charge preconditioning, charge status, and charge termination, in a small, thermally enhanced QFN package.
The bqSWITCHER charges the battery in three phases: conditioning, constant current, and constant voltage. Charge is terminated based on user-selectable minimum current level. A programmable charge timer provides a safety backup for charge termination. The bqSWITCHER automatically restarts the charge cycle if the battery voltage falls below an internal threshold. The bqSWITCHER automatically enters sleep mode when VCCsupply is removed. |
| Evaluation Boards | 3 | Active | |
| Evaluation Boards | 1 | Obsolete | |
BQ24130Standalone 1-3 cell Buck battery charger for Li-ion and Super capacitor | Evaluation and Demonstration Boards and Kits | 3 | Active | The bq24130 is an integrated host-controlled Li-ion and Li-polymer switch-mode battery charge controllers with two integrated N-channel power MOSFETs. It offers a constant-frequency synchronous PWM controller with high accuracy regulation of charge current and voltage. The fast charge and precharge current can be either hardwired with resistors or programmed by system power management microcontroller using a DAC or GPIOs. Battery remote sensing provides accurate charge voltage regulation.
The bq24130 monitors the battery pack temperature to allow charger only in a preset temperature window. The thermal regulation loop reduces the charge current to maintain the junction temperature of 120ºC during operation.
The bq24130 automatically enters a low-quiescent current sleep mode when the input voltage falls below the battery voltage. The bq24130 charges one, two or three cell (selected by CELL pin), supporting up to 4 A charge current. The bq24130 is available in a 20-pin, 3.5 x 4.5 mm2thin QFN package.
The bq24130 is an integrated host-controlled Li-ion and Li-polymer switch-mode battery charge controllers with two integrated N-channel power MOSFETs. It offers a constant-frequency synchronous PWM controller with high accuracy regulation of charge current and voltage. The fast charge and precharge current can be either hardwired with resistors or programmed by system power management microcontroller using a DAC or GPIOs. Battery remote sensing provides accurate charge voltage regulation.
The bq24130 monitors the battery pack temperature to allow charger only in a preset temperature window. The thermal regulation loop reduces the charge current to maintain the junction temperature of 120ºC during operation.
The bq24130 automatically enters a low-quiescent current sleep mode when the input voltage falls below the battery voltage. The bq24130 charges one, two or three cell (selected by CELL pin), supporting up to 4 A charge current. The bq24130 is available in a 20-pin, 3.5 x 4.5 mm2thin QFN package. |
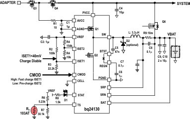
BQ24133Standalone 1-3 cell 2.5A synchronous Buck battery charger with external Power Path | Evaluation and Demonstration Boards and Kits | 4 | Active | The BQ24133 device is a highly integrated stand-alone Li-Ion and Li-Polymer switched-mode battery charger with two integrated N-channel power MOSFETs. The device offers a constant-frequency synchronous PWM controller with high accuracy regulation of input current, charge current, and voltage. The BQ24133 closely monitors the battery pack temperature to allow charge only in a preset temperature window. The BQ24133 charges one, two, or three cells (selected by CELL pin) at a fixed 4.2 V/cell.
The BQ24133 charges the battery in three phases: preconditioning, constant current, and constant voltage.
The BQ24133 provides power path selector gate driver ACDRV/CMSRC on input NMOS pair ACFET (Q1) and RBFET (Q2), and BATDRV on a battery PMOS device (Q3). When the qualified adapter is present, the system is directly connected to the adapter. Otherwise, the system is connected to the battery. In addition, the power path prevents battery from boosting back to the input.
The BQ24133 charges the battery from a DC source as high as 17 V, including a car battery. The input overvoltage limit is adjustable through the OVPSET pin. The AVCC, ACP, and ACN pins have a 30-V rating. When a high-voltage DC source is inserted, Q1 and Q2 remain off to avoid high-voltage damage to the system.
For 1-cell applications where the battery is not removable, the system can be directly connected to the battery to simplify the power path design and reduce the cost. With this configuration, the battery can automatically supplement the system load if the adapter is overloaded.
The BQ24133 is available in a 24-pin, 5.5-mm × 3.5-mm thin VQFN package.
The BQ24133 device is a highly integrated stand-alone Li-Ion and Li-Polymer switched-mode battery charger with two integrated N-channel power MOSFETs. The device offers a constant-frequency synchronous PWM controller with high accuracy regulation of input current, charge current, and voltage. The BQ24133 closely monitors the battery pack temperature to allow charge only in a preset temperature window. The BQ24133 charges one, two, or three cells (selected by CELL pin) at a fixed 4.2 V/cell.
The BQ24133 charges the battery in three phases: preconditioning, constant current, and constant voltage.
The BQ24133 provides power path selector gate driver ACDRV/CMSRC on input NMOS pair ACFET (Q1) and RBFET (Q2), and BATDRV on a battery PMOS device (Q3). When the qualified adapter is present, the system is directly connected to the adapter. Otherwise, the system is connected to the battery. In addition, the power path prevents battery from boosting back to the input.
The BQ24133 charges the battery from a DC source as high as 17 V, including a car battery. The input overvoltage limit is adjustable through the OVPSET pin. The AVCC, ACP, and ACN pins have a 30-V rating. When a high-voltage DC source is inserted, Q1 and Q2 remain off to avoid high-voltage damage to the system.
For 1-cell applications where the battery is not removable, the system can be directly connected to the battery to simplify the power path design and reduce the cost. With this configuration, the battery can automatically supplement the system load if the adapter is overloaded.
The BQ24133 is available in a 24-pin, 5.5-mm × 3.5-mm thin VQFN package. |
| Evaluation Boards | 3 | Active | |
BQ24150AI2C 1cell 1.25A Buck battery charger with OTG and 2KV HBM | Evaluation Boards | 6 | Active | The bq24150A/1A is a compact, flexible, high-efficiency, USB-friendly switch-mode charge management device for single-cell Li-ion and Li-polymer batteries used in a wide range of portable applications. The charge parameters can be programmed through an I2C interface. The bq24150A/1A integrates a synchronous PWM controller, power MOSFETs, input current sensing, high-accuracy current and voltage regulation, and charge termination, into a small WCSP package.
The bq24150A/1A charges the battery in three phases: conditioning, constant current and constant voltage. The input current is automatically limited to the value set by the host. Charge is terminated based on user-selectable minimum current level. A safety timer with reset control provides a safety backup for I2C interface. During normal operation, bq24150A/1A automatically restarts the charge cycle if the battery voltage falls below an internal threshold and automatically enters sleep mode or high impedance mode when the input supply is removed. The charge status is reported to the host using the I2C interface.
During the charging process, the bq24150A/1A monitors its junction temperature (TJ) and reduces the charge current once TJincreases to approximately 125°C. To support USB OTG device, bq24150A/1A provides VBUS (approximately 5.05 V) by boosting the battery voltage. The bq24150A/1A is available in 20-pin WCSP package.
The bq24150A/1A is a compact, flexible, high-efficiency, USB-friendly switch-mode charge management device for single-cell Li-ion and Li-polymer batteries used in a wide range of portable applications. The charge parameters can be programmed through an I2C interface. The bq24150A/1A integrates a synchronous PWM controller, power MOSFETs, input current sensing, high-accuracy current and voltage regulation, and charge termination, into a small WCSP package.
The bq24150A/1A charges the battery in three phases: conditioning, constant current and constant voltage. The input current is automatically limited to the value set by the host. Charge is terminated based on user-selectable minimum current level. A safety timer with reset control provides a safety backup for I2C interface. During normal operation, bq24150A/1A automatically restarts the charge cycle if the battery voltage falls below an internal threshold and automatically enters sleep mode or high impedance mode when the input supply is removed. The charge status is reported to the host using the I2C interface.
During the charging process, the bq24150A/1A monitors its junction temperature (TJ) and reduces the charge current once TJincreases to approximately 125°C. To support USB OTG device, bq24150A/1A provides VBUS (approximately 5.05 V) by boosting the battery voltage. The bq24150A/1A is available in 20-pin WCSP package. |