| Battery Chargers | 1 | Active | |
BQ24163I2C 1cell 2.5A Buck battery charger with dual-input, Power Path and 3.2V Vsysmin | Evaluation and Demonstration Boards and Kits | 5 | Active | The BQ24160, BQ24160A, BQ24161, BQ24161B, BQ24163, and BQ24168 are highly integrated single-cell Li-ion battery charger and system power path management devices targeted for space-limited, portable applications with high-capacity batteries. The single-cell charger has dual inputs which allow operation from either a USB port or a higher-power input supply (that is, AC adapter or wireless charging input) for a versatile solution. The two inputs are fully isolated from each other and are easily selectable using the I2C interface.
The power path management feature allows the BQ2416xx to power the system from a high-efficiency DC-DC converter while simultaneously and independently charging the battery. The power path management architecture enables the system to run with a defective or absent battery pack and enables instant system turnon even with a totally discharged battery or no battery.
The BQ24160, BQ24160A, BQ24161, BQ24161B, BQ24163, and BQ24168 are highly integrated single-cell Li-ion battery charger and system power path management devices targeted for space-limited, portable applications with high-capacity batteries. The single-cell charger has dual inputs which allow operation from either a USB port or a higher-power input supply (that is, AC adapter or wireless charging input) for a versatile solution. The two inputs are fully isolated from each other and are easily selectable using the I2C interface.
The power path management feature allows the BQ2416xx to power the system from a high-efficiency DC-DC converter while simultaneously and independently charging the battery. The power path management architecture enables the system to run with a defective or absent battery pack and enables instant system turnon even with a totally discharged battery or no battery. |
BQ24165I2C 1cell 2.5A Buck battery charger with dual-input, Power Path and no TS | Power Management (PMIC) | 3 | Active | The bq24165, bq24166 and bq24167 are highly integrated single cell Li-Ion battery charger and system power path management devices targeted for space-limited, portable applications with high capacity batteries. The single cell charger has dual inputs which allow operation from either a USB port or higher power input supply (i.e., AC adapter or wireless charging input) for a versatile solution. The two inputs are fully isolated from each other and are managed by the bq24165/166/167 with the IN input having precedence.
The power path management feature allows the bq24165/166/167 to power the system from a high efficiency DC to DC converter while simultaneously and independently charging the battery. The charger monitors the battery current at all times and reduces the charge current when the system load requires current above the input current limit. This allows for proper charge termination and timer operation. The system voltage is regulated to the battery voltage but will not drop below 3.5V. This minimum system voltage support enables the system to run with a defective or absent battery pack and enables instant system turn-on even with a totally discharged battery or no battery. The power-path management architecture also permits the battery to supplement the system current requirements when the adapter cannot deliver the peak system currents. This enables the use of a smaller adapter. The 2.5A input current capability allows for GSM phone calls as soon as the adapter is plugged in regardless of the battery voltage.
The battery is charged in three phases: conditioning, constant current and constant voltage. In all charge phases, an internal control loop monitors the IC junction temperature and reduces the charge current if the internal temperature threshold is exceeded. Additionally, the bq24166 and bq24167 offer a voltage-based battery pack thermistor monitoring input (TS) that monitors battery temperature for safe charging. The TS function for bq24166 is JEITA compatible.
The bq24165, bq24166 and bq24167 are highly integrated single cell Li-Ion battery charger and system power path management devices targeted for space-limited, portable applications with high capacity batteries. The single cell charger has dual inputs which allow operation from either a USB port or higher power input supply (i.e., AC adapter or wireless charging input) for a versatile solution. The two inputs are fully isolated from each other and are managed by the bq24165/166/167 with the IN input having precedence.
The power path management feature allows the bq24165/166/167 to power the system from a high efficiency DC to DC converter while simultaneously and independently charging the battery. The charger monitors the battery current at all times and reduces the charge current when the system load requires current above the input current limit. This allows for proper charge termination and timer operation. The system voltage is regulated to the battery voltage but will not drop below 3.5V. This minimum system voltage support enables the system to run with a defective or absent battery pack and enables instant system turn-on even with a totally discharged battery or no battery. The power-path management architecture also permits the battery to supplement the system current requirements when the adapter cannot deliver the peak system currents. This enables the use of a smaller adapter. The 2.5A input current capability allows for GSM phone calls as soon as the adapter is plugged in regardless of the battery voltage.
The battery is charged in three phases: conditioning, constant current and constant voltage. In all charge phases, an internal control loop monitors the IC junction temperature and reduces the charge current if the internal temperature threshold is exceeded. Additionally, the bq24166 and bq24167 offer a voltage-based battery pack thermistor monitoring input (TS) that monitors battery temperature for safe charging. The TS function for bq24166 is JEITA compatible. |
| Integrated Circuits (ICs) | 4 | Active | |
BQ24167I2C 1cell 2.5A Buck battery charger with dual-input, Power Path and JEITA | Power Management (PMIC) | 1 | Active | The bq24165, bq24166 and bq24167 are highly integrated single cell Li-Ion battery charger and system power path management devices targeted for space-limited, portable applications with high capacity batteries. The single cell charger has dual inputs which allow operation from either a USB port or higher power input supply (i.e., AC adapter or wireless charging input) for a versatile solution. The two inputs are fully isolated from each other and are managed by the bq24165/166/167 with the IN input having precedence.
The power path management feature allows the bq24165/166/167 to power the system from a high efficiency DC to DC converter while simultaneously and independently charging the battery. The charger monitors the battery current at all times and reduces the charge current when the system load requires current above the input current limit. This allows for proper charge termination and timer operation. The system voltage is regulated to the battery voltage but will not drop below 3.5V. This minimum system voltage support enables the system to run with a defective or absent battery pack and enables instant system turn-on even with a totally discharged battery or no battery. The power-path management architecture also permits the battery to supplement the system current requirements when the adapter cannot deliver the peak system currents. This enables the use of a smaller adapter. The 2.5A input current capability allows for GSM phone calls as soon as the adapter is plugged in regardless of the battery voltage.
The battery is charged in three phases: conditioning, constant current and constant voltage. In all charge phases, an internal control loop monitors the IC junction temperature and reduces the charge current if the internal temperature threshold is exceeded. Additionally, the bq24166 and bq24167 offer a voltage-based battery pack thermistor monitoring input (TS) that monitors battery temperature for safe charging. The TS function for bq24166 is JEITA compatible.
The bq24165, bq24166 and bq24167 are highly integrated single cell Li-Ion battery charger and system power path management devices targeted for space-limited, portable applications with high capacity batteries. The single cell charger has dual inputs which allow operation from either a USB port or higher power input supply (i.e., AC adapter or wireless charging input) for a versatile solution. The two inputs are fully isolated from each other and are managed by the bq24165/166/167 with the IN input having precedence.
The power path management feature allows the bq24165/166/167 to power the system from a high efficiency DC to DC converter while simultaneously and independently charging the battery. The charger monitors the battery current at all times and reduces the charge current when the system load requires current above the input current limit. This allows for proper charge termination and timer operation. The system voltage is regulated to the battery voltage but will not drop below 3.5V. This minimum system voltage support enables the system to run with a defective or absent battery pack and enables instant system turn-on even with a totally discharged battery or no battery. The power-path management architecture also permits the battery to supplement the system current requirements when the adapter cannot deliver the peak system currents. This enables the use of a smaller adapter. The 2.5A input current capability allows for GSM phone calls as soon as the adapter is plugged in regardless of the battery voltage.
The battery is charged in three phases: conditioning, constant current and constant voltage. In all charge phases, an internal control loop monitors the IC junction temperature and reduces the charge current if the internal temperature threshold is exceeded. Additionally, the bq24166 and bq24167 offer a voltage-based battery pack thermistor monitoring input (TS) that monitors battery temperature for safe charging. The TS function for bq24166 is JEITA compatible. |
BQ24168I2C 1cell 2.5A Buck battery charger with dual-input, Power Path and 6.5V OVP | Integrated Circuits (ICs) | 3 | Active | The BQ24160, BQ24160A, BQ24161, BQ24161B, BQ24163, and BQ24168 are highly integrated single-cell Li-ion battery charger and system power path management devices targeted for space-limited, portable applications with high-capacity batteries. The single-cell charger has dual inputs which allow operation from either a USB port or a higher-power input supply (that is, AC adapter or wireless charging input) for a versatile solution. The two inputs are fully isolated from each other and are easily selectable using the I2C interface.
The power path management feature allows the BQ2416xx to power the system from a high-efficiency DC-DC converter while simultaneously and independently charging the battery. The power path management architecture enables the system to run with a defective or absent battery pack and enables instant system turnon even with a totally discharged battery or no battery.
The BQ24160, BQ24160A, BQ24161, BQ24161B, BQ24163, and BQ24168 are highly integrated single-cell Li-ion battery charger and system power path management devices targeted for space-limited, portable applications with high-capacity batteries. The single-cell charger has dual inputs which allow operation from either a USB port or a higher-power input supply (that is, AC adapter or wireless charging input) for a versatile solution. The two inputs are fully isolated from each other and are easily selectable using the I2C interface.
The power path management feature allows the BQ2416xx to power the system from a high-efficiency DC-DC converter while simultaneously and independently charging the battery. The power path management architecture enables the system to run with a defective or absent battery pack and enables instant system turnon even with a totally discharged battery or no battery. |
| Evaluation and Demonstration Boards and Kits | 1 | Obsolete | |
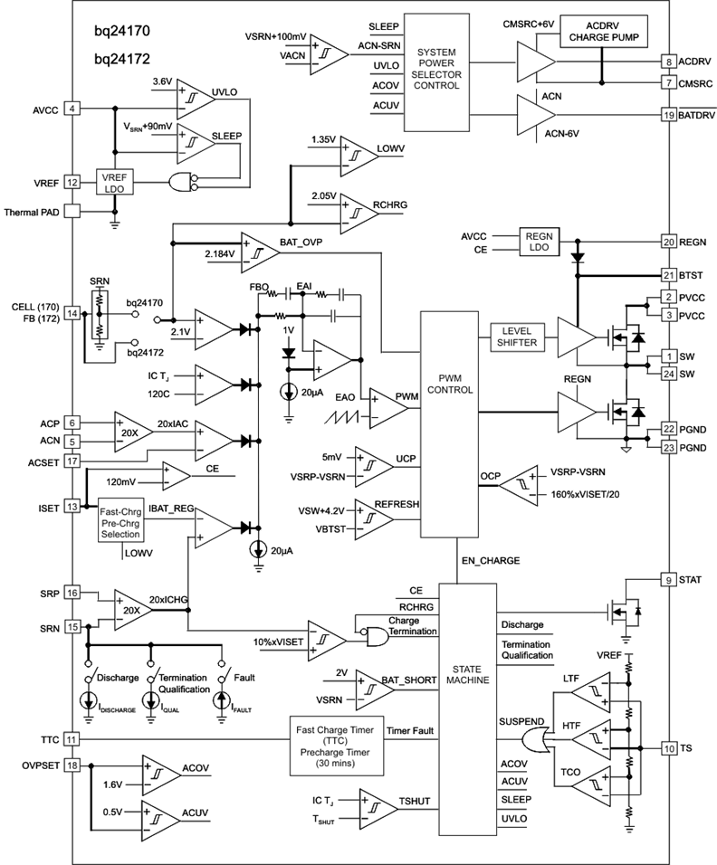
BQ24170Standalone 1-3 cell 4A synchronous Buck battery charger with Power Path selector | Evaluation and Demonstration Boards and Kits | 2 | Active | The bq2417x device is a highly integrated stand-alone Li-Ion and Li-Polymer switched-mode battery charger with two integrated N-channel power MOSFETs. The device offers a constant-frequency synchronous PWM controller with high-accuracy regulation of input current, charge current, and voltage. The bq2417x closely monitors the battery pack temperature to allow charge only in a preset temperature window. The bq24170 charges one, two, or three cells (selected by CELL pin), and the bq24172 is adjustable for up to three series Li+ cells.
The device charges the battery in three phases: precondictioning, constant current, and constant voltage.
Charge is terminated when the current reaches 10% of the fast charge rate. A programmable charge timer offers a safety backup. The bq2417x automatically restarts the charge cycle if the battery voltage falls below an internal threshold, and enters a low-quiescent current sleep mode when the input voltage falls below the battery voltage.
The bq2417x features Dynamic Power Management (DPM) to reduce the charge current when the input power limit is reached to avoid overloading the adapter. A highly accurate current-sense amplifier enables precise measurement of input current from adapter to monitor overall system power.
The bq2417x provides power path selector gate driver ACDRV/CMSRC on input NMOS pair ACFET (Q1) and RBFET (Q2), and BATDRV on a battery PMOS device (Q3). When the qualified adapter is present, the system is directly connected to the adapter. Otherwise, the system is connected to the battery. In addition, the power path prevents battery from boosting back to the input.
The bq2417x charges a battery from a DC source as high as 17 V, including a car battery. The input overvoltage limit is adjustable through the OVPSET pin. The AVCC, ACP, and ACN pins have a 30-V rating. When a high-voltage DC source is inserted, Q1 and Q2 remain off to avoid high voltage damage to the system.
For 1-cell applications, if the battery is not removable, the system can be directly connected to the battery to simplify the power path design and reduce the cost. With this configuration, the battery can automatically supplement the system load if the adapter is overloaded.
The bq2417x is available in a 24-pin, 5.5-mm × 3.5-mm thin VQFN package.
The bq2417x device is a highly integrated stand-alone Li-Ion and Li-Polymer switched-mode battery charger with two integrated N-channel power MOSFETs. The device offers a constant-frequency synchronous PWM controller with high-accuracy regulation of input current, charge current, and voltage. The bq2417x closely monitors the battery pack temperature to allow charge only in a preset temperature window. The bq24170 charges one, two, or three cells (selected by CELL pin), and the bq24172 is adjustable for up to three series Li+ cells.
The device charges the battery in three phases: precondictioning, constant current, and constant voltage.
Charge is terminated when the current reaches 10% of the fast charge rate. A programmable charge timer offers a safety backup. The bq2417x automatically restarts the charge cycle if the battery voltage falls below an internal threshold, and enters a low-quiescent current sleep mode when the input voltage falls below the battery voltage.
The bq2417x features Dynamic Power Management (DPM) to reduce the charge current when the input power limit is reached to avoid overloading the adapter. A highly accurate current-sense amplifier enables precise measurement of input current from adapter to monitor overall system power.
The bq2417x provides power path selector gate driver ACDRV/CMSRC on input NMOS pair ACFET (Q1) and RBFET (Q2), and BATDRV on a battery PMOS device (Q3). When the qualified adapter is present, the system is directly connected to the adapter. Otherwise, the system is connected to the battery. In addition, the power path prevents battery from boosting back to the input.
The bq2417x charges a battery from a DC source as high as 17 V, including a car battery. The input overvoltage limit is adjustable through the OVPSET pin. The AVCC, ACP, and ACN pins have a 30-V rating. When a high-voltage DC source is inserted, Q1 and Q2 remain off to avoid high voltage damage to the system.
For 1-cell applications, if the battery is not removable, the system can be directly connected to the battery to simplify the power path design and reduce the cost. With this configuration, the battery can automatically supplement the system load if the adapter is overloaded.
The bq2417x is available in a 24-pin, 5.5-mm × 3.5-mm thin VQFN package. |
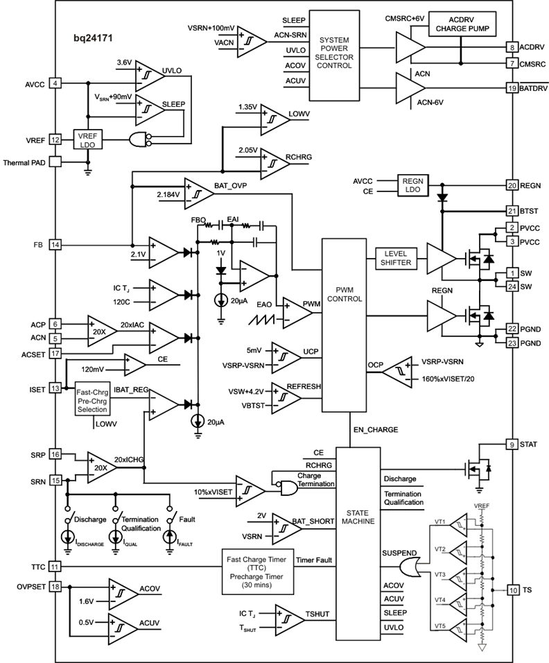
BQ24171Standalone 1-3 cell 4A synchronous Buck battery charger with JEITA compliance and Power Path | Development Boards, Kits, Programmers | 2 | Active | The bq24171 device is highly integrated stand-alone Li-ion and Li-polymer switched-mode battery charger with two integrated N-channel power MOSFETs. The device offers a constant-frequency synchronous PWM controller with high-accuracy regulation of input current, charge current, and voltage. The bq24171 closely monitors the battery pack temperature and allows charge only in a JEITA profile-compatible window with a lower charge rate at a low temperature and a lower charge voltage at a high temperature. The bq24171 device charges the battery in three phases: preconditioning, constant current, and constant voltage. The bq24171 charges up to 3-series cells with an adjustable cell voltage.
The bq24171 charges the battery in three phases: preconditioning, constant current, and constant voltage. The device is adjustable for up to three series Li+ cells.
Charge is terminated when the current reaches 10% of the fast charge rate. A programmable charge timer offers a safety backup. The bq24171 automatically restarts the charge cycle if the battery voltage falls below an internal threshold, and enters a low-quiescent current sleep mode when the input voltage falls below the battery voltage.
The bq24171 features Dynamic Power Management (DPM) to reduce the charge current when the input power limit is reached to avoid overloading the adapter. A highly accurate current-sense amplifier enables precise measurement of input current from adapter to monitor overall system power.
The bq24171 device provides power path selector gate driver ACDRV/CMSRC on input NMOS pair ACFET (Q1) and RBFET (Q2), and BATDRV on a battery PMOS device (Q3). When the qualified adapter is present, the system is directly connected to the adapter. Otherwise, the system is connected to the battery. In addition, the power path prevents battery from boosting back to the input.
The bq24171 charges battery from DC source as high as 17 V, including car battery. The input overvoltage limit is adjustable through the OVPSET pin. The AVCC, ACP and ACN pins are 30-V rating. When a high-voltage DC source is inserted, Q1 and Q2 remain off to avoid high voltage damage to the system.
For 1-cell applications, if the battery is not removable, the system can be directly connected to the battery to simplify the power path design and reduce the cost. With this configuration, the battery can automatically supplement the system load if the adapter is overloaded.
The bq24171 is available in a 24-pin, 5.5-mm × 3.5-mm thin QFN package.
The bq24171 device is highly integrated stand-alone Li-ion and Li-polymer switched-mode battery charger with two integrated N-channel power MOSFETs. The device offers a constant-frequency synchronous PWM controller with high-accuracy regulation of input current, charge current, and voltage. The bq24171 closely monitors the battery pack temperature and allows charge only in a JEITA profile-compatible window with a lower charge rate at a low temperature and a lower charge voltage at a high temperature. The bq24171 device charges the battery in three phases: preconditioning, constant current, and constant voltage. The bq24171 charges up to 3-series cells with an adjustable cell voltage.
The bq24171 charges the battery in three phases: preconditioning, constant current, and constant voltage. The device is adjustable for up to three series Li+ cells.
Charge is terminated when the current reaches 10% of the fast charge rate. A programmable charge timer offers a safety backup. The bq24171 automatically restarts the charge cycle if the battery voltage falls below an internal threshold, and enters a low-quiescent current sleep mode when the input voltage falls below the battery voltage.
The bq24171 features Dynamic Power Management (DPM) to reduce the charge current when the input power limit is reached to avoid overloading the adapter. A highly accurate current-sense amplifier enables precise measurement of input current from adapter to monitor overall system power.
The bq24171 device provides power path selector gate driver ACDRV/CMSRC on input NMOS pair ACFET (Q1) and RBFET (Q2), and BATDRV on a battery PMOS device (Q3). When the qualified adapter is present, the system is directly connected to the adapter. Otherwise, the system is connected to the battery. In addition, the power path prevents battery from boosting back to the input.
The bq24171 charges battery from DC source as high as 17 V, including car battery. The input overvoltage limit is adjustable through the OVPSET pin. The AVCC, ACP and ACN pins are 30-V rating. When a high-voltage DC source is inserted, Q1 and Q2 remain off to avoid high voltage damage to the system.
For 1-cell applications, if the battery is not removable, the system can be directly connected to the battery to simplify the power path design and reduce the cost. With this configuration, the battery can automatically supplement the system load if the adapter is overloaded.
The bq24171 is available in a 24-pin, 5.5-mm × 3.5-mm thin QFN package. |
BQ24172Standalone 1-3 cell 4A synchronous Buck battery charger | Development Boards, Kits, Programmers | 2 | Active | The bq2417x device is a highly integrated stand-alone Li-Ion and Li-Polymer switched-mode battery charger with two integrated N-channel power MOSFETs. The device offers a constant-frequency synchronous PWM controller with high-accuracy regulation of input current, charge current, and voltage. The bq2417x closely monitors the battery pack temperature to allow charge only in a preset temperature window. The bq24170 charges one, two, or three cells (selected by CELL pin), and the bq24172 is adjustable for up to three series Li+ cells.
The device charges the battery in three phases: precondictioning, constant current, and constant voltage.
Charge is terminated when the current reaches 10% of the fast charge rate. A programmable charge timer offers a safety backup. The bq2417x automatically restarts the charge cycle if the battery voltage falls below an internal threshold, and enters a low-quiescent current sleep mode when the input voltage falls below the battery voltage.
The bq2417x features Dynamic Power Management (DPM) to reduce the charge current when the input power limit is reached to avoid overloading the adapter. A highly accurate current-sense amplifier enables precise measurement of input current from adapter to monitor overall system power.
The bq2417x provides power path selector gate driver ACDRV/CMSRC on input NMOS pair ACFET (Q1) and RBFET (Q2), and BATDRV on a battery PMOS device (Q3). When the qualified adapter is present, the system is directly connected to the adapter. Otherwise, the system is connected to the battery. In addition, the power path prevents battery from boosting back to the input.
The bq2417x charges a battery from a DC source as high as 17 V, including a car battery. The input overvoltage limit is adjustable through the OVPSET pin. The AVCC, ACP, and ACN pins have a 30-V rating. When a high-voltage DC source is inserted, Q1 and Q2 remain off to avoid high voltage damage to the system.
For 1-cell applications, if the battery is not removable, the system can be directly connected to the battery to simplify the power path design and reduce the cost. With this configuration, the battery can automatically supplement the system load if the adapter is overloaded.
The bq2417x is available in a 24-pin, 5.5-mm × 3.5-mm thin VQFN package.
The bq2417x device is a highly integrated stand-alone Li-Ion and Li-Polymer switched-mode battery charger with two integrated N-channel power MOSFETs. The device offers a constant-frequency synchronous PWM controller with high-accuracy regulation of input current, charge current, and voltage. The bq2417x closely monitors the battery pack temperature to allow charge only in a preset temperature window. The bq24170 charges one, two, or three cells (selected by CELL pin), and the bq24172 is adjustable for up to three series Li+ cells.
The device charges the battery in three phases: precondictioning, constant current, and constant voltage.
Charge is terminated when the current reaches 10% of the fast charge rate. A programmable charge timer offers a safety backup. The bq2417x automatically restarts the charge cycle if the battery voltage falls below an internal threshold, and enters a low-quiescent current sleep mode when the input voltage falls below the battery voltage.
The bq2417x features Dynamic Power Management (DPM) to reduce the charge current when the input power limit is reached to avoid overloading the adapter. A highly accurate current-sense amplifier enables precise measurement of input current from adapter to monitor overall system power.
The bq2417x provides power path selector gate driver ACDRV/CMSRC on input NMOS pair ACFET (Q1) and RBFET (Q2), and BATDRV on a battery PMOS device (Q3). When the qualified adapter is present, the system is directly connected to the adapter. Otherwise, the system is connected to the battery. In addition, the power path prevents battery from boosting back to the input.
The bq2417x charges a battery from a DC source as high as 17 V, including a car battery. The input overvoltage limit is adjustable through the OVPSET pin. The AVCC, ACP, and ACN pins have a 30-V rating. When a high-voltage DC source is inserted, Q1 and Q2 remain off to avoid high voltage damage to the system.
For 1-cell applications, if the battery is not removable, the system can be directly connected to the battery to simplify the power path design and reduce the cost. With this configuration, the battery can automatically supplement the system load if the adapter is overloaded.
The bq2417x is available in a 24-pin, 5.5-mm × 3.5-mm thin VQFN package. |