T
Texas Instruments
| Series | Category | # Parts | Status | Description |
|---|---|---|---|---|
| Part | Spec A | Spec B | Spec C | Spec D | Description |
|---|---|---|---|---|---|
| Series | Category | # Parts | Status | Description |
|---|---|---|---|---|
| Part | Spec A | Spec B | Spec C | Spec D | Description |
|---|---|---|---|---|---|
| Series | Category | # Parts | Status | Description |
|---|---|---|---|---|
BQ24151AI2C 1cell 1.25A Buck battery charger with OTG and 2KV HBM & Automatic High Impedance Mode | Development Boards, Kits, Programmers | 3 | NRND | The bq24150A/1A is a compact, flexible, high-efficiency, USB-friendly switch-mode charge management device for single-cell Li-ion and Li-polymer batteries used in a wide range of portable applications. The charge parameters can be programmed through an I2C interface. The bq24150A/1A integrates a synchronous PWM controller, power MOSFETs, input current sensing, high-accuracy current and voltage regulation, and charge termination, into a small WCSP package.
The bq24150A/1A charges the battery in three phases: conditioning, constant current and constant voltage. The input current is automatically limited to the value set by the host. Charge is terminated based on user-selectable minimum current level. A safety timer with reset control provides a safety backup for I2C interface. During normal operation, bq24150A/1A automatically restarts the charge cycle if the battery voltage falls below an internal threshold and automatically enters sleep mode or high impedance mode when the input supply is removed. The charge status is reported to the host using the I2C interface.
During the charging process, the bq24150A/1A monitors its junction temperature (TJ) and reduces the charge current once TJincreases to approximately 125°C. To support USB OTG device, bq24150A/1A provides VBUS (approximately 5.05 V) by boosting the battery voltage. The bq24150A/1A is available in 20-pin WCSP package.
The bq24150A/1A is a compact, flexible, high-efficiency, USB-friendly switch-mode charge management device for single-cell Li-ion and Li-polymer batteries used in a wide range of portable applications. The charge parameters can be programmed through an I2C interface. The bq24150A/1A integrates a synchronous PWM controller, power MOSFETs, input current sensing, high-accuracy current and voltage regulation, and charge termination, into a small WCSP package.
The bq24150A/1A charges the battery in three phases: conditioning, constant current and constant voltage. The input current is automatically limited to the value set by the host. Charge is terminated based on user-selectable minimum current level. A safety timer with reset control provides a safety backup for I2C interface. During normal operation, bq24150A/1A automatically restarts the charge cycle if the battery voltage falls below an internal threshold and automatically enters sleep mode or high impedance mode when the input supply is removed. The charge status is reported to the host using the I2C interface.
During the charging process, the bq24150A/1A monitors its junction temperature (TJ) and reduces the charge current once TJincreases to approximately 125°C. To support USB OTG device, bq24150A/1A provides VBUS (approximately 5.05 V) by boosting the battery voltage. The bq24150A/1A is available in 20-pin WCSP package. |
BQ24152I2C 1cell 1.25A Buck battery charger with OTG and no battery detection at power up | Battery Chargers | 1 | NRND | The bq24152 is a compact, flexible, high-efficiency, USB-friendly switch-mode charge management device for single-cell Li-ion and Li-polymer batteries used in a wide range of portable applications. The charge parameters can be programmed through an I2C interface. The bq24152 integrates a synchronous PWM controller, power MOSFETs, input current sensing, high-accuracy current and voltage regulation, and charge termination, into a small WCSP package.
The bq24152 charges the battery in three phases: conditioning, constant current and constant voltage. The input current is automatically limited to the value set by the host. Charge is terminated based on user-selectable minimum current level. A safety timer with reset control provides a safety backup for I2C interface. During normal operation, bq24152 automatically restarts the charge cycle if the battery voltage falls below an internal threshold and automatically enters sleep mode or high impedance mode when the input supply is removed. The charge status is reported to the host using the I2C interface.
During the charging process, the bq24152 monitors its junction temperature (TJ) and reduces the charge current once TJincreases to approximately 125°C. To support USB OTG device, bq24152 provides VBUS (approximately 5.05V) by boosting the battery voltage. The bq24152 is available in 20-pin WCSP package.
The bq24152 is a compact, flexible, high-efficiency, USB-friendly switch-mode charge management device for single-cell Li-ion and Li-polymer batteries used in a wide range of portable applications. The charge parameters can be programmed through an I2C interface. The bq24152 integrates a synchronous PWM controller, power MOSFETs, input current sensing, high-accuracy current and voltage regulation, and charge termination, into a small WCSP package.
The bq24152 charges the battery in three phases: conditioning, constant current and constant voltage. The input current is automatically limited to the value set by the host. Charge is terminated based on user-selectable minimum current level. A safety timer with reset control provides a safety backup for I2C interface. During normal operation, bq24152 automatically restarts the charge cycle if the battery voltage falls below an internal threshold and automatically enters sleep mode or high impedance mode when the input supply is removed. The charge status is reported to the host using the I2C interface.
During the charging process, the bq24152 monitors its junction temperature (TJ) and reduces the charge current once TJincreases to approximately 125°C. To support USB OTG device, bq24152 provides VBUS (approximately 5.05V) by boosting the battery voltage. The bq24152 is available in 20-pin WCSP package. |
BQ24153AI2C 1cell 1.55A Buck battery charger with OTG and Vovp=6.5V | Battery Chargers | 1 | Active | The bq24153A/6A/8/9 is a compact, flexible, high-efficiency, USB-friendly switch-mode charge management device for single-cell Li-ion and Li-polymer batteries used in a wide range of portable applications. The charge parameters can be programmed through an I2C interface. The IC integrates a synchronous PWM controller, power MOSFETs, input current sensing, high-accuracy current and voltage regulation, and charge termination, into a small WCSP package.
The IC charges the battery in three phases: conditioning, constant current and constant voltage. The input current is automatically limited to the value set by the host. Charge is terminated based on battery voltage and user-selectable minimum current level. A safety timer with reset control provides a safety backup for I2C interface. During normal operation, The IC automatically restarts the charge cycle if the battery voltage falls below an internal threshold and automatically enters sleep mode or high impedance mode when the input supply is removed. The charge status can be reported to the host using the I2C interface. During the charging process, the IC monitors its junction temperature (TJ) and reduces the charge current once TJ increases to about 125°C. To support USB OTG device, bq24153A/8 can provide VBUS (5.05 V) by boosting the battery voltage. The IC is available in 20-pin WCSP package.
The bq24153A/6A/8/9 is a compact, flexible, high-efficiency, USB-friendly switch-mode charge management device for single-cell Li-ion and Li-polymer batteries used in a wide range of portable applications. The charge parameters can be programmed through an I2C interface. The IC integrates a synchronous PWM controller, power MOSFETs, input current sensing, high-accuracy current and voltage regulation, and charge termination, into a small WCSP package.
The IC charges the battery in three phases: conditioning, constant current and constant voltage. The input current is automatically limited to the value set by the host. Charge is terminated based on battery voltage and user-selectable minimum current level. A safety timer with reset control provides a safety backup for I2C interface. During normal operation, The IC automatically restarts the charge cycle if the battery voltage falls below an internal threshold and automatically enters sleep mode or high impedance mode when the input supply is removed. The charge status can be reported to the host using the I2C interface. During the charging process, the IC monitors its junction temperature (TJ) and reduces the charge current once TJ increases to about 125°C. To support USB OTG device, bq24153A/8 can provide VBUS (5.05 V) by boosting the battery voltage. The IC is available in 20-pin WCSP package. |
BQ24155I2C 1cell 1.25A Buck battery charger | Battery Chargers | 2 | Active | The bq24155 is a compact, flexible, high-efficiency, USB-friendly switch-mode charge management device for single-cell Li-ion and Li-polymer batteries used in a wide range of portable applications. The charge parameters can be programmed through an I2C interface. The bq24155 integrates a synchronous PWM controller, power FETs, input current sensing, high-accuracy current and voltage regulation, and charge termination, into a small WCSP package.
The bq24155 charges the battery in three phases: conditioning, constant current and constant voltage. The input current is automatically limited to the value set by the host. Charge is terminated based on user-selectable minimum current level. A safety timer with reset control provides a safety backup for I2C interface. During normal operation, bq24155 automatically restarts the charge cycle if the battery voltage falls below an internal threshold and automatically enters sleep mode or high impedance mode when the input supply is removed. The charge status is reported to the host using the I2C compatible interface.
During the charging process, the bq24155 monitors its junction temperature (TJ) and reduces the charge current once TJincreases to approximately 125°C. The bq24155 is available in 14-pin QFN package.
The bq24155 is a compact, flexible, high-efficiency, USB-friendly switch-mode charge management device for single-cell Li-ion and Li-polymer batteries used in a wide range of portable applications. The charge parameters can be programmed through an I2C interface. The bq24155 integrates a synchronous PWM controller, power FETs, input current sensing, high-accuracy current and voltage regulation, and charge termination, into a small WCSP package.
The bq24155 charges the battery in three phases: conditioning, constant current and constant voltage. The input current is automatically limited to the value set by the host. Charge is terminated based on user-selectable minimum current level. A safety timer with reset control provides a safety backup for I2C interface. During normal operation, bq24155 automatically restarts the charge cycle if the battery voltage falls below an internal threshold and automatically enters sleep mode or high impedance mode when the input supply is removed. The charge status is reported to the host using the I2C compatible interface.
During the charging process, the bq24155 monitors its junction temperature (TJ) and reduces the charge current once TJincreases to approximately 125°C. The bq24155 is available in 14-pin QFN package. |
BQ24156AI2C 1cell 1.55A Buck battery charger | Battery Chargers | 3 | Active | The bq24153A/6A/8/9 is a compact, flexible, high-efficiency, USB-friendly switch-mode charge management device for single-cell Li-ion and Li-polymer batteries used in a wide range of portable applications. The charge parameters can be programmed through an I2C interface. The IC integrates a synchronous PWM controller, power MOSFETs, input current sensing, high-accuracy current and voltage regulation, and charge termination, into a small WCSP package.
The IC charges the battery in three phases: conditioning, constant current and constant voltage. The input current is automatically limited to the value set by the host. Charge is terminated based on battery voltage and user-selectable minimum current level. A safety timer with reset control provides a safety backup for I2C interface. During normal operation, The IC automatically restarts the charge cycle if the battery voltage falls below an internal threshold and automatically enters sleep mode or high impedance mode when the input supply is removed. The charge status can be reported to the host using the I2C interface. During the charging process, the IC monitors its junction temperature (TJ) and reduces the charge current once TJ increases to about 125°C. To support USB OTG device, bq24153A/8 can provide VBUS (5.05 V) by boosting the battery voltage. The IC is available in 20-pin WCSP package.
The bq24153A/6A/8/9 is a compact, flexible, high-efficiency, USB-friendly switch-mode charge management device for single-cell Li-ion and Li-polymer batteries used in a wide range of portable applications. The charge parameters can be programmed through an I2C interface. The IC integrates a synchronous PWM controller, power MOSFETs, input current sensing, high-accuracy current and voltage regulation, and charge termination, into a small WCSP package.
The IC charges the battery in three phases: conditioning, constant current and constant voltage. The input current is automatically limited to the value set by the host. Charge is terminated based on battery voltage and user-selectable minimum current level. A safety timer with reset control provides a safety backup for I2C interface. During normal operation, The IC automatically restarts the charge cycle if the battery voltage falls below an internal threshold and automatically enters sleep mode or high impedance mode when the input supply is removed. The charge status can be reported to the host using the I2C interface. During the charging process, the IC monitors its junction temperature (TJ) and reduces the charge current once TJ increases to about 125°C. To support USB OTG device, bq24153A/8 can provide VBUS (5.05 V) by boosting the battery voltage. The IC is available in 20-pin WCSP package. |
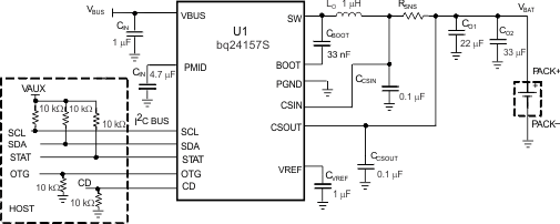
BQ24157SI2C 1cell 1.25A Buck battery charger with OTG | Battery Chargers | 2 | Active | The bq24157S is a compact, flexible, high-efficiency, USB-friendly switch-mode charge management device for single-cell Li-ion and Li-polymer batteries used in a wide range of portable applications. The charge parameters can be programmed through an I2C interface. The IC integrates a synchronous PWM controller, power MOSFETs, input current sensing, high-accuracy current and voltage regulation, and charge termination, into a small DSBGA package.
The IC charges the battery in three phases: conditioning, constant current, and constant voltage. The input current is automatically limited to the value set by the host.
Charge is terminated based on battery voltage and user-selectable minimum current level. During normal operation, the IC automatically restarts the charge cycle if the battery voltage falls below an internal threshold and automatically enters sleep mode or high impedance mode when the input supply is removed. The charge status can be reported to the host using the I2C interface. During the charging process, the IC monitors its junction temperature (TJ) and reduces the charge current after TJincreases to about 125°C. To support a USB OTG device, bq24157S can provide VBUS (5.05 V) by boosting the battery voltage. The IC is available in 20-pin DSBGA package.
The bq24157S is a compact, flexible, high-efficiency, USB-friendly switch-mode charge management device for single-cell Li-ion and Li-polymer batteries used in a wide range of portable applications. The charge parameters can be programmed through an I2C interface. The IC integrates a synchronous PWM controller, power MOSFETs, input current sensing, high-accuracy current and voltage regulation, and charge termination, into a small DSBGA package.
The IC charges the battery in three phases: conditioning, constant current, and constant voltage. The input current is automatically limited to the value set by the host.
Charge is terminated based on battery voltage and user-selectable minimum current level. During normal operation, the IC automatically restarts the charge cycle if the battery voltage falls below an internal threshold and automatically enters sleep mode or high impedance mode when the input supply is removed. The charge status can be reported to the host using the I2C interface. During the charging process, the IC monitors its junction temperature (TJ) and reduces the charge current after TJincreases to about 125°C. To support a USB OTG device, bq24157S can provide VBUS (5.05 V) by boosting the battery voltage. The IC is available in 20-pin DSBGA package. |
| Evaluation Boards | 3 | Active | ||
BQ24159Fully Integrated Switch Mode One Cell Li-Ion Charger with Full USB-Compliance. | Evaluation and Demonstration Boards and Kits | 3 | Active | The bq24153A/6A/8/9 is a compact, flexible, high-efficiency, USB-friendly switch-mode charge management device for single-cell Li-ion and Li-polymer batteries used in a wide range of portable applications. The charge parameters can be programmed through an I2C interface. The IC integrates a synchronous PWM controller, power MOSFETs, input current sensing, high-accuracy current and voltage regulation, and charge termination, into a small WCSP package.
The IC charges the battery in three phases: conditioning, constant current and constant voltage. The input current is automatically limited to the value set by the host. Charge is terminated based on battery voltage and user-selectable minimum current level. A safety timer with reset control provides a safety backup for I2C interface. During normal operation, The IC automatically restarts the charge cycle if the battery voltage falls below an internal threshold and automatically enters sleep mode or high impedance mode when the input supply is removed. The charge status can be reported to the host using the I2C interface. During the charging process, the IC monitors its junction temperature (TJ) and reduces the charge current once TJ increases to about 125°C. To support USB OTG device, bq24153A/8 can provide VBUS (5.05 V) by boosting the battery voltage. The IC is available in 20-pin WCSP package.
The bq24153A/6A/8/9 is a compact, flexible, high-efficiency, USB-friendly switch-mode charge management device for single-cell Li-ion and Li-polymer batteries used in a wide range of portable applications. The charge parameters can be programmed through an I2C interface. The IC integrates a synchronous PWM controller, power MOSFETs, input current sensing, high-accuracy current and voltage regulation, and charge termination, into a small WCSP package.
The IC charges the battery in three phases: conditioning, constant current and constant voltage. The input current is automatically limited to the value set by the host. Charge is terminated based on battery voltage and user-selectable minimum current level. A safety timer with reset control provides a safety backup for I2C interface. During normal operation, The IC automatically restarts the charge cycle if the battery voltage falls below an internal threshold and automatically enters sleep mode or high impedance mode when the input supply is removed. The charge status can be reported to the host using the I2C interface. During the charging process, the IC monitors its junction temperature (TJ) and reduces the charge current once TJ increases to about 125°C. To support USB OTG device, bq24153A/8 can provide VBUS (5.05 V) by boosting the battery voltage. The IC is available in 20-pin WCSP package. |
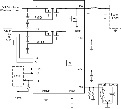
BQ24160AI2C 1cell 2.5A Buck battery charger with dual-input, Power Path and no WD | Evaluation and Demonstration Boards and Kits | 7 | Active | The BQ24160, BQ24160A, BQ24161, BQ24161B, BQ24163, and BQ24168 are highly integrated single-cell Li-ion battery charger and system power path management devices targeted for space-limited, portable applications with high-capacity batteries. The single-cell charger has dual inputs which allow operation from either a USB port or a higher-power input supply (that is, AC adapter or wireless charging input) for a versatile solution. The two inputs are fully isolated from each other and are easily selectable using the I2C interface.
The power path management feature allows the BQ2416xx to power the system from a high-efficiency DC-DC converter while simultaneously and independently charging the battery. The power path management architecture enables the system to run with a defective or absent battery pack and enables instant system turnon even with a totally discharged battery or no battery.
The BQ24160, BQ24160A, BQ24161, BQ24161B, BQ24163, and BQ24168 are highly integrated single-cell Li-ion battery charger and system power path management devices targeted for space-limited, portable applications with high-capacity batteries. The single-cell charger has dual inputs which allow operation from either a USB port or a higher-power input supply (that is, AC adapter or wireless charging input) for a versatile solution. The two inputs are fully isolated from each other and are easily selectable using the I2C interface.
The power path management feature allows the BQ2416xx to power the system from a high-efficiency DC-DC converter while simultaneously and independently charging the battery. The power path management architecture enables the system to run with a defective or absent battery pack and enables instant system turnon even with a totally discharged battery or no battery. |
BQ24161BI2C 1cell 2.5A Buck battery charger with dual-input, Power Path, JEITA and PSEL | Evaluation and Demonstration Boards and Kits | 7 | Active | The BQ24160, BQ24160A, BQ24161, BQ24161B, BQ24163, and BQ24168 are highly integrated single-cell Li-ion battery charger and system power path management devices targeted for space-limited, portable applications with high-capacity batteries. The single-cell charger has dual inputs which allow operation from either a USB port or a higher-power input supply (that is, AC adapter or wireless charging input) for a versatile solution. The two inputs are fully isolated from each other and are easily selectable using the I2C interface.
The power path management feature allows the BQ2416xx to power the system from a high-efficiency DC-DC converter while simultaneously and independently charging the battery. The power path management architecture enables the system to run with a defective or absent battery pack and enables instant system turnon even with a totally discharged battery or no battery.
The BQ24160, BQ24160A, BQ24161, BQ24161B, BQ24163, and BQ24168 are highly integrated single-cell Li-ion battery charger and system power path management devices targeted for space-limited, portable applications with high-capacity batteries. The single-cell charger has dual inputs which allow operation from either a USB port or a higher-power input supply (that is, AC adapter or wireless charging input) for a versatile solution. The two inputs are fully isolated from each other and are easily selectable using the I2C interface.
The power path management feature allows the BQ2416xx to power the system from a high-efficiency DC-DC converter while simultaneously and independently charging the battery. The power path management architecture enables the system to run with a defective or absent battery pack and enables instant system turnon even with a totally discharged battery or no battery. |
| Part | Category | Description |
|---|---|---|
Texas Instruments | Integrated Circuits (ICs) | BUS DRIVER, BCT/FBT SERIES |
Texas Instruments | Integrated Circuits (ICs) | 12BIT 3.3V~3.6V 210MHZ PARALLEL VQFN-48-EP(7X7) ANALOG TO DIGITAL CONVERTERS (ADC) ROHS |
Texas Instruments | Integrated Circuits (ICs) | TMX320DRE311 179PIN UBGA 200MHZ |
Texas Instruments TPS61040DRVTG4Unknown | Integrated Circuits (ICs) | IC LED DRV RGLTR PWM 350MA 6WSON |
Texas Instruments LP3876ET-2.5Obsolete | Integrated Circuits (ICs) | IC REG LINEAR 2.5V 3A TO220-5 |
Texas Instruments LMS1585ACSX-ADJObsolete | Integrated Circuits (ICs) | IC REG LIN POS ADJ 5A DDPAK |
Texas Instruments INA111APG4Obsolete | Integrated Circuits (ICs) | IC INST AMP 1 CIRCUIT 8DIP |
Texas Instruments | Integrated Circuits (ICs) | AUTOMOTIVE, QUAD 36V 1.2MHZ OPERATIONAL AMPLIFIER |
Texas Instruments OPA340NA/3KG4Unknown | Integrated Circuits (ICs) | IC OPAMP GP 1 CIRCUIT SOT23-5 |
Texas Instruments PT5112AObsolete | Power Supplies - Board Mount | DC DC CONVERTER 8V 8W |