TPS924014-Channel 5-A LED Dot-Controller with Integrated FET and Oscillator | Integrated Circuits (ICs) | 2 | Active | The TPS92401 LED dot-controller device enables 4-channel individual lighting solutions by providing up to 5A pixel-level LED dimming control with 4.5V to 65V wide input range. The device includes a string of 4 series-connected integrated shunt FETs, each of which providing PWM dimming for an individual LED. The shunt FET string allows the device to support constant current regulators with either commmon-anode or common-cathode LEDs.
The TPS92401 has an internal oscillator for a system clock to enable integrated PWM generator up to 16-bit with programmable PWM frequency up to 60kHz. The serial peripheral interface (SPI) enables high speed data transmission and supports both daisy chain and star connections. The SPI and optimized pinout allow multiple devices connected in stacking configuration for single-layer PCBs.
The TPS92401 incorporates registers for programming PWM pulse width, slew rate, edge shift and open voltage of each individual LED in the string and for reporting LED open, LED short, shunt FET open and thermal warning. The internal charge pump incorporates spread spectrum feature to enhance EMI performance. The TPS92401 also provides PWM dimming control of constant current regulators and enables multi-channel power save to significantly increase dimming efficiency especially in low brightness condition.
The TPS92401 LED dot-controller device enables 4-channel individual lighting solutions by providing up to 5A pixel-level LED dimming control with 4.5V to 65V wide input range. The device includes a string of 4 series-connected integrated shunt FETs, each of which providing PWM dimming for an individual LED. The shunt FET string allows the device to support constant current regulators with either commmon-anode or common-cathode LEDs.
The TPS92401 has an internal oscillator for a system clock to enable integrated PWM generator up to 16-bit with programmable PWM frequency up to 60kHz. The serial peripheral interface (SPI) enables high speed data transmission and supports both daisy chain and star connections. The SPI and optimized pinout allow multiple devices connected in stacking configuration for single-layer PCBs.
The TPS92401 incorporates registers for programming PWM pulse width, slew rate, edge shift and open voltage of each individual LED in the string and for reporting LED open, LED short, shunt FET open and thermal warning. The internal charge pump incorporates spread spectrum feature to enhance EMI performance. The TPS92401 also provides PWM dimming control of constant current regulators and enables multi-channel power save to significantly increase dimming efficiency especially in low brightness condition. |
TPS924028-channel, 2.5A LED dot controller with high-precision dimming control via SPI interface | Integrated Circuits (ICs) | 2 | Active | The TPS92402 LED dot-controller device enables 8-channel individual lighting solutions by providing up to 2.5A pixel-level LED dimming control with 4.5V to 65V wide input range. The device includes a string of 8 series-connected integrated shunt FETs, each of which providing PWM dimming for an individual LED. The shunt FET string allows the device to support constant current regulators with either commmon-anode or common-cathode LEDs.
The TPS92402 has an internal oscillator for a system clock to enable integrated PWM generator up to 16-bit with programmable PWM frequency up to 60kHz. The serial peripheral interface (SPI) enables high speed data transmission and supports both daisy chain and star connections. The SPI and optimized pinout allow multiple devices connected in stacking configuration for single-layer PCBs.
The TPS92402 incorporates registers for programming PWM pulse width, slew rate, edge shift and open voltage of each individual LED in the string and for reporting LED open, LED short, shunt FET open and thermal warning. The internal charge pump incorporates spread spectrum feature to enhance EMI performance. The TPS92402 also provides PWM dimming control of constant current regulators and enables multi-channel power save to significantly increase dimming efficiency especially in low brightness condition.
The TPS92402 LED dot-controller device enables 8-channel individual lighting solutions by providing up to 2.5A pixel-level LED dimming control with 4.5V to 65V wide input range. The device includes a string of 8 series-connected integrated shunt FETs, each of which providing PWM dimming for an individual LED. The shunt FET string allows the device to support constant current regulators with either commmon-anode or common-cathode LEDs.
The TPS92402 has an internal oscillator for a system clock to enable integrated PWM generator up to 16-bit with programmable PWM frequency up to 60kHz. The serial peripheral interface (SPI) enables high speed data transmission and supports both daisy chain and star connections. The SPI and optimized pinout allow multiple devices connected in stacking configuration for single-layer PCBs.
The TPS92402 incorporates registers for programming PWM pulse width, slew rate, edge shift and open voltage of each individual LED in the string and for reporting LED open, LED short, shunt FET open and thermal warning. The internal charge pump incorporates spread spectrum feature to enhance EMI performance. The TPS92402 also provides PWM dimming control of constant current regulators and enables multi-channel power save to significantly increase dimming efficiency especially in low brightness condition. |
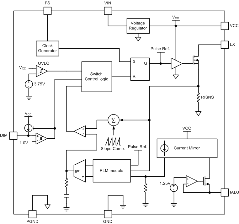
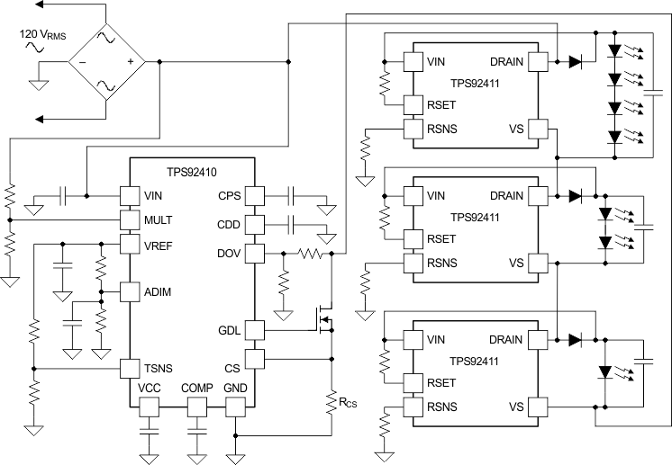
TPS92410Switch-controlled, direct drive, linear controller for offline LED drivers | LED Driver Evaluation Boards | 4 | Active | The TPS92410 is an advanced linear driver with high voltage start-up intended for use in low power, offline LED lighting applications. It can be used to regulate the average LED current through LEDs in conjunction with the TPS92411 direct drive switch.
The TPS92410 features a reference voltage that can be used to set the current level as well as the thermal foldback threshold. A multiplier is included to obtain excellent power factor while maintaining good line regulation. Other features include under-voltage lockout, over-voltage protection, forward phase dimmer detection with change to constant current mode, thermal foldback, and thermal shutdown.
The TPS92410 is an advanced linear driver with high voltage start-up intended for use in low power, offline LED lighting applications. It can be used to regulate the average LED current through LEDs in conjunction with the TPS92411 direct drive switch.
The TPS92410 features a reference voltage that can be used to set the current level as well as the thermal foldback threshold. A multiplier is included to obtain excellent power factor while maintaining good line regulation. Other features include under-voltage lockout, over-voltage protection, forward phase dimmer detection with change to constant current mode, thermal foldback, and thermal shutdown. |
| Evaluation Boards | 9 | Active | |
| Evaluation Boards | 2 | Obsolete | |
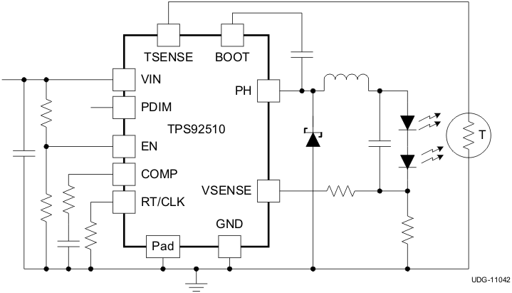
TPS925101.5-A constant current buck converter for HB LEDs | LED Drivers | 3 | Active | The TPS92510 is a 60-V, 1.5-A peak current-mode step-down converter with an integrated high-side MOSFET. It is specifically designed for driving high-brightness LEDs with a constant current. The tight-tolerance, 200-mV internal reference voltage reduces power dissipation in the current-sense resistor. A dedicated pulse width modulation input pin allows linear control of the light output.
The TPS92510 integrates a thermal foldback feature that reduces the average output current to ensure that the sensed LED temperature never exceeds a specific value, improving the reliability of the overall system. An integrated frequency synchronization feature allows a reduction of unwanted beat- frequencies in multi-string applications and simplifies EMI filtering. The adjustable input voltage UVLO feature accommodates the various deep discharge levels of multiple battery types.
The TPS92510 includes cycle-by-cycle overcurrent protection, and thermal shutdown protection. It is available in a 10-pin MSOP PowerPAD™ package.
The TPS92510 is a 60-V, 1.5-A peak current-mode step-down converter with an integrated high-side MOSFET. It is specifically designed for driving high-brightness LEDs with a constant current. The tight-tolerance, 200-mV internal reference voltage reduces power dissipation in the current-sense resistor. A dedicated pulse width modulation input pin allows linear control of the light output.
The TPS92510 integrates a thermal foldback feature that reduces the average output current to ensure that the sensed LED temperature never exceeds a specific value, improving the reliability of the overall system. An integrated frequency synchronization feature allows a reduction of unwanted beat- frequencies in multi-string applications and simplifies EMI filtering. The adjustable input voltage UVLO feature accommodates the various deep discharge levels of multiple battery types.
The TPS92510 includes cycle-by-cycle overcurrent protection, and thermal shutdown protection. It is available in a 10-pin MSOP PowerPAD™ package. |
| LED Drivers | 3 | Active | |
TPS9251265-V 2.5-A buck current regulator for LED lighting | Evaluation Boards | 4 | Active | The TPS92512/HV are 2.5A step-down (buck) current regulators with an integrated MOSFET to drive high current LEDs. Available with 42 V and 60 V (HV) input ranges, these LED drivers operate at a user selected fixed-frequency with peak-current mode control and deliver excellent line and load regulation.
The TPS92512/HV LED drivers feature separate inputs for analog and pulse width modulation (PWM) dimming for no compromise brightness control achieving contrast ratios of greater than 10:1 and greater than 100:1, respectively. The PWM input is compatible with low-voltage logic standards for easy interface to a broad range of microcontrollers. The analog LED current setpoint is adjustable from 0 V to 300 mV using the IADJ input with an external 0 V to 1.8 V signal.
For multi-string applications using two or more TPS92512/HV LED drivers, the internal oscillator can be overdriven by an external clock ensuring all of the converters operate at a common frequency thereby reducing the potential for beat frequencies and simplifying system EMI filtering. An adjustable input under-voltage lockout (UVLO) with hysteresis provides flexibility in setting start/stop voltages based upon supply voltage conditions.
The TPS92512 includes cycle-by-cycle overcurrent protection and thermal shutdown protection. It is available in a 10-pin HVSSOP PowerPAD™ package.
The TPS92512/HV are 2.5A step-down (buck) current regulators with an integrated MOSFET to drive high current LEDs. Available with 42 V and 60 V (HV) input ranges, these LED drivers operate at a user selected fixed-frequency with peak-current mode control and deliver excellent line and load regulation.
The TPS92512/HV LED drivers feature separate inputs for analog and pulse width modulation (PWM) dimming for no compromise brightness control achieving contrast ratios of greater than 10:1 and greater than 100:1, respectively. The PWM input is compatible with low-voltage logic standards for easy interface to a broad range of microcontrollers. The analog LED current setpoint is adjustable from 0 V to 300 mV using the IADJ input with an external 0 V to 1.8 V signal.
For multi-string applications using two or more TPS92512/HV LED drivers, the internal oscillator can be overdriven by an external clock ensuring all of the converters operate at a common frequency thereby reducing the potential for beat frequencies and simplifying system EMI filtering. An adjustable input under-voltage lockout (UVLO) with hysteresis provides flexibility in setting start/stop voltages based upon supply voltage conditions.
The TPS92512 includes cycle-by-cycle overcurrent protection and thermal shutdown protection. It is available in a 10-pin HVSSOP PowerPAD™ package. |
TPS92512HV65-V 2.5-A buck current regulator for LED lighting | Power Management (PMIC) | 1 | Active | The TPS92512/HV are 2.5A step-down (buck) current regulators with an integrated MOSFET to drive high current LEDs. Available with 42 V and 60 V (HV) input ranges, these LED drivers operate at a user selected fixed-frequency with peak-current mode control and deliver excellent line and load regulation.
The TPS92512/HV LED drivers feature separate inputs for analog and pulse width modulation (PWM) dimming for no compromise brightness control achieving contrast ratios of greater than 10:1 and greater than 100:1, respectively. The PWM input is compatible with low-voltage logic standards for easy interface to a broad range of microcontrollers. The analog LED current setpoint is adjustable from 0 V to 300 mV using the IADJ input with an external 0 V to 1.8 V signal.
For multi-string applications using two or more TPS92512/HV LED drivers, the internal oscillator can be overdriven by an external clock ensuring all of the converters operate at a common frequency thereby reducing the potential for beat frequencies and simplifying system EMI filtering. An adjustable input under-voltage lockout (UVLO) with hysteresis provides flexibility in setting start/stop voltages based upon supply voltage conditions.
The TPS92512 includes cycle-by-cycle overcurrent protection and thermal shutdown protection. It is available in a 10-pin HVSSOP PowerPAD™ package.
The TPS92512/HV are 2.5A step-down (buck) current regulators with an integrated MOSFET to drive high current LEDs. Available with 42 V and 60 V (HV) input ranges, these LED drivers operate at a user selected fixed-frequency with peak-current mode control and deliver excellent line and load regulation.
The TPS92512/HV LED drivers feature separate inputs for analog and pulse width modulation (PWM) dimming for no compromise brightness control achieving contrast ratios of greater than 10:1 and greater than 100:1, respectively. The PWM input is compatible with low-voltage logic standards for easy interface to a broad range of microcontrollers. The analog LED current setpoint is adjustable from 0 V to 300 mV using the IADJ input with an external 0 V to 1.8 V signal.
For multi-string applications using two or more TPS92512/HV LED drivers, the internal oscillator can be overdriven by an external clock ensuring all of the converters operate at a common frequency thereby reducing the potential for beat frequencies and simplifying system EMI filtering. An adjustable input under-voltage lockout (UVLO) with hysteresis provides flexibility in setting start/stop voltages based upon supply voltage conditions.
The TPS92512 includes cycle-by-cycle overcurrent protection and thermal shutdown protection. It is available in a 10-pin HVSSOP PowerPAD™ package. |
TPS9251342-V 1.5-A analog current adjustable buck LED driver | LED Drivers | 5 | Active | The TPS92513/HV are 1.5A step-down (buck) current regulators with an integrated MOSFET to drive high current LEDs. Available with 42 V and 60 V (HV) input ranges, these LED drivers operate at a user selected fixed-frequency with peak-current mode control and deliver excellent line and load regulation.
The TPS92513/HV LED drivers feature separate inputs for analog and pulse width modulation (PWM) dimming for no compromise brightness control achieving contrast ratios of greater than 10:1 and greater than 100:1, respectively. The PWM input is compatible with low-voltage logic standards for easy interface to a broad range of microcontrollers. The analog LED current setpoint is adjustable from 0 V to 300 mV using the IADJ input with an external 0 V to 1.8 V signal.
For multi-string applications using two or more TPS92513/HV LED drivers, the internal oscillator can be overdriven by an external clock ensuring all of the converters operate at a common frequency thereby reducing the potential for beat frequencies and simplifying system EMI filtering. An adjustable input under-voltage lockout (UVLO) with hysteresis provides flexibility in setting start/stop voltages based upon supply voltage conditions.
The TPS92513includes cycle-by-cycle overcurrent protection and thermal shutdown protection. It is available in a 10-pin HVSSOP PowerPAD™ package.
The TPS92513/HV are 1.5A step-down (buck) current regulators with an integrated MOSFET to drive high current LEDs. Available with 42 V and 60 V (HV) input ranges, these LED drivers operate at a user selected fixed-frequency with peak-current mode control and deliver excellent line and load regulation.
The TPS92513/HV LED drivers feature separate inputs for analog and pulse width modulation (PWM) dimming for no compromise brightness control achieving contrast ratios of greater than 10:1 and greater than 100:1, respectively. The PWM input is compatible with low-voltage logic standards for easy interface to a broad range of microcontrollers. The analog LED current setpoint is adjustable from 0 V to 300 mV using the IADJ input with an external 0 V to 1.8 V signal.
For multi-string applications using two or more TPS92513/HV LED drivers, the internal oscillator can be overdriven by an external clock ensuring all of the converters operate at a common frequency thereby reducing the potential for beat frequencies and simplifying system EMI filtering. An adjustable input under-voltage lockout (UVLO) with hysteresis provides flexibility in setting start/stop voltages based upon supply voltage conditions.
The TPS92513includes cycle-by-cycle overcurrent protection and thermal shutdown protection. It is available in a 10-pin HVSSOP PowerPAD™ package. |