TPS92201A5V, 1A or 1.5A, high-efficiency synchronous buck LED driver with power-save mode | Power Management (PMIC) | 2 | Active | The TPS92201 is a high-efficiency 1.5A synchronous buck-type LED driver with 2.5V to 5.5V input range. By integrating the high-side and low-side MOSFET, high efficiency and compact solution size can be achieved. The ultra-low 1µA shutdown current helps saving power in battery-powered applications.
Adaptive off-time with peak current control scheme is adapted in the TPS92201. To get the smallest output ripple, the device operates at typically 1.5MHz pulse width modulation (PWM) mode in full current range.
Adaptive off-time with peak current control scheme is adapted in the TPS92201A. At medium to heavy load, the device operates in pulse width modulation (PWM) mode with 1.5MHz switching frequency. At light load, the device automatically enters pulse frequency modulation (PFM) to maintain high efficiency over the entire load current range.
The integrated switches have the capability to deliever up to 1.5A constant current. Analog dimming is achieved by adjusting the duty cycle of the PWM input with 1% to 100% range. 20kHz to 200kHz input PWM frequency can be supported to avoid audible noise.
For safety and protection, the TPS92201 device implement full protections, including LED open, LED short, FB resistor open, FB resistor short and thermal shutdown.
The TPS92201 is a high-efficiency 1.5A synchronous buck-type LED driver with 2.5V to 5.5V input range. By integrating the high-side and low-side MOSFET, high efficiency and compact solution size can be achieved. The ultra-low 1µA shutdown current helps saving power in battery-powered applications.
Adaptive off-time with peak current control scheme is adapted in the TPS92201. To get the smallest output ripple, the device operates at typically 1.5MHz pulse width modulation (PWM) mode in full current range.
Adaptive off-time with peak current control scheme is adapted in the TPS92201A. At medium to heavy load, the device operates in pulse width modulation (PWM) mode with 1.5MHz switching frequency. At light load, the device automatically enters pulse frequency modulation (PFM) to maintain high efficiency over the entire load current range.
The integrated switches have the capability to deliever up to 1.5A constant current. Analog dimming is achieved by adjusting the duty cycle of the PWM input with 1% to 100% range. 20kHz to 200kHz input PWM frequency can be supported to avoid audible noise.
For safety and protection, the TPS92201 device implement full protections, including LED open, LED short, FB resistor open, FB resistor short and thermal shutdown. |
TPS92205265-V, 2-A buck LED driver with inductive fast dimming | Power Management (PMIC) | 3 | Active | The TPS92205x family is a 2A / 4A non-synchronous Buck LED driver with 4.5V to 65V wide input range. By integrating the low-side NMOS switch, the device is capable of driving LEDs as well as charging batteries with high power density and high efficiency. The family also supports common anode connection and single layer PCB design. The switching frequency is configurable from 100kHz to 2.2MHz with optional spread spectrum feature for better EMI performance.
The TPS92205x family supports four dimming options, including analog, PWM, hybrid and flexible dimming. Each dimming method can be configured through the PWM and ADIM input pins by means of simple high and low signals. The family adopts an adaptive off-time current mode control along with smart and accurate sampling to enable inductive fast dimming (IFD) and achieve high dimming accuracy.
The TPS92205x family also provides multiple systematic protections, including LED open and short, sense resistor open and short, configurable thermal foldback and thermal shutdown. A Fault output sends out acknowledge signals as soon as any fault condition is detected.
The TPS92205x family is a 2A / 4A non-synchronous Buck LED driver with 4.5V to 65V wide input range. By integrating the low-side NMOS switch, the device is capable of driving LEDs as well as charging batteries with high power density and high efficiency. The family also supports common anode connection and single layer PCB design. The switching frequency is configurable from 100kHz to 2.2MHz with optional spread spectrum feature for better EMI performance.
The TPS92205x family supports four dimming options, including analog, PWM, hybrid and flexible dimming. Each dimming method can be configured through the PWM and ADIM input pins by means of simple high and low signals. The family adopts an adaptive off-time current mode control along with smart and accurate sampling to enable inductive fast dimming (IFD) and achieve high dimming accuracy.
The TPS92205x family also provides multiple systematic protections, including LED open and short, sense resistor open and short, configurable thermal foldback and thermal shutdown. A Fault output sends out acknowledge signals as soon as any fault condition is detected. |
TPS92205365-V, 2-A buck LED driver with inductive fast dimming and spread spectrum | Integrated Circuits (ICs) | 3 | Active | The TPS92205x family is a 2A / 4A non-synchronous Buck LED driver with 4.5V to 65V wide input range. By integrating the low-side NMOS switch, the device is capable of driving LEDs as well as charging batteries with high power density and high efficiency. The family also supports common anode connection and single layer PCB design. The switching frequency is configurable from 100kHz to 2.2MHz with optional spread spectrum feature for better EMI performance.
The TPS92205x family supports four dimming options, including analog, PWM, hybrid and flexible dimming. Each dimming method can be configured through the PWM and ADIM input pins by means of simple high and low signals. The family adopts an adaptive off-time current mode control along with smart and accurate sampling to enable inductive fast dimming (IFD) and achieve high dimming accuracy.
The TPS92205x family also provides multiple systematic protections, including LED open and short, sense resistor open and short, configurable thermal foldback and thermal shutdown. A Fault output sends out acknowledge signals as soon as any fault condition is detected.
The TPS92205x family is a 2A / 4A non-synchronous Buck LED driver with 4.5V to 65V wide input range. By integrating the low-side NMOS switch, the device is capable of driving LEDs as well as charging batteries with high power density and high efficiency. The family also supports common anode connection and single layer PCB design. The switching frequency is configurable from 100kHz to 2.2MHz with optional spread spectrum feature for better EMI performance.
The TPS92205x family supports four dimming options, including analog, PWM, hybrid and flexible dimming. Each dimming method can be configured through the PWM and ADIM input pins by means of simple high and low signals. The family adopts an adaptive off-time current mode control along with smart and accurate sampling to enable inductive fast dimming (IFD) and achieve high dimming accuracy.
The TPS92205x family also provides multiple systematic protections, including LED open and short, sense resistor open and short, configurable thermal foldback and thermal shutdown. A Fault output sends out acknowledge signals as soon as any fault condition is detected. |
TPS92205465-V, 4-A buck LED driver with inductive fast dimming | Power Management (PMIC) | 3 | Active | The TPS92205x family is a 2A / 4A non-synchronous Buck LED driver with 4.5V to 65V wide input range. By integrating the low-side NMOS switch, the device is capable of driving LEDs as well as charging batteries with high power density and high efficiency. The family also supports common anode connection and single layer PCB design. The switching frequency is configurable from 100kHz to 2.2MHz with optional spread spectrum feature for better EMI performance.
The TPS92205x family supports four dimming options, including analog, PWM, hybrid and flexible dimming. Each dimming method can be configured through the PWM and ADIM input pins by means of simple high and low signals. The family adopts an adaptive off-time current mode control along with smart and accurate sampling to enable inductive fast dimming (IFD) and achieve high dimming accuracy.
The TPS92205x family also provides multiple systematic protections, including LED open and short, sense resistor open and short, configurable thermal foldback and thermal shutdown. A Fault output sends out acknowledge signals as soon as any fault condition is detected.
The TPS92205x family is a 2A / 4A non-synchronous Buck LED driver with 4.5V to 65V wide input range. By integrating the low-side NMOS switch, the device is capable of driving LEDs as well as charging batteries with high power density and high efficiency. The family also supports common anode connection and single layer PCB design. The switching frequency is configurable from 100kHz to 2.2MHz with optional spread spectrum feature for better EMI performance.
The TPS92205x family supports four dimming options, including analog, PWM, hybrid and flexible dimming. Each dimming method can be configured through the PWM and ADIM input pins by means of simple high and low signals. The family adopts an adaptive off-time current mode control along with smart and accurate sampling to enable inductive fast dimming (IFD) and achieve high dimming accuracy.
The TPS92205x family also provides multiple systematic protections, including LED open and short, sense resistor open and short, configurable thermal foldback and thermal shutdown. A Fault output sends out acknowledge signals as soon as any fault condition is detected. |
TPS92205565-V, 4-A buck LED driver with inductive fast dimming and spread spectrum | Power Management (PMIC) | 3 | Active | The TPS92205x family is a 2A / 4A non-synchronous Buck LED driver with 4.5V to 65V wide input range. By integrating the low-side NMOS switch, the device is capable of driving LEDs as well as charging batteries with high power density and high efficiency. The family also supports common anode connection and single layer PCB design. The switching frequency is configurable from 100kHz to 2.2MHz with optional spread spectrum feature for better EMI performance.
The TPS92205x family supports four dimming options, including analog, PWM, hybrid and flexible dimming. Each dimming method can be configured through the PWM and ADIM input pins by means of simple high and low signals. The family adopts an adaptive off-time current mode control along with smart and accurate sampling to enable inductive fast dimming (IFD) and achieve high dimming accuracy.
The TPS92205x family also provides multiple systematic protections, including LED open and short, sense resistor open and short, configurable thermal foldback and thermal shutdown. A Fault output sends out acknowledge signals as soon as any fault condition is detected.
The TPS92205x family is a 2A / 4A non-synchronous Buck LED driver with 4.5V to 65V wide input range. By integrating the low-side NMOS switch, the device is capable of driving LEDs as well as charging batteries with high power density and high efficiency. The family also supports common anode connection and single layer PCB design. The switching frequency is configurable from 100kHz to 2.2MHz with optional spread spectrum feature for better EMI performance.
The TPS92205x family supports four dimming options, including analog, PWM, hybrid and flexible dimming. Each dimming method can be configured through the PWM and ADIM input pins by means of simple high and low signals. The family adopts an adaptive off-time current mode control along with smart and accurate sampling to enable inductive fast dimming (IFD) and achieve high dimming accuracy.
The TPS92205x family also provides multiple systematic protections, including LED open and short, sense resistor open and short, configurable thermal foldback and thermal shutdown. A Fault output sends out acknowledge signals as soon as any fault condition is detected. |
| Development Boards, Kits, Programmers | 4 | Active | |
| Evaluation Boards | 1 | Obsolete | |
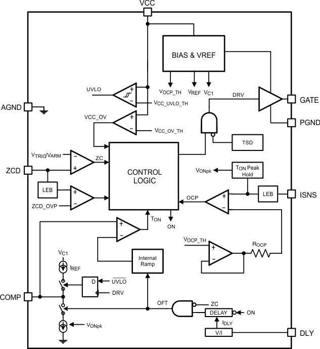
TPS92310Off-line primary side sensing LED driver with PFC | LED Drivers | 4 | Active | The TPS92310 is an off-line controller specifically designed to drive high power LEDs for lighting applications. With the primary side sensing, constant on-time and quasi-resonant switching techniques, the TPS92310 application circuit gives high Power Factor, good EMI performance and high system efficiency. Also, using this device, low external component count application solutions can be designed easily. Power Factor Correction is inherent if the TPS92310 is operated in the constant on-time mode with an adaptive algorithm. The control algorithm of TPS92310 adjusts the on-time with reference to the primary side inductor peak current and secondary side inductor discharge time dynamically, the response time of which is set by an external capacitor. Also, minimized EMI and switching loss is achieved with quasi-resonant switching. Other supervisory features of the TPS92310 include cycle-by-cycle primary side inductor current limit, VCC under-voltage lockout, output over-voltage protection and thermal shutdown. The TPS92310 is available in the MSOP-10 package.
The TPS92310 is an off-line controller specifically designed to drive high power LEDs for lighting applications. With the primary side sensing, constant on-time and quasi-resonant switching techniques, the TPS92310 application circuit gives high Power Factor, good EMI performance and high system efficiency. Also, using this device, low external component count application solutions can be designed easily. Power Factor Correction is inherent if the TPS92310 is operated in the constant on-time mode with an adaptive algorithm. The control algorithm of TPS92310 adjusts the on-time with reference to the primary side inductor peak current and secondary side inductor discharge time dynamically, the response time of which is set by an external capacitor. Also, minimized EMI and switching loss is achieved with quasi-resonant switching. Other supervisory features of the TPS92310 include cycle-by-cycle primary side inductor current limit, VCC under-voltage lockout, output over-voltage protection and thermal shutdown. The TPS92310 is available in the MSOP-10 package. |
| Integrated Circuits (ICs) | 2 | Obsolete | |
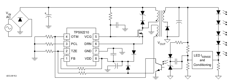
TPS92314Off-line primary side sensing controller with PFC in 8-SOIC | LED Driver Evaluation Boards | 5 | Active | The TPS92314/14A is an off-line controller specifically designed to drive high power LEDs for lighting applications. Features include adaptive constant on-time control and quasi-resonant switching. Resonant switching allows for a reduced EMI signature and increased system efficiency. Thus, the device introduces a low external parts count and high level of integration. The control algorithm of TPS92314/14A adjusts the on time with reference to the primary side inductor peak current and secondary side inductor discharge time dynamically, the response time of which is set by an external capacitor.
The over current protection is implemented by a cycle by cycle current limit of the primary inductor current. TPS92314A has a higher OCP threshold which is more suitable for universal line application and TPS92314 can optimize the system cost. Other supervisory features of the TPS92314/14A include VCC over voltage protection and under-voltage lockout, output LEDs over-voltage protection and controller thermal shutdown. The TPS92314/14A is available in 8-pin SOIC package.
The TPS92314/14A is an off-line controller specifically designed to drive high power LEDs for lighting applications. Features include adaptive constant on-time control and quasi-resonant switching. Resonant switching allows for a reduced EMI signature and increased system efficiency. Thus, the device introduces a low external parts count and high level of integration. The control algorithm of TPS92314/14A adjusts the on time with reference to the primary side inductor peak current and secondary side inductor discharge time dynamically, the response time of which is set by an external capacitor.
The over current protection is implemented by a cycle by cycle current limit of the primary inductor current. TPS92314A has a higher OCP threshold which is more suitable for universal line application and TPS92314 can optimize the system cost. Other supervisory features of the TPS92314/14A include VCC over voltage protection and under-voltage lockout, output LEDs over-voltage protection and controller thermal shutdown. The TPS92314/14A is available in 8-pin SOIC package. |