| Integrated Circuits (ICs) | 1 | Active | |
| Power Management (PMIC) | 1 | Active | The TPS7H60x5 series of radiation-hardness-assured (RHA) gallium nitride (GaN) field effect transistor (FET) gate drivers is designed for high frequency, high efficiency, and high current applications. The series consists of the TPS7H6005 (200V rating), the TPS7H6015 (60V rating), and the TPS7H6025 (22V rating). Each of these devices has a 56-pin HTSSOP plastic package and availability in both the QMLP and Space Enhanced Plastic (SEP) grades. The drivers feature adjustable dead time capability, small 30ns propagation delay, and 5.5ns high-side and low-side matching. These parts also include internal high-side and low-side LDOs, which ensure a drive voltage of 5V regardless of supply voltage. The TPS7H60x5 drivers all have split-gate outputs, providing flexibility to adjust the turn-on and turn-off strength of the outputs independently.
The TPS7H60x5 drivers feature two control input modes: independent input mode (IIM) and PWM mode. In IIM each of the outputs is controlled by a dedicated input. In PWM mode, two complementary outputs signals are generated from a single input and the user can adjust the dead time for each edge.
The gate drivers also offer user configurable input interlock in independent input mode as anti-shoot through protection. Input interlock disallows turn-on of both outputs when both inputs are on simultaneously. The user has the option to enable or disable this protection in independent input mode, which allows the driver to be used in a number of different converter configurations. The drivers can also be utilized for both half-bridge and dual-low side converter applications.
The TPS7H60x5 series of radiation-hardness-assured (RHA) gallium nitride (GaN) field effect transistor (FET) gate drivers is designed for high frequency, high efficiency, and high current applications. The series consists of the TPS7H6005 (200V rating), the TPS7H6015 (60V rating), and the TPS7H6025 (22V rating). Each of these devices has a 56-pin HTSSOP plastic package and availability in both the QMLP and Space Enhanced Plastic (SEP) grades. The drivers feature adjustable dead time capability, small 30ns propagation delay, and 5.5ns high-side and low-side matching. These parts also include internal high-side and low-side LDOs, which ensure a drive voltage of 5V regardless of supply voltage. The TPS7H60x5 drivers all have split-gate outputs, providing flexibility to adjust the turn-on and turn-off strength of the outputs independently.
The TPS7H60x5 drivers feature two control input modes: independent input mode (IIM) and PWM mode. In IIM each of the outputs is controlled by a dedicated input. In PWM mode, two complementary outputs signals are generated from a single input and the user can adjust the dead time for each edge.
The gate drivers also offer user configurable input interlock in independent input mode as anti-shoot through protection. Input interlock disallows turn-on of both outputs when both inputs are on simultaneously. The user has the option to enable or disable this protection in independent input mode, which allows the driver to be used in a number of different converter configurations. The drivers can also be utilized for both half-bridge and dual-low side converter applications. |
| Integrated Circuits (ICs) | 1 | Active | The TPS7H60x5 series of radiation-hardness-assured (RHA) gallium nitride (GaN) field effect transistor (FET) gate drivers is designed for high frequency, high efficiency, and high current applications. The series consists of the TPS7H6005 (200V rating), the TPS7H6015 (60V rating), and the TPS7H6025 (22V rating). Each of these devices has a 56-pin HTSSOP plastic package and availability in both the QMLP and Space Enhanced Plastic (SEP) grades. The drivers feature adjustable dead time capability, small 30ns propagation delay, and 5.5ns high-side and low-side matching. These parts also include internal high-side and low-side LDOs, which ensure a drive voltage of 5V regardless of supply voltage. The TPS7H60x5 drivers all have split-gate outputs, providing flexibility to adjust the turn-on and turn-off strength of the outputs independently.
The TPS7H60x5 drivers feature two control input modes: independent input mode (IIM) and PWM mode. In IIM each of the outputs is controlled by a dedicated input. In PWM mode, two complementary outputs signals are generated from a single input and the user can adjust the dead time for each edge.
The gate drivers also offer user configurable input interlock in independent input mode as anti-shoot through protection. Input interlock disallows turn-on of both outputs when both inputs are on simultaneously. The user has the option to enable or disable this protection in independent input mode, which allows the driver to be used in a number of different converter configurations. The drivers can also be utilized for both half-bridge and dual-low side converter applications.
The TPS7H60x5 series of radiation-hardness-assured (RHA) gallium nitride (GaN) field effect transistor (FET) gate drivers is designed for high frequency, high efficiency, and high current applications. The series consists of the TPS7H6005 (200V rating), the TPS7H6015 (60V rating), and the TPS7H6025 (22V rating). Each of these devices has a 56-pin HTSSOP plastic package and availability in both the QMLP and Space Enhanced Plastic (SEP) grades. The drivers feature adjustable dead time capability, small 30ns propagation delay, and 5.5ns high-side and low-side matching. These parts also include internal high-side and low-side LDOs, which ensure a drive voltage of 5V regardless of supply voltage. The TPS7H60x5 drivers all have split-gate outputs, providing flexibility to adjust the turn-on and turn-off strength of the outputs independently.
The TPS7H60x5 drivers feature two control input modes: independent input mode (IIM) and PWM mode. In IIM each of the outputs is controlled by a dedicated input. In PWM mode, two complementary outputs signals are generated from a single input and the user can adjust the dead time for each edge.
The gate drivers also offer user configurable input interlock in independent input mode as anti-shoot through protection. Input interlock disallows turn-on of both outputs when both inputs are on simultaneously. The user has the option to enable or disable this protection in independent input mode, which allows the driver to be used in a number of different converter configurations. The drivers can also be utilized for both half-bridge and dual-low side converter applications. |
| Power Management (PMIC) | 1 | Active | The TPS7H60x5 series of radiation-hardness-assured (RHA) gallium nitride (GaN) field effect transistor (FET) gate drivers is designed for high frequency, high efficiency, and high current applications. The series consists of the TPS7H6005 (200V rating), the TPS7H6015 (60V rating), and the TPS7H6025 (22V rating). Each of these devices has a 56-pin HTSSOP plastic package and availability in both the QMLP and Space Enhanced Plastic (SEP) grades. The drivers feature adjustable dead time capability, small 30ns propagation delay, and 5.5ns high-side and low-side matching. These parts also include internal high-side and low-side LDOs, which ensure a drive voltage of 5V regardless of supply voltage. The TPS7H60x5 drivers all have split-gate outputs, providing flexibility to adjust the turn-on and turn-off strength of the outputs independently.
The TPS7H60x5 drivers feature two control input modes: independent input mode (IIM) and PWM mode. In IIM each of the outputs is controlled by a dedicated input. In PWM mode, two complementary outputs signals are generated from a single input and the user can adjust the dead time for each edge.
The gate drivers also offer user configurable input interlock in independent input mode as anti-shoot through protection. Input interlock disallows turn-on of both outputs when both inputs are on simultaneously. The user has the option to enable or disable this protection in independent input mode, which allows the driver to be used in a number of different converter configurations. The drivers can also be utilized for both half-bridge and dual-low side converter applications.
The TPS7H60x5 series of radiation-hardness-assured (RHA) gallium nitride (GaN) field effect transistor (FET) gate drivers is designed for high frequency, high efficiency, and high current applications. The series consists of the TPS7H6005 (200V rating), the TPS7H6015 (60V rating), and the TPS7H6025 (22V rating). Each of these devices has a 56-pin HTSSOP plastic package and availability in both the QMLP and Space Enhanced Plastic (SEP) grades. The drivers feature adjustable dead time capability, small 30ns propagation delay, and 5.5ns high-side and low-side matching. These parts also include internal high-side and low-side LDOs, which ensure a drive voltage of 5V regardless of supply voltage. The TPS7H60x5 drivers all have split-gate outputs, providing flexibility to adjust the turn-on and turn-off strength of the outputs independently.
The TPS7H60x5 drivers feature two control input modes: independent input mode (IIM) and PWM mode. In IIM each of the outputs is controlled by a dedicated input. In PWM mode, two complementary outputs signals are generated from a single input and the user can adjust the dead time for each edge.
The gate drivers also offer user configurable input interlock in independent input mode as anti-shoot through protection. Input interlock disallows turn-on of both outputs when both inputs are on simultaneously. The user has the option to enable or disable this protection in independent input mode, which allows the driver to be used in a number of different converter configurations. The drivers can also be utilized for both half-bridge and dual-low side converter applications. |
| Integrated Circuits (ICs) | 1 | Active | |
| Voltage Regulators - DC DC Switching Regulators | 3 | Active | |
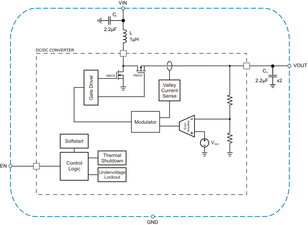
TPS820842-A, High-efficiency step-down converter module with integrated inductor | DC DC Converters | 2 | Active | The TPS82084/5 are 2-A/3-A step-down converter MicroSiP™ modules optimized for small solution size and high efficiency. The power module integrates a synchronous step-down converter and an inductor to simplify design, reduce external components and save PCB area. The low profile and compact solution is suitable for automated assembly by standard surface mount equipment.
To maximize efficiency, the converter operates in PWM mode with a nominal switching frequency of 2.4MHz and automatically enters Power Save Mode operation at light load currents. In Power Save Mode, the device operates with typically 17-µA quiescent current. Using the DCS-Control topology, the device achieves excellent load transient performance and accurate output voltage regulation. The EN and PG pins, which support sequencing configurations, bring a flexible system design. An integrated soft startup reduces the inrush current required from the input supply. Over temperature protection and Hiccup short circuit protection deliver a robust and reliable solution.
The TPS82084/5 are 2-A/3-A step-down converter MicroSiP™ modules optimized for small solution size and high efficiency. The power module integrates a synchronous step-down converter and an inductor to simplify design, reduce external components and save PCB area. The low profile and compact solution is suitable for automated assembly by standard surface mount equipment.
To maximize efficiency, the converter operates in PWM mode with a nominal switching frequency of 2.4MHz and automatically enters Power Save Mode operation at light load currents. In Power Save Mode, the device operates with typically 17-µA quiescent current. Using the DCS-Control topology, the device achieves excellent load transient performance and accurate output voltage regulation. The EN and PG pins, which support sequencing configurations, bring a flexible system design. An integrated soft startup reduces the inrush current required from the input supply. Over temperature protection and Hiccup short circuit protection deliver a robust and reliable solution. |
| DC/DC & AC/DC (Off-Line) SMPS Evaluation Boards | 3 | Active | |
TPS8213017-V input 3-A step-down converter module with integrated inductor | Evaluation Boards | 3 | Active | The TPS82130 is a 17-V input 3-A step-down converter MicroSiP power module optimized for small solution size and high efficiency. The module integrates a synchronous step-down converter and an inductor to simplify design, reduce external components, and save PCB area. The low profile and compact solution is suitable for automated assembly by standard surface mount equipment.
To maximize efficiency, the converter operates in PWM mode with a nominal switching frequency of 2 MHz and automatically enters power save mode operation at light load currents. In power save mode, the device operates with 20-µA (typical) quiescent current. Using the DCS-Control topology, the device achieves excellent load transient performance and accurate output voltage regulation.
The TPS82130 is a 17-V input 3-A step-down converter MicroSiP power module optimized for small solution size and high efficiency. The module integrates a synchronous step-down converter and an inductor to simplify design, reduce external components, and save PCB area. The low profile and compact solution is suitable for automated assembly by standard surface mount equipment.
To maximize efficiency, the converter operates in PWM mode with a nominal switching frequency of 2 MHz and automatically enters power save mode operation at light load currents. In power save mode, the device operates with 20-µA (typical) quiescent current. Using the DCS-Control topology, the device achieves excellent load transient performance and accurate output voltage regulation. |
| Evaluation Boards | 3 | Active | |