TPS7H1101A-SPRadiation-hardened QMLV, 1.5-V to 7-V input, 3-A low-noise adjustable low-dropout (LDO) regulator | Integrated Circuits (ICs) | 1 | Active | The TPS7H1101A-SP is an improved version of the TPS7H1101-SP allowing the use of the enable feature across the entire input voltage range. It is a radiation-hardened LDO linear regulator that uses a PMOS pass element configuration. It operates over a wide range of input voltage, from 1.5 V to 7 V while offering excellent PSRR. The TPS7H1101A-SP features a precise and programmable foldback current limit implementation with a very-wide adjustment range. To support the complex power requirements of FPGAs, DSPs, or microcontrollers, the TPS7H1101A-SP provides enable on and off functionality, programmable soft start, current sharing capability, and a Power Good open-drain output.
The TPS7H1101A-SP is an improved version of the TPS7H1101-SP allowing the use of the enable feature across the entire input voltage range. It is a radiation-hardened LDO linear regulator that uses a PMOS pass element configuration. It operates over a wide range of input voltage, from 1.5 V to 7 V while offering excellent PSRR. The TPS7H1101A-SP features a precise and programmable foldback current limit implementation with a very-wide adjustment range. To support the complex power requirements of FPGAs, DSPs, or microcontrollers, the TPS7H1101A-SP provides enable on and off functionality, programmable soft start, current sharing capability, and a Power Good open-drain output. |
| Evaluation Boards | 2 | Active | |
TPS7H1111-SPRadiation-hardened, QMLV and QMLP, 1.5A ultra-low-noise high-PSRR low-dropout (LDO) regulator | Power Management (PMIC) | 1 | Active | The TPS7H1111 is an ultra-low noise, high PSRR, low dropout linear regulator (LDO) optimized for powering radio-frequency (RF) devices in a space environment. It is capable of sourcing up to 1.5 A over a 0.85-V to 7-V input range with a 2.2-V to 14-V bias supply.
The high performance of the device limits power-supply generated phase noise and clock jitter, making this device ideal for powering high-performance ADCs, DACs, VCOs, PLLs, SerDes, and other RF components in satellites. For digital loads (such as FPGAs and DSPs) requiring low voltage operation, the exceptional accuracy and excellent transient performance ensure optimal system performance.
A standard microcircuit drawing (SMD) is available for the QML variants,5962R21203. A vendor item drawing (VID) is available for the -SEP variant,V62/23602.
The TPS7H1111 is an ultra-low noise, high PSRR, low dropout linear regulator (LDO) optimized for powering radio-frequency (RF) devices in a space environment. It is capable of sourcing up to 1.5 A over a 0.85-V to 7-V input range with a 2.2-V to 14-V bias supply.
The high performance of the device limits power-supply generated phase noise and clock jitter, making this device ideal for powering high-performance ADCs, DACs, VCOs, PLLs, SerDes, and other RF components in satellites. For digital loads (such as FPGAs and DSPs) requiring low voltage operation, the exceptional accuracy and excellent transient performance ensure optimal system performance.
A standard microcircuit drawing (SMD) is available for the QML variants,5962R21203. A vendor item drawing (VID) is available for the -SEP variant,V62/23602. |
TPS7H1121-SPRadiation-hardened, QMLV and QMLP, 2.25V to 14V input, 2A low-dropout (LDO) regulator | Integrated Circuits (ICs) | 1 | Active | The TPS7H1121 is a radiation-hardened, low dropout linear regulator (LDO) which operates over a wide input voltage range and is optimized for powering devices in a space environment. It is capable of sourcing up to 2A over a 2.25V to 14V input.
The device offers excellent stability and features a programmable current limit with a wide adjustment range. To support the complex power requirements of FPGAs, DSPs, and microcontrollers, the TPS7H1121 provides enable on and off functionality, programmable soft start, and a power good open-drain output.
The TPS7H1121 is a radiation-hardened, low dropout linear regulator (LDO) which operates over a wide input voltage range and is optimized for powering devices in a space environment. It is capable of sourcing up to 2A over a 2.25V to 14V input.
The device offers excellent stability and features a programmable current limit with a wide adjustment range. To support the complex power requirements of FPGAs, DSPs, and microcontrollers, the TPS7H1121 provides enable on and off functionality, programmable soft start, and a power good open-drain output. |
| Power Management (PMIC) | 1 | Obsolete | |
| Integrated Circuits (ICs) | 1 | Obsolete | |
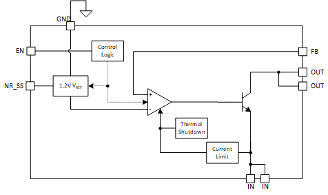
TPS7H1210-SEPRadiation-tolerant, -3-V to -16.5-V input, 1-A, negative linear regulator in space-enhanced plastic | Integrated Circuits (ICs) | 1 | Unknown | The TPS7H1210-SEP negative voltage linear regulator is a low noise, high PSRR regulator capable of sourcing a maximum load of 1 A.
The regulator include a CMOS logic-level-compatible enable pin (EN) to allow for user-customizable power management schemes. Other features include built-in current limit and thermal shutdown to protect the device and system during fault conditions.
The TPS7H1210-SEP device is designed using bipolar technology primarily for high-accuracy, low-noise applications, where clean voltage rails are critical to maximize system performance. Therefore, it ideal to power op amps, ADCs, DACs, and other high-performance analog circuitry.
Additionally, the TPS7H1210-SEP device is suitable for post DC-DC converter regulation. By filtering the output voltage ripple inherent to DC-DC switching conversion, maximum system performance is ensured in sensitive devices and RF applications.
The TPS7H1210-SEP negative voltage linear regulator is a low noise, high PSRR regulator capable of sourcing a maximum load of 1 A.
The regulator include a CMOS logic-level-compatible enable pin (EN) to allow for user-customizable power management schemes. Other features include built-in current limit and thermal shutdown to protect the device and system during fault conditions.
The TPS7H1210-SEP device is designed using bipolar technology primarily for high-accuracy, low-noise applications, where clean voltage rails are critical to maximize system performance. Therefore, it ideal to power op amps, ADCs, DACs, and other high-performance analog circuitry.
Additionally, the TPS7H1210-SEP device is suitable for post DC-DC converter regulation. By filtering the output voltage ripple inherent to DC-DC switching conversion, maximum system performance is ensured in sensitive devices and RF applications. |
| Evaluation Boards | 1 | Active | |
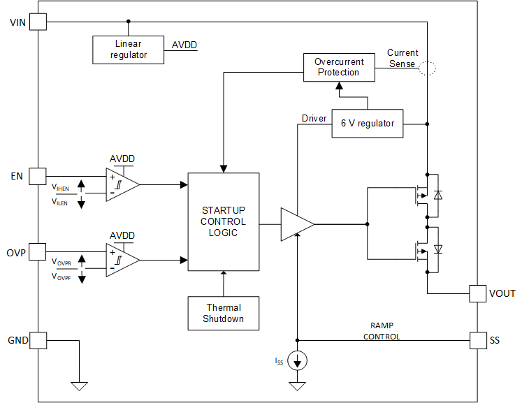
| Current Regulation/Management | 1 | Active | The TPS7H2211 is a single channeleFuse(integrated FET load switch with additional features) that provides reverse current protection, overvoltage protection, and a configurable rise time to minimize inrush current, soft start. The device contains P-channel MOSFETs that operate over an input voltage range of 4.5V to 14V and supports a maximum continuous current of 3.5A.
The switch is controlled by an on and off input (EN), which is capable of interfacing directly with low-voltage control signals. Overvoltage protection and soft start are programmable with few external components through the OVP and SS pins. The TPS7H2211 is available in a ceramic and plastic package with an exposed thermal pad allowing for improved thermal performance. A standard microcircuit drawing (SMD) is available for the QML5962R1822001VXC. A vendor item drawing (VID) is available for the -SEP variant,V62/23609.
The TPS7H2211 is a single channeleFuse(integrated FET load switch with additional features) that provides reverse current protection, overvoltage protection, and a configurable rise time to minimize inrush current, soft start. The device contains P-channel MOSFETs that operate over an input voltage range of 4.5V to 14V and supports a maximum continuous current of 3.5A.
The switch is controlled by an on and off input (EN), which is capable of interfacing directly with low-voltage control signals. Overvoltage protection and soft start are programmable with few external components through the OVP and SS pins. The TPS7H2211 is available in a ceramic and plastic package with an exposed thermal pad allowing for improved thermal performance. A standard microcircuit drawing (SMD) is available for the QML5962R1822001VXC. A vendor item drawing (VID) is available for the -SEP variant,V62/23609. |
TPS7H2221-SEPRadiation-tolerant 1.6-V to 5.5-V input 1.25-A load switch | Power Management (PMIC) | 1 | Active | The TPS7H2221-SEP device is a small, single channel load switch with controlled slew rate. The device contains an N-channel MOSFET that can operate over an input voltage range of 1.6 V to 5.5 V and can support a maximum continuous current of 1.25 A.
The switch ON state is controlled by a digital input that is capable of interfacing directly with low-voltage control signals. When power is first applied, a Smart Pull Down is used to keep the ON pin from floating until system sequencing is complete. Once the pin is deliberately driven high (VON>VIH), the Smart Pull Down will be disconnected to prevent unnecessary power loss.
The TPS7H2221-SEP load switch is also self-protected, meaning that it protects against short circuit events on the output of the device.
The TPS7H2221-SEP is available in a standard SC-70 package characterized for operation over an ambient temperature range of –55°C to 125°C.
The TPS7H2221-SEP device is a small, single channel load switch with controlled slew rate. The device contains an N-channel MOSFET that can operate over an input voltage range of 1.6 V to 5.5 V and can support a maximum continuous current of 1.25 A.
The switch ON state is controlled by a digital input that is capable of interfacing directly with low-voltage control signals. When power is first applied, a Smart Pull Down is used to keep the ON pin from floating until system sequencing is complete. Once the pin is deliberately driven high (VON>VIH), the Smart Pull Down will be disconnected to prevent unnecessary power loss.
The TPS7H2221-SEP load switch is also self-protected, meaning that it protects against short circuit events on the output of the device.
The TPS7H2221-SEP is available in a standard SC-70 package characterized for operation over an ambient temperature range of –55°C to 125°C. |