TPSI3050-Q1Automotive reinforced isolated switch driver with integrated 10-V gate supply | Isolators | 3 | Active | The TPSI3050-Q1 is a fully integrated, isolated switch driver, which when combined with an external power switch, forms a complete isolated solid state relay (SSR). With a nominal gate drive voltage of 10 V with 1.5/3.0-A peak source and sink current, a large variety of external power switches can be chosen to meet a wide range of applications. The TPSI3050-Q1 generates its own secondary bias supply from the power received from its primary side, so no isolated secondary supply bias is required. Additionally, the TPSI3050-Q1 can optionally supply power to external supporting circuitry for various application needs.
The TPSI3050-Q1 supports two modes of operation based on the number of input pins required. In two-wire mode, typically found in driving mechanical relays, controlling the switch requires only two pins and supports a wide voltage range of operation of 6.5 V to 48 V. In three-wire mode, the primary supply of 3 V to 5.5 V is supplied externally, and the switch is controlled through a separate enable. Available in three-wire mode only, the TPSI3050S-Q1 features a one-shot enable for the switch control. This feature is useful for driving SCRs that typically require only one pulse of current to trigger.
The secondary side provides a regulated, floating supply rail of 10 V for driving a large variety of power switches with no need for a secondary bias supply. The application can drive single power switches for DC applications or dual back-to-back power switches for AC applications, as well as various types of SCR. The TPSI3050-Q1 integrated isolation protection is extremely robust with much higher reliability, lower power consumption, and increased temperature ranges than traditional mechanical relays and optocouplers.
The power transfer of the TPSI3050-Q1 can be adjusted by selecting one of seven power level settings using an external resistor from the PXFR pin to VSSP. This action allows for tradeoffs in power dissipation versus power provided on the secondary depending on the needs of the application.
The TPSI3050-Q1 is a fully integrated, isolated switch driver, which when combined with an external power switch, forms a complete isolated solid state relay (SSR). With a nominal gate drive voltage of 10 V with 1.5/3.0-A peak source and sink current, a large variety of external power switches can be chosen to meet a wide range of applications. The TPSI3050-Q1 generates its own secondary bias supply from the power received from its primary side, so no isolated secondary supply bias is required. Additionally, the TPSI3050-Q1 can optionally supply power to external supporting circuitry for various application needs.
The TPSI3050-Q1 supports two modes of operation based on the number of input pins required. In two-wire mode, typically found in driving mechanical relays, controlling the switch requires only two pins and supports a wide voltage range of operation of 6.5 V to 48 V. In three-wire mode, the primary supply of 3 V to 5.5 V is supplied externally, and the switch is controlled through a separate enable. Available in three-wire mode only, the TPSI3050S-Q1 features a one-shot enable for the switch control. This feature is useful for driving SCRs that typically require only one pulse of current to trigger.
The secondary side provides a regulated, floating supply rail of 10 V for driving a large variety of power switches with no need for a secondary bias supply. The application can drive single power switches for DC applications or dual back-to-back power switches for AC applications, as well as various types of SCR. The TPSI3050-Q1 integrated isolation protection is extremely robust with much higher reliability, lower power consumption, and increased temperature ranges than traditional mechanical relays and optocouplers.
The power transfer of the TPSI3050-Q1 can be adjusted by selecting one of seven power level settings using an external resistor from the PXFR pin to VSSP. This action allows for tradeoffs in power dissipation versus power provided on the secondary depending on the needs of the application. |
TPSI3052Isolated switch driver with integrated 15-V gate supply | Isolators - Gate Drivers | 2 | Active | The TPSI3052 is a fully integrated, isolated switch driver, which when combined with an external power switch, forms a complete isolated solid state relay (SSR). With a nominal gate drive voltage of 15 V with 1.5/3.0-A peak source and sink current, a large variety of external power switches can be chosen to meet a wide range of applications. The TPSI3052 generates its own secondary bias supply from the power received from its primary side, so no isolated secondary supply bias is required. Additionally, the TPSI3052 can optionally supply power to external supporting circuitry for various application needs.
The TPSI3052 supports two modes of operation based on the number of input pins required. In two-wire mode, typically found in driving mechanical relays, controlling the switch requires only two pins and supports a wide voltage range of operation of 6.5 V to 48 V. In three-wire mode, the primary supply of 3 V to 5.5 V is supplied externally, and the switch is controlled through a separate enable. Available in three-wire mode only, the TPSI3052S features a one-shot enable for the switch control. This feature is useful for driving SCRs that typically require only one pulse of current to trigger.
The secondary side provides a regulated, floating supply rail of 15 V for driving a large variety of power switches with no need for a secondary bias supply. The application can drive single power switches for DC applications or dual back-to-back power switches for AC applications, as well as various types of SCR. The TPSI3052 integrated isolation protection is extremely robust with much higher reliability, lower power consumption, and increased temperature ranges than traditional mechanical relays and optocouplers.
The power transfer of the TPSI3052 can be adjusted by selecting one of seven power level settings using an external resistor from the PXFR pin to VSSP. This action allows for tradeoffs in power dissipation versus power provided on the secondary depending on the needs of the application.
The TPSI3052 is a fully integrated, isolated switch driver, which when combined with an external power switch, forms a complete isolated solid state relay (SSR). With a nominal gate drive voltage of 15 V with 1.5/3.0-A peak source and sink current, a large variety of external power switches can be chosen to meet a wide range of applications. The TPSI3052 generates its own secondary bias supply from the power received from its primary side, so no isolated secondary supply bias is required. Additionally, the TPSI3052 can optionally supply power to external supporting circuitry for various application needs.
The TPSI3052 supports two modes of operation based on the number of input pins required. In two-wire mode, typically found in driving mechanical relays, controlling the switch requires only two pins and supports a wide voltage range of operation of 6.5 V to 48 V. In three-wire mode, the primary supply of 3 V to 5.5 V is supplied externally, and the switch is controlled through a separate enable. Available in three-wire mode only, the TPSI3052S features a one-shot enable for the switch control. This feature is useful for driving SCRs that typically require only one pulse of current to trigger.
The secondary side provides a regulated, floating supply rail of 15 V for driving a large variety of power switches with no need for a secondary bias supply. The application can drive single power switches for DC applications or dual back-to-back power switches for AC applications, as well as various types of SCR. The TPSI3052 integrated isolation protection is extremely robust with much higher reliability, lower power consumption, and increased temperature ranges than traditional mechanical relays and optocouplers.
The power transfer of the TPSI3052 can be adjusted by selecting one of seven power level settings using an external resistor from the PXFR pin to VSSP. This action allows for tradeoffs in power dissipation versus power provided on the secondary depending on the needs of the application. |
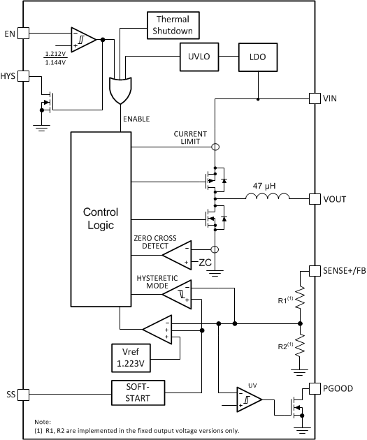
TPSM265R13-V to 65-V input, 100-mA, step-down power module in 2.8 x 3.7 mm package | Development Boards, Kits, Programmers | 2 | Active | The TPSM265R1 is a compact, easy-to-use module that operates over a wide input voltage range up to a maximum continuous input voltage of 65 V. The module fully integrates a controller, MOSFETs, and an output inductor. The module is designed to quickly and easily implement a power design in a small PCB footprint. There are two fixed output voltage options, 3.3 V and 5 V, and an adjustable output voltage option that can be adjusted from 1.223 V to 15 V. Each option has a load current rating of 100 mA. The TPSM265R1 operates in Pulse Frequency Modulation (PFM) mode, providing optimal efficiency at light loads. The control scheme does not require loop compensation, providing excellent line and load transient.
Although designed for small size and simplicity, the TPSM265R1 offers many features. Precision enable, adjustable UVLO, and hysteresis allow for specific power-up and power-down requirements. Selectable/adjustable start-up timing options include minimum delay (no soft start), internally fixed (900 µs), and externally programmable soft start via an external capacitor. An open-drain PGOOD indicator can be used for sequencing and output voltage monitoring. The very small 2.8-mm × 3.7-mm × 1.9-mm package is a good fit for space-constrained applications.
The TPSM265R1 is a compact, easy-to-use module that operates over a wide input voltage range up to a maximum continuous input voltage of 65 V. The module fully integrates a controller, MOSFETs, and an output inductor. The module is designed to quickly and easily implement a power design in a small PCB footprint. There are two fixed output voltage options, 3.3 V and 5 V, and an adjustable output voltage option that can be adjusted from 1.223 V to 15 V. Each option has a load current rating of 100 mA. The TPSM265R1 operates in Pulse Frequency Modulation (PFM) mode, providing optimal efficiency at light loads. The control scheme does not require loop compensation, providing excellent line and load transient.
Although designed for small size and simplicity, the TPSM265R1 offers many features. Precision enable, adjustable UVLO, and hysteresis allow for specific power-up and power-down requirements. Selectable/adjustable start-up timing options include minimum delay (no soft start), internally fixed (900 µs), and externally programmable soft start via an external capacitor. An open-drain PGOOD indicator can be used for sequencing and output voltage monitoring. The very small 2.8-mm × 3.7-mm × 1.9-mm package is a good fit for space-constrained applications. |
TPSM336153-V to 36-V input, 1 to 15-V output, 1.5-A synchronous buck power module | DC DC Converters | 1 | Active | The TPSM336x5 is a 1.5A or 2.5A, 36V input synchronous step-down DC/DC power module that combines flip chip on lead (FCOL) packaging, power MOSFETs, integrated inductor and boot capacitor in a compact and easy-to-use 3.5mm × 4.5mm × 2mm, 11-pin QFN package. The small HotRod™ QFN package technology enhances the thermal performance, ensuring high ambient temperature operation. In addition, in conjunction with spread spectrum, the device provides excellent EMI performance. The devices can be configured for 1V up to 15V output with a feedback divider and operated in auto or forced PWM mode.
The TPSM336x5 is specifically designed to meet low standby power requirements for always on, industrial applications. Auto mode enables frequency foldback when operating at light loads, allowing a no load current consumption of 1.5µA at 13.5V VIN and high light load efficiency. A seamless transition between PWM and PFM modes along with low MOSFET ON resistances provide exceptional efficiency across the entire load range.
The TPSM336x5 uses peak current mode architecture with internal compensation to maintain stable operation with minimal output capacitance. DRSS is used to reduce the external components of the input EMI filter. The MODE/SYNC and RT pin variants can be used to synchronize or set the frequency between 200kHz and 2.2MHz to avoid noise sensitive frequency bands.
The TPSM336x5 is a 1.5A or 2.5A, 36V input synchronous step-down DC/DC power module that combines flip chip on lead (FCOL) packaging, power MOSFETs, integrated inductor and boot capacitor in a compact and easy-to-use 3.5mm × 4.5mm × 2mm, 11-pin QFN package. The small HotRod™ QFN package technology enhances the thermal performance, ensuring high ambient temperature operation. In addition, in conjunction with spread spectrum, the device provides excellent EMI performance. The devices can be configured for 1V up to 15V output with a feedback divider and operated in auto or forced PWM mode.
The TPSM336x5 is specifically designed to meet low standby power requirements for always on, industrial applications. Auto mode enables frequency foldback when operating at light loads, allowing a no load current consumption of 1.5µA at 13.5V VIN and high light load efficiency. A seamless transition between PWM and PFM modes along with low MOSFET ON resistances provide exceptional efficiency across the entire load range.
The TPSM336x5 uses peak current mode architecture with internal compensation to maintain stable operation with minimal output capacitance. DRSS is used to reduce the external components of the input EMI filter. The MODE/SYNC and RT pin variants can be used to synchronize or set the frequency between 200kHz and 2.2MHz to avoid noise sensitive frequency bands. |
TPSM336253-V to 36-V input, 1-V to 15-V output, 2.5-A synchronous buck power module | Power Supplies - Board Mount | 1 | Active | The TPSM336x5 is a 1.5A or 2.5A, 36V input synchronous step-down DC/DC power module that combines flip chip on lead (FCOL) packaging, power MOSFETs, integrated inductor and boot capacitor in a compact and easy-to-use 3.5mm × 4.5mm × 2mm, 11-pin QFN package. The small HotRod™ QFN package technology enhances the thermal performance, ensuring high ambient temperature operation. In addition, in conjunction with spread spectrum, the device provides excellent EMI performance. The devices can be configured for 1V up to 15V output with a feedback divider and operated in auto or forced PWM mode.
The TPSM336x5 is specifically designed to meet low standby power requirements for always on, industrial applications. Auto mode enables frequency foldback when operating at light loads, allowing a no load current consumption of 1.5µA at 13.5V VIN and high light load efficiency. A seamless transition between PWM and PFM modes along with low MOSFET ON resistances provide exceptional efficiency across the entire load range.
The TPSM336x5 uses peak current mode architecture with internal compensation to maintain stable operation with minimal output capacitance. DRSS is used to reduce the external components of the input EMI filter. The MODE/SYNC and RT pin variants can be used to synchronize or set the frequency between 200kHz and 2.2MHz to avoid noise sensitive frequency bands.
The TPSM336x5 is a 1.5A or 2.5A, 36V input synchronous step-down DC/DC power module that combines flip chip on lead (FCOL) packaging, power MOSFETs, integrated inductor and boot capacitor in a compact and easy-to-use 3.5mm × 4.5mm × 2mm, 11-pin QFN package. The small HotRod™ QFN package technology enhances the thermal performance, ensuring high ambient temperature operation. In addition, in conjunction with spread spectrum, the device provides excellent EMI performance. The devices can be configured for 1V up to 15V output with a feedback divider and operated in auto or forced PWM mode.
The TPSM336x5 is specifically designed to meet low standby power requirements for always on, industrial applications. Auto mode enables frequency foldback when operating at light loads, allowing a no load current consumption of 1.5µA at 13.5V VIN and high light load efficiency. A seamless transition between PWM and PFM modes along with low MOSFET ON resistances provide exceptional efficiency across the entire load range.
The TPSM336x5 uses peak current mode architecture with internal compensation to maintain stable operation with minimal output capacitance. DRSS is used to reduce the external components of the input EMI filter. The MODE/SYNC and RT pin variants can be used to synchronize or set the frequency between 200kHz and 2.2MHz to avoid noise sensitive frequency bands. |
TPSM365R13-V to 65-V input, 1-V to 15-V output, 0.1-A synchronous buck converter power module | DC DC Converters | 1 | Active | The TPSM365R1 and TPSM365R15 are 65-V, 100-mA, and 150-mA synchronous step-down DC/DC power modules that combine power MOSFETs, integrated inductor, and boot capacitor in a compact and easy-to-use 3.5-mm × 4.5-mm × 2-mm, 11-pin QFN package. The small HotRod™ QFN package technology enhances the thermal performance and results in low EMI. The device features ultra-low operating I Q of 4 µA at no load (24 V IN to 3.3 V OUT). The TPSM365R1x support fixed 3.3-V and 5-V outputs, as well as adjustable output voltages ranging from 1 V to 16 V.
The TPSM365R1x use peak current mode control architecture with internal compensation to maintain stable operation with minimal output capacitance. With a resistor from the RT pin to ground, the switching frequency is programmed to operate at any desired point over a wide range from 200 kHz to 2.2 MHz. The precision EN/UVLO feature allows precise control of the device during the start-up and shutdown. The PGOOD flag, with built-in glitch filter and delayed release, offers a true indication of the system status, eliminating the requirement for an external voltage supervisor. The compact design size and rich feature set of TPSM365R1x simplifies implementation for a wide range of industrial applications.
The TPSM365R1 and TPSM365R15 are 65-V, 100-mA, and 150-mA synchronous step-down DC/DC power modules that combine power MOSFETs, integrated inductor, and boot capacitor in a compact and easy-to-use 3.5-mm × 4.5-mm × 2-mm, 11-pin QFN package. The small HotRod™ QFN package technology enhances the thermal performance and results in low EMI. The device features ultra-low operating I Q of 4 µA at no load (24 V IN to 3.3 V OUT). The TPSM365R1x support fixed 3.3-V and 5-V outputs, as well as adjustable output voltages ranging from 1 V to 16 V.
The TPSM365R1x use peak current mode control architecture with internal compensation to maintain stable operation with minimal output capacitance. With a resistor from the RT pin to ground, the switching frequency is programmed to operate at any desired point over a wide range from 200 kHz to 2.2 MHz. The precision EN/UVLO feature allows precise control of the device during the start-up and shutdown. The PGOOD flag, with built-in glitch filter and delayed release, offers a true indication of the system status, eliminating the requirement for an external voltage supervisor. The compact design size and rich feature set of TPSM365R1x simplifies implementation for a wide range of industrial applications. |
TPSM365R153V-to-65V input, 1V-to-16V output, 0.15A synchronous buck converter power module | DC DC Converters | 2 | Active | The TPSM365R1 and TPSM365R15 are 65-V, 100-mA, and 150-mA synchronous step-down DC/DC power modules that combine power MOSFETs, integrated inductor, and boot capacitor in a compact and easy-to-use 3.5-mm × 4.5-mm × 2-mm, 11-pin QFN package. The small HotRod™ QFN package technology enhances the thermal performance and results in low EMI. The device features ultra-low operating I Q of 4 µA at no load (24 V IN to 3.3 V OUT). The TPSM365R1x support fixed 3.3-V and 5-V outputs, as well as adjustable output voltages ranging from 1 V to 16 V.
The TPSM365R1x use peak current mode control architecture with internal compensation to maintain stable operation with minimal output capacitance. With a resistor from the RT pin to ground, the switching frequency is programmed to operate at any desired point over a wide range from 200 kHz to 2.2 MHz. The precision EN/UVLO feature allows precise control of the device during the start-up and shutdown. The PGOOD flag, with built-in glitch filter and delayed release, offers a true indication of the system status, eliminating the requirement for an external voltage supervisor. The compact design size and rich feature set of TPSM365R1x simplifies implementation for a wide range of industrial applications.
The TPSM365R1 and TPSM365R15 are 65-V, 100-mA, and 150-mA synchronous step-down DC/DC power modules that combine power MOSFETs, integrated inductor, and boot capacitor in a compact and easy-to-use 3.5-mm × 4.5-mm × 2-mm, 11-pin QFN package. The small HotRod™ QFN package technology enhances the thermal performance and results in low EMI. The device features ultra-low operating I Q of 4 µA at no load (24 V IN to 3.3 V OUT). The TPSM365R1x support fixed 3.3-V and 5-V outputs, as well as adjustable output voltages ranging from 1 V to 16 V.
The TPSM365R1x use peak current mode control architecture with internal compensation to maintain stable operation with minimal output capacitance. With a resistor from the RT pin to ground, the switching frequency is programmed to operate at any desired point over a wide range from 200 kHz to 2.2 MHz. The precision EN/UVLO feature allows precise control of the device during the start-up and shutdown. The PGOOD flag, with built-in glitch filter and delayed release, offers a true indication of the system status, eliminating the requirement for an external voltage supervisor. The compact design size and rich feature set of TPSM365R1x simplifies implementation for a wide range of industrial applications. |
TPSM365R33-V to 65-V input, 1-V to 13-V output, 0.3-A synchronous buck converter power module | Power Supplies - Board Mount | 1 | Active | The TPSM365R6 or TPSM365R3 is a 600-mA or 300-mA, 65-V input synchronous step-down DC/DC power module that combines power MOSFETs, integrated inductor and boot capacitor in a compact and easy-to-use 3.5-mm × 4.5-mm × 2-mm, 11-pin QFN package. The small HotRod™ QFN package technology enhances the thermal performance and low EMI. The device features the ultra-low operating IQof 4 µA at no load (24 V to 3.3-V VOUT). The TPSM365Rx is available in two fixed output voltage option supporting 3.3 V and 5 V, and an adjustable output voltage option supporting 1-V to 13-V range. The module only requires four external components for a 3.3-V and 5-V fixed output solution. The TPSM365Rx is optimized for excellent EMI performance and space constraint applications.
The TPSM365Rx uses a peak current mode control scheme with internal compensation to maintain stable operation with minimal output capacitance. The precision EN feature allows precise control of the device during start-up and shutdown. An open-drain PGOOD output provides a true indication of the output voltage status. The TPSM365Rx includes prebias start up, overcurrent, and temperature protections, making the TPSM365Rx an excellent device for powering a wide range of industrial applications. In the fixed option variants, the MODE/SYNC pin enables seamless transition from FPWM to PFM with a no-load standby quiescent current of less than 4 µA, ensuring high efficiency and superior transient response for the entire load-current range.
The TPSM365R6 or TPSM365R3 is a 600-mA or 300-mA, 65-V input synchronous step-down DC/DC power module that combines power MOSFETs, integrated inductor and boot capacitor in a compact and easy-to-use 3.5-mm × 4.5-mm × 2-mm, 11-pin QFN package. The small HotRod™ QFN package technology enhances the thermal performance and low EMI. The device features the ultra-low operating IQof 4 µA at no load (24 V to 3.3-V VOUT). The TPSM365Rx is available in two fixed output voltage option supporting 3.3 V and 5 V, and an adjustable output voltage option supporting 1-V to 13-V range. The module only requires four external components for a 3.3-V and 5-V fixed output solution. The TPSM365Rx is optimized for excellent EMI performance and space constraint applications.
The TPSM365Rx uses a peak current mode control scheme with internal compensation to maintain stable operation with minimal output capacitance. The precision EN feature allows precise control of the device during start-up and shutdown. An open-drain PGOOD output provides a true indication of the output voltage status. The TPSM365Rx includes prebias start up, overcurrent, and temperature protections, making the TPSM365Rx an excellent device for powering a wide range of industrial applications. In the fixed option variants, the MODE/SYNC pin enables seamless transition from FPWM to PFM with a no-load standby quiescent current of less than 4 µA, ensuring high efficiency and superior transient response for the entire load-current range. |
TPSM365R63-V to 65-V input, 1-V to 13-V output, 0.6-A synchronous buck converter power module | Power Supplies - Board Mount | 3 | Active | The TPSM365R6 or TPSM365R3 is a 600-mA or 300-mA, 65-V input synchronous step-down DC/DC power module that combines power MOSFETs, integrated inductor and boot capacitor in a compact and easy-to-use 3.5-mm × 4.5-mm × 2-mm, 11-pin QFN package. The small HotRod™ QFN package technology enhances the thermal performance and low EMI. The device features the ultra-low operating IQof 4 µA at no load (24 V to 3.3-V VOUT). The TPSM365Rx is available in two fixed output voltage option supporting 3.3 V and 5 V, and an adjustable output voltage option supporting 1-V to 13-V range. The module only requires four external components for a 3.3-V and 5-V fixed output solution. The TPSM365Rx is optimized for excellent EMI performance and space constraint applications.
The TPSM365Rx uses a peak current mode control scheme with internal compensation to maintain stable operation with minimal output capacitance. The precision EN feature allows precise control of the device during start-up and shutdown. An open-drain PGOOD output provides a true indication of the output voltage status. The TPSM365Rx includes prebias start up, overcurrent, and temperature protections, making the TPSM365Rx an excellent device for powering a wide range of industrial applications. In the fixed option variants, the MODE/SYNC pin enables seamless transition from FPWM to PFM with a no-load standby quiescent current of less than 4 µA, ensuring high efficiency and superior transient response for the entire load-current range.
The TPSM365R6 or TPSM365R3 is a 600-mA or 300-mA, 65-V input synchronous step-down DC/DC power module that combines power MOSFETs, integrated inductor and boot capacitor in a compact and easy-to-use 3.5-mm × 4.5-mm × 2-mm, 11-pin QFN package. The small HotRod™ QFN package technology enhances the thermal performance and low EMI. The device features the ultra-low operating IQof 4 µA at no load (24 V to 3.3-V VOUT). The TPSM365Rx is available in two fixed output voltage option supporting 3.3 V and 5 V, and an adjustable output voltage option supporting 1-V to 13-V range. The module only requires four external components for a 3.3-V and 5-V fixed output solution. The TPSM365Rx is optimized for excellent EMI performance and space constraint applications.
The TPSM365Rx uses a peak current mode control scheme with internal compensation to maintain stable operation with minimal output capacitance. The precision EN feature allows precise control of the device during start-up and shutdown. An open-drain PGOOD output provides a true indication of the output voltage status. The TPSM365Rx includes prebias start up, overcurrent, and temperature protections, making the TPSM365Rx an excellent device for powering a wide range of industrial applications. In the fixed option variants, the MODE/SYNC pin enables seamless transition from FPWM to PFM with a no-load standby quiescent current of less than 4 µA, ensuring high efficiency and superior transient response for the entire load-current range. |
| Power Supplies - Board Mount | 2 | Active | |