TPS92210Constant-On Time Driver Controller with Cascoded MOSFET for LED Lighting | Evaluation Boards | 3 | Active | The TPS92210 is a natural power factor correction (PFC) light emmitting diode (LED) lighting driver controller with advanced energy features to provide high efficiency control for LED lighting applications.
A PWM modulation algorithm varies both the switching frequency and primary current while maintaining discontinuous or transition mode operation in all regions of operation. The TPS92210 cascode architecture enables low switching loss in the primary side and when combined with the discontinuous conduction mode (DCM) operation ensures that there is no reverse recovery loss in the output rectifier. These innovations result in efficiency, reliability or system cost improvements over a conventional flyback architecture.
The TPS92210 offers a predictable maximum power threshold and a timed response to an overload, allowing safe handling of surge power requirements. The overload fault response is user-programmed for retry or latch mode. Additional protection features include open-LED detection by output overvoltage protection and thermal shutdown.
The TPS92210 is offered in the 8-pin SOIC (D) package. Operating junction temperature range is –40°C to 125°C
The TPS92210 is a natural power factor correction (PFC) light emmitting diode (LED) lighting driver controller with advanced energy features to provide high efficiency control for LED lighting applications.
A PWM modulation algorithm varies both the switching frequency and primary current while maintaining discontinuous or transition mode operation in all regions of operation. The TPS92210 cascode architecture enables low switching loss in the primary side and when combined with the discontinuous conduction mode (DCM) operation ensures that there is no reverse recovery loss in the output rectifier. These innovations result in efficiency, reliability or system cost improvements over a conventional flyback architecture.
The TPS92210 offers a predictable maximum power threshold and a timed response to an overload, allowing safe handling of surge power requirements. The overload fault response is user-programmed for retry or latch mode. Additional protection features include open-LED detection by output overvoltage protection and thermal shutdown.
The TPS92210 is offered in the 8-pin SOIC (D) package. Operating junction temperature range is –40°C to 125°C |
| Evaluation Boards | 1 | Obsolete | |
| LED Drivers | 3 | Active | |
| LED Drivers | 2 | Obsolete | |
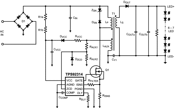
TPS92314Ahigh-current off-line primary side sensing controller with PFC in 8-SOIC | Power Management (PMIC) | 2 | Active | The TPS92314/14A is an off-line controller specifically designed to drive high power LEDs for lighting applications. Features include adaptive constant on-time control and quasi-resonant switching. Resonant switching allows for a reduced EMI signature and increased system efficiency. Thus, the device introduces a low external parts count and high level of integration. The control algorithm of TPS92314/14A adjusts the on time with reference to the primary side inductor peak current and secondary side inductor discharge time dynamically, the response time of which is set by an external capacitor.
The over current protection is implemented by a cycle by cycle current limit of the primary inductor current. TPS92314A has a higher OCP threshold which is more suitable for universal line application and TPS92314 can optimize the system cost. Other supervisory features of the TPS92314/14A include VCC over voltage protection and under-voltage lockout, output LEDs over-voltage protection and controller thermal shutdown. The TPS92314/14A is available in 8-pin SOIC package.
The TPS92314/14A is an off-line controller specifically designed to drive high power LEDs for lighting applications. Features include adaptive constant on-time control and quasi-resonant switching. Resonant switching allows for a reduced EMI signature and increased system efficiency. Thus, the device introduces a low external parts count and high level of integration. The control algorithm of TPS92314/14A adjusts the on time with reference to the primary side inductor peak current and secondary side inductor discharge time dynamically, the response time of which is set by an external capacitor.
The over current protection is implemented by a cycle by cycle current limit of the primary inductor current. TPS92314A has a higher OCP threshold which is more suitable for universal line application and TPS92314 can optimize the system cost. Other supervisory features of the TPS92314/14A include VCC over voltage protection and under-voltage lockout, output LEDs over-voltage protection and controller thermal shutdown. The TPS92314/14A is available in 8-pin SOIC package. |
TPS92315Off-line primary-side sensing controller for LED Lighting | LED Drivers | 2 | Active | The TPS92315 flyback power supply controller provides isolated output current regulation without the use of an optical coupler. The devices process operating information from the primary power switch and an auxiliary flyback winding to provide precise output current control. Low start-up current, dynamically controlled operating states and a tailored modulation profile support very low stand-by power without sacrificing start-up time or output transient response.
Control algorithms in the TPS92315 allow operating efficiencies to meet or exceed applicable standards. The drive output interfaces to a FET power switch. Discontinuous Conduction Mode (DCM) with valley switching is used to reduce switching losses. A combination of switching frequency and peak primary current amplitude modulation is used to keep conversion efficiency high across the full load and input voltage range.
The controller has a maximum switching frequency of 130 kHz and always maintains control of the peak primary current in the transformer. Protection features help keep secondary and primary component stress levels in check across the operation range.
The TPS92315 flyback power supply controller provides isolated output current regulation without the use of an optical coupler. The devices process operating information from the primary power switch and an auxiliary flyback winding to provide precise output current control. Low start-up current, dynamically controlled operating states and a tailored modulation profile support very low stand-by power without sacrificing start-up time or output transient response.
Control algorithms in the TPS92315 allow operating efficiencies to meet or exceed applicable standards. The drive output interfaces to a FET power switch. Discontinuous Conduction Mode (DCM) with valley switching is used to reduce switching losses. A combination of switching frequency and peak primary current amplitude modulation is used to keep conversion efficiency high across the full load and input voltage range.
The controller has a maximum switching frequency of 130 kHz and always maintains control of the peak primary current in the transformer. Protection features help keep secondary and primary component stress levels in check across the operation range. |
TPS9236038-V 1.2-A single channel LED backlight driver | LED Drivers | 1 | Active | With a 40-V rated integrated switch FET, the TPS92360 is a boost converter that drives LEDs in series. The boost converter has a 40-V, 1.8-A internal MOSFET with minimum 1.2-A current limit; thus it can drive single or parallel LED strings for small- to large-size panel backlighting. The default white LED current is set with the external sensor resistor, RSET, and the feedback voltage is regulated to 204 mV, as shown in theSimplified Schematic. During the operation, the LED current can be controlled by using a pulse width modulation (PWM) signal applied to the CTRL pin, through which the duty cycle determines the feedback reference voltage. The TPS92360 does not burst the LED current; therefore, it does not generate audible noises on the output capacitor. For maximum protection, the device features integrated open LED protection that disables the TPS92360 to prevent the output voltage from exceeding the absolute maximum voltage ratings of the device during open LED conditions.
The TPS92360 is available in a space-saving 5-pin SC70 package.
With a 40-V rated integrated switch FET, the TPS92360 is a boost converter that drives LEDs in series. The boost converter has a 40-V, 1.8-A internal MOSFET with minimum 1.2-A current limit; thus it can drive single or parallel LED strings for small- to large-size panel backlighting. The default white LED current is set with the external sensor resistor, RSET, and the feedback voltage is regulated to 204 mV, as shown in theSimplified Schematic. During the operation, the LED current can be controlled by using a pulse width modulation (PWM) signal applied to the CTRL pin, through which the duty cycle determines the feedback reference voltage. The TPS92360 does not burst the LED current; therefore, it does not generate audible noises on the output capacitor. For maximum protection, the device features integrated open LED protection that disables the TPS92360 to prevent the output voltage from exceeding the absolute maximum voltage ratings of the device during open LED conditions.
The TPS92360 is available in a space-saving 5-pin SC70 package. |
TPS92365265-V, 2-A boost or buck-boost LED driver with inductive fast dimming | Power Management (PMIC) | 3 | Active | The TPS92365x family is a 2A / 4A non-synchronous Boost / Buck-Boost LED driver with 4.5V to 65V wide input range. By integrating the low-side NMOS switch, the device is capable of driving LEDs as well as charging batteries with high power density and high efficiency. The family also supports common cathode connection and single layer PCB design. The switching frequency is configurable from 100kHz to 2.2MHz with optional spread spectrum feature for better EMI performance.
The TPS92365x family supports four dimming options, including analog, PWM, hybrid and flexible dimming. Each dimming method can be configured through the PWM and ADIM input pins by means of simple high and low signals. The family adopts an adaptive off-time current mode control along with smart and accurate sampling to enable inductive fast dimming (IFD) and achieve high dimming accuracy.
The TPS92365x family also provides multiple systematic protections, including LED open and short, sense resistor open and short, configurable thermal foldback and thermal shutdown. A Fault output sends out acknowledge signals as soon as any fault condition is detected.
The TPS92365x family is a 2A / 4A non-synchronous Boost / Buck-Boost LED driver with 4.5V to 65V wide input range. By integrating the low-side NMOS switch, the device is capable of driving LEDs as well as charging batteries with high power density and high efficiency. The family also supports common cathode connection and single layer PCB design. The switching frequency is configurable from 100kHz to 2.2MHz with optional spread spectrum feature for better EMI performance.
The TPS92365x family supports four dimming options, including analog, PWM, hybrid and flexible dimming. Each dimming method can be configured through the PWM and ADIM input pins by means of simple high and low signals. The family adopts an adaptive off-time current mode control along with smart and accurate sampling to enable inductive fast dimming (IFD) and achieve high dimming accuracy.
The TPS92365x family also provides multiple systematic protections, including LED open and short, sense resistor open and short, configurable thermal foldback and thermal shutdown. A Fault output sends out acknowledge signals as soon as any fault condition is detected. |
TPS92365365-V, 2-A boost or buck-boost LED driver with inductive fast dimming and spread spectrum | Power Management (PMIC) | 2 | Active | The TPS92365x family is a 2A / 4A non-synchronous Boost / Buck-Boost LED driver with 4.5V to 65V wide input range. By integrating the low-side NMOS switch, the device is capable of driving LEDs as well as charging batteries with high power density and high efficiency. The family also supports common cathode connection and single layer PCB design. The switching frequency is configurable from 100kHz to 2.2MHz with optional spread spectrum feature for better EMI performance.
The TPS92365x family supports four dimming options, including analog, PWM, hybrid and flexible dimming. Each dimming method can be configured through the PWM and ADIM input pins by means of simple high and low signals. The family adopts an adaptive off-time current mode control along with smart and accurate sampling to enable inductive fast dimming (IFD) and achieve high dimming accuracy.
The TPS92365x family also provides multiple systematic protections, including LED open and short, sense resistor open and short, configurable thermal foldback and thermal shutdown. A Fault output sends out acknowledge signals as soon as any fault condition is detected.
The TPS92365x family is a 2A / 4A non-synchronous Boost / Buck-Boost LED driver with 4.5V to 65V wide input range. By integrating the low-side NMOS switch, the device is capable of driving LEDs as well as charging batteries with high power density and high efficiency. The family also supports common cathode connection and single layer PCB design. The switching frequency is configurable from 100kHz to 2.2MHz with optional spread spectrum feature for better EMI performance.
The TPS92365x family supports four dimming options, including analog, PWM, hybrid and flexible dimming. Each dimming method can be configured through the PWM and ADIM input pins by means of simple high and low signals. The family adopts an adaptive off-time current mode control along with smart and accurate sampling to enable inductive fast dimming (IFD) and achieve high dimming accuracy.
The TPS92365x family also provides multiple systematic protections, including LED open and short, sense resistor open and short, configurable thermal foldback and thermal shutdown. A Fault output sends out acknowledge signals as soon as any fault condition is detected. |
TPS92365465-V, 4-A boost or buck-boost LED driver with inductive fast dimming | LED Drivers | 3 | Active | The TPS92365x family is a 2A / 4A non-synchronous Boost / Buck-Boost LED driver with 4.5V to 65V wide input range. By integrating the low-side NMOS switch, the device is capable of driving LEDs as well as charging batteries with high power density and high efficiency. The family also supports common cathode connection and single layer PCB design. The switching frequency is configurable from 100kHz to 2.2MHz with optional spread spectrum feature for better EMI performance.
The TPS92365x family supports four dimming options, including analog, PWM, hybrid and flexible dimming. Each dimming method can be configured through the PWM and ADIM input pins by means of simple high and low signals. The family adopts an adaptive off-time current mode control along with smart and accurate sampling to enable inductive fast dimming (IFD) and achieve high dimming accuracy.
The TPS92365x family also provides multiple systematic protections, including LED open and short, sense resistor open and short, configurable thermal foldback and thermal shutdown. A Fault output sends out acknowledge signals as soon as any fault condition is detected.
The TPS92365x family is a 2A / 4A non-synchronous Boost / Buck-Boost LED driver with 4.5V to 65V wide input range. By integrating the low-side NMOS switch, the device is capable of driving LEDs as well as charging batteries with high power density and high efficiency. The family also supports common cathode connection and single layer PCB design. The switching frequency is configurable from 100kHz to 2.2MHz with optional spread spectrum feature for better EMI performance.
The TPS92365x family supports four dimming options, including analog, PWM, hybrid and flexible dimming. Each dimming method can be configured through the PWM and ADIM input pins by means of simple high and low signals. The family adopts an adaptive off-time current mode control along with smart and accurate sampling to enable inductive fast dimming (IFD) and achieve high dimming accuracy.
The TPS92365x family also provides multiple systematic protections, including LED open and short, sense resistor open and short, configurable thermal foldback and thermal shutdown. A Fault output sends out acknowledge signals as soon as any fault condition is detected. |