TPS7A45331.5-A, 20-V, ultra-low-dropout voltage regulator with reverse current protection & enable | Voltage Regulators - Linear, Low Drop Out (LDO) Regulators | 2 | Active | The TPS7A45xx devices are low-dropout (LDO) regulators optimized for fast transient response. The device can supply 1.5 A of output current with a dropout voltage of 300 mV. Operating quiescent current is 1 mA, dropping to less than 1 µA in shutdown. Quiescent current is well controlled; it does not rise in dropout as with many other regulators. In addition to fast transient response, the TPS7A45xx regulators have very-low output noise, which makes them ideal for sensitive RF supply applications.
Output voltage range is from 1.21 to 20 V. The TPS7A45xx regulators are stable with output capacitance as low as 10 µF. Small ceramic capacitors can be used without the necessary addition of ESR as is common with other regulators. Internal protection circuitry includes reverse-battery protection, current limiting, thermal limiting, and reverse-current protection. The devices are available in fixed output voltages of 1.5 V, 1.8 V, 2.5 V, 3.3 V, and as an adjustable device with a 1.21-V reference voltage.
The TPS7A45xx devices are low-dropout (LDO) regulators optimized for fast transient response. The device can supply 1.5 A of output current with a dropout voltage of 300 mV. Operating quiescent current is 1 mA, dropping to less than 1 µA in shutdown. Quiescent current is well controlled; it does not rise in dropout as with many other regulators. In addition to fast transient response, the TPS7A45xx regulators have very-low output noise, which makes them ideal for sensitive RF supply applications.
Output voltage range is from 1.21 to 20 V. The TPS7A45xx regulators are stable with output capacitance as low as 10 µF. Small ceramic capacitors can be used without the necessary addition of ESR as is common with other regulators. Internal protection circuitry includes reverse-battery protection, current limiting, thermal limiting, and reverse-current protection. The devices are available in fixed output voltages of 1.5 V, 1.8 V, 2.5 V, 3.3 V, and as an adjustable device with a 1.21-V reference voltage. |
TPS7A47001-A, 36-V, low-noise, high-PSRR, low-dropout voltage regulator with enable | Integrated Circuits (ICs) | 2 | Active | The TPS7A47 is a family of positive voltage (+36 V), ultralow-noise (4 µVRMS) low-dropout linear regulators (LDO) capable of sourcing a 1-A load.
The TPS7A4700 output voltages are user-programmable (up to 20.5 V) using a printed circuit board (PCB) layout without the need of external resistors or feed-forward capacitors, thus reducing overall component count.
The TPS7A4701 output voltage can be configured with a user-programmable PCB layout (up to 20.5 V), or adjustable (up to 34 V) with external feedback resistors.
The TPS7A47 is designed with bipolar technology primarily for high-accuracy, high-precision instrumentation applications where clean voltage rails are critical to maximize system performance. This feature makes the device ideal for powering operational amplifiers, analog-to-digital converters (ADCs), digital-to-analog converters (DACs), and other high-performance analog circuitry in critical applications such as medical, radio frequency (RF), and test-and-measurement.
In addition, the TPS7A47 is ideal for post dc-dc converter regulation. By filtering out the output voltage ripple inherent to dc-dc switching conversions, maximum system performance is ensured in sensitive instrumentation, test-and-measurement, audio, and RF applications.
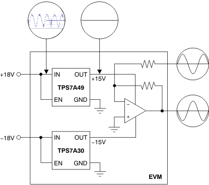
For applications where positive and negative low-noise rails are required, consider TI’s TPS7A33 family of negative high-voltage, ultralow-noise linear regulators.
The TPS7A47 is a family of positive voltage (+36 V), ultralow-noise (4 µVRMS) low-dropout linear regulators (LDO) capable of sourcing a 1-A load.
The TPS7A4700 output voltages are user-programmable (up to 20.5 V) using a printed circuit board (PCB) layout without the need of external resistors or feed-forward capacitors, thus reducing overall component count.
The TPS7A4701 output voltage can be configured with a user-programmable PCB layout (up to 20.5 V), or adjustable (up to 34 V) with external feedback resistors.
The TPS7A47 is designed with bipolar technology primarily for high-accuracy, high-precision instrumentation applications where clean voltage rails are critical to maximize system performance. This feature makes the device ideal for powering operational amplifiers, analog-to-digital converters (ADCs), digital-to-analog converters (DACs), and other high-performance analog circuitry in critical applications such as medical, radio frequency (RF), and test-and-measurement.
In addition, the TPS7A47 is ideal for post dc-dc converter regulation. By filtering out the output voltage ripple inherent to dc-dc switching conversions, maximum system performance is ensured in sensitive instrumentation, test-and-measurement, audio, and RF applications.
For applications where positive and negative low-noise rails are required, consider TI’s TPS7A33 family of negative high-voltage, ultralow-noise linear regulators. |
TPS7A4701-EPAutomotive 1-A, 36-V, low-noise, high-PSRR, low-dropout voltage regulator with enable | Development Boards, Kits, Programmers | 3 | Active | The TPS7A4701-EP is a positive voltage (36 V), ultra-low-noise (4 µVRMS) low-dropout linear regulators (LDO) capable of sourcing a 1-A load.
The TPS7A4701-EP output voltage can be configured with a user-programmable PCB layout (up to 20.5 V), or adjustable (up to 34 V) with external feedback resistors.
The TPS7A4701-EP is designed with bipolar technology primarily for high-accuracy, high-precision instrumentation applications where clean voltage rails are critical to maximize system performance. This feature makes the device ideal for powering operational amplifiers, analog-to-digital converters (ADCs), digital-to-analog converters (DACs), and other high-performance analog circuitry in critical applications such as medical, radio frequency (RF), and test-and-measurement.
In addition, the TPS7A4701-EP is ideal for post DC-DC converter regulation. By filtering out the output voltage ripple inherent to DC-DC switching conversions, maximum system performance is ensured in sensitive instrumentation, test-and-measurement, audio, and RF applications.
The TPS7A4701-EP is a positive voltage (36 V), ultra-low-noise (4 µVRMS) low-dropout linear regulators (LDO) capable of sourcing a 1-A load.
The TPS7A4701-EP output voltage can be configured with a user-programmable PCB layout (up to 20.5 V), or adjustable (up to 34 V) with external feedback resistors.
The TPS7A4701-EP is designed with bipolar technology primarily for high-accuracy, high-precision instrumentation applications where clean voltage rails are critical to maximize system performance. This feature makes the device ideal for powering operational amplifiers, analog-to-digital converters (ADCs), digital-to-analog converters (DACs), and other high-performance analog circuitry in critical applications such as medical, radio frequency (RF), and test-and-measurement.
In addition, the TPS7A4701-EP is ideal for post DC-DC converter regulation. By filtering out the output voltage ripple inherent to DC-DC switching conversions, maximum system performance is ensured in sensitive instrumentation, test-and-measurement, audio, and RF applications. |
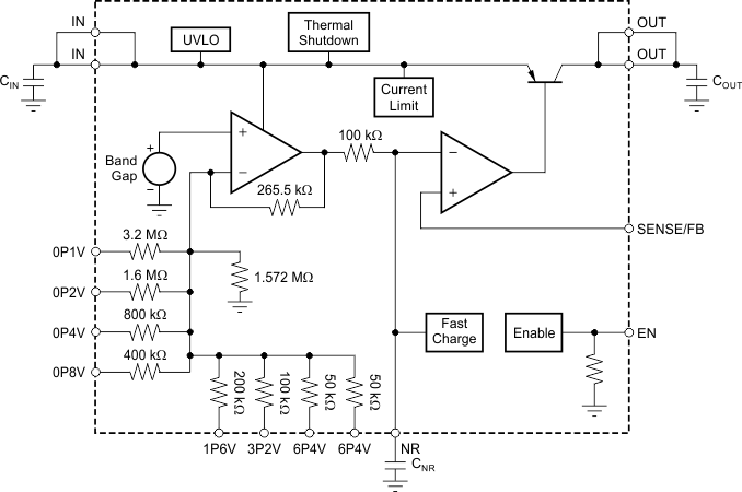
TPS7A4901150-mA, 36-V, low-noise, high-PSRR, adjustable low-dropout voltage regulator with enable | Evaluation Boards | 3 | Active | The TPS7A49 series of devices are positive, high-voltage (36 V), ultralow-noise (15.4 µVRMS, 72-dB PSRR) linear regulators that can source a 150-mA load.
These linear regulators include a CMOS logic-level-compatible enable pin and capacitor-programmable soft-start function that allows for customized power-management schemes. Other available features include built-in current limit and thermal shutdown protection to safeguard the device and system during fault conditions.
The TPS7A49 family is designed using bipolar technology, and is ideal for high-accuracy, high-precision instrumentation applications where clean voltage rails are critical to maximize system performance. This design makes the device an excellent choice to power operational amplifiers, analog-to-digital converters (ADCs), digital-to-analog converters (DACs), and other high-performance analog circuitry.
In addition, the TPS7A49 family of linear regulators is suitable for post dc-dc converter regulation. By filtering out the output voltage ripple inherent to dc-dc switching conversion, maximum system performance is provided in sensitive instrumentation, test and measurement, audio, and RF applications.
For applications where positive and negative high-performance rails are required, consider TI’s TPS7A30xx family of negative high-voltage, ultralow-noise linear regulators as well.
The TPS7A49 series of devices are positive, high-voltage (36 V), ultralow-noise (15.4 µVRMS, 72-dB PSRR) linear regulators that can source a 150-mA load.
These linear regulators include a CMOS logic-level-compatible enable pin and capacitor-programmable soft-start function that allows for customized power-management schemes. Other available features include built-in current limit and thermal shutdown protection to safeguard the device and system during fault conditions.
The TPS7A49 family is designed using bipolar technology, and is ideal for high-accuracy, high-precision instrumentation applications where clean voltage rails are critical to maximize system performance. This design makes the device an excellent choice to power operational amplifiers, analog-to-digital converters (ADCs), digital-to-analog converters (DACs), and other high-performance analog circuitry.
In addition, the TPS7A49 family of linear regulators is suitable for post dc-dc converter regulation. By filtering out the output voltage ripple inherent to dc-dc switching conversion, maximum system performance is provided in sensitive instrumentation, test and measurement, audio, and RF applications.
For applications where positive and negative high-performance rails are required, consider TI’s TPS7A30xx family of negative high-voltage, ultralow-noise linear regulators as well. |
TPS7A52-Q1Automotive 2-A, low-VIN (1.1-V), low-noise, high-accuracy, ultra-low-dropout (LDO) voltage regulator | Evaluation Boards | 6 | Active | The TPS7A52 is a low-noise (4.4 µVRMS), ultra-low dropout linear regulator (LDO) capable of sourcing 2 A with only 65 mV of maximum dropout. The device output voltage is adjustable from 0.8 V to 5.2 V using an external resistor divider.
The combination of low noise (4.4 µVRMS), high PSRR, and high output current capability makes the TPS7A52 an excellent choice to power noise-sensitive components such as those found in high-speed communications, video, medical, or test-and-measurement applications. The high performance of this device limits power-supply-generated phase noise and clock jitter, making this device ideal for powering high-performance serializer and deserializer (SerDes), analog-to-digital converters (ADCs), and digital-to-analog converters (DACs). Specifically, RF amplifiers benefit from the high performance and 5.2-V output capability of the device.
For digital loads [such as application-specific integrated circuits (ASICs), field-programmable gate arrays (FPGAs), and digital signal processors (DSPs)] requiring low-input voltage, low-output (LILO) voltage operation, the exceptional accuracy (0.5% over load and temperature), remote sensing, excellent transient performance, and soft-start capabilities of the TPS7A52 provides optimal system performance.
As an adjustable voltage regulator, there is versatility in the design of the TPS7A52 that makes the device a component of choice for analog loads such as voltage-controlled oscillator (VCO), ADC, DAC, and imaging sensors and for digital loads such as SerDes, FPGAs, and DSPs.
The TPS7A52 is a low-noise (4.4 µVRMS), ultra-low dropout linear regulator (LDO) capable of sourcing 2 A with only 65 mV of maximum dropout. The device output voltage is adjustable from 0.8 V to 5.2 V using an external resistor divider.
The combination of low noise (4.4 µVRMS), high PSRR, and high output current capability makes the TPS7A52 an excellent choice to power noise-sensitive components such as those found in high-speed communications, video, medical, or test-and-measurement applications. The high performance of this device limits power-supply-generated phase noise and clock jitter, making this device ideal for powering high-performance serializer and deserializer (SerDes), analog-to-digital converters (ADCs), and digital-to-analog converters (DACs). Specifically, RF amplifiers benefit from the high performance and 5.2-V output capability of the device.
For digital loads [such as application-specific integrated circuits (ASICs), field-programmable gate arrays (FPGAs), and digital signal processors (DSPs)] requiring low-input voltage, low-output (LILO) voltage operation, the exceptional accuracy (0.5% over load and temperature), remote sensing, excellent transient performance, and soft-start capabilities of the TPS7A52 provides optimal system performance.
As an adjustable voltage regulator, there is versatility in the design of the TPS7A52 that makes the device a component of choice for analog loads such as voltage-controlled oscillator (VCO), ADC, DAC, and imaging sensors and for digital loads such as SerDes, FPGAs, and DSPs. |
TPS7A53-Q1Automotive, 3-A, low-VIN (1.1 V) low-noise high-accuracy ultra-low-dropout (LDO) voltage regulator | Evaluation Boards | 6 | Active | The TPS7A53-Q1 device is a low-noise (4.4 µVRMS), low-dropout linear regulator (LDO) capable of sourcing 3 A with only 180 mV of maximum dropout. The device output voltage is adjustable from 0.8 V to 5.15 V using an external resistor divider.
The combination of low-noise (4.4 µVRMS), high-PSRR, and high output current capability makes the TPS7A53-Q1 an excellent choice to power noise-sensitive components, such as those found in radar power and infotainment applications. The high performance of this device limits power-supply-generated phase noise and clock jitter, making this device an excellent choice for powering RF amplifiers, radar sensors, and chipsets. Specifically, RF amplifiers benefit from the high-performance and 5.0-V output capability of the device.
For digital loads such as application-specific integrated circuits (ASICs), field-programmable gate arrays (FPGAs), and digital signal processors (DSPs) that require low-input, low-output (LILO) voltage operation, the exceptional accuracy (1% over load and temperature), remote sensing, excellent transient performance, and soft-start capabilities of the TPS7A53-Q1 provide optimal system performance.
The versatility of the TPS7A53-Q1 makes the device a component of choice for many demanding applications.
The TPS7A53-Q1 device is a low-noise (4.4 µVRMS), low-dropout linear regulator (LDO) capable of sourcing 3 A with only 180 mV of maximum dropout. The device output voltage is adjustable from 0.8 V to 5.15 V using an external resistor divider.
The combination of low-noise (4.4 µVRMS), high-PSRR, and high output current capability makes the TPS7A53-Q1 an excellent choice to power noise-sensitive components, such as those found in radar power and infotainment applications. The high performance of this device limits power-supply-generated phase noise and clock jitter, making this device an excellent choice for powering RF amplifiers, radar sensors, and chipsets. Specifically, RF amplifiers benefit from the high-performance and 5.0-V output capability of the device.
For digital loads such as application-specific integrated circuits (ASICs), field-programmable gate arrays (FPGAs), and digital signal processors (DSPs) that require low-input, low-output (LILO) voltage operation, the exceptional accuracy (1% over load and temperature), remote sensing, excellent transient performance, and soft-start capabilities of the TPS7A53-Q1 provide optimal system performance.
The versatility of the TPS7A53-Q1 makes the device a component of choice for many demanding applications. |
TPS7A53B3-A, 1.1-V, low-VIN, low-noise high-accuracy ultra-low-dropout voltage regulator with 0.5-V low VREF | Voltage Regulators - Linear, Low Drop Out (LDO) Regulators | 1 | Active | The TPS7A53B is a low-noise (4.6µVRMS), ultra-low dropout linear regulator (LDO) capable of sourcing 3A with only 110mV of maximum dropout. The device output voltage is adjustable from 0.5V to 5.15V using an external resistor divider.
The combination of low noise (4.6µVRMS), high PSRR, and high output current capability makes the TPS7A53B a great solution for powering noise-sensitive components. Applications include high-speed communications, video, medical, or test and measurement. The high PSRR and low noise performance of this device limits power-supply-generated phase noise and clock jitter, making this device a good choice for powering high-performance serializers and deserializers (SerDes), analog-to-digital converters (ADCs), and digital-to-analog converters (DACs). Specifically, RF amplifiers benefit from the high performance and 5.15V output capability of the device.
For digital loads [such as application-specific integrated circuits (ASICs), field-programmable gate arrays (FPGAs), and digital signal processors (DSPs)] requiring low-input, low-output (LILO) voltage operation, the exceptional accuracy (0.5% over load and temperature), remote sensing, excellent transient performance, and soft-start capabilities of the TPS7A53B provides optimal system performance.
As an adjustable voltage regulator, the design of the TPS7A53B offers versatility. This versatility makes the device a component of choice for analog loads such as voltage-controlled oscillators (VCOs), ADCs, DACs, and imaging sensors and for digital loads such as SerDes, FPGAs, and DSPs.
The TPS7A53B is a low-noise (4.6µVRMS), ultra-low dropout linear regulator (LDO) capable of sourcing 3A with only 110mV of maximum dropout. The device output voltage is adjustable from 0.5V to 5.15V using an external resistor divider.
The combination of low noise (4.6µVRMS), high PSRR, and high output current capability makes the TPS7A53B a great solution for powering noise-sensitive components. Applications include high-speed communications, video, medical, or test and measurement. The high PSRR and low noise performance of this device limits power-supply-generated phase noise and clock jitter, making this device a good choice for powering high-performance serializers and deserializers (SerDes), analog-to-digital converters (ADCs), and digital-to-analog converters (DACs). Specifically, RF amplifiers benefit from the high performance and 5.15V output capability of the device.
For digital loads [such as application-specific integrated circuits (ASICs), field-programmable gate arrays (FPGAs), and digital signal processors (DSPs)] requiring low-input, low-output (LILO) voltage operation, the exceptional accuracy (0.5% over load and temperature), remote sensing, excellent transient performance, and soft-start capabilities of the TPS7A53B provides optimal system performance.
As an adjustable voltage regulator, the design of the TPS7A53B offers versatility. This versatility makes the device a component of choice for analog loads such as voltage-controlled oscillators (VCOs), ADCs, DACs, and imaging sensors and for digital loads such as SerDes, FPGAs, and DSPs. |
TPS7A54-Q1Automotive 4-A, low-VIN (1.1-V), low-noise, high-accuracy, ultra-low-dropout (LDO) voltage regulator | Evaluation Boards | 3 | Active | The TPS7A54-Q1 device is a low-noise (4.4 µVRMS), low-dropout linear regulator (LDO) capable of sourcing 4 A with only 240 mV of maximum dropout. The device output voltage is adjustable from 0.8 V to 5.1 V using an external resistor divider.
The combination of low-noise (4.4 µVRMS), high-PSRR, and high output current capability makes the TPS7A54-Q1 ideal to power noise-sensitive components such as those found in radar power and infotainment applications. The high performance of this device limits power-supply-generated phase noise and clock jitter, making this device ideal for powering RF amplifiers, radar sensors, and chipsets. Specifically, RF amplifiers benefit from the high-performance and 5.0-V output capability of the device.
For digital loads [such as application-specific integrated circuits (ASICs), field-programmable gate arrays (FPGAs), and digital signal processors (DSPs)] requiring low-input voltage, low-output (LILO) voltage operation, the exceptional accuracy (1% over load and temperature), remote sensing, excellent transient performance, and soft-start capabilities of the TPS7A54-Q1 provides optimal system performance.
The versatility of the TPS7A54-Q1 makes the device a component of choice for many demanding applications.
The TPS7A54-Q1 device is a low-noise (4.4 µVRMS), low-dropout linear regulator (LDO) capable of sourcing 4 A with only 240 mV of maximum dropout. The device output voltage is adjustable from 0.8 V to 5.1 V using an external resistor divider.
The combination of low-noise (4.4 µVRMS), high-PSRR, and high output current capability makes the TPS7A54-Q1 ideal to power noise-sensitive components such as those found in radar power and infotainment applications. The high performance of this device limits power-supply-generated phase noise and clock jitter, making this device ideal for powering RF amplifiers, radar sensors, and chipsets. Specifically, RF amplifiers benefit from the high-performance and 5.0-V output capability of the device.
For digital loads [such as application-specific integrated circuits (ASICs), field-programmable gate arrays (FPGAs), and digital signal processors (DSPs)] requiring low-input voltage, low-output (LILO) voltage operation, the exceptional accuracy (1% over load and temperature), remote sensing, excellent transient performance, and soft-start capabilities of the TPS7A54-Q1 provides optimal system performance.
The versatility of the TPS7A54-Q1 makes the device a component of choice for many demanding applications. |
TPS7A57015-A, low-input-voltage, low-noise, high-accuracy low-dropout (LDO) voltage regulator | Power Management (PMIC) | 1 | Active | The TPS7A57 is a low-noise (2.45 µVRMS), ultra-low-dropout linear regulator (LDO) capable of sourcing 5 A with only 75 mV of dropout, independently of the output voltage. The device output voltage is adjustable from 0.5 V to 5.2 V using a single external resistor. The combination of low noise, high PSRR (36 dB at 1 MHz), and high output-current capability makes the TPS7A57 designed for powering noise-sensitive components (such as RF amplifiers, radar sensors, SERDES and analog chipsets) found in radar power, communication, and imaging applications.
Digital loads [such as application-specific integrated circuits (ASICs), field-programmable gate arrays (FPGAs), and digital signal processors (DSPs)] requiring low-input, low-output (LILO) voltage operation also benefit from the exceptional accuracy (1% over load, line, and temperature), remote sensing, excellent transient performance, and soft-start capabilities to provide optimal system performance. The versatility, performance, and small footprint solution make this LDO an excellent choice for high-current analog loads such as analog-to-digital converters (ADCs), digital-to-analog converters (DACs), and imaging sensors as well as digital loads such as serializer/deserializers (SerDes), FPGAs, and DSPs.
The TPS7A57 is a low-noise (2.45 µVRMS), ultra-low-dropout linear regulator (LDO) capable of sourcing 5 A with only 75 mV of dropout, independently of the output voltage. The device output voltage is adjustable from 0.5 V to 5.2 V using a single external resistor. The combination of low noise, high PSRR (36 dB at 1 MHz), and high output-current capability makes the TPS7A57 designed for powering noise-sensitive components (such as RF amplifiers, radar sensors, SERDES and analog chipsets) found in radar power, communication, and imaging applications.
Digital loads [such as application-specific integrated circuits (ASICs), field-programmable gate arrays (FPGAs), and digital signal processors (DSPs)] requiring low-input, low-output (LILO) voltage operation also benefit from the exceptional accuracy (1% over load, line, and temperature), remote sensing, excellent transient performance, and soft-start capabilities to provide optimal system performance. The versatility, performance, and small footprint solution make this LDO an excellent choice for high-current analog loads such as analog-to-digital converters (ADCs), digital-to-analog converters (DACs), and imaging sensors as well as digital loads such as serializer/deserializers (SerDes), FPGAs, and DSPs. |
TPS7A60-Q1Automotive 300-mA, off-battery (40-V), low-IQ, low-dropout voltage regulator with power good | Power Management (PMIC) | 1 | Active | The TPS7A60-Q1 and TPS7A61-Q1 comprise a family of low-dropout linear voltage regulators designed for low power consumption and quiescent current less than 25 µA in light-load applications. These devices feature integrated overcurrent protection and are designed to achieve stable operation even with low-ESR ceramic capacitors. Power-on-reset delay is implemented during device start-up to indicate that the output voltage is stable and in regulation. The power-on-reset delay is fixed (250 µs typical), and can also be programmed by an external capacitor. A low-voltage tracking feature allows for a smaller input capacitor and can possibly eliminate the need of using a boost converter during cold-crank conditions. Because of these features, these devices are well-suited in power supplies for various automotive applications.
The TPS7A60-Q1 and TPS7A61-Q1 comprise a family of low-dropout linear voltage regulators designed for low power consumption and quiescent current less than 25 µA in light-load applications. These devices feature integrated overcurrent protection and are designed to achieve stable operation even with low-ESR ceramic capacitors. Power-on-reset delay is implemented during device start-up to indicate that the output voltage is stable and in regulation. The power-on-reset delay is fixed (250 µs typical), and can also be programmed by an external capacitor. A low-voltage tracking feature allows for a smaller input capacitor and can possibly eliminate the need of using a boost converter during cold-crank conditions. Because of these features, these devices are well-suited in power supplies for various automotive applications. |