T
Texas Instruments
| Series | Category | # Parts | Status | Description |
|---|---|---|---|---|
| Part | Spec A | Spec B | Spec C | Spec D | Description |
|---|---|---|---|---|---|
| Series | Category | # Parts | Status | Description |
|---|---|---|---|---|
| Part | Spec A | Spec B | Spec C | Spec D | Description |
|---|---|---|---|---|---|
| Series | Category | # Parts | Status | Description |
|---|---|---|---|---|
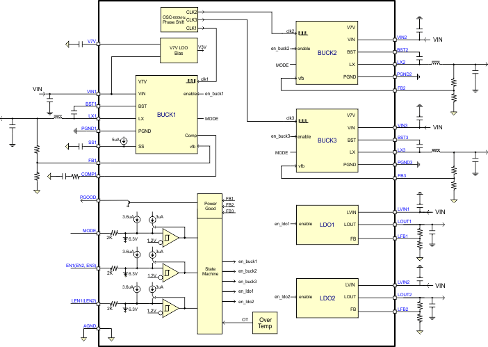
TPS65261-14.5V to 18V Input Voltage, 3A/2A/2A Output Current Triple Synchronous | DC/DC & AC/DC (Off-Line) SMPS Evaluation Boards | 5 | Active | The TPS65261, TPS65261-1 is a monolithic triple synchronous step-down (buck) converter with 3-A/2-A/2-A output currents. A wide 4.5-V to 18-V input supply voltage range encompasses the most intermediate bus voltages operating off 5-V, 9-V, 12-V or 15-V power bus. The converter, with constant frequency peak current mode, is designed to simplify its application while giving designers options to optimize the system according to targeted applications. The switching frequency of the converters can be adjusted from 250 kHz to 2 MHz with an external resistor. The 180° out-of-phase operation between Buck1 and Buck2, 3 (Buck2 and 3 run in phase) minimizes the input filter requirements.
The TPS65261, TPS65261-1 features an automatic power sequence with connecting MODE pin to V7V and configuring EN1/2/3 pins. The device also features an open drain RESET signal to monitor power down.
At light load, the TPS65261 automatically operates in pulse skipping mode (PSM) and the TPS65261-1 operates in force continuous current mode (FCC). PSM mode provides high efficiency by reducing switching losses at light loads and FCC mode reduces noise susceptibility and RF interference.
The device features overvoltage protection, overcurrent and short-circuit protection and over-temperature protection. A power-good pin asserts when any output voltages are out of regulation.
The TPS65261, TPS65261-1 is a monolithic triple synchronous step-down (buck) converter with 3-A/2-A/2-A output currents. A wide 4.5-V to 18-V input supply voltage range encompasses the most intermediate bus voltages operating off 5-V, 9-V, 12-V or 15-V power bus. The converter, with constant frequency peak current mode, is designed to simplify its application while giving designers options to optimize the system according to targeted applications. The switching frequency of the converters can be adjusted from 250 kHz to 2 MHz with an external resistor. The 180° out-of-phase operation between Buck1 and Buck2, 3 (Buck2 and 3 run in phase) minimizes the input filter requirements.
The TPS65261, TPS65261-1 features an automatic power sequence with connecting MODE pin to V7V and configuring EN1/2/3 pins. The device also features an open drain RESET signal to monitor power down.
At light load, the TPS65261 automatically operates in pulse skipping mode (PSM) and the TPS65261-1 operates in force continuous current mode (FCC). PSM mode provides high efficiency by reducing switching losses at light loads and FCC mode reduces noise susceptibility and RF interference.
The device features overvoltage protection, overcurrent and short-circuit protection and over-temperature protection. A power-good pin asserts when any output voltages are out of regulation. |
TPS65262-14.5V to 18V Input, 3A/1A/1A Triple Synchronous Step-Down Converter with 350mA/150mA Dual LDOs | Evaluation Boards | 7 | Active | The TPS65262-1 is a monolithic, triple-synchronous step-down (buck) converter with 3-A/1-A/1-A output current. A wide 4.5- to 18-V input supply voltage range encompasses the most intermediate bus voltage operating off 5-V, 9-V, 12-V, or 15-V power bus. The converter, with constant frequency peak current mode, is designed to simplify its application while giving designers options to optimize the system according to targeted applications. The device operates at 600-kHz fixed switching frequency. The loop compensations for buck 2 and buck3 have been integrated for less external components. The 180° out-of-phase operation between buck1 and buck2, buck3 (buck2 and buck3 run in phase) minimizes the input filter requirements. At light load, the device automatically operates in pulse skipping mode (PSM) which provides high efficiency by reducing switching losses.
Two low dropout voltage linear regulators (LDOs) are built in TPS65262-1 with input voltage range of 1.3 to 5.5 V, continuous output current 350/150 mA, independent enable, and adjustable output voltage.
The TPS65262-1 features an automatic power sequence with driving MODE pin to high and configuring EN1, EN2, and EN3 pins.
The device features protection for overvoltage, overcurrent, short-circuit, and overtemperature. A power good pin asserts when any buck output voltages are out of regulation.
The TPS65262-1 is a monolithic, triple-synchronous step-down (buck) converter with 3-A/1-A/1-A output current. A wide 4.5- to 18-V input supply voltage range encompasses the most intermediate bus voltage operating off 5-V, 9-V, 12-V, or 15-V power bus. The converter, with constant frequency peak current mode, is designed to simplify its application while giving designers options to optimize the system according to targeted applications. The device operates at 600-kHz fixed switching frequency. The loop compensations for buck 2 and buck3 have been integrated for less external components. The 180° out-of-phase operation between buck1 and buck2, buck3 (buck2 and buck3 run in phase) minimizes the input filter requirements. At light load, the device automatically operates in pulse skipping mode (PSM) which provides high efficiency by reducing switching losses.
Two low dropout voltage linear regulators (LDOs) are built in TPS65262-1 with input voltage range of 1.3 to 5.5 V, continuous output current 350/150 mA, independent enable, and adjustable output voltage.
The TPS65262-1 features an automatic power sequence with driving MODE pin to high and configuring EN1, EN2, and EN3 pins.
The device features protection for overvoltage, overcurrent, short-circuit, and overtemperature. A power good pin asserts when any buck output voltages are out of regulation. |
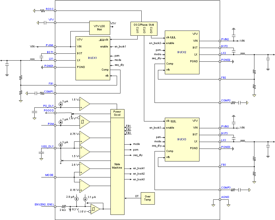
TPS65263-1Q14.0-V to 18-V input, triple 3-A/2-A/2-A synchronous buck converter | DC/DC & AC/DC (Off-Line) SMPS Evaluation Boards | 5 | Active | The TPS65263-1Q1 incorporates triple-synchronous buck converters with 4.0- to 18-V wide input voltage. The converter with constant frequency peak current mode is designed to simplify its application while giving designers options to optimize the system according to targeted applications. The switching frequency of the converters is adjustable from 200 kHz to 2.3 MHz with an external resistor. 180° out-of-phase operation between buck1 and buck2, buck3 (buck2 and buck3 run in phase) minimizes the input filter requirements.
The initial start-up voltage of each buck can be set with external feedback resistors. The output voltage of buck2 can be dynamically scaled from 0.68 to 1.95 V in 10-mV steps with I2C-controlled 7 bits VID. The VID voltage transition slew rate is programmable with 3-bits control through I2C bus to optimize overshoot, undershoot during VID voltage transition.
Each buck in TPS65263-1Q1 can be I2C controlled for enabling and disabling output voltage, setting the pulse skipping mode (PSM) or forced continuous current (FCC) mode at light load condition and reading the power-good status, overcurrent warning, and die temperature warning.
The TPS65263-1Q1 features overvoltage, overcurrent, short-circuit, and overtemperature protection.
The TPS65263-1Q1 incorporates triple-synchronous buck converters with 4.0- to 18-V wide input voltage. The converter with constant frequency peak current mode is designed to simplify its application while giving designers options to optimize the system according to targeted applications. The switching frequency of the converters is adjustable from 200 kHz to 2.3 MHz with an external resistor. 180° out-of-phase operation between buck1 and buck2, buck3 (buck2 and buck3 run in phase) minimizes the input filter requirements.
The initial start-up voltage of each buck can be set with external feedback resistors. The output voltage of buck2 can be dynamically scaled from 0.68 to 1.95 V in 10-mV steps with I2C-controlled 7 bits VID. The VID voltage transition slew rate is programmable with 3-bits control through I2C bus to optimize overshoot, undershoot during VID voltage transition.
Each buck in TPS65263-1Q1 can be I2C controlled for enabling and disabling output voltage, setting the pulse skipping mode (PSM) or forced continuous current (FCC) mode at light load condition and reading the power-good status, overcurrent warning, and die temperature warning.
The TPS65263-1Q1 features overvoltage, overcurrent, short-circuit, and overtemperature protection. |
TPS652654.5- to 17-V Input Voltage, 5-A/3-A/2-A Output Current Triple Buck Converter | Integrated Circuits (ICs) | 2 | Active | The TPS65265 incorporates triple synchronous buck converters with 4.5-V to 17-V wide input voltage range that encompassed most intermediate bus voltage operating off 5-, 9-, 12- or 15-V power bus or battery. The converter with constant frequency peak current mode is designed to simplify its application while giving designers options to optimize the system according to targeted applications. The switching frequency of the converters can be adjustable from 250 kHz to 2.3 MHz with an external resistor or external clock. 120° out-of-phase operation between Buck1, Buck2, and Buck3 minimizes the input filter requirements.
The TPS65265 operates in pulse skipping mode (PSM) with driving MODE pin to high or leaving float and operates in force continuous current mode (FCC) with connecting MODE pin to GND. PSM mode provides high efficiency by reducing switching losses at light load and FCC mode reduces noise susceptibility and RF interference.
The TPS65265 is available in a 32-pin thermal enhanced QFN (RHB) 5-mm × 5-mm thin package.
The TPS65265 incorporates triple synchronous buck converters with 4.5-V to 17-V wide input voltage range that encompassed most intermediate bus voltage operating off 5-, 9-, 12- or 15-V power bus or battery. The converter with constant frequency peak current mode is designed to simplify its application while giving designers options to optimize the system according to targeted applications. The switching frequency of the converters can be adjustable from 250 kHz to 2.3 MHz with an external resistor or external clock. 120° out-of-phase operation between Buck1, Buck2, and Buck3 minimizes the input filter requirements.
The TPS65265 operates in pulse skipping mode (PSM) with driving MODE pin to high or leaving float and operates in force continuous current mode (FCC) with connecting MODE pin to GND. PSM mode provides high efficiency by reducing switching losses at light load and FCC mode reduces noise susceptibility and RF interference.
The TPS65265 is available in a 32-pin thermal enhanced QFN (RHB) 5-mm × 5-mm thin package. |
TPS65266-12.7V to 6.5V Input, 3A/2A/2A Triple Buck Converter | Development Boards, Kits, Programmers | 4 | Active | The TPS65266-1 incorporates 3 channels of high-efficiency synchronous buck converter for applications operating off the adaptor or battery with input voltage lower than 6 V.
The buck DC/DC converter integrates power MOSFETs for optimized power efficiency and reduces external component counts. The peak current mode control simplifies the compensation and fast transient response. High clock frequency allows smaller and low-value inductors and capacitors. External compensation supports optimized loop compensation and fast transient response. In light load condition, the buck converter operates in PSM mode for a reduction on the input power supplied to the system. Cycle-by-cycle overcurrent limiting with hiccup mode limits MOSFET power dissipation in short circuit or overloading fault conditions.
The TPS65266-1 features a power-good supervisor circuit that monitors all converter outputs. The PGOOD pin is asserted after the output voltages in each channel are in regulation and sequencing is done.
When continuous heavy overload or short circuit increases power dissipation in the buck converter, internal thermal protection circuit shuts off the device to prevent damage. Recovery from a thermal shutdown is automatic after the device has cooled sufficiently.
The TPS65266-1 incorporates 3 channels of high-efficiency synchronous buck converter for applications operating off the adaptor or battery with input voltage lower than 6 V.
The buck DC/DC converter integrates power MOSFETs for optimized power efficiency and reduces external component counts. The peak current mode control simplifies the compensation and fast transient response. High clock frequency allows smaller and low-value inductors and capacitors. External compensation supports optimized loop compensation and fast transient response. In light load condition, the buck converter operates in PSM mode for a reduction on the input power supplied to the system. Cycle-by-cycle overcurrent limiting with hiccup mode limits MOSFET power dissipation in short circuit or overloading fault conditions.
The TPS65266-1 features a power-good supervisor circuit that monitors all converter outputs. The PGOOD pin is asserted after the output voltages in each channel are in regulation and sequencing is done.
When continuous heavy overload or short circuit increases power dissipation in the buck converter, internal thermal protection circuit shuts off the device to prevent damage. Recovery from a thermal shutdown is automatic after the device has cooled sufficiently. |
TPS65268-Q14-V to 8-V, 3-A, 2-A Triple Synchronous Step-Down Converter | Integrated Circuits (ICs) | 2 | Active | The TPS65268-Q1 device incorporates triple-synchronous buck converters with 4-V to 8-V wide input voltage. The converter with constant frequency peak current mode is designed to simplify its application while giving designers options to optimize the system according to targeted applications. The switching frequency of the converters is adjustable from 200 kHz to 2.3 MHz with an external resistor. Operation that is 180° out-of-phase between BUCK1 and BUCK2, and BUCK3 (BUCK2 and BUCK3 run in phase) minimizes the input filter requirements.
Each buck converter in the TPS65268-Q1 device operates in forced continuous-current mode (FCCM) at light load condition for reduced output voltage ripple and improved load transient response.
The TPS65268-Q1 device features overvoltage, overcurrent, short-circuit, and overtemperature protection.
The TPS65268-Q1 device incorporates triple-synchronous buck converters with 4-V to 8-V wide input voltage. The converter with constant frequency peak current mode is designed to simplify its application while giving designers options to optimize the system according to targeted applications. The switching frequency of the converters is adjustable from 200 kHz to 2.3 MHz with an external resistor. Operation that is 180° out-of-phase between BUCK1 and BUCK2, and BUCK3 (BUCK2 and BUCK3 run in phase) minimizes the input filter requirements.
Each buck converter in the TPS65268-Q1 device operates in forced continuous-current mode (FCCM) at light load condition for reduced output voltage ripple and improved load transient response.
The TPS65268-Q1 device features overvoltage, overcurrent, short-circuit, and overtemperature protection. |
| Integrated Circuits (ICs) | 3 | Active | ||
TPS65273V4.5V to 18V Input, 3.5A/3.5A Dual Synchronous Step-down Converter with I2C Controlled VID | DC/DC & AC/DC (Off-Line) SMPS Evaluation Boards | 5 | Active | The TPS65273V is a monolithic dual synchronous buck regulator with wide 4.5-V to 18-V operating input voltage that can operate in 5-, 9-, 12- or 15-V bus voltages and battery chemistries. The converters are designed to simplify its application while giving the designer the option to optimize their usage according to the target application.
The TPS65273V has external feedback resistors that can be used for setting the initial start up voltage. The feedback voltage reference for this start-up option is 0.6 V. Once the VID DAC is updated via the I2C, the buck converter switches feedback resistors from external to internal. The output voltage in each buck can be programmable from 0.68 V to 1.95 V in 10-mV steps with I2C Controlled 7-Bits VID.
TPS65273V can also be I2C controlled for enabling/disabling output voltage, setting the pulse skipping mode and reading the power good status and die temperature warning.
The switching frequency of the converters can be set from 200 kHz to 1.6 MHz with an external resistor. Two converters have clock signal with 180° out-of-phase.
Two bucks in TPS65273V can be paralleled to deliver up to 10-A load current by floating the MODE pin. Two phase operation in current sharing reduces system filtering capacitance and inductance, alleviates EMI and improves output voltage ripple and noise.
TPS65273V features dedicated enable pin when I2C interface is not used. Independent soft-start pin provides flexibility in power up programmability. Constant frequency peak current mode control simplifies the compensation and provides fast transient response. Cycle-by-cycle over current protection and hiccup mode operation limit MOSFET power dissipation in short circuit or over loading fault conditions. Low side reverse over current protection also prevents excessive sinking current from damaging the converter.
TPS65273V also features a light load pulse skipping mode (PSM) that can be controlled by I2C or MODE pin configuration. The PSM mode allows a power loss reduction on the input power supplied to the system to achieve high efficiency at light loading.
The TPS65273V is available in a 32-pin thermally enhanced HTSSOP (DAP) package and 36-pin QFN 6-mm × 6-mm (RHH) package.
The TPS65273V is a monolithic dual synchronous buck regulator with wide 4.5-V to 18-V operating input voltage that can operate in 5-, 9-, 12- or 15-V bus voltages and battery chemistries. The converters are designed to simplify its application while giving the designer the option to optimize their usage according to the target application.
The TPS65273V has external feedback resistors that can be used for setting the initial start up voltage. The feedback voltage reference for this start-up option is 0.6 V. Once the VID DAC is updated via the I2C, the buck converter switches feedback resistors from external to internal. The output voltage in each buck can be programmable from 0.68 V to 1.95 V in 10-mV steps with I2C Controlled 7-Bits VID.
TPS65273V can also be I2C controlled for enabling/disabling output voltage, setting the pulse skipping mode and reading the power good status and die temperature warning.
The switching frequency of the converters can be set from 200 kHz to 1.6 MHz with an external resistor. Two converters have clock signal with 180° out-of-phase.
Two bucks in TPS65273V can be paralleled to deliver up to 10-A load current by floating the MODE pin. Two phase operation in current sharing reduces system filtering capacitance and inductance, alleviates EMI and improves output voltage ripple and noise.
TPS65273V features dedicated enable pin when I2C interface is not used. Independent soft-start pin provides flexibility in power up programmability. Constant frequency peak current mode control simplifies the compensation and provides fast transient response. Cycle-by-cycle over current protection and hiccup mode operation limit MOSFET power dissipation in short circuit or over loading fault conditions. Low side reverse over current protection also prevents excessive sinking current from damaging the converter.
TPS65273V also features a light load pulse skipping mode (PSM) that can be controlled by I2C or MODE pin configuration. The PSM mode allows a power loss reduction on the input power supplied to the system to achieve high efficiency at light loading.
The TPS65273V is available in a 32-pin thermally enhanced HTSSOP (DAP) package and 36-pin QFN 6-mm × 6-mm (RHH) package. |
TPS65276V4.5-V to 18-V Input, Dual (6-A and 3.5-A) Synchronous Step-Down Converter with I2C Control | Evaluation Boards | 4 | Active | TPS65276V is a monolithic dual synchronous buck converter with wide 4.5V to 18V operating input voltage range that encompassed most intermediate bus voltage operating off 5-, 9-, 12- or 15-V power bus or battery. The converter with constant frequency peak current mode control is designed to simplify its application while giving the designers options to optimize their usage according to the target applications.
Each buck converter in TPS65276V has external feedback resistors that can be used for setting the initial start up voltage. The feedback voltage reference for this start-up option is 0.6 V. Once the VID DAC is updated via the I2C, the buck converter switches feedback resistors from external to internal. The output voltage in each buck can be programmable from 0.68 V to 1.95 V in 10-mV steps with I2C Controlled 7-Bits VID.
Each buck converter in TPS65276V can also be I2C controlled for enabling/disabling output voltage, setting the pulse skipping mode and reading the power good status and die temperature warning.
The switching frequency of the converters can be set from 200 kHz to 1.6 MHz with an external resistor. Two converters have clock signal with 180° out-of-phase.
TPS65276V features dedicated enable pin when I2C interface is not used. Independent soft-start pin provides flexibility in power up programmability. Constant frequency peak current mode control simplifies the compensation and provides fast transient response. Cycle-by-cycle over current protection and hiccup mode operation limit MOSFET power dissipation in short circuit or over loading fault conditions. Low side reverse over current protection also prevents excessive sinking current from damaging the converter.
TPS65273V also features a light load pulse skipping mode (PSM) that can be controlled by I2C or MODE pin configuration. The PSM mode allows a power loss reduction on the input power supplied to the system to achieve high efficiency at light loading.
The TPS65273V is available in a 32-pin thermally enhanced HTSSOP (DAP) package and 36-pin QFN 6-mm × 6-mm (RHH) package.
TPS65276V is a monolithic dual synchronous buck converter with wide 4.5V to 18V operating input voltage range that encompassed most intermediate bus voltage operating off 5-, 9-, 12- or 15-V power bus or battery. The converter with constant frequency peak current mode control is designed to simplify its application while giving the designers options to optimize their usage according to the target applications.
Each buck converter in TPS65276V has external feedback resistors that can be used for setting the initial start up voltage. The feedback voltage reference for this start-up option is 0.6 V. Once the VID DAC is updated via the I2C, the buck converter switches feedback resistors from external to internal. The output voltage in each buck can be programmable from 0.68 V to 1.95 V in 10-mV steps with I2C Controlled 7-Bits VID.
Each buck converter in TPS65276V can also be I2C controlled for enabling/disabling output voltage, setting the pulse skipping mode and reading the power good status and die temperature warning.
The switching frequency of the converters can be set from 200 kHz to 1.6 MHz with an external resistor. Two converters have clock signal with 180° out-of-phase.
TPS65276V features dedicated enable pin when I2C interface is not used. Independent soft-start pin provides flexibility in power up programmability. Constant frequency peak current mode control simplifies the compensation and provides fast transient response. Cycle-by-cycle over current protection and hiccup mode operation limit MOSFET power dissipation in short circuit or over loading fault conditions. Low side reverse over current protection also prevents excessive sinking current from damaging the converter.
TPS65273V also features a light load pulse skipping mode (PSM) that can be controlled by I2C or MODE pin configuration. The PSM mode allows a power loss reduction on the input power supplied to the system to achieve high efficiency at light loading.
The TPS65273V is available in a 32-pin thermally enhanced HTSSOP (DAP) package and 36-pin QFN 6-mm × 6-mm (RHH) package. |
TPS65279V4.5-V to 18-V Input, Dual 5-A Synchronous Step-Down Converter with I2C interface | Evaluation Boards | 6 | Active | The TPS65279V is a monolithic dual synchronous buck regulator with wide 4.5-V to 18-V operating input voltage that can operate in 5-, 9-, 12- or 15-V bus voltages and battery chemistries. The converters are designed to simplify its application while giving the designer the option to optimize their usage according to the target application.
Each buck converter in TPS65279V has external feedback resistors that can be used for setting the initial start up voltage. The feedback voltage reference for this start-up option is 0.6 V. Once the VID DAC is updated via the I2C, the buck converter switches feedback resistors from external to internal. The output voltage in each buck can be programmable from 0.68 V to 1.95 V in 10-mV steps with I2C Controlled 7-Bits VID.
Each buck converter in TPS65279V can also be I2C controlled for enabling/disabling output voltage, setting the pulse skipping mode and reading the power good status and die temperature warning.
The switching frequency of the converters can be set from 200 kHz to 1.6 MHz with an external resistor. Two converters have clock signal with 180° out-of-phase.
Two bucks in TPS65279V can be paralleled to deliver up to 10-A load current by floating the MODE pin. Two phase operation in current sharing reduces system filtering capacitance and inductance, alleviates EMI and improves output voltage ripple and noise.
TPS65279V features dedicated enable pin when I2C interface is not used. Independent soft-start pin provides flexibility in power up programmability. Constant frequency peak current mode control simplifies the compensation and provides fast transient response. Cycle-by-cycle over current protection and hiccup mode operation limit MOSFET power dissipation in short circuit or over loading fault conditions. Low side reverse over current protection also prevents excessive sinking current from damaging the converter.
TPS65279V also features a light load pulse skipping mode (PSM) that can be controlled by I2C or MODE pin configuration. The PSM mode allows a power loss reduction on the input power supplied to the system to achieve high efficiency at light loading.
The TPS65279V is available in a 32-pin thermally enhanced HTSSOP (DAP) package and 36-pin QFN 6-mm × 6-mm (RHH) package.
The TPS65279V is a monolithic dual synchronous buck regulator with wide 4.5-V to 18-V operating input voltage that can operate in 5-, 9-, 12- or 15-V bus voltages and battery chemistries. The converters are designed to simplify its application while giving the designer the option to optimize their usage according to the target application.
Each buck converter in TPS65279V has external feedback resistors that can be used for setting the initial start up voltage. The feedback voltage reference for this start-up option is 0.6 V. Once the VID DAC is updated via the I2C, the buck converter switches feedback resistors from external to internal. The output voltage in each buck can be programmable from 0.68 V to 1.95 V in 10-mV steps with I2C Controlled 7-Bits VID.
Each buck converter in TPS65279V can also be I2C controlled for enabling/disabling output voltage, setting the pulse skipping mode and reading the power good status and die temperature warning.
The switching frequency of the converters can be set from 200 kHz to 1.6 MHz with an external resistor. Two converters have clock signal with 180° out-of-phase.
Two bucks in TPS65279V can be paralleled to deliver up to 10-A load current by floating the MODE pin. Two phase operation in current sharing reduces system filtering capacitance and inductance, alleviates EMI and improves output voltage ripple and noise.
TPS65279V features dedicated enable pin when I2C interface is not used. Independent soft-start pin provides flexibility in power up programmability. Constant frequency peak current mode control simplifies the compensation and provides fast transient response. Cycle-by-cycle over current protection and hiccup mode operation limit MOSFET power dissipation in short circuit or over loading fault conditions. Low side reverse over current protection also prevents excessive sinking current from damaging the converter.
TPS65279V also features a light load pulse skipping mode (PSM) that can be controlled by I2C or MODE pin configuration. The PSM mode allows a power loss reduction on the input power supplied to the system to achieve high efficiency at light loading.
The TPS65279V is available in a 32-pin thermally enhanced HTSSOP (DAP) package and 36-pin QFN 6-mm × 6-mm (RHH) package. |
| Part | Category | Description |
|---|---|---|
Texas Instruments | Integrated Circuits (ICs) | BUS DRIVER, BCT/FBT SERIES |
Texas Instruments | Integrated Circuits (ICs) | 12BIT 3.3V~3.6V 210MHZ PARALLEL VQFN-48-EP(7X7) ANALOG TO DIGITAL CONVERTERS (ADC) ROHS |
Texas Instruments | Integrated Circuits (ICs) | TMX320DRE311 179PIN UBGA 200MHZ |
Texas Instruments TPS61040DRVTG4Unknown | Integrated Circuits (ICs) | IC LED DRV RGLTR PWM 350MA 6WSON |
Texas Instruments LP3876ET-2.5Obsolete | Integrated Circuits (ICs) | IC REG LINEAR 2.5V 3A TO220-5 |
Texas Instruments LMS1585ACSX-ADJObsolete | Integrated Circuits (ICs) | IC REG LIN POS ADJ 5A DDPAK |
Texas Instruments INA111APG4Obsolete | Integrated Circuits (ICs) | IC INST AMP 1 CIRCUIT 8DIP |
Texas Instruments | Integrated Circuits (ICs) | AUTOMOTIVE, QUAD 36V 1.2MHZ OPERATIONAL AMPLIFIER |
Texas Instruments OPA340NA/3KG4Unknown | Integrated Circuits (ICs) | IC OPAMP GP 1 CIRCUIT SOT23-5 |
Texas Instruments PT5112AObsolete | Power Supplies - Board Mount | DC DC CONVERTER 8V 8W |