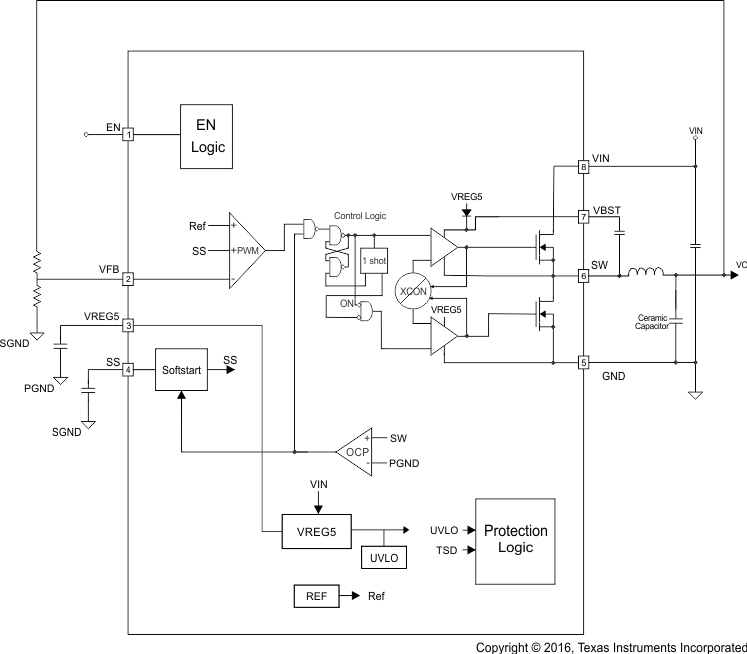
TPS545192.95V to 6V Input, 5A Synchronous Step-Down Converter | Voltage Regulators - DC DC Switching Regulators | 2 | Active | The TPS54519 device is a full featured 6 V, 5 A, synchronous step down current mode converter with two integrated MOSFETs.
The TPS54519 enables small designs by integrating the MOSFETs, implementing current mode control to reduce external component count, reducing inductor size by enabling up to 2 MHz switching frequency, and minimizing the IC footprint with a small 3mm × 3mm thermally enhanced QFN package.
Efficiency is maximized through the integrated 30mΩ MOSFETs and 350µA typical supply current. Using the enable pin, shutdown supply current is reduced to 2 µA by entering a shutdown mode.
Under voltage lockout is internally set at 2.6 V, but can be increased by programming the threshold with a resistor network on the enable pin. The output voltage startup ramp is controlled by the slow start pin. An open drain power good signal indicates the output is within 93% to 107% of its nominal voltage.
Frequency fold back and thermal shutdown protects the device during an overcurrent condition.
The TPS54519 is supported in the SwitcherPro Software Tool atwww.ti.com/switcherpro.
For more SWIFT documentation, see the TI website atwww.ti.com/swift.
The TPS54519 device is a full featured 6 V, 5 A, synchronous step down current mode converter with two integrated MOSFETs.
The TPS54519 enables small designs by integrating the MOSFETs, implementing current mode control to reduce external component count, reducing inductor size by enabling up to 2 MHz switching frequency, and minimizing the IC footprint with a small 3mm × 3mm thermally enhanced QFN package.
Efficiency is maximized through the integrated 30mΩ MOSFETs and 350µA typical supply current. Using the enable pin, shutdown supply current is reduced to 2 µA by entering a shutdown mode.
Under voltage lockout is internally set at 2.6 V, but can be increased by programming the threshold with a resistor network on the enable pin. The output voltage startup ramp is controlled by the slow start pin. An open drain power good signal indicates the output is within 93% to 107% of its nominal voltage.
Frequency fold back and thermal shutdown protects the device during an overcurrent condition.
The TPS54519 is supported in the SwitcherPro Software Tool atwww.ti.com/switcherpro.
For more SWIFT documentation, see the TI website atwww.ti.com/swift. |
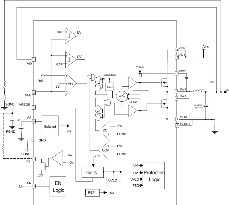
TPS5452117V Input, 5A Synchronous Step-Down Converter | DC/DC & AC/DC (Off-Line) SMPS Evaluation Boards | 3 | Active | The TPS54521 is a full featured 17V, 5A synchronous step down converter which is optimized for small designs through high efficiency and integrated high-side and low-side MOSFETs. Further space savings are achieved through current mode control, which reduces component count, and by selecting a high switching frequency, reducing the inductor’s footprint.
The output voltage startup ramp is controlled by the SS/TR pin which allows operation as either a stand alone power supply or in tracking situations. Power sequencing is also possible by correctly configuring the enable and the open drain power good pins.
Cycle by cycle current limiting on the high-side FET protects the device in overload situations and is enhanced by a low-side sourcing current limit which prevents current runaway. Hiccup protection will be triggered if the overcurrent condition has persisted for longer than the preset time. Thermal shutdown disables the part when die temperature exceeds thermal shutdown temperature. The TPS54521 is available in a 14 pin, 3.5mm × 3.5mm QFN, thermally enhanced package.
The TPS54521 is a full featured 17V, 5A synchronous step down converter which is optimized for small designs through high efficiency and integrated high-side and low-side MOSFETs. Further space savings are achieved through current mode control, which reduces component count, and by selecting a high switching frequency, reducing the inductor’s footprint.
The output voltage startup ramp is controlled by the SS/TR pin which allows operation as either a stand alone power supply or in tracking situations. Power sequencing is also possible by correctly configuring the enable and the open drain power good pins.
Cycle by cycle current limiting on the high-side FET protects the device in overload situations and is enhanced by a low-side sourcing current limit which prevents current runaway. Hiccup protection will be triggered if the overcurrent condition has persisted for longer than the preset time. Thermal shutdown disables the part when die temperature exceeds thermal shutdown temperature. The TPS54521 is available in a 14 pin, 3.5mm × 3.5mm QFN, thermally enhanced package. |
TPS545254.5V to 18V Input, 5.5-A Synchronous Step-Down Converter | DC/DC & AC/DC (Off-Line) SMPS Evaluation Boards | 3 | Active | The TPS54525 is an adaptive on-time D-CAP2™ mode synchronous buck converter. The TPS54525 enables system designers to complete the suite of various end equipment’s power bus regulators with a cost effective, low component count, low standby current solution. The main control loop for the TPS54525 uses the D-CAP2™ mode control which provides a very fast transient response with no external compensation components. The TPS54525 also has a proprietary circuit that enables the device to adopt to both low equivalent series resistance (ESR) output capacitors, such as POSCAP or SP-CAP, and ultra-low ESR ceramic capacitors. The device operates from 4.5-V to 18-V VIN input. The output voltage can be programmed between 0.76 V and 5.5 V. The device also features an adjustable soft start time and a power good function. The TPS54525 is available in the 14-pin HTSSOP package, and designed to operate from –40°C to 85°C.
The TPS54525 is an adaptive on-time D-CAP2™ mode synchronous buck converter. The TPS54525 enables system designers to complete the suite of various end equipment’s power bus regulators with a cost effective, low component count, low standby current solution. The main control loop for the TPS54525 uses the D-CAP2™ mode control which provides a very fast transient response with no external compensation components. The TPS54525 also has a proprietary circuit that enables the device to adopt to both low equivalent series resistance (ESR) output capacitors, such as POSCAP or SP-CAP, and ultra-low ESR ceramic capacitors. The device operates from 4.5-V to 18-V VIN input. The output voltage can be programmed between 0.76 V and 5.5 V. The device also features an adjustable soft start time and a power good function. The TPS54525 is available in the 14-pin HTSSOP package, and designed to operate from –40°C to 85°C. |
TPS545264.5V to 18V Input, 5.5A Synchronous Step-Down Converter with Eco-Mode™ | Development Boards, Kits, Programmers | 4 | Active | The TPS54526 is an adaptive on-time D-CAP2™ mode synchronous buck converter. The TPS54526 enables system designers to complete the suite of various end equipment’s power bus regulators with a cost effective, low component count, low standby current solution. The main control loop for the TPS54526 uses the D-CAP2™ mode control which provides a very fast transient response with no external compensation components. The adaptive on-time control supports seamless transition between PWM mode at higher load conditions and Eco-mode™ operation at light loads. Eco-mode™ allows the TPS54526 to maintain high efficiency during lighter load conditions. The TPS54526 also has a proprietary circuit that enables the device to adopt to both low equivalent series resistance (ESR) output capacitors, such as POSCAP, SP-CAP, and ultra-low ESR ceramic capacitors. The device operates from 4.5-V to 18-V VIN input. The output voltage can be programmed between 0.76V and 5.5V. The device also features an adjustable soft start time and a power good function. The TPS54526 is available in the 14-pin HTSSOP package and the 16 pin QFN package, designed to operate from –40°C to 85°C.
The TPS54526 is an adaptive on-time D-CAP2™ mode synchronous buck converter. The TPS54526 enables system designers to complete the suite of various end equipment’s power bus regulators with a cost effective, low component count, low standby current solution. The main control loop for the TPS54526 uses the D-CAP2™ mode control which provides a very fast transient response with no external compensation components. The adaptive on-time control supports seamless transition between PWM mode at higher load conditions and Eco-mode™ operation at light loads. Eco-mode™ allows the TPS54526 to maintain high efficiency during lighter load conditions. The TPS54526 also has a proprietary circuit that enables the device to adopt to both low equivalent series resistance (ESR) output capacitors, such as POSCAP, SP-CAP, and ultra-low ESR ceramic capacitors. The device operates from 4.5-V to 18-V VIN input. The output voltage can be programmed between 0.76V and 5.5V. The device also features an adjustable soft start time and a power good function. The TPS54526 is available in the 14-pin HTSSOP package and the 16 pin QFN package, designed to operate from –40°C to 85°C. |
TPS545274.5V to 18V Input, 5-A Synchronous Step-Down Converter | Development Boards, Kits, Programmers | 3 | Active | The TPS54527 is an adaptive on-time D-CAP2 mode synchronous buck converter. The TPS54527 enables system designers to complete the suite of various end equipment’s power bus regulators with a cost effective, low component count, low standby current solution. The main control loop for the TPS54527 uses the D-CAP2 mode control which provides a fast transient response with no external compensation components. The TPS54527 also has a proprietary circuit that enables the device to adopt to both low equivalent series resistance (ESR) output capacitors, such as POSCAP or SP-CAP, and ultra-low ESR ceramic capacitors. The device operates from a 4.5-V to 18-V input. The output voltage can be programmed from 0.76 V to 6 V. The device also features an adjustable soft-start time. The TPS54527 is available in the 8-pin DDA package, and designed to operate from –40°C to 85°C.
The TPS54527 is an adaptive on-time D-CAP2 mode synchronous buck converter. The TPS54527 enables system designers to complete the suite of various end equipment’s power bus regulators with a cost effective, low component count, low standby current solution. The main control loop for the TPS54527 uses the D-CAP2 mode control which provides a fast transient response with no external compensation components. The TPS54527 also has a proprietary circuit that enables the device to adopt to both low equivalent series resistance (ESR) output capacitors, such as POSCAP or SP-CAP, and ultra-low ESR ceramic capacitors. The device operates from a 4.5-V to 18-V input. The output voltage can be programmed from 0.76 V to 6 V. The device also features an adjustable soft-start time. The TPS54527 is available in the 8-pin DDA package, and designed to operate from –40°C to 85°C. |
TPS545284.5V to 18V Input, 5-A Synchronous Step-Down Converter with Eco-mode™ | Integrated Circuits (ICs) | 1 | Active | The TPS54528 is an adaptive on-time D-CAP2 mode synchronous buck converter. The TPS54528 enables system designers to complete the suite of various end-equipment power bus regulators with a cost effective, low component count, low standby current solution. The main control loop for the TPS54528 uses the D-CAP2 mode control that provides a fast transient response with no external compensation components. The adaptive on-time control supports seamless transition between PWM mode at higher load conditions and Eco-mode™ operation at light loads. Eco-mode™ allows the TPS54528 to maintain high efficiency during lighter load conditions. The TPS54528 also has a proprietary circuit that enables the device to adopt to both low equivalent series resistance (ESR) output capacitors, such as POSCAP or SP-CAP, and ultra-low ESR ceramic capacitors. The device operates from 4.5-V to 18-V VIN input. The output voltage can be programmed between 0.76 V and 6 V. The device also features an adjustable soft start time. The TPS54528 is available in the 8-terminal DDA package, and designed to operate from –40°C to 85°C.
The TPS54528 is an adaptive on-time D-CAP2 mode synchronous buck converter. The TPS54528 enables system designers to complete the suite of various end-equipment power bus regulators with a cost effective, low component count, low standby current solution. The main control loop for the TPS54528 uses the D-CAP2 mode control that provides a fast transient response with no external compensation components. The adaptive on-time control supports seamless transition between PWM mode at higher load conditions and Eco-mode™ operation at light loads. Eco-mode™ allows the TPS54528 to maintain high efficiency during lighter load conditions. The TPS54528 also has a proprietary circuit that enables the device to adopt to both low equivalent series resistance (ESR) output capacitors, such as POSCAP or SP-CAP, and ultra-low ESR ceramic capacitors. The device operates from 4.5-V to 18-V VIN input. The output voltage can be programmed between 0.76 V and 6 V. The device also features an adjustable soft start time. The TPS54528 is available in the 8-terminal DDA package, and designed to operate from –40°C to 85°C. |
| Voltage Regulators - DC DC Switching Regulators | 2 | Active | |
TPS54540B-Q14.5-V to 42-V input, 5-A, step-down DC-DC converter with Eco-mode™ | DC/DC & AC/DC (Off-Line) SMPS Evaluation Boards | 7 | Active | The TPS54540B-Q1 device is a 42-V, 5-A, step-down regulator with an integrated high-side MOSFET. The device survives load-dump pulses up to 65 V per ISO 7637. Current mode control provides simple external compensation and flexible component selection. A low-ripple pulse-skip mode reduces the no load supply current to 146 µA. Shutdown supply current is reduced to 2 µA when the enable pin is pulled low.
Undervoltage lockout is internally set at 4.3 V but can be increased using an external resistor divider at the enable pin. The output voltage start-up ramp is internally controlled to provide a controlled start-up and eliminate overshoot.
A wide adjustable frequency range allows either efficiency or external component size to be optimized. Output current is limited cycle-by-cycle. Frequency foldback and thermal shutdown protect internal and external components during an overload condition.
The TPS54540B-Q1 is available in an 8-pin thermally-enhanced HSOP PowerPAD package.
The TPS54540B-Q1 device is a 42-V, 5-A, step-down regulator with an integrated high-side MOSFET. The device survives load-dump pulses up to 65 V per ISO 7637. Current mode control provides simple external compensation and flexible component selection. A low-ripple pulse-skip mode reduces the no load supply current to 146 µA. Shutdown supply current is reduced to 2 µA when the enable pin is pulled low.
Undervoltage lockout is internally set at 4.3 V but can be increased using an external resistor divider at the enable pin. The output voltage start-up ramp is internally controlled to provide a controlled start-up and eliminate overshoot.
A wide adjustable frequency range allows either efficiency or external component size to be optimized. Output current is limited cycle-by-cycle. Frequency foldback and thermal shutdown protect internal and external components during an overload condition.
The TPS54540B-Q1 is available in an 8-pin thermally-enhanced HSOP PowerPAD package. |
TPS545414.5V to 42V Input 5A Step-Down DC-DC Converter With Soft-Start and Eco-mode™ | Development Boards, Kits, Programmers | 3 | Active | The TPS54541 device is a 42-V 5-A step-down regulator with an integrated high-side MOSFET. The device survives load dump pulses up to 45 V per ISO 7637. Current mode control provides simple external compensation and flexible component selection. A low-ripple pulse-skip mode reduces the no-load supply current to 152 µA. When the enable pin is pulled low, the shutdown supply current is reduced to 2 µA.
Undervoltage lockout is internally set at 4.3 V but can increase using an external resistor divider at the enable pin. The output voltage startup ramp is controlled by the soft-start pin that can also be configured for sequencing and tracking. An open-drain power-good signal indicates the output is within 93% to 106% of the nominal voltage.
A wide adjustable switching-frequency range allows for optimization of either efficiency or external component size. Cycle-by-cycle current limit, frequency foldback, and thermal shutdown protect internal and external components during an overload condition.
The TPS54541 device is available in a 10-pin 4-mm × 4-mm WSON package.
The TPS54541 device is a 42-V 5-A step-down regulator with an integrated high-side MOSFET. The device survives load dump pulses up to 45 V per ISO 7637. Current mode control provides simple external compensation and flexible component selection. A low-ripple pulse-skip mode reduces the no-load supply current to 152 µA. When the enable pin is pulled low, the shutdown supply current is reduced to 2 µA.
Undervoltage lockout is internally set at 4.3 V but can increase using an external resistor divider at the enable pin. The output voltage startup ramp is controlled by the soft-start pin that can also be configured for sequencing and tracking. An open-drain power-good signal indicates the output is within 93% to 106% of the nominal voltage.
A wide adjustable switching-frequency range allows for optimization of either efficiency or external component size. Cycle-by-cycle current limit, frequency foldback, and thermal shutdown protect internal and external components during an overload condition.
The TPS54541 device is available in a 10-pin 4-mm × 4-mm WSON package. |
| Evaluation Boards | 4 | Active | |