| Power Management (PMIC) | 3 | Active | |
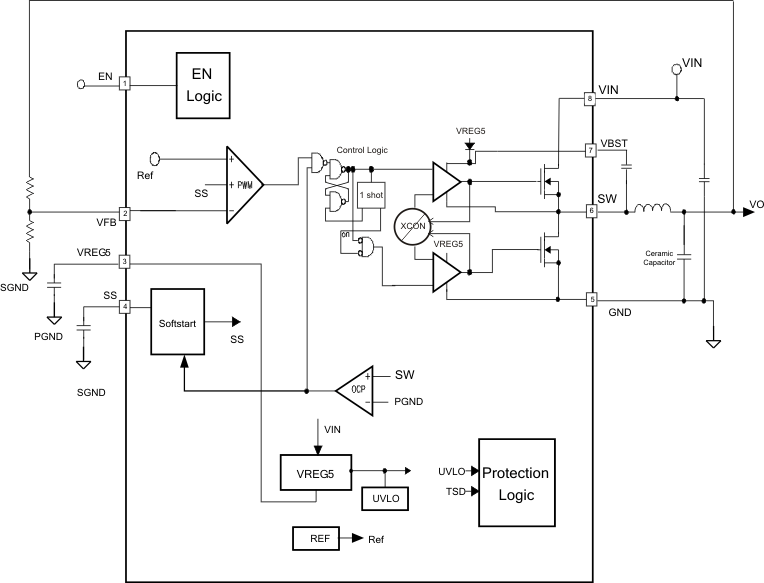
TPS544264.5V to 18V Input, 4A Synchronous Step-Down Converter with Eco-Mode™ | Power Management (PMIC) | 2 | Active | The TPS54426 is an adaptive on-time D-CAP2™ mode synchronous buck converter. The TPS54426 enables system designers to complete the suite of various end equipment’s power bus regulators with a cost effective, low component count, low standby current solution. The main control loop for the TPS54426 uses the D-CAP2™ mode control which provides a very fast transient response with no external compensation components. The adaptive on-time control supports seamless transition between PWM mode at higher load conditions and Eco-mode™ operation at light loads. Eco-mode™ allows the TPS54426 to maintain high efficiency during lighter load conditions. The TPS54426 also has a proprietary circuit that enables the device to adopt to both low equivalent series resistance (ESR) output capacitors, such as POSCAP, SP-CAP, and ultra-low ESR ceramic capacitors. The device operates from 4.5-V to 18-V VIN input. The output voltage can be programmed between 0.76 V and 5.5 V. The device also features an adjustable soft start time and a power good function. The TPS54426 is available in the 14-pin HTSSOP package and the 16 pin QFN package, designed to operate from –40°C to 85°C.
The TPS54426 is an adaptive on-time D-CAP2™ mode synchronous buck converter. The TPS54426 enables system designers to complete the suite of various end equipment’s power bus regulators with a cost effective, low component count, low standby current solution. The main control loop for the TPS54426 uses the D-CAP2™ mode control which provides a very fast transient response with no external compensation components. The adaptive on-time control supports seamless transition between PWM mode at higher load conditions and Eco-mode™ operation at light loads. Eco-mode™ allows the TPS54426 to maintain high efficiency during lighter load conditions. The TPS54426 also has a proprietary circuit that enables the device to adopt to both low equivalent series resistance (ESR) output capacitors, such as POSCAP, SP-CAP, and ultra-low ESR ceramic capacitors. The device operates from 4.5-V to 18-V VIN input. The output voltage can be programmed between 0.76 V and 5.5 V. The device also features an adjustable soft start time and a power good function. The TPS54426 is available in the 14-pin HTSSOP package and the 16 pin QFN package, designed to operate from –40°C to 85°C. |
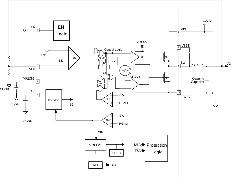
TPS544274.5V to 18V Input, 4-A Synchronous Step-Down Converter | Power Management (PMIC) | 4 | Active | The TPS54427 is an adaptive on-time D-CAP2™ mode synchronous buck converter. The TPS54427 enables system designers to complete the suite of various end equipment’s power bus regulators with a cost effective, low component count, low standby current solution.
The main control loop for the TPS54427 uses the D-CAP2™ mode control which provides a fast transient response with no external compensation components.
The TPS54427 also has a proprietary circuit that enables the device to adopt to both low equivalent series resistance (ESR) output capacitors, such as POSCAP or SP-CAP, and ultra-low ESR ceramic capacitors.
The device operates from 4.5-V to 18-V VIN input. The output voltage can be programmed between 0.76 V and 7 V.
The device also features an adjustable soft start time.
The TPS54427 is available in the 8-pin DDA package and 10-pin DRC, and is designed to operate from –40°C to 85°C.
The TPS54427 is an adaptive on-time D-CAP2™ mode synchronous buck converter. The TPS54427 enables system designers to complete the suite of various end equipment’s power bus regulators with a cost effective, low component count, low standby current solution.
The main control loop for the TPS54427 uses the D-CAP2™ mode control which provides a fast transient response with no external compensation components.
The TPS54427 also has a proprietary circuit that enables the device to adopt to both low equivalent series resistance (ESR) output capacitors, such as POSCAP or SP-CAP, and ultra-low ESR ceramic capacitors.
The device operates from 4.5-V to 18-V VIN input. The output voltage can be programmed between 0.76 V and 7 V.
The device also features an adjustable soft start time.
The TPS54427 is available in the 8-pin DDA package and 10-pin DRC, and is designed to operate from –40°C to 85°C. |
TPS544284.5V to 18V Input, 4-A Synchronous Step-Down SWIFT™ Converter with Eco-mode™ | Evaluation Boards | 4 | Active | The TPS54428 is an adaptive on-time D-CAP2™ mode synchronous buck converter.
The TPS54428 enables system designers to complete the suite of various end-equipment power bus regulators with a cost effective, low component count, low standby current solution.
The main control loop for the TPS54428 uses the D-CAP2™ mode control that provides a fast transient response with no external compensation components.
The adaptive on-time control supports seamless transition between PWM mode at higher load conditions and Eco-mode™ operation at light loads.
Eco-mode™ allows the TPS54428 to maintain high efficiency during lighter load conditions.
The TPS54428 also has a proprietary circuit that enables the device to adopt to both low equivalent series resistance (ESR) output capacitors, such as POSCAP or SP-CAP, and ultra-low ESR ceramic capacitors. The device operates from 4.5-V to 18-V VIN input.
The output voltage can be programmed between 0.76 V and 7.0 V.
The device also features an adjustable soft start time.
The TPS54428 is available in 8-pin DDA package and 10-pin DRC packages, and is designed to operate over the ambient temperature range of –40°C to 85°C.
The TPS54428 is an adaptive on-time D-CAP2™ mode synchronous buck converter.
The TPS54428 enables system designers to complete the suite of various end-equipment power bus regulators with a cost effective, low component count, low standby current solution.
The main control loop for the TPS54428 uses the D-CAP2™ mode control that provides a fast transient response with no external compensation components.
The adaptive on-time control supports seamless transition between PWM mode at higher load conditions and Eco-mode™ operation at light loads.
Eco-mode™ allows the TPS54428 to maintain high efficiency during lighter load conditions.
The TPS54428 also has a proprietary circuit that enables the device to adopt to both low equivalent series resistance (ESR) output capacitors, such as POSCAP or SP-CAP, and ultra-low ESR ceramic capacitors. The device operates from 4.5-V to 18-V VIN input.
The output voltage can be programmed between 0.76 V and 7.0 V.
The device also features an adjustable soft start time.
The TPS54428 is available in 8-pin DDA package and 10-pin DRC packages, and is designed to operate over the ambient temperature range of –40°C to 85°C. |
TPS54429E7V to 18V Input, 4.5A Synchronous Step-Down DCAP2 Mode Converter with Eco-Mode | Development Boards, Kits, Programmers | 6 | Active | The TPS54429E is an adaptive on-time D-CAP2™ mode synchronous buck converter. The TPS54429E enables system designers to complete the suite of various end equipment’s power bus regulators with a cost effective, low component count, low standby current solution. The main control loop for the TPS54429E uses the D-CAP2™ mode control which provides a very fast transient response with no external compensation components. The adaptive on-time control supports seamless transition between PWM mode at higher load conditions and Eco-mode™ operation at light loads. Eco-mode™ allows the TPS54429E to maintain high efficiency during lighter load conditions. The TPS54429E also has a proprietary circuit that enables the device to adopt to both low equivalent series resistance (ESR) output capacitors, such as POSCAP, SP-CAP, and ultra-low ESR ceramic capacitors. The device operates from 7-V to 18-V VIN input. The output voltage can be programmed between 0.76V and 5.5V. The device also features an adjustable soft start time and a power good function. The TPS54429E is available in the 14-pin HTSSOP package and the 16 pin QFN package, designed to operate from –20°C to 85°C.
The TPS54429E is an adaptive on-time D-CAP2™ mode synchronous buck converter. The TPS54429E enables system designers to complete the suite of various end equipment’s power bus regulators with a cost effective, low component count, low standby current solution. The main control loop for the TPS54429E uses the D-CAP2™ mode control which provides a very fast transient response with no external compensation components. The adaptive on-time control supports seamless transition between PWM mode at higher load conditions and Eco-mode™ operation at light loads. Eco-mode™ allows the TPS54429E to maintain high efficiency during lighter load conditions. The TPS54429E also has a proprietary circuit that enables the device to adopt to both low equivalent series resistance (ESR) output capacitors, such as POSCAP, SP-CAP, and ultra-low ESR ceramic capacitors. The device operates from 7-V to 18-V VIN input. The output voltage can be programmed between 0.76V and 5.5V. The device also features an adjustable soft start time and a power good function. The TPS54429E is available in the 14-pin HTSSOP package and the 16 pin QFN package, designed to operate from –20°C to 85°C. |
TPS544782.95V to 6V Input, 4A Synchronous Step-Down SWIFT™ Converter with Hiccup Current Limit | Development Boards, Kits, Programmers | 3 | Active | The TPS54478 device is a full featured 6-V, 4-A, synchronous step down current mode converter with two integrated MOSFETs.
The TPS54478 enables small designs by integrating the MOSFETs, implementing current mode control to reduce external component count, reducing inductor size by enabling up to 2-MHz switching frequency, and minimizing the IC footprint with a small 3-mm × 3-mm thermally enhanced WQFN package.
The TPS54478 provides accurate regulation for a variety of loads with an accurate ±1% voltage reference (VREF) over temperature. Efficiency is maximized through the integrated 30-mΩ MOSFETs and 525-µA typical supply current. Using the enable pin, shutdown supply current is reduced to 2.5 µA by entering a shutdown mode.
Undervoltage lockout is internally set at 2.6 V, but can be increased by programming the threshold with a resistor network on the enable pin. The output voltage start-up ramp is controlled by the soft-start pin. An open-drain power-good signal indicates the output is within 93% to 107% of its nominal voltage.
Cycle-by-cycle current limit, hiccup overcurrent protection, and thermal shutdown protect the device during an overcurrent condition.
For more SWIFT™ documentation, see the TI website atwww.ti.com/swift.
The TPS54478 device is a full featured 6-V, 4-A, synchronous step down current mode converter with two integrated MOSFETs.
The TPS54478 enables small designs by integrating the MOSFETs, implementing current mode control to reduce external component count, reducing inductor size by enabling up to 2-MHz switching frequency, and minimizing the IC footprint with a small 3-mm × 3-mm thermally enhanced WQFN package.
The TPS54478 provides accurate regulation for a variety of loads with an accurate ±1% voltage reference (VREF) over temperature. Efficiency is maximized through the integrated 30-mΩ MOSFETs and 525-µA typical supply current. Using the enable pin, shutdown supply current is reduced to 2.5 µA by entering a shutdown mode.
Undervoltage lockout is internally set at 2.6 V, but can be increased by programming the threshold with a resistor network on the enable pin. The output voltage start-up ramp is controlled by the soft-start pin. An open-drain power-good signal indicates the output is within 93% to 107% of its nominal voltage.
Cycle-by-cycle current limit, hiccup overcurrent protection, and thermal shutdown protect the device during an overcurrent condition.
For more SWIFT™ documentation, see the TI website atwww.ti.com/swift. |
TPS544944A Dual Channel Synchronous Step-Down Switcher with Integrated FET | Evaluation Boards | 4 | Active | The TPS54494 is a dual, adaptive on-time D-CAP2™ mode synchronous buck converter. The TPS54494 enables system designers to complete the suite of various end equipment’s power bus regulators with a cost effective, low component count, and low standby current solution. The main control loops of the TPS54494 use the D-CAP2™ mode control which provides a very fast transient response with no external compensation components. The adaptive on-time control supports seamless transition between PWM mode at higher load conditions and Eco-mode™ operation at light loads. Eco-mode™ allows the TPS54494 to maintain high efficiency during lighter load conditions. The TPS54494 is able to adapt to both low equivalent series resistance (ESR) output capacitors such as POSCAP or SP-CAP, and ultra-low ESR, ceramic capacitors. The device provides convenient and efficient operation with input voltages from 4.5V to 18V.
The TPS54494 is available in a 4.4 mm × 5 mm 16-pin TSSOP (PWP) and 4 mm × 4 mm 16-pin VQFN (RSA) package, and is specified for an ambient temperature range from –40°C to 85°C.
The TPS54494 is a dual, adaptive on-time D-CAP2™ mode synchronous buck converter. The TPS54494 enables system designers to complete the suite of various end equipment’s power bus regulators with a cost effective, low component count, and low standby current solution. The main control loops of the TPS54494 use the D-CAP2™ mode control which provides a very fast transient response with no external compensation components. The adaptive on-time control supports seamless transition between PWM mode at higher load conditions and Eco-mode™ operation at light loads. Eco-mode™ allows the TPS54494 to maintain high efficiency during lighter load conditions. The TPS54494 is able to adapt to both low equivalent series resistance (ESR) output capacitors such as POSCAP or SP-CAP, and ultra-low ESR, ceramic capacitors. The device provides convenient and efficient operation with input voltages from 4.5V to 18V.
The TPS54494 is available in a 4.4 mm × 5 mm 16-pin TSSOP (PWP) and 4 mm × 4 mm 16-pin VQFN (RSA) package, and is specified for an ambient temperature range from –40°C to 85°C. |
TPS544954.5V to 18V Input, Dual 4A/2A Output, Synchronous Step-Down Converter | Voltage Regulators - DC DC Switching Regulators | 2 | Active | The TPS54495 is a dual, adaptive on-time D-CAP2™ mode synchronous buck converter. The TPS54495 enables system designers to complete the suite of various end equipment’s power bus regulators with a cost effective, low component count, and low standby current solution. The main control loops of the TPS54495 use the D-CAP2™ mode control which provides a very fast transient response with no external compensation components. The adaptive on-time control supports seamless transition between PWM mode at higher load conditions and Eco-mode™ operation at light loads. Eco-mode™ allows the TPS54495 to maintain high efficiency during lighter load conditions. The TPS54495 is able to adapt to both low equivalent series resistance (ESR) output capacitors such as POSCAP or SP-CAP, and ultra-low ESR, ceramic capacitors. The device provides convenient and efficient operation with input voltages from 4.5V to 18V.
The TPS54495 is available in a 4.4 mm × 5 mm 16-pin TSSOP (PWP) package and 4 mm x 4 mm 16-pin VQFN (RSA), and is designed to operate for an ambient temperature range from –40°C to 85°C.
The TPS54495 is a dual, adaptive on-time D-CAP2™ mode synchronous buck converter. The TPS54495 enables system designers to complete the suite of various end equipment’s power bus regulators with a cost effective, low component count, and low standby current solution. The main control loops of the TPS54495 use the D-CAP2™ mode control which provides a very fast transient response with no external compensation components. The adaptive on-time control supports seamless transition between PWM mode at higher load conditions and Eco-mode™ operation at light loads. Eco-mode™ allows the TPS54495 to maintain high efficiency during lighter load conditions. The TPS54495 is able to adapt to both low equivalent series resistance (ESR) output capacitors such as POSCAP or SP-CAP, and ultra-low ESR, ceramic capacitors. The device provides convenient and efficient operation with input voltages from 4.5V to 18V.
The TPS54495 is available in a 4.4 mm × 5 mm 16-pin TSSOP (PWP) package and 4 mm x 4 mm 16-pin VQFN (RSA), and is designed to operate for an ambient temperature range from –40°C to 85°C. |
TPS544C254.5-V to 18-V, 30-A synchronous SWIFT™ buck converter with PMBus programmability and monitoring | DC/DC & AC/DC (Off-Line) SMPS Evaluation Boards | 15 | Active | The TPS544C26 device is a highly integrated buck converter with D-CAP+ control topology for the fast transient response. All programmable parameters can be configured by the I2C interface and stored in NVM as the new default values to minimize the external component count. These features make the device well-suited for space-constrained applications.
The TPS544C26 device is designed to work with Intel CPUs and fits well for single-phase, low-to-mid current SVID rails in Intel’s server and SoC platforms.
Fault management and status reports for the Overcurrent limit, VOUTOVF/UVF, and OTF are provided on the device. The TPS544C26 device provides a full set of telemetry, including VOUT, IOUT, and IC temperature. Additionally, input power monitoring through an external sensing resistor is provided for board-level power management.
The TPS544C26 device is a lead-free device and is RoHS compliant without exemption.
The TPS544C26 device is a highly integrated buck converter with D-CAP+ control topology for the fast transient response. All programmable parameters can be configured by the I2C interface and stored in NVM as the new default values to minimize the external component count. These features make the device well-suited for space-constrained applications.
The TPS544C26 device is designed to work with Intel CPUs and fits well for single-phase, low-to-mid current SVID rails in Intel’s server and SoC platforms.
Fault management and status reports for the Overcurrent limit, VOUTOVF/UVF, and OTF are provided on the device. The TPS544C26 device provides a full set of telemetry, including VOUT, IOUT, and IC temperature. Additionally, input power monitoring through an external sensing resistor is provided for board-level power management.
The TPS544C26 device is a lead-free device and is RoHS compliant without exemption. |
TPS5450-Q1Automotive 5.5V to 36V, 5A Buck Converter | Power Management (PMIC) | 3 | Active | The TPS5450-Q1 is a high-output-current PWM converter that integrates a low-resistance high-side N-channel MOSFET. Included on the substrate with the listed features are a high-performance voltage error amplifier that provides tight voltage regulation accuracy under transient conditions, an undervoltage-lockout circuit to prevent start-up until the input voltage reaches 5.5 V, an internally set slow-start circuit to limit inrush currents, and a voltage feedforward circuit to improve the transient response. Using the ENA pin, shutdown supply current is reduced to 18 µA typically. Other features include an active-high enable, overcurrent limiting, overvoltage protection, and thermal shutdown. To reduce design complexity and external component count, the TPS5450-Q1 feedback loop is internally compensated.
The TPS5450-Q1 device is available in a thermally enhanced, 8-pin SOIC PowerPAD™ package. TI provides evaluation modules and software tools to aid in achieving high-performance power supply designs to meet aggressive equipment development cycles.
The TPS5450-Q1 is a high-output-current PWM converter that integrates a low-resistance high-side N-channel MOSFET. Included on the substrate with the listed features are a high-performance voltage error amplifier that provides tight voltage regulation accuracy under transient conditions, an undervoltage-lockout circuit to prevent start-up until the input voltage reaches 5.5 V, an internally set slow-start circuit to limit inrush currents, and a voltage feedforward circuit to improve the transient response. Using the ENA pin, shutdown supply current is reduced to 18 µA typically. Other features include an active-high enable, overcurrent limiting, overvoltage protection, and thermal shutdown. To reduce design complexity and external component count, the TPS5450-Q1 feedback loop is internally compensated.
The TPS5450-Q1 device is available in a thermally enhanced, 8-pin SOIC PowerPAD™ package. TI provides evaluation modules and software tools to aid in achieving high-performance power supply designs to meet aggressive equipment development cycles. |