| Voltage Regulators - DC DC Switching Regulators | 4 | Active | |
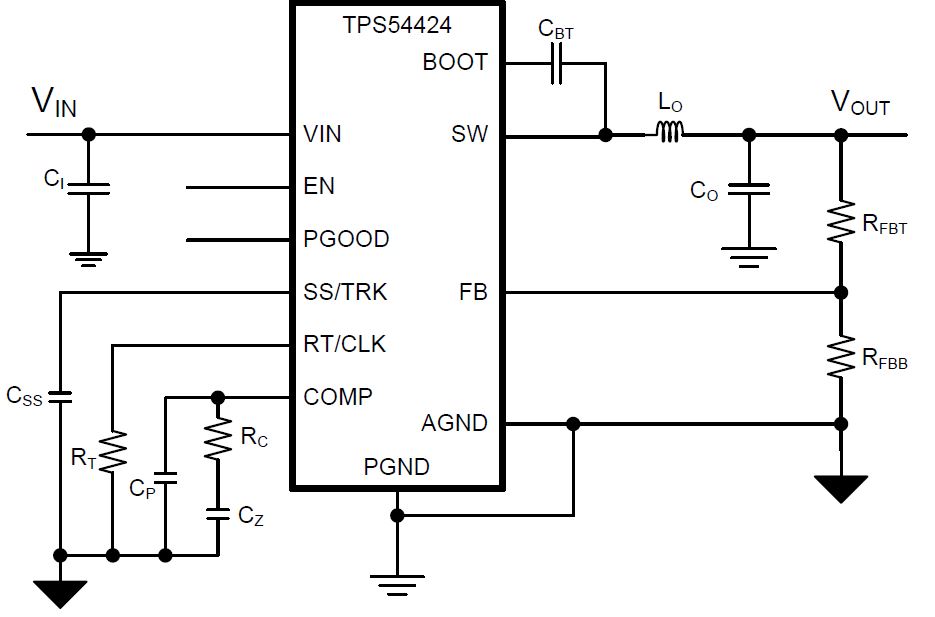
TPS543820E4-V to 18-V, 8-A, synchronous step-down converter extended temperature | Development Boards, Kits, Programmers | 3 | Active | The TPS543820E is a high-efficiency 18-V, 8-A synchronous buck converter employing an internally-compensated, fixed-frequency Advanced Current Mode control. It is capable of providing high efficiency while running at a switching frequency up to 2.2 MHz. The device is in a small 2.5-mm × 3-mm HotRod™ VQFN package, which when coupled with high efficiency at high frequency, makes it optimal for designs requiring a small solution size. The fixed frequency controller can operate from 500 kHz to 2.2 MHz and can be synchronized to an external clock using the SYNC pin. Additional features include a high accuracy voltage reference, selectable soft start times, montonic start-up into pre-biased outputs, selectable current limits, adjustable UVLO through the EN pin, and a full suite of fault protections.
The TPS543820E is a high-efficiency 18-V, 8-A synchronous buck converter employing an internally-compensated, fixed-frequency Advanced Current Mode control. It is capable of providing high efficiency while running at a switching frequency up to 2.2 MHz. The device is in a small 2.5-mm × 3-mm HotRod™ VQFN package, which when coupled with high efficiency at high frequency, makes it optimal for designs requiring a small solution size. The fixed frequency controller can operate from 500 kHz to 2.2 MHz and can be synchronized to an external clock using the SYNC pin. Additional features include a high accuracy voltage reference, selectable soft start times, montonic start-up into pre-biased outputs, selectable current limits, adjustable UVLO through the EN pin, and a full suite of fault protections. |
TPS543834.5V to 28V Input, Dual 3A Outputs, 300kHz Step-Down Converter with Internal Compensation | Power Management (PMIC) | 3 | Active | The TPS54383 and TPS54386 are dual output, non-synchronous buck converters capable of supporting 3-A output applications that operate from a 4.5-V to 28-V input supply voltage, and require output voltages between 0.8 V and 90% of the input voltage.
With an internally-determined operating frequency, soft-start time, and control loop compensation, these converters provide many features with a minimum of external components. Channel 1 overcurrent protection is set at 4.5 A, while Channel 2 overcurrent protection level is selected by connecting a pin to ground, to BP, or left floating. The setting levels are used to allow for scaling of external components for applications that do not need the full load capability of both outputs.
The outputs may be enabled independently, or may be configured to allow either ratio-metric or sequential startup sequencing. Additionally, the two outputs may be powered from different sources.
The TPS54383 and TPS54386 are dual output, non-synchronous buck converters capable of supporting 3-A output applications that operate from a 4.5-V to 28-V input supply voltage, and require output voltages between 0.8 V and 90% of the input voltage.
With an internally-determined operating frequency, soft-start time, and control loop compensation, these converters provide many features with a minimum of external components. Channel 1 overcurrent protection is set at 4.5 A, while Channel 2 overcurrent protection level is selected by connecting a pin to ground, to BP, or left floating. The setting levels are used to allow for scaling of external components for applications that do not need the full load capability of both outputs.
The outputs may be enabled independently, or may be configured to allow either ratio-metric or sequential startup sequencing. Additionally, the two outputs may be powered from different sources. |
TPS54386-Q1Automotive 4.5V to 28V, 600kHz Fixed Frequency Dual 3A Buck Converter | Voltage Regulators - DC DC Switching Regulators | 4 | Active | The TPS54386-Q1 are dual-output, non-synchronous buck converters capable of supporting 3-A output applications that operate from a 4.5-V to 28-V input supply voltage, and require output voltages between 0.8 V and 90% of the input voltage.
With an internally-determined operating frequency, soft-start time, and control-loop compensation, these converters provide many features with a minimum of external components. Channel-1 overcurrent protection is set at 4.5 A, whereas the channel-2 overcurrent protection level is selected by connecting a pin to ground, to BP, or left floating. The setting levels are used to allow for scaling of external components for applications that do not need the full load capability of both outputs.
The outputs may be enabled independently, or may be configured to allow either ratiometric or sequential start-up sequencing. Additionally, the two outputs may be powered from different sources.
The TPS54386-Q1 are dual-output, non-synchronous buck converters capable of supporting 3-A output applications that operate from a 4.5-V to 28-V input supply voltage, and require output voltages between 0.8 V and 90% of the input voltage.
With an internally-determined operating frequency, soft-start time, and control-loop compensation, these converters provide many features with a minimum of external components. Channel-1 overcurrent protection is set at 4.5 A, whereas the channel-2 overcurrent protection level is selected by connecting a pin to ground, to BP, or left floating. The setting levels are used to allow for scaling of external components for applications that do not need the full load capability of both outputs.
The outputs may be enabled independently, or may be configured to allow either ratiometric or sequential start-up sequencing. Additionally, the two outputs may be powered from different sources. |
TPS54388C-Q1Automotive 2.95-V to 6-V, 3-A, 2-MHz synchronous buck converter | Evaluation Boards | 4 | Active | The TPS54388C-Q1 device is a full-featured 6-V, 3-A, synchronous step-down current-mode converter with two integrated MOSFETs.
The TPS54388C-Q1 device enables small designs by integrating the MOSFETs, implementing current-mode control to reduce external component count, reducing inductor size by enabling up to 2-MHz switching frequency, and minimizing the IC footprint with a small 3-mm × 3-mm thermally enhanced QFN package.
The TPS54388C-Q1 device provides accurate regulation for a variety of loads with an accurate ±1% voltage reference (Vref) over temperature.
The integrated 12-mΩ MOSFETs and 515-µA typical supply current maximize efficiency. Entering shutdown mode using the enable pin reduces shutdown supply current to 5.5 µA, typical.
The internal undervoltage lockout setting is at 2.45 V, but programming the threshold with a resistor network on the enable pin can increase the setting. The slow-start pin sets the output-voltage start-up ramp. An open-drain power-good signal indicates when the output is within 93% to 107% of its nominal voltage.
Frequency foldback and thermal shutdown protect the device during an overcurrent condition.
The TPS54388C-Q1 device is a full-featured 6-V, 3-A, synchronous step-down current-mode converter with two integrated MOSFETs.
The TPS54388C-Q1 device enables small designs by integrating the MOSFETs, implementing current-mode control to reduce external component count, reducing inductor size by enabling up to 2-MHz switching frequency, and minimizing the IC footprint with a small 3-mm × 3-mm thermally enhanced QFN package.
The TPS54388C-Q1 device provides accurate regulation for a variety of loads with an accurate ±1% voltage reference (Vref) over temperature.
The integrated 12-mΩ MOSFETs and 515-µA typical supply current maximize efficiency. Entering shutdown mode using the enable pin reduces shutdown supply current to 5.5 µA, typical.
The internal undervoltage lockout setting is at 2.45 V, but programming the threshold with a resistor network on the enable pin can increase the setting. The slow-start pin sets the output-voltage start-up ramp. An open-drain power-good signal indicates when the output is within 93% to 107% of its nominal voltage.
Frequency foldback and thermal shutdown protect the device during an overcurrent condition. |
TPS543943A Dual Channel Synchronous Step-Down Switcher with Integrated FET | Evaluation Boards | 5 | Active | The TPS54394 is a dual, adaptive on-time D-CAP2™ mode synchronous buck converter. The TPS54394 enables system designers to complete the suite of various end equipment’s power bus regulators with a cost effective, low component count, and low standby current solution. The main control loops of the TPS54394 use the D-CAP2™ mode control which provides a very fast transient response with no external compensation components. The adaptive on-time control supports seamless transition between PWM mode at higher load conditions and Eco-mode™ operation at light loads. Eco-mode™ allows the TPS54394 to maintain high efficiency during lighter load conditions. The TPS54394 is able to adapt to both low equivalent series resistance (ESR) output capacitors such as POSCAP or SP-CAP, and ultra-low ESR, ceramic capacitors. The device provides convenient and efficient operation with input voltages from 4.5V to 18V.
The TPS54394 is available in a 4.4 mm × 5 mm 16-pin TSSOP (PWP) and 4 mm × 4 mm 16-pin VQFN (RSA) package, and is specified for an ambient temperature range from –40°C to 85°C.
The TPS54394 is a dual, adaptive on-time D-CAP2™ mode synchronous buck converter. The TPS54394 enables system designers to complete the suite of various end equipment’s power bus regulators with a cost effective, low component count, and low standby current solution. The main control loops of the TPS54394 use the D-CAP2™ mode control which provides a very fast transient response with no external compensation components. The adaptive on-time control supports seamless transition between PWM mode at higher load conditions and Eco-mode™ operation at light loads. Eco-mode™ allows the TPS54394 to maintain high efficiency during lighter load conditions. The TPS54394 is able to adapt to both low equivalent series resistance (ESR) output capacitors such as POSCAP or SP-CAP, and ultra-low ESR, ceramic capacitors. The device provides convenient and efficient operation with input voltages from 4.5V to 18V.
The TPS54394 is available in a 4.4 mm × 5 mm 16-pin TSSOP (PWP) and 4 mm × 4 mm 16-pin VQFN (RSA) package, and is specified for an ambient temperature range from –40°C to 85°C. |
TPS543954.5V to 18V Input, Dual 3A Output, Synchronous Step-Down Converter | Integrated Circuits (ICs) | 4 | Active | The TPS54395 is a dual, adaptive on-time D-CAP2™ mode synchronous buck converter. The TPS54395 enables system designers to complete the suite of various end equipment’s power bus regulators with a cost effective, low component count, and low standby current solution. The main control loops of the TPS54395 use the D-CAP2™ mode control which provides a very fast transient response with no external compensation components. The adaptive on-time control supports seamless transition between PWM mode at higher load conditions and Eco-mode™ operation at light loads. Eco-mode™ allows the TPS54395 to maintain high efficiency during lighter load conditions. The TPS54395 is able to adapt to both low equivalent series resistance (ESR) output capacitors such as POSCAP or SP-CAP, and ultra-low ESR, ceramic capacitors. The device provides convenient and efficient operation with input voltages from 4.5V to 18V.
The TPS54395 is available in a 4.4 mm × 5 mm 16-pin TSSOP (PWP) and 4 mm x 4 mm 16-pin VQFN (RSA) package, and is specified for an ambient temperature range from –40°C to 85°C.
The TPS54395 is a dual, adaptive on-time D-CAP2™ mode synchronous buck converter. The TPS54395 enables system designers to complete the suite of various end equipment’s power bus regulators with a cost effective, low component count, and low standby current solution. The main control loops of the TPS54395 use the D-CAP2™ mode control which provides a very fast transient response with no external compensation components. The adaptive on-time control supports seamless transition between PWM mode at higher load conditions and Eco-mode™ operation at light loads. Eco-mode™ allows the TPS54395 to maintain high efficiency during lighter load conditions. The TPS54395 is able to adapt to both low equivalent series resistance (ESR) output capacitors such as POSCAP or SP-CAP, and ultra-low ESR, ceramic capacitors. The device provides convenient and efficient operation with input voltages from 4.5V to 18V.
The TPS54395 is available in a 4.4 mm × 5 mm 16-pin TSSOP (PWP) and 4 mm x 4 mm 16-pin VQFN (RSA) package, and is specified for an ambient temperature range from –40°C to 85°C. |
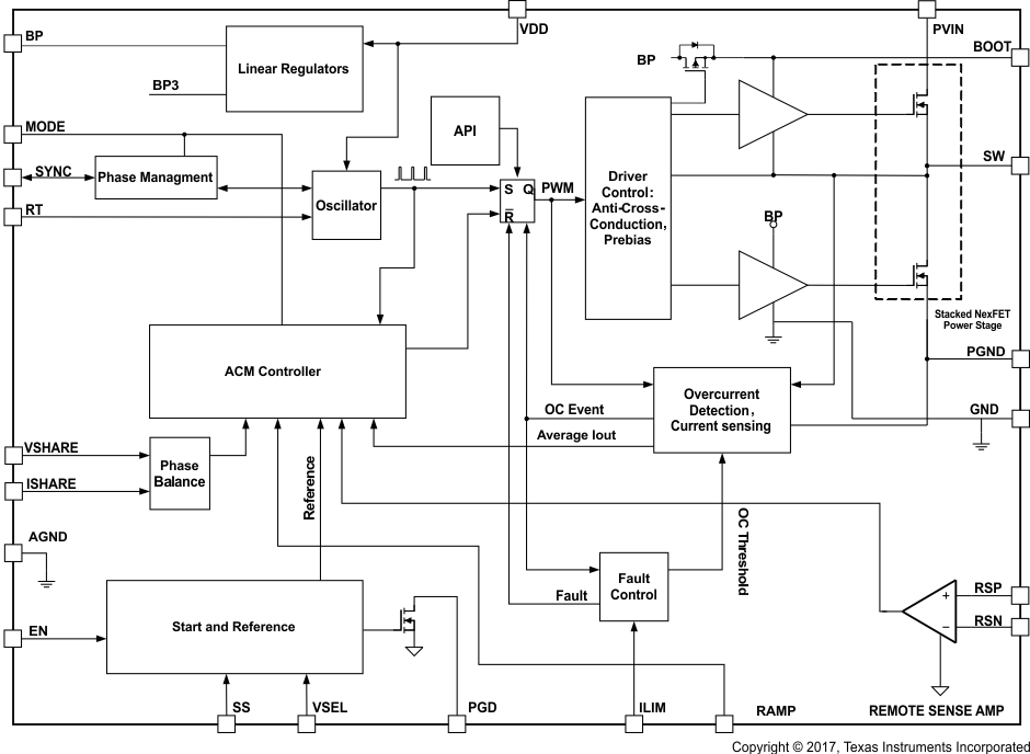
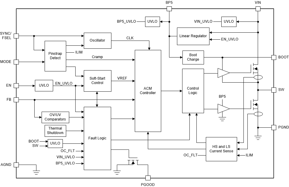
TPS543C20A4-V to 19-V, 25-A synchronous SWIFT™ buck converter with adaptive internal compensation | Development Boards, Kits, Programmers | 12 | Active | The TPS543A26 is a high-efficiency 18V, 16A synchronous buck converter employing an internally compensated, fixed-frequency advanced current mode (ACM) control architecture, which while always operating under FCCM, generates output voltages from 0.5V to 7V. The device is capable of providing high efficiency while operating at a switching frequency up to 2.2MHz, making the device an excellent choice for designs requiring a small solution size. The fixed frequency controller can operate from 500kHz to 2.2MHz and can be synchronized to an external clock using the SYNC pin. Additional features include a high accuracy voltage reference, two-wire remote sense, selectable soft-start times, monotonic start-up into prebiased outputs, selectable current limits, adjustable UVLO through the EN pin, and a full suite of fault protections.
The TPS543A26 is available in a small 2.5mm × 4.5mm HotRod™ WQFN-FCRLF package.
The TPS543A26 is a high-efficiency 18V, 16A synchronous buck converter employing an internally compensated, fixed-frequency advanced current mode (ACM) control architecture, which while always operating under FCCM, generates output voltages from 0.5V to 7V. The device is capable of providing high efficiency while operating at a switching frequency up to 2.2MHz, making the device an excellent choice for designs requiring a small solution size. The fixed frequency controller can operate from 500kHz to 2.2MHz and can be synchronized to an external clock using the SYNC pin. Additional features include a high accuracy voltage reference, two-wire remote sense, selectable soft-start times, monotonic start-up into prebiased outputs, selectable current limits, adjustable UVLO through the EN pin, and a full suite of fault protections.
The TPS543A26 is available in a small 2.5mm × 4.5mm HotRod™ WQFN-FCRLF package. |
TPS54418A2.95V to 6V Input, 4A Synchronous Step-Down SWIFT™ Converter | Development Boards, Kits, Programmers | 4 | Active | TheTPS54418A device is a full-featured 6-V, 4-A, synchronous, step-down, current mode converter with two integrated MOSFETs.
The TPS54418A device enables small designs by integrating the MOSFETs, implementing current mode control to reduce external component count, reducing inductor size by enabling up to 2-MHz switching frequency, and minimizing the device footprint with a small, 3 mm × 3 mm, thermally enhanced, QFN package.
The TPS54418A device provides accurate regulation for a variety of loads with an accurate ±1% voltage reference (VREF) over temperature.
Efficiency is maximized through the integrated 30-mΩ MOSFETs and a 350-µA typical supply current. Using the enable pin, shutdown supply current is reduced to 2 µA by entering a shutdown mode.
Undervoltage lockout is internally set at 2.6 V, but can be increased by programming the threshold with a resistor network on the enable pin. The output voltage start-up ramp is controlled by the soft-start pin. An open-drain power good signal indicates the output is within 93% to 107% of its nominal voltage. Frequency foldback and thermal shutdown protects the device during an overcurrent condition.
For more SWIFT™ documentation, see the TI website atwww.ti.com/swift.
TheTPS54418A device is a full-featured 6-V, 4-A, synchronous, step-down, current mode converter with two integrated MOSFETs.
The TPS54418A device enables small designs by integrating the MOSFETs, implementing current mode control to reduce external component count, reducing inductor size by enabling up to 2-MHz switching frequency, and minimizing the device footprint with a small, 3 mm × 3 mm, thermally enhanced, QFN package.
The TPS54418A device provides accurate regulation for a variety of loads with an accurate ±1% voltage reference (VREF) over temperature.
Efficiency is maximized through the integrated 30-mΩ MOSFETs and a 350-µA typical supply current. Using the enable pin, shutdown supply current is reduced to 2 µA by entering a shutdown mode.
Undervoltage lockout is internally set at 2.6 V, but can be increased by programming the threshold with a resistor network on the enable pin. The output voltage start-up ramp is controlled by the soft-start pin. An open-drain power good signal indicates the output is within 93% to 107% of its nominal voltage. Frequency foldback and thermal shutdown protects the device during an overcurrent condition.
For more SWIFT™ documentation, see the TI website atwww.ti.com/swift. |
| Voltage Regulators - DC DC Switching Regulators | 2 | Active | |