R
Renesas Electronics Corporation
| Series | Category | # Parts | Status | Description |
|---|---|---|---|---|
| Part | Spec A | Spec B | Spec C | Spec D | Description |
|---|---|---|---|---|---|
| Series | Category | # Parts | Status | Description |
|---|---|---|---|---|
| Part | Spec A | Spec B | Spec C | Spec D | Description |
|---|---|---|---|---|---|
| Series | Category | # Parts | Status | Description |
|---|---|---|---|---|
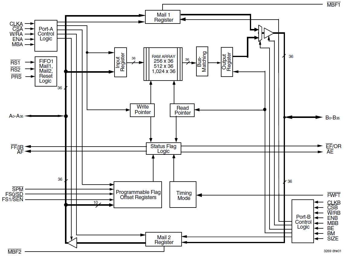
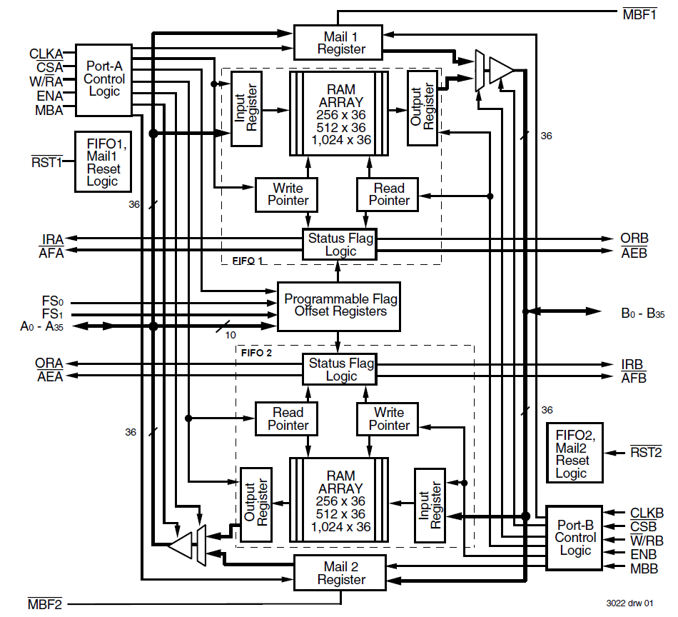
723632512 x 36 x 2 SyncBiFIFO, 5.0V | FIFOs Memory | 2 | Obsolete | The 723632 is a monolithic Bidirectional SyncFIFO (clocked) memory. Two independent 512 x 36 dual-port SRAM FIFOs on board each chip buffer data in opposite directions. Communication between each port may bypass the FIFOs via two 36-bit mailbox registers. The enables for each port are arranged to provide a simple bidirectional interface between microprocessors and/or buses with synchronous control. |
723633512 x 36 SyncFIFO, 5.0V | Integrated Circuits (ICs) | 1 | Obsolete | The 723633 is a 512 x 36 unidirectional Sync FIFO memory which supports clock frequencies up to 83 MHz and has read access times as fast as 8 ns. The clocks for each port are independent of one another and can be asynchronous or coincident. The enables for each port are arranged to provide a simple bidirectional interface between microprocessors and/or buses with synchronous control. Communication between each port may bypass the FIFO via two mailbox registers. |
723634512 x 36 x 2 SyncBiFIFO, 5.0V | Integrated Circuits (ICs) | 1 | Obsolete | The 723634 is a CMOS bidirectional synchronous (clocked) FIFO. Two independent 512 x 36 dual-port SRAM FIFOs on board each chip buffer data in opposite directions. The clocks for each port are independent of one another and can be asynchronous or coincident. The enables for each port are arranged to provide a simple bidirectional interface between microprocessors and/or buses with synchronous control. |
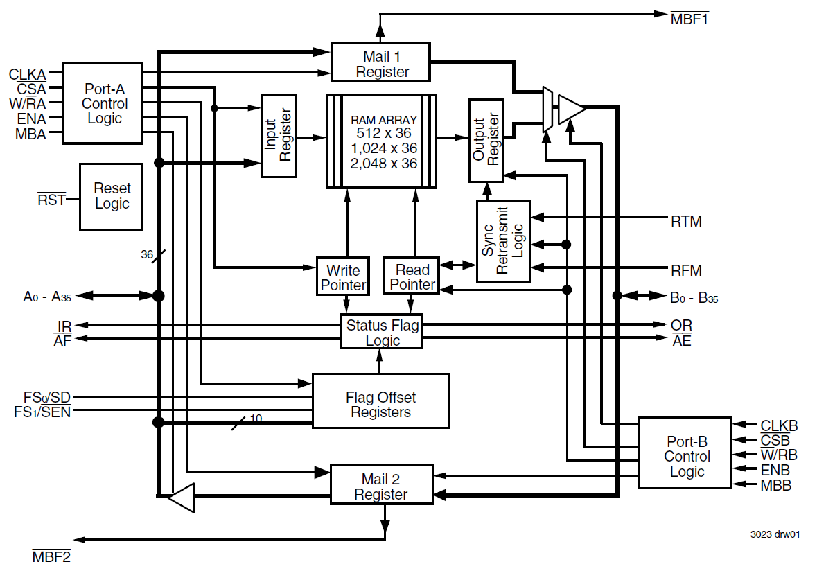
7236512K x 36 SyncFIFO, 5.0V | Integrated Circuits (ICs) | 1 | Obsolete | The 723651 is a 2K x 36 Sync FIFO memory that supports clock frequencies up to 67 MHz and has read access times as fast as 12ns. The FIFO memory has retransmit capability, which allows previously read data to be accessed again. Communication between each port may take place with two 36-bit mailbox registers. All data transfers through a port are gated to the LOW-to-HIGH transition of a continuous port clock by enable signals. |
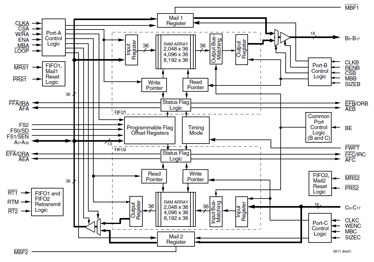
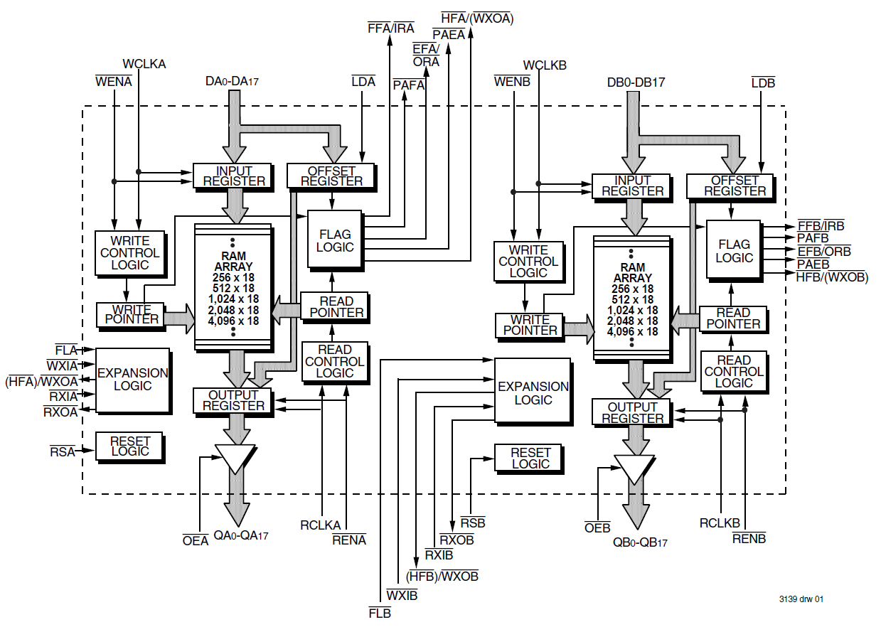
7236768K x 36 x 2 Triple-Bus FIFO, 5.0V | Integrated Circuits (ICs) | 1 | Obsolete | The 723676 is a 8K x 36 x 2 Triple Bus sync FIFO memory has two independent dual-port SRAM FIFOs on board each chip that can buffer data between a bidirectional 36-bit bus and two unidirectional 18-bit buses. FIFO data can be read and written using either 18-bit or 9-bit formats with a choice of Big- or Little-Endian configurations. Communication between each port may bypass the FIFOs via two mailbox registers. This device can operate in the IDT Standard mode or the first word fall through mode. |
7240164 x 4 AsyncFIFO, 5.0V | FIFOs Memory | 1 | Obsolete | The 72401 is an asynchronous 64 x 4 First-ln/First-Out memory. Reading and writing operations are completely asynchronous allowing the FIFO to be used as a buffer between two digital machines of widely varying operating frequencies. The 45MHz speed makes this FlFO ideal for high speed communication and controller applications. |
7240364 x 4 AsyncFIFO w/Output Enable, 5.0V | FIFOs Memory | 1 | Obsolete | The 72403 is an asynchronous 64 x 4 First-ln/First-Out memory with an output enable pin. Reading and writing operations are completely asynchronous allowing the FIFO to be used as a buffer between two digital machines of widely varying operating frequencies. The 45MHz speed makes this FlFO ideal for high speed communication and controller applications. |
7242164 x 9 SyncFIFO, 5.0V | Integrated Circuits (ICs) | 3 | Active | The 72421SyncFIFO™ is a 64 x 9 First-In, First-Out memory with clocked read and write controls. This FIFO is useful for a wide variety of data buffering needs such as graphics, local area networks and interprocessor communication. These FIFOs have 9-bit input and output ports. The Read Clock can be tied to the Write Clock for single clock operation or the two clocks can run asynchronous of one another for dual-clock operation. |
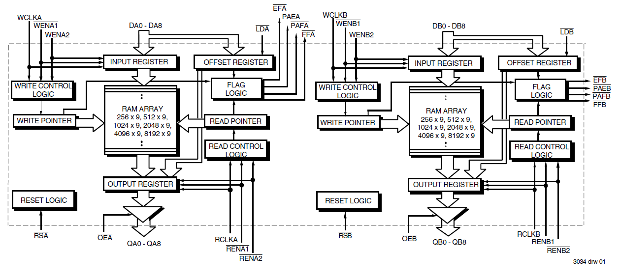
72801256 x 9 DualSync FIFO, 5.0V | Logic | 1 | Obsolete | The 72801 is a 256 x 9 dual synchronous (clocked) FIFO. The device is functionally equivalent to two 72201 FIFOs in a single package with all associated control, data, and flag lines assigned to separate pins. Each of the two FIFOs has a 9-bit input data port and a 9-bit output data port. The Read Clock can be tied to the Write Clock for single clock operation or the two clocks can run asynchronous of one another for dual clock operation. The 72801 architecture lends itself to many flexible configurations such as: 2-level priority data buffering, Bidirectional operation, Width expansion and Depth expansion. |
72815512 x 18 DualSync FIFO, 5.0V | Integrated Circuits (ICs) | 4 | Obsolete | The 72815 is a 512 x 18 First-In, First-Out memory with clocked read and write controls. It is functionally equivalent to two 72215 FIFOs in a single package with all associated control, data, and flag lines assigned to independent pins and would be applicable for a wide variety of data buffering needs, such as optical disk controllers, Local Area Networks (LANs), and interprocessor communication. Each of the two FIFOs has an 18-bit input and output port. The Read Clock can be tied to the Write Clock for single clock operation or the two clocks can run asynchronous of one another for dual-clock operation. |
| Part | Category | Description |
|---|---|---|
Renesas Electronics Corporation | Integrated Circuits (ICs) | IC MCU 32BIT 1MB FLASH 48LFQFP |
Renesas Electronics Corporation | Integrated Circuits (ICs) | 16-BIT GENERAL MCU RL78/G23 96K |
Renesas Electronics Corporation | Isolators | OPTOISOLATOR 5KV TRANS 4SMD |
Renesas Electronics Corporation | Integrated Circuits (ICs) | IC REG PQFN |
Renesas Electronics Corporation X1228S14-2.7Obsolete | Integrated Circuits (ICs) | IC RTC CLK/CALENDAR I2C 14SOIC |
Renesas Electronics Corporation | Integrated Circuits (ICs) | 32-BIT MICROCONTROLLER OPTIMIZED FOR DUAL-MOTOR AND PFC CONTROL |
Renesas Electronics Corporation R5F104FJAFP#V0Obsolete | Integrated Circuits (ICs) | LOW POWER, HIGH FUNCTION, GENERAL PURPOSE MICROCONTROLLERS FOR MOTOR CONTROL, INDUSTRIAL AND METERING APPLICATIONS |
Renesas Electronics Corporation MK1493-03BGILFTRObsolete | Integrated Circuits (ICs) | IC CLOCK GENERATOR 48TSSOP |
Renesas Electronics Corporation | Development Boards Kits Programmers | E10A-USB SH4AL-DSP LICENSE TOOL |
Renesas Electronics Corporation | Integrated Circuits (ICs) | 32BIT MCU R32C/100X |